Fórum témák
» Több friss téma |
Fórum » Labortápegység készítése
Hello!
"Maximális kimeneti áramra állított tápegységnél, melyik tranzisztorod melegszik jobban nem párhuzamos üzemben, ugyanabban a kapcsolásban? A nagyobb, vagy a kisebb bétájú?" Úgy látom ezt Ti mintha kicsit elmisztifikálnátok. Mert így ennek megint nincs értelem. Hiszen a válasz, mindig az előző. Melegedni úgy fog, amekkora a disszipáció. Az pedig a kollektor feszültség és kollektoráram szorzata. Ha a végtranyó bétája kisebb, az a meghajtótól, nagyobb bázisáramot fog igényelni. Vagy is a kimeneti áramból a meghajtó tranyó, egyre többet "vállal magára". Ennek árama a bázis-emitteren folyik át, ami ugyan a végtranyót "kevésbé fűti", de fűteni fogja a meghajtót. Vagy is hőtermelés szempontjából teljesen mindegy. A lényeg, hogy a szabályzó, a terheléssel sorban van. Ami teljesítmény nem képződik a terhelésen, az a végfokon fog hővé alakulni. Szeleptranzisztornál, vagy ha úgy tetszik, disszipatív analóg soros szabályzónál ez van. Pveszteség=Pbe-Pki. Más fizikailag nem lehet. Ez a "teljesen kinyitott tranzisztor", "nagyobb ellenállással rendelkező" fogalmaknak nincs értelme itt. A tranyók egy tápban annyira vannak nyitva, hogy a terhelésen a feszültség állandó legyen, még feszültség generátoros üzemmódban, és a szabályozási tartományán belül van. Vagy is mindig annyi látszólagos ellenállással rendelkeznek amit sorba kötve kiadja a terhelésen a beállított feszültséget. Legyen az egy vagy több párhuzamos tranyóból, meghajtóval vagy nélküle. De gondolj bele.. Hogy értelmeznéd ezt a "béta mizériát" egy Fet-nél. Az is ugyan úgy szabályoz egy áteresztő kapcsolásban mint a tranyó, aztán még bétája sincs.. De ha egyszerű józan paraszti ésszel gondolkodol. Egy darlington tranyónak bétája több ezer is lehet. Ezek szerint ha azt teszünk a kapcsolásba, nem is fog melegedni a táp? Hú de örülnénk neki.. Sajnos itt még mindig egyszerű fizikai törvények uralkodnak, és még sokáig fognak is.. Soha nem rajzoltatok fel egy teljesítmény karakterisztikát, mikor optimális illesztésről volt szó? Ugyan ezzel szembesülsz, mit itt egy tápegység esetén. De az egész probléma sokkal egyszerűbb, mint ahogy beállítod, karakterisztikát-bétát-munkapontot-elektronütközést stb. belekeverve. üdv!
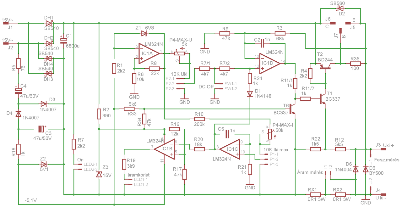
Elkészítettem a 2.7.4-es labortáp 15V-os trafómhoz való változatának kapcsolási rajzát.
Szeretnélek megkérni titeket, hogy aki tudja, nézze át, van-e benne hiba! Addig rajzolom a NYÁK-ot. Köszönöm.
Szia Alex!
A rajzon egy vonalat sem kell valtoztatni -igy ujra rajzolni sem- Csak a megfelelo alkatreszeket kell a kiszamolt ertekure (szabvany) cserelned. A NYAKot mar ALKOTO megrajzolta helyettunk! -de ha gondolod ujj gyakorlatnak nem utolso - A hozzászólás módosítva: Márc 31, 2013
Ha megnézed a rajzomat, láthatod, hogy a diódahíd helyett SB540-ek vannak a kisebb fesz.esés miatt.
A sönt 2x 0,1 Ohm-ból van összerakva, mert így 2A esetén az egyiken pont 200mV esik, ami jó a mérőműszerhez. A műszer osztóit pedig nem akarom a panelra rakni, mert akkor alacsonyabb, zavarokra érzékenyebb jelek mászkálnak a műszerhez futó vezetékeken. Nem túl sok átalakítás, de pont elég, hogy ne tudjam használni Alkotó NYÁK-ját. Mivel csak pdf-ben van meg, Alkotónak, meg gondolom jobb dolga is van, mint az én panelemet tervezgetni, ezért kénytelen vagyok az egészet megcsinálni. A hozzászólás módosítva: Márc 31, 2013
Idézet: „...diódahíd helyett SB540-ek vannak...” diofa.png igy beepithetoek Idézet: „...sönt 2x 0,1 Ω-ból van összerakva,...” shunt.png Alkotonal 3x0,68R tehat a 3helyre a 2db minden gond nelkul. Idézet: „... műszer osztóit pedig nem akarom a panelra rakni,...” akkor nem epited be oket ![]() De ahogy mondani szoktam, a TE DONTESED, es ezt tiszteletben tartom! A hozzászólás módosítva: Márc 31, 2013
Idézet: „Alkotonal 3x0,68R tehat a 3helyre a 2db minden gond nelkul.” De ez sorba van! És még valami. 100x160-as paneljaim vannak. Úgy szeretném megoldani, hogy ne legyen sok hulladék, de ha lehet, akkor ráférjenek a tranyók. A tranyó beültetős változat nem fér rá 100x160-ra. A nagyáramú csatlakozóknak autós (faston) csatikat használok, ezek számomra szimpatikusabbak, mint a sorkapocs. Ennyi mindent már csak erős gányolással lehetne megoldani, azt meg nem szeretem. A hozzászólás módosítva: Márc 31, 2013
Mint emlitettem, a dontesed teljes tiszteletben tartasa mellett ajanlom a lehetosegeket.
Te ismered CSAK a lehetosegeid, es alkatreszeid, gondolataid. Eredmenyes utanepitest kivanok, teljes tisztelettel. Idézet: „A rajzon egy vonalat sem kell valtoztatni -igy ujra rajzolni sem- Csak a megfelelo alkatreszeket kell a kiszamolt ertekure (szabvany) cserelned.” Személy szerint nem tartom helyes gyakorlatnak azt, ha valaki úgy épít után, hogy 1-2-3 dolgot megváltoztat, alkatrészeket kicserél, majd nem rajzol végleges kapcsolási rajzot a saját verziójáról. Ha saját paneltervezés is van, akkor aztán pláne nem értem ezt a megoldást.
Nem rajzoltam ujra a megepitett kapcsolast, DE a kinyomtatott dokumentacion a beepitett erteku alkatreszek szerepelnek a kesobbi javitast konnyitendoen.
Akkor en hibaztam ezek szerint! A hozzászólás módosítva: Márc 31, 2013
Szélsőséges utat próbálsz járni. Nem állítom, hogy nem lehet sikeres, de biztosan elfáradsz mire a végére érsz, ha egyáltalán lesz annyi energiád.
Éppen az lényeg, érdemes-e kitalálni olyan dolgokat, amit már más kitalált, kipróbált, és megosztott, és jelen esetben sok utánépítés is igazolt. - Soros sönt használata szokatlan. - Nem lehet komoly tervezési szempont a fiókban lévő panel mérete. (Már maga az otthoni panelgyártás is elgondolkodtató.) De mint Ghost is mondta, azt csinálsz amit jónak látsz. Idézet: „Már maga az otthoni panelgyártás is elgondolkodtató.” Ez számomra elég furcsa kijelentés.
A huzalozáshoz készül v2.7.4.b terv mérete 137,16x76,2 mm, és tetszőlegesen köthetsz be 1-3 áteresztőt. Sőt a mérés osztói is a panelon vannak, amik nem fognak semmiféle zavart okozni, sőt ez az egyik legjobb megoldás.
Igen, általában minden racionális gondolatot elutasítasz.
Számolj utána, mit jelent otthon panelt gyártani, és mit gyártatni. Én 20 évig otthon csináltam, most pedig már eszembe sem jutna.
Akinek az elektronika a munkája, annak biztosan furcsa lehet az elképzelésem, de akinek "csak" hobbi az elektronika, annak többnyire meg kell gondolnia mennyit költ a hobbijára. Számomra külön kihívás, hogy a meglévő cuccaimból tudjam elkészíteni amit szeretnék és lehetőleg csökkentsem az évek óta a polcon porosodó alkatrészeket.
Ha sok elkölteni való pénzem volna, akkor vennék egy kész labortápot és le van tudva a dolog egészen a profi dobozolásig. Ha egy kész kapcsolást a kész NYÁK tervvel elkészítek, az se túl nagy észjáték. Majdnem olyan, mintha KIT-ben venném meg. Hol van ebben a gondolkodás, a tanulás és a saját kreativitásom kiélése? Hobbit sosem racionális döntés alapján választunk. A hozzászólás módosítva: Márc 31, 2013
Tisztelet!
Nekem valamiért még nem jutott eszembe furatszerelt nyákot gyártatni, smd-t már igen de nem jutottam odáig. Marhára érdekel hogy ez 138x77-es labortáp nyák megáll e 700 Ft-ban ha egyet gyártatok??
Azt még nem említettem, hogy pdf-ben kaptuk meg a NYÁK rajzát, ami szerintem nem alkalmas NYÁK gyártóknak, ha jól tudom. Ez arra jó, amire Alkotó eredetileg is szánta: otthoni NYÁK készítésre.
És nincs is ezzel semmi gond. Szívből örülök, hogy Alkotó, proli007, Pioneer és sokan mások elkészítették ezt a jó kis labortápot és nekem már csak a saját "irracionalitásomat" kell belevinnem.
A kihívás nekem az volt az 1.4.2-es labortápban, hogy életem első szüleménye, iker változatban és minden elsőre (hellyel közzel) ment, szóval gratulálok magamnak
![]() tényleg, képet már tettem fel? A hozzászólás módosítva: Márc 31, 2013
Gratula! Ekkora a hegesztőm; ez is tud?
![]()
Csak kicsiben
![]() Amúgy borzalmas a doboz elrendezés szempontjából... Se így, se úgy se amúgy nem volt jó, aztán nagy nehezen összejött. Egy laposabb, rack szerű dobozba szerintem sokkal de sokkal egyszerűbb építkezni. Hogy miért? Mert ott felfele nem kell A hozzászólás módosítva: Márc 31, 2013
Szia.
Gratulálok hozzá! Közben én is rájöttem a problémára és már kész lett az enyém is.
Szia!
Köszönöm! És elárulod mi volt a megoldás? Illetve neked is grat, A hozzászólás módosítva: Márc 31, 2013
Persze.Én voltam a balga. Teljesen különálló táp kellett a két műszernek.Én meg csak különálló szekunderről akartam megoldani, ez nem tetszett neki.
Kép is van csak nagyobb a mérete mint amit enged a rendszer.... Idézet: „csak különálló szekunderről akartam megoldani” Ezzel mi lenne a probléma?
Köszönöm, a biztatást. Jól néz ki, de ekkora méretben nem tudnám hova rakni.
![]() Bár nekem is fölfelé kell építkeznem, mert az asztalon másfelé nincs hely.
Igen, én is ezzel nyugtattam magam heteken át a kínlódások közepette, hogy: "legalább több helyem lesz az asztalon..."
![]() Amúgy neked is köszi! A hozzászólás módosítva: Márc 31, 2013
Az,hogy a két műszer "összeveszett" a tápon.
![]() A V mérő, 3 vezetékes míg az A mérő 4.
Ja, így már értem.
Pofás. Az áramkorlátot milyen finoman tudod állítani? A hozzászólás módosítva: Ápr 1, 2013
Mind a két pó*tméter, 10 fordulatos helipot így viszonylag egész jól lehet állítani.
Feliratozni kellene, csak nem találom az Alfaszettem. * ó=o A hozzászólás módosítva: Ápr 1, 2013
Szia!
Mivel az LM324 tápfeszültsége +24V / -5,1V-ról +15V / -5,1Vra változott, az R34 értékét még változtasd meg 22k ohm-ra, mert szükség esetén a T6 nem fog működni. A hozzászólás módosítva: Ápr 1, 2013
Egy darab nem éri meg a magas film-ár miatt. A Satronik áraival számolva (én ott gyártatok) nagyjából 10-15db-tól éri meg gyártatni.
|
Bejelentkezés
Hirdetés |





- 












