Fórum témák
» Több friss téma |
Ezen is gondolodtam, de nekem valahogy nem tetszik a tranzisztor. Valami IC-sben gondolkodtam. Ami illik a 2050-eshez...
TDA7294?
az 1X100W
Már tegnap szétoperáltram. :S Ma meg eldöntöttem, hogy áttekerem. Tekerek egy 2x13,5-öst, egy 2x12-est és a végére hagyom a subnak valót, a 2x40-est.
Nah megszületett a döntésem. Miután a trafót csak 2x14V illetve 2x12V tudtam megtekerni (ennyi huzalom volt itthon :S -.-") úgy döntöttem hogy a subot egy TDA2050-es híd fogja hajtani.
Az is elég szerintem!Sok szerencsét!
Őőő... Tudna valaki adni egy nyákrajzot a TDA2050-es hídkapcsolásához?
))
Mennyire kell módosítanom a TDA2030-as hidat ahoz, hogy 2050-eseket tegyek a helyükre?
Semennyire, de csak minimum 8 ohm-os szubra van értelme a hidat megcsinálni. A szub hangszóró sokamperes áramokat küld vissza. A TDA2050-nek 5A -nál megszólal a védelme és vartyogni fog. 4 ohm-os szubnál 10A-t kellene tudnia.
Jobban jársz, ha a két 12V-os tekercset párhuzamosan kötöd és TDA1562-t használsz, az tud 12V-ról 4 ohm-ra 50-60W-ot. Továbbá sokkal kisebb hűtőbordát igényel azonos teljesítmény mellett, mint a TDA2050-es. A hozzászólás módosítva: Márc 30, 2013
a HEstore-on 4400Ft. az említett Ic ára... Viszont 2050esem meg van itthon bontatlan tárolóban még 4 darab... Azért is akarom elépítgetni itthonról.
![]() Bármi megfelel, ami a 2050-es feszültségén üzemel. Mert nincs energiám mégegyszer trafót tekerni xD A hozzászólás módosítva: Márc 30, 2013
Tessék akkor itt egy 90W-os kapcsolás TDA2050-el, ami atomstabil, nem gerjed, nem megy tönkre.
Megépíthető az Urbán féle nyákra. A hozzászólás módosítva: Márc 31, 2013
Vagy megépíted HEstore KIT-ből. Két db sztereó panelt kell venned. Egy-egy ilyen sztereo panelnek közösíted a bemenetét. A kimeneteit is közösíted egy-egy 0,1 Ohm-on keresztül.
Most lesz két mono, de dupla áramot ( 10A) tudó erősítőd. Most jön a lényeg. Az egyik sztereó panelon a testre teszed a közösített bemeneteket, majd beforrasztod a középen látható 2 db 22kohm-os ellenállást. Ezzel kész a 90W-os híd, mivel a TDA2050-es elbír 44V-ot biztonsággal. TDA2030-al megépítve csak 36V-ot szabad adni neki. Nálam 5 éve működik egy ilyen napi használatban, kérésre teszek fel fényképeket. Aki 1%-os ellenállásokból építi meg, az elhagyhatja a 4 db 4700µF-os kimeneti kondenzátort is. A hozzászólás módosítva: Márc 31, 2013
Üdv.
Hmmm... Érdekes... Akkor viszont ez nem szimmetrikus táppal üzemel, tehát valahonnan nyernem kell 44V-ot. Mert a tegnapi művem 2x14V (egyenirányítva 19,5V) és 2x12V (egyneirányítva 16,9V) Tehát ha ezt használom, megint tekernem kellene... És csak ezek a tekercsek ülnek a toroidomon.
Nem kell tekerned. Nem használod a középső kivezetést a 2x19,5V-on és lesz 39V-od. Azt kibírja TDA2050.
Gondolkodtam egy kicsit, aztán pedig keresgéltem is... És döntöttem! Találtam egy MNC beépíthető erősítőt, ami sztereo jelből, illetve egy szűrt subwoofer jelből is dolgozik (állítólag 80W
). Nem szenvedek a hídalt 2050essel, hanem építek egy sztereo erősítőt, az mnc-t pedig beépítem. Így meg van oldva a problémám. De az álltalad javasolt technikát megtartom későbbi felhasználás esetére. És mivel így döntöttem, most két nagyobb teljesítményű végfokot vadászok a sztereo részhez.
Még 2db 2052-esem is van
meg is vagyunk Van 2x50W szetlitnek, plussz a 80W-os mnc és már építhetek is )
Bocsi, de ebben már más fog segíteni neked.
Van egyáltalán olyan tanács amit megfogadtál, vagy csak ötletszerűen kérdezel?
Van olyan tanács amit megfogadtam.
Például a 2050-eshez sok tanácsot megfogadtam. például az álltalad javasolt tápot használtam. rövid vezetékekkel kötöttem. ügyeltem minden apró kis dologra ami fontos lehet.
Dobozolás előtt állok, a sztereo 2050-esekről van szó. És gerjed miint az állat. Plussz rádióadást is fog. Ez persze lehet azért van, mert még ugye nincs dobozban. De hogyan tudom kiszűrni az ilyen jellegű hibajelenségeket?
Linkeld be a kapcsolási rajzot, és fotózd le az összeállítást!
Itt van két kép a használt végfokról és az általad javasolt és használt tápról. A hangszín szabályzó a Baji elektronikától származik, kapcsolásom sajnos nincs hozzá. De lm1036n-es IC van benne.
Az összeállításról később tudok képet adni, mert nem otton vagyok.
Ezt a kapcsolást kettős táppal működteted? Néztem már én is ezt itt de még nem találtam róla infót sehol sem . A tápja érdekelne ahogy látom kettős közép nullás táp kell neki.
Én tranzisztorosban építettem meg aTDA2030 Hidat jelenleg most oldalanként 3db 8óhm/50w hangszórót hajt párhuzamosan kötve mindenféle gond nélkül.
Szia! Táp és végfok kapcsolás rendben, a gerjedést minden bizonnyal a kábelezésben kell keresni. Az RF jelek szűrését egy - a jel útjában elhelyezett - 1,5k ellenállással és annak 470-1000pF testrezárásával képzett alul-áteresztővel meg tudod oldani.
Igen kettős táppal megy nálam. Infót azért nem találsz mert valószínűleg én követtem el elsőként TDA2030-ból felépítve.
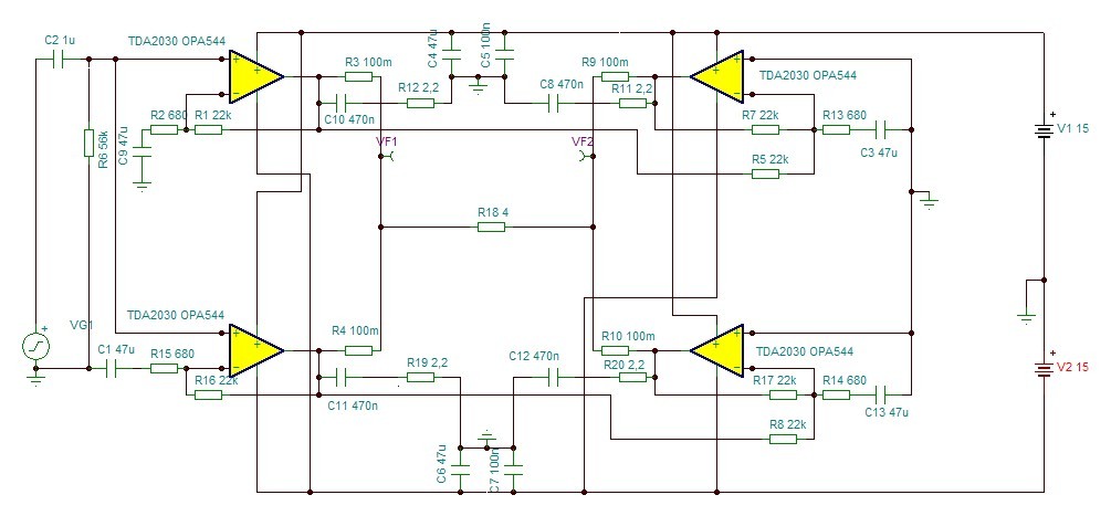
Tetszik nagyon az ötleted . 2030asal valószínúleg nem tudhatja a 90watot de akor is jó teljesítményt adhat.Tehát ha én meg építem az általad közölt kapcsolást tehát ezt akkor ez kettős táppal működik kétszer 15volt feszültséggel mondjuk 2030as esetén. Ha jól értelmezem a rajzot de lehet most óriásit tévedek, 2db 2030as kapcsolást kötöttél párhuzamosan össze és ez van hidalva. Láttam valahol egy quad elvű 2030as kapcsolást is. Az is a te ötleted ?
Sziasztok!
Tudna valaki adni egy NYÁK tervet a TDA2050-hez. Előre is köszönöm.
Tudja a 90W-ot. Az általam megépített példányok 91W-ot tudtak 36V-ról. Mi ennek a műszaki háttere?
Egy darab 2030-as 3,5A-t tud általában, kettő párhuzamosan 7A-t. A híd megfelezi a terhelő impedanciát, tehát 4 ohm-os terhelés esetén a híd egy-egy oldala 2 ohm-ot lát. 2 ohm-os terhelésen ez a 2x3,5A 14V csúcsfeszültségű jelet eredményez. Mivel mindkét tápfesz irányába tudja ezt 3,5A-t, ezért 2 ohm-ra a párhuzamosan kapcsolt 2030-ok 28V-ot adnak le. A teljes híd 2x28V-ot tud csúcsban és a 100W-hoz 57V kell, amit tehát a kapcsolás simán tud 36V tápfeszültségről, de csak akkor, ha ez stabilizált 36V. Pufferes stabilizálatlan tápról a megépített példány 91W-ot tudott. |
Bejelentkezés
Hirdetés |






). Nem szenvedek a hídalt 2050essel, hanem építek egy sztereo erősítőt, az mnc-t pedig beépítem. Így meg van oldva a problémám.







