Fórum témák

» Több friss téma
Fórum » Tápegységgel kapcsolatos kérdések
Lapozás: OK   48 / 180
(#) _vl_ válasza rolandi350 hozzászólására (») Márc 28, 2013 /
 
Idézet:
„Azokra, ha tennék egy jókora nagy hűtőbordát ventilátorral, elbírna nekem 5A-ert legalább a 12-24V-os tartományban?”

Számoljál: (32V - 12V) * 5A / ~30..40W = ennyi darab TO3-as toknak kell a hűtőborda és az áramkör "között" lennie, hogy a hőt át tudja adni a bordának. Ha 2V-ot akarsz a kimeneten látni 5A mellett, akkor (32V - 2V) * 5A / ~30..40W.
(#) Tonybacsi válasza rolandi350 hozzászólására (») Márc 30, 2013 /
 
Szia!

Én inkább úgy számolnék, hogy van egy 256W-os trafó. Ebből kellene csinálni egy viszonylag olcsó, egyszerű 2-24V ig szabályozható 5A-t tudó tápegységet. (szabályozható áramkorlátról most nem beszélünk)

A probléma megoldható –lenne- egy db LM338K-val is (ami TO-3 tokozású), így valóban elérhető a kitűzött cél, de csak max. 50W disszipációig (és ez már határadat!). Csak akkor lehet megoldani az 5A-es áramot, ha biztosított, hogy a bemenet és a kimenet közötti különbség ne legyen nagyobb 15V-nál, ehhez viszont szükséges –lenne- egy elő szabályzó a szekunder körben. Ha nem lehet ezt elérni, akkor a bemeneti 32V DC feltételezve a kimeneti áram olyan 1.5-2A lehet (katalógus adatok alapján).
12V és 5A mellett már kb. 84W hőt kell elvezetnünk (Pd=Ube-Uki x Iki), és ez már sok az egy db LM338K-nak.

Ha ki kell használni a trafó által leadott teljesítményt, akkor egy olyan áramkört kell választani, ami –legalább- 250W-ot tud disszipálni. Ezt egy darab áteresztó elemmel elég nehéz megoldani. (30-40W max. egy elfogadott érték).
(#) Sebi válasza rolandi350 hozzászólására (») Márc 30, 2013 /
 
Ha a helyedben lennék:
- nem akarnék ennyi hőt termeltetni - hatalmas hűtőbordával, amit egy dobozban (vagy annak hátlapjaként is) nehézkes elhelyezni.
- elsőként a trafót venném górcső alá: szétszedhető-e, mert akkor viszonylag kevés melóval - a felét letekerve, majd vissza - készítenék egy középkivezetést. Ezzel máris jó helyzetbe kerülünk a - legtöbbnyire szükséges - 15V körüli kimenőfeszültségekig. (egy graetz-et tennék a két szélső kivezetésre, a pufferkondi negatívját pedig egy kapcsolóval - vagy automatikusan 15V felett egy relével - váltanám a trafóközép és a graetz negatív között)
- ha nem támadható a trafó, szóbajöhet tirisztoros - vezérelt - egyenirányító alkalmazása - mint előszabályzó
- kapcsolóüzemű (buck-konverter) építése. 3A-es típusok néhány külső alkatrésszel üzemkészek, nagyobbat meg kell tervezni.
(#) mezei dávid hozzászólása Ápr 4, 2013 /
 
Sziasztok!
Szeretném megkérdezni,egy akkutöltőből kiszerelt trafó átalakításával kapcsolatban,most 230 v /6-12 v os és lehetséges -e 230/ 35 v -ra szimmetrikusra alakítani?
űdv:md
(#) gerenk válasza mezei dávid hozzászólására (») Ápr 4, 2013 /
 
Minden lehetséges, de a huzalátmérőt csökkentened kell hogy elférjen a tekercs az ablakban.
A kivehető teljesítményt nem növelheted ezért az új tekercsed kevesebb áramot adhat.
A hozzászólás módosítva: Ápr 4, 2013
(#) mezei dávid válasza gerenk hozzászólására (») Ápr 5, 2013 /
 
Köszönöm.Ez egyértemű válasz volt végre.
üdv:md
(#) Lalle hozzászólása Ápr 24, 2013 /
 
Sziasztok
Van egy tápegység 24 voltot állít elő 230-ból relék számára. A hibája ,hogy leoldja a FI relét kiiktatva a Fi relét működik. A táp nem fémházas nincs védőföld csatlakozás csak fázis nulla a betáp
és a 24 voltos kimenet.

Tanácsokat, ötleteket szívesen fogadnék!
(#) proli007 válasza Lalle hozzászólására (») Ápr 24, 2013 /
 
Hello! Akkor vélhetően a 24V földelt valahol, a tápban meg kondi van a hálózat és a 24V-os kimenet között. Vagy hibás, beázott, bepárásodott, átvezet.. üdv!
(#) ELKO26 hozzászólása Máj 15, 2013 /
 
Üdv.Mobiltelo töltővel(trafóval) akarok meghajtani egy lm386 ic-t,de nagyon zajos.Tippek?
(#) kameleon2 válasza ELKO26 hozzászólására (») Máj 15, 2013 /
 
Hogy érted ezt "zajos" ? Csak kondenzátor kell rá - vagy zörög?? Tápot mindenképpen szűrni kell, árnyékolást, földpontokat pedig rendesen kialakítani. Nekem van itt egy ilyen kis fejhallgató erősítő az asztalomon, azzal annyi volt a baj, hogy nagyimpedanciás, kisjelű bemenetet kellett rá kialakítani, mert például a notebook, vagy a mikrokontroller kisimpedanciás, nagyjelű kimenetet produkált, amitől túlvezérlődött. Nagy hangerőt ne várj tőle. Mekkora feszültségről járatod és mi a pontos altípus 1, 2, 3, 4?
A hozzászólás módosítva: Máj 15, 2013
(#) ELKO26 válasza kameleon2 hozzászólására (») Máj 16, 2013 /
 
6v 100mA,több töltőtrafóm is van de mindről zajos,ha bekötök az áramkörbe egy nagy elkó kondit,akkor
(#) _vl_ válasza ELKO26 hozzászólására (») Máj 16, 2013 /
 
Elemről nem zajos? Vagy arról is?
(#) proli007 válasza ELKO26 hozzászólására (») Máj 16, 2013 /
 
Hello! Nem válaszoltál arra, mit értesz az alatt, hogy zajos. Búg, vagy sistereg stb? Önmagában jel nélkül is "zajos", vagy csak ha összekötöd a jelforrással. Valamint mit erősít? üdv!
(#) kameleon2 válasza ELKO26 hozzászólására (») Máj 16, 2013 /
 
Szia! 6V 100mA az 0,6W mellett nem is csoda ha zajos. ugyanis legalább 4,5W kellene a legkisebb változatnak is. Egyszerűen megroggyan a tápod. Nekem 1A-es tápkockáról jó szűréssel megy így van minimális tartaléka. Próbáld ki 4db ceruzaelemről is az 6V, de 7-8 A. Ha akkor is zajos, akkor kezdhetünk elemezni. Addig - felejtsd el ezeket a kis tápokat. 6V/8Ohm -on = 0,75A az 750mA! Nem csoda ha zajos.
(#) ELKO26 válasza kameleon2 hozzászólására (») Máj 18, 2013 /
 
Köszi.Nem akarok elemezni,nem tudsz linkelni valami egyszerű labortápot,szabályozható fesz.el,és amperrel?Kb 1-12V-ig
(#) kameleon2 válasza ELKO26 hozzászólására (») Máj 18, 2013 /
 
Szia! Nem teljesen értem miért kell szabályozható... Valamilyen sima DC tápkocka, de még az sem igazán. Jó trafó, Graetz és egy jó nagy pufferkondi. Itt korrigáltak - emlékeztettek páran, A varázs-szám az 1,21. Azaz a váltófesz x1,21 = kimeneti pufferelt egyenfeszültség. HEstore-ban. Lomexben lehet venni kis trafókat, tökéletesen megfelel. A lényeg, hogy előbb nézd meg az adatlapját az erősítőnek, mert ha 4,5W-ot igényel, akkor 2-ről csúnyán fog szólni, mert berogy a táp. Nem kell neki szabályozható, sőt többet ártasz vele. Az elemet csak tesztként javasoltam, nem végleges megoldásnak. Én egyébként sokféle tápot használok. Adapterből is van olyan amit te keresel, de nem a mobiltelefonoké. Én vettem például a TME-től 12V 1A stabilizált adaptert - Meanwell gyártmány és betonstabil.
(#) _vl_ válasza ELKO26 hozzászólására (») Máj 18, 2013 /
 
Azt hiszem, félreértettük egymást.
Te azt írtad, hogy bármiről táplálod, zajos. Erre kérdeztem, hogy elemről is zajos-e. Ha igen (azaz _tényleg_ mindenről táplálva zajos), akkor kár keresgélni labortápokat, mert az áramkörben van a bibi.
Ha elemről okés, na akkor van értelme azon gondolkodni, hogy miről lehetne megtáplálni.
(#) Einstein21 hozzászólása Máj 19, 2013 /
 
Sziasztok!

Van egy Boxlight Cinema 13HD típusú projektorom, amiben tönkre ment a fő kapcsolóüzemű táp panel. Ezt megjavíttattam és a gép ismét bekapcsol, de amikor gyújtaná az izzót, akkor ez a főtáp letilt és a főkapcsoló lekapcsolása után várni kell 20-25 sec-et, hogy újra életre kelljen. Ez a főkapcsoló lekapcsolgatás annak idején megoldást jelentett a problémára, mert ha 4-szer, 5-ször elindítgattam, akkor egyszer csak elindult. Később már 10-szer, 15-ször be kellett kapcsolgatnom, hogy elinduljon, aztán végleg beadta a főpanel a kulcsot. Viszont ha egyszer elindult, akkor ment is addig, amíg ki nem kapcsoltam.
Elküldtem a lámpa tápját is külön, hogy nézzék meg, de abban nem találtak hibát és egy külön táp segítségével be is tudták gyújtani az izzót. A lámpa tápja 400V egyenfeszültségről megy és ebben kérném a segítségeteket, hogy hol találok egy normál háztartásban ilyen feszültséget, vagy esetleg a probléma gyökerét a leírás alapján le tudnátok írni, vagy csak ha tippeket kapnék, azt is nagyon megköszönném!
(#) proli007 válasza Einstein21 hozzászólására (») Máj 19, 2013 /
 
Hello! A gond, hogy bekapcsoláskor az izzó hidegárama 5..10-szer is nagyobb lehet, mint az üzemi. (Általában a fémek ellenállása hőmérséklet növekedésével megnő, itt meg jókora hőmérséklet emelkedés van..)
Megoldás lehet, ha előfűtöd az izzót. Vagy is bekapcsoláskor sorba kötsz vele egy ellenállást, vagy izzót, amit a felfűtés után rövidrezársz, egy kapcsolóval.. (Elég ha csak izzik tőle). Mondjuk nem írtad a feszültséget, meg az izzó teljesítményét sem..
Nem hinném, hogy valami extrém feszültségre lenne gyártva a táp. A 230V egyenirányítva-szűrve 320V körül van..
üdv!
(#) kadarist válasza proli007 hozzászólására (») Máj 19, 2013 /
 
Szia!
Sajnos nem ilyen egyszerű a dolog, mert a projektorokban gázkisüléses lámpák vannak.
(#) proli007 válasza kadarist hozzászólására (») Máj 19, 2013 /
 
Köszi! Akkor vissza a babaruhát! De azt nehezen értem meg, hogy egy akármihez készült saját tápja, ne tudná ellátni a feladatát. Valamint ez a "többszöri bekapcsolásra történő indítás" halogénre hajazott. Egy gázkisülésesnél, ez hogy jön össze? Vagy nem jól értek valamit mint előbb.. üdv!
(#) kadarist válasza proli007 hozzászólására (») Máj 19, 2013 /
 
Olyan, mint a nagyfeszültségű elektronikus fénycsőgyújtás üzemi ballaszttal. Ha túl nagy vagy túl kicsi a gyújtási idő alatt folyó áram, akkor leáll a táp. Legtöbbször lámpaöregedés áll az indítási hibák mögött vagy a táp áram és feszültségérzékelése hibázik.
(#) proli007 válasza kadarist hozzászólására (») Máj 19, 2013 /
 
Köszi! Az a jó, (hála égnek) hogy nem ismerem ezeket a szerkentyűket. Így nem is mondanák semmit ezzel kapcsolatban.. üdv!
(#) Einstein21 válasza kadarist hozzászólására (») Máj 19, 2013 /
 
Nagyon köszi a tippeket!
Ez alapján a gyújtás alatti áram alapján kapcsolgathat egy TF861S feliratú tirisztor, vagyis ez okozhatja a táp védelmi lekapcsolását?
A lámpa öregedést kizárnám, mert az izzóba kb 150-200 óra lehet, ez volt az első alkatrész, amit kicseréltem, mikor előjött ez a többszöri indítgatásos történet.
A hozzászólás módosítva: Máj 19, 2013
(#) kadarist válasza Einstein21 hozzászólására (») Máj 19, 2013 /
 
A tirisztorról nem tudok véleményt mondani, mert nem látom a kapcsolási rajzot. A tápegységben mi volt tönkremenve és mit cseréltél?
A hozzászólás módosítva: Máj 19, 2013
(#) Einstein21 válasza kadarist hozzászólására (») Máj 19, 2013 /
 
Az a baj, hogy nem én javítottam meg a tápot, nem tudom, hogy mit cseréltek rajta.
(#) kadarist válasza Einstein21 hozzászólására (») Máj 19, 2013 / 1
 
Vidd vissza az egész cuccot a javítónak és mondd meg neki, hogy csinálja meg rendesen a projektort.
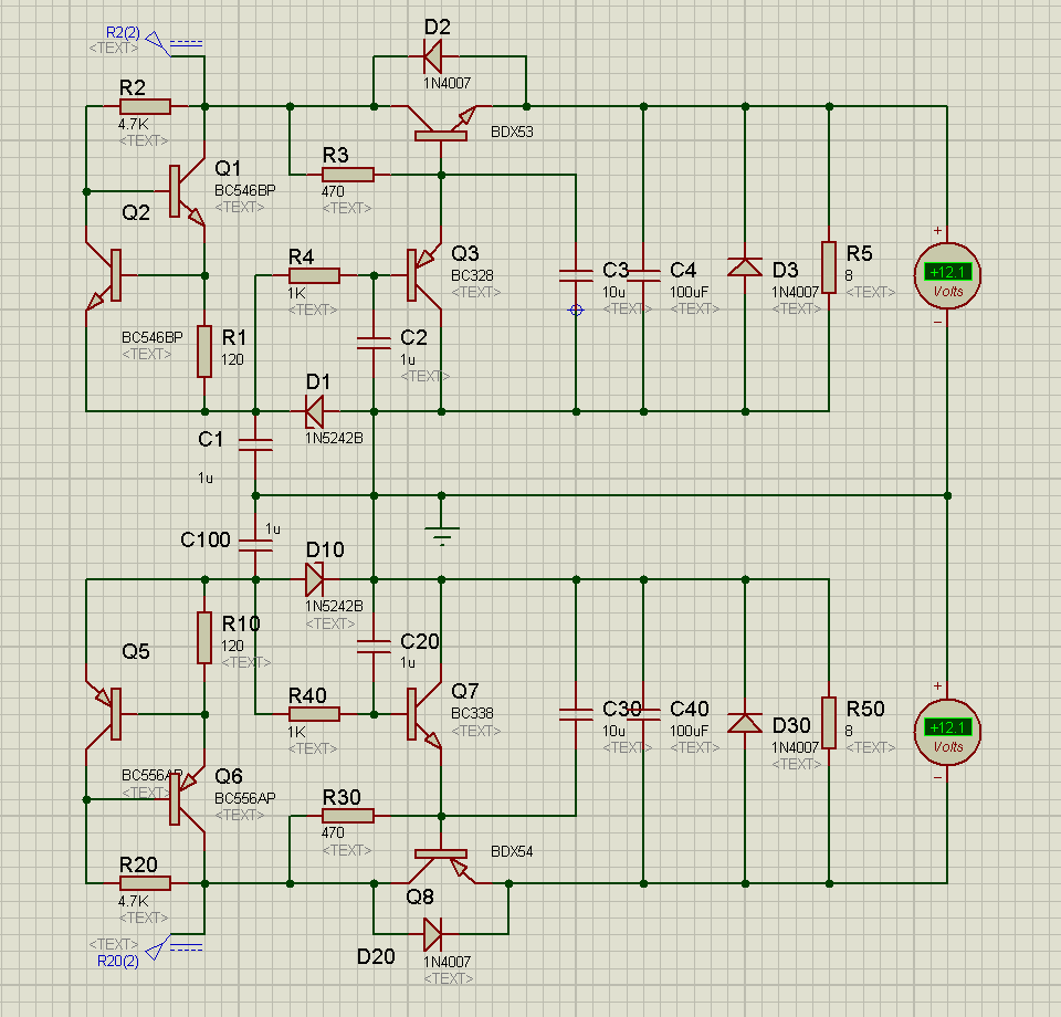
(#) storm hozzászólása Máj 22, 2013 /
 
Sziasztok!
Terveztem egy kettős tápegységet, és szeretném a véleményeteket kérni. A lényeg, hogy a feszültség ne ingadozzon, és hogy a kimeneten kis zaj legyen. A pozitív és a negatív oldal egyforma, kezdődik egy áramgenerátorral meghajtott zener diódával onnan tovább egy tranyóra ami vezérli a teljesítmény tranzisztort. A zener áram kb. 5mA, a teljesítmény tranyó bázisfeszültsége a szimulációban elég stabilnak tűnik (12,8V) kis és nagy terhelésnél is megmarad ez az érték. Szóval bármilyen tanácsot szivesen fogadnék a táppal kapcsolatban. A tápellátás egy 2x15V-os puskás 25W-os trafóról lesz megoldva, a kimenő fesz 2x12V, a zenerek pedig szintén 12V-osak.
A hozzászólás módosítva: Máj 22, 2013
(#) reloop válasza storm hozzászólására (») Máj 22, 2013 /
 
Szia! A zenert tedd a stabilizátor után, akkor egy sima ellenállásról is elég neki áramot adni. Egy -két tranzisztor segítségével összehasonlíthatod a kimenet és a zener feszültségét, máris kész a remek beavatkozó jeled az áteresztő tranzisztor számára.
A Puskásnak úgy tudom két független szekundere van. Ki lehet használni, építhetsz két egybevágó stabilizátort és a kimenetüket kötöd össze.
(#) storm válasza reloop hozzászólására (») Máj 22, 2013 /
 
A zener direkt van áramgenerátorral hajtva, mivel az áramgenerátor ugyebár váltakozó áramú szempontból elég nagy ellenállást képvisel. Egyedül a zener zajával nemtudom mit kezdjek jól van-e így szűrve?
Következő: »»   48 / 180
Bejelentkezés

Belépés

Hirdetés
XDT.hu
Az oldalon sütiket használunk a helyes működéshez. Bővebb információt az adatvédelmi szabályzatban olvashatsz. Megértettem