Fórum témák
» Több friss téma |
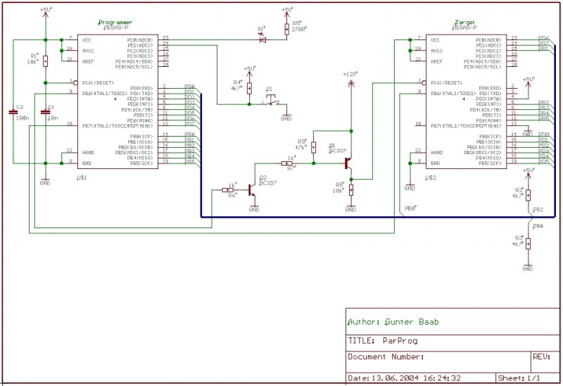
Sziasztok!
Az a gond adódott, hogy sikeresen lezártam az Attiny45-ös chipemet, letiltottam a reset lábat, így nem tudom feléleszteni.... Van itthon egy Atmega8-am amivel elvileg fellehetne éleszteni, nagy feszültségű (12voltos) élesztővel(?) Keresgettem neten de érdemi információt nem találtam. De szeretném visszahozni az avr-t. Előre is köszönöm a segitséget.
Keresem a google-ba de nem találok nagyfesz programozó kapcsolási rajzot... Igazábol avr-doper progrmaozom van és nem szeretnék épiteni egy másikat, Próbapanalon összedugni egy élesztő áramkört, azt legközelebb figyelek rá hogy ne zárjam le.
Üdv mindenkinek.
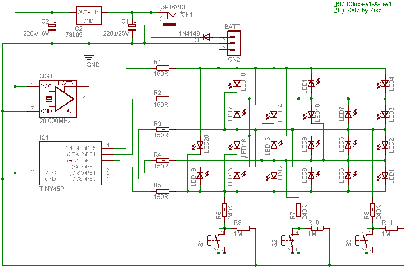
Segítséget kérnék a csatolt áramkörrel kapcsolatban. A rajzon szerepel egy három lábú kvarc ami az eredeti leírás szerint "Aker AXO-200A 20.000MHz" tipusú. Hogyan kellene módosítani a kapcsolást, hogy egy "rendes kétlábú" (pl ilyen: 20MHz kvarc HEStore) kvarccal működjön?
Sehogy, mert az nem kvarc, hanem oszcillátor, és külső órajelre van állítva a proci. A másik kvarc lábat I/O-nak használja. Ha kvarccal hajtanád, nem lenne elgé I/O-d. Vegyél hozzá ilyen oszcillátort, lehet kapni pl. lomexben. Vagy kérd meg a hestore-t, szerezzenek be.
Mit szolnál a belső oszcillátorához? Nem tudom hogy az mennyire pontos, de szerintem használható volna az is. Így maradna egy láb üresen pl. ébresztő részére...
Ha más nincs helyettesítheted, kiválthatod ezzel: Bővebben: Link
Ne felejtsd el kiszámítani a 20MHz-hez tartozó alkatrész értékeket!
Az Attiny45 belső oszcillátora nem csak max 8MHz-es?
Lehet hogy annyi, gondolom nem nagy dolog módosítani a programon.
Ha nem zavar a naponta negyed óra csúszás ide, vagy oda, akkor hajrá.
Sima kvarccal se olyan rózsás a helyzet, ott is csak napi pár(tíz) másodperc a pontosság, de szoftverből be lehet pontosítani, és adott hőmérsékleten elég jó lesz. Ha még pontosabbat akarsz, akkor lehet OCXO-t használni, vagy rubídium frekiforrást. (atomóra) Ebayről olcsón beszerezhető, 10 megás szinuszt adnak általában.
[OFF]Hát azért egy kvarc karóra ha napi 10 másodperceket csúszna mindig akkor talán nem terjedt volna el, meg nem is használnának kvarcot órába[OFF]
Az óra kvarc más téma, az majd' egy nagyságrenddel jobb mint a sima kvarcok, hangvilla formájú kristály van benne, nem lap. Úgy állítják be, hogy 25°C-on (egy karóra átlag hőmérséklete) legyen pontos, a kialakítás miatt akár magasabb, akár alacsonyabb a hőmérséklet, az óra késni fog. Így is olyan 20ppm a pontossága, ami 1-2 másodpercet jelenthet naponta. Ezért szokták még kis trimmerkondival pontosítani, vagy ahol erre nincs hely, lehetőség, szoftverből. Megmérik a valódi frekit igen pontosan, és minden egyes órába beleprogramoznak egy korrigáló számot amit hozzáad/elvesz időnként.
A nixie-s órámban amit építek, OCXO lesz, az otthonra a napi 84us pontatlanságával elég jó, először rubídiumot akartam (nagyzási mánia, atomóra a polcomra, heh. ) viszont az 'sokat' fogyaszt. Értelme is akkor lenne, ha szünetmentes tápot is kapna.Persze az ocxo is igényel tápot, hogy tudja fűteni magát, de nem annyit mint az atomóra, és élettartamra is hosszabb.
Hello!
Egy Attiny25 Reset lábát akarom I/O lábként használni. Segítségével egy kis 8 Ohmos 0.25 Wattos hangszórót (ez lenne az: http://www.hestore.hu/prod_10029318.html ) szeretnék meghajtani. Mellékeltem az adatlapból egy grafikont, ami szerint úgy tűnik, hogy a Reset lábról nem nagyon lehet nagy áramokat levenni, mert 1.5mA-nál a kimenet már szinte <1V . (4mA próbáltam már levenni róla véletlenül, ettől elkezdett zümmögő hangot adni az uC )Mellékeltem egy kapcsolási rajzot, arról hogy hogyan csatlakoztatnám az említett hangszórót az uC-hez. A nagy kérdés az lenne, hogy hány mA áram kell az említett hangszórónak, hogy optimálisan működjön 3.3V táp mellett? (0.25W / 3.3V = 75.75mA RMS? PEAK? ) Vagyis mekkora legyen a jelenleg 22 Ohmos ellenállás a rajzon. A másik nagy kérdés, hogy mivel a RESET láb I/O kimenetként baromi gyenge, elegendő lesz-e a BC817 a feladatra? (>200uA szerintem nem illene felvenni a RESET lábről) Mit kéne helyette használni? Darlington tranzisztor? Két BC817 darlington párban? N csatornás MOSFET működne és optimálisabb lenne itt (pl. IRLML2502 1.2 Voltos tresholddal [Vth])? Válaszokat előre is köszönöm.
Próbáld ki ha más nem ilyen sorrendben, hogy melyik elég hozzá... (1 tranzisztor, darlington, fet)
Szia
Találtam egy kapcsolást, amit kerestél. Ha érdekel még írjál.
Sziasztok,
Kérem a hozzáértők segitségét Attiny45 programban. Eddig még nem találkoztam ezzel az eszközzel, nem értek hozzá. Következő problémám adódott vele. 24VDC hajtóműves motort vezérel. Nővelni kellene a fordulatszámot, ezért 2x-es fordulatú tipusra lett cserélve a motor. Ahhoz hogy a dupla fordulatszám meglegyen kellene módositani a fent emlitett proci programját. Ebben kérném a hozzáértők segitségét. A hozzászólás módosítva: Ápr 8, 2013
Üdv nektek, Mesteremberek.
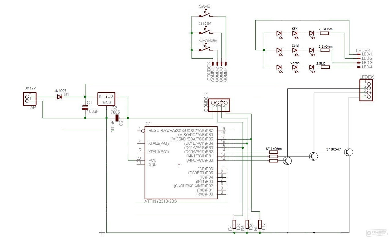
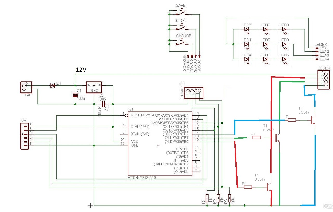
Megépíteném a következő kapcsolást az oldalról, amihez lenne egy kérdésem is: Kapcsolás. Mivel ez az áramkör nagyáramú RGB LED-ekre van tervezve, amire jelenleg nincs anyagi hátterem ill. nem szeretnék vásárolni, úgy gondoltam kicserélem erősfényű, víztiszta LED-ekre. Ebben az esetben változtatni kell a LED-ek ellenállásán és lehet, hogy LM317-es szabályzóellenállásán is, amelynek értékét majd kiszámolom. A lényegi kérdésem az, hogy az IRL540 elhagyható ebben az esetben, ha nem power LED-ekkel építem meg? Bármiféle javaslatot, tanácsot, intelmet szívesen fogadok. Üdv
Hello,
hány db ledet akarsz egy kimenetre kötni? Mert ha csak 1-1 megy minden pwm kimenetre akkor elég egy ellenállás sorosan a leddel. Az értékét kiszámolod az oldalon levő kalkulátorral.
Szia! 3-3 db LED-et gondoltam sorba kötni.
Hello,
akkor ilyesmi kell neked.
Tehát akkor így megfelelő lenne 3db sorbakötött víztiszta LED-hez? Egyébként hogyha párhuzamosan kötöm a LED-eket,amik 25mA-sek,akkor nem is kellene elé a tranzisztor és az ellenállás,csak a LED-ek eőtétellenállása,igaz?
Sziasztok!
Attiny85-tel kapcsolatban írok, 16mhz-es külső kristályt szeretnék hozzá használni, de nem tudom, hogy a Fusebiteket mire kellene állítanom, a fusecalculátorban viszont csak 8mhz-es lehetőséget találok, ezeket a biteket tudja valaki, mire kell állítanom, esetleg a kiszámítás menetéről van valami érthető leírás? Köszönöm!
Legérthetőbben a Bascom beépített programozójában vannak leírva a fuse bitek.
Sziasztok!
A mai nap megépítettem az oldalon fellelhető Nagyáramú RGB Vezérlőt. Mivel én nem nagyteljesítményű LED-ekkel építettem, hanem 3-3db sorbakötött víztiszta LED-del, így elhagyható volt az IRL540 és az LM317. Ezt a két alkatrészt egy BC547B tranzisztorral helyettesítettem, ahogy a fentiekben tanácsolták. A problémám ott kezdődik, hogy nem tudok programot váltani. Amikor ráadom a stabil DC12V-ot, akkor az összes LED felgyullad és nagyon gyors villogásba kezd, vagyis tulajdonképpen egyszer sem alszanak el a LED-ek, de ha jobban megfigyelem, akkor a fényerőben kis változás figyelhető meg, ami elég gyors. Akármelyik gombbal próbálkozom, nem csinál semmit, csak égnek a LED-ek. Ha rámérek a PWM kimenetre,nagyon lassan,kb 1-2másodpercenként változik a feszültség 1 tizedVoltot, de megvan a logikai 0-5V,csak elég lassan. Ha egy PWM kimenetre rákötök egy előtétellenállással egy normál LED-et,annál látni lehet a gyors villogást. Az lenne a probléma,hogy hibás a program?
Szevasztok!
Szeretnék csinálni egy 5 perces, fix idejű késleltetőt ATTINy13 mikrovezérlővel. Nem tudom "hardveresen" (Timer), vagy szoftverrel (Wait) lenne célszerűbb megcsinálni. Sajnos a mikrovezérlő gépkönyvében nem találtam meg (lehet, hogy rossz helyen kerestem), milyen időzítéseket lehet a fenti módszerekkel beállítani. Próbáltam a neten is keresni, sajnos nem sikerült. Jelenleg 5 db "Wait 60" utasítással működik a dolog, csak nem tudom, mennyire üzembiztos. Köszi a segítséget!
Sziasztok!
(7 szegmenses) Ha valaki már épített ilyet, vagy tudna segíteni a megépítésében, akkor kérem jelezze * http://www.egyeni.hu/?7-szegmenses-digitalis-ora,22 Alkatrészek megvannak, (bár égetőm még nincs az attiny-hez), de egyelőre a kapcsolást szeretném megépíteni. Előre is köszönöm a segítséget. A hozzászólás módosítva: Márc 22, 2014
Sziasztok!
Kicsit elakadtam . Van egy Attiny25 el éptett kapcsolásom. PB3 kimenet PB4 bemenet. Az lenne a feladatom , hogy 10s ablakba ha háromszor aktív a bemenet akkor a kimenet 3s ig legyen aktív. Eddig úgy használtam ,hogy aktív a bemenet 2s ig , utána aktív a kimenet 2s ig. Ez jó is volt , de nagyon pazarolja a vizet a rendszer. Help! ![]() #define F_CPU 1000000UL #include <util/delay.h> //Időzítő, késleltető rutinokat tartalmazó fájl #include <avr/io.h> //AVR konstansokat, beállításokat tart. fájl #include <avr/interrupt.h> //Interrupt int main(void) { DDRB |= (1 << PB3); //PB3 kimenetnek //PORTB |= (1 << PB3); // Set PB3 magasba PORTB &= ~(1 << PB3); //set PB3 alacsonyba DDRB &= ~(1 << PB4); //PB4 bemenet PORTB |= (1 << PB4); // Set PB4 magasba while(1) { if((PINB & (1 << PB4)) == 0) { _delay_ms(2000); // 2s delay if((PINB & (1 << PB4)) == 0) { PORTB |= (1 << PB3); // LED on _delay_ms(2000); // 2s delay PORTB &= ~(1 << PB3); // LED off while((PINB & (1 << PB4)) == 0); } } } } }
Sziasztok!
Segítséget, tanácsokat szeretnék kérni a csatolt kapcsolási rajzhoz. Próbapanelen összeállítva úgy működik ahogy szeretném, de a végleges összeállítás előtt, szeretnék hozzáértő, tapasztalt szakiktól is ötleteket, hogy stabilan működjön hosszú távon. A rajzon nem az szerepel, mert nem volt a szerkesztő programban, de egy Attiny85 el működik. Röviden annyi a dolga, hogy egy pillangószelepet mozgat 0- 90fok között, Egy SG90 típusú szervo a "door" kapcsoló állásának megfelelően, amit analóg jelként olvas a program a reset lábon (5 és kb 3V). A két végállást AH183 típusú Hall érzékelő figyeli. Ha nem változik a door kapcsoló állapota egy bizonyos ideig, az irlr024 fet lekapcsolja a servot. Ha valami hiba van, hangjelzést ad egy buzzer, amit bss123 kapcsol. Tápellátásnak egy 5V-os telefon töltőt használnék. A kérdésem a felhúzó, lehúzó ellenállások értékeinek megválasztása lenne. A hall szenzor bemeneteken lévő kondenzátorokat szűrés céljából tettem oda, de ezekben sem vagyok biztos. És a szervónál lévő dióda a FET utáni GND hez csatlakozzon, vagy az állandóhoz? Illetve, van-e valami észrevételetek ezeken kívül? Előre is köszönöm a segítséget! |
Bejelentkezés
Hirdetés |





)












