Fórum témák

» Több friss téma
Fórum » PIC kezdőknek
 
Témaindító: Placi84, idő: Okt 3, 2005
Témakörök:
- A PIC ÖSSZES Vdd és Vss (AVdd és AVss) (tápfeszültség) lábát be kell kötni!
- A táplábak mellé a lehető legközelebb 100nF-os KERÁMIA kondenzátorokat kell elhelyezni.
- Az MCLR lábat, 10kohm-mal fel kell húzni a Vdd tápfeszültségre.
- Külső kvarc használatakor 4MHz-ig XT, a fölött pedig HS konfigurációt kell beállítani.
- Stabilizált tápegységet kell használni, a kapcsoló üzemű "telefon töltő" adapterek okozhatnak hibákat.
- Programozáshoz, használj lehetőleg PICKIT2 vagy 3 programozót. Kerülendő a JDM (soros porti) programozó.
- A PIC adatlapja (PDF), tartalmazza a lábak kiosztását és a PIC minden paraméterét. Az adatlap ingyen letölthető!
- Egyes PIC típusoknál az RA4 nyitott nyelőelektródás (Csak lefelé húz L szintre, H szintet nem ad ki!)
- Ha a PGM lábat digitális ki-/bemenetnek használod, az alacsony feszültségű programozási lehetőséget le kell tiltani.
Lapozás: OK   400 / 1225
(#) szpot válasza kissi hozzászólására (») Ápr 12, 2013 /
 
Mégse:

PICkit 3 detected
Connecting to PICkit 3...
Firmware Suite Version...... 01.28.56
Firmware type......................Midrange
Failed to properly connect to PICkit 3

Oké:

PICkit 3 detected
Connecting to PICkit 3...
Firmware Suite Version...... 01.28.56
Firmware type......................Midrange
PICkit 3 Connected.
PK3Err0045: You must connect to a target device to use PICkit
3.
(#) kissi válasza szpot hozzászólására (») Ápr 12, 2013 /
 
Ez nem látja a PIC-et! Csatlakoztattad a megfelelő lábakkal és a megfelelő típus van kiválasztva ( MPLAB alja?! ) ?!
(#) kissi válasza kissi hozzászólására (») Ápr 12, 2013 /
 
A PIC kap tápot ( saját v. PK3-tól ) ?
(#) szpot válasza kissi hozzászólására (») Ápr 12, 2013 /
 
Jó van kiválasztva PIC18f877 Úgy látom nem kap tápot.
(#) kissi válasza szpot hozzászólására (») Ápr 12, 2013 /
 
Kapcsold be a PK3-on vagy a PIC legyen a megfelelő áramkörben ( polaritásra vigyázz! ) !
(#) szpot válasza kissi hozzászólására (») Ápr 12, 2013 /
 
Hogy tudom bekapcsolni?
(#) kissi válasza szpot hozzászólására (») Ápr 12, 2013 /
 
A Programmer résznél van egy Vdd on menüpont... ( remélem jól emlékszem !) !
szerk.: Ilyenkor világít a sárga LED, ha jól emlékszem!
A hozzászólás módosítva: Ápr 12, 2013
(#) szpot válasza kissi hozzászólására (») Ápr 12, 2013 /
 
Nincs!

De most olvastam valahol Programmer Settings / Power. Ha ott bepipálom akkor van.
(#) szpot válasza szpot hozzászólására (») Ápr 12, 2013 /
 
Target Device ID (00000000) does not match expected Device
ID (000009a0).

Ezt írta. Ez mi lehet?
A hozzászólás módosítva: Ápr 12, 2013
(#) kissi válasza szpot hozzászólására (») Ápr 12, 2013 /
 
Nem egyezik a beállított és a megtalált PIC ( nem jót állítottál be! )!
(#) szpot válasza kissi hozzászólására (») Ápr 12, 2013 /
 
Remélem látszanak.
(#) kissi válasza szpot hozzászólására (») Ápr 12, 2013 /
 
A képek látszanak, csak a bekötés nem !
Hogy csatlakoztattad ( melyik PIC láb hova csatlakozik a PK3-on !)?
szerk.:
Idézet:
„Target Device ID (00000000)”
az azonosítóként '0'-t olvas --> nem jó csatlakozás v. nincs táp v. rossz PIC, stb. !
A hozzászólás módosítva: Ápr 12, 2013
(#) szpot válasza kissi hozzászólására (») Ápr 12, 2013 /
 
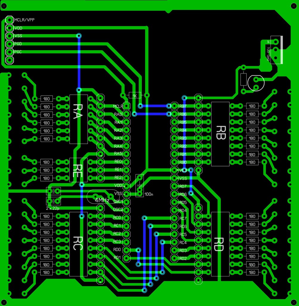
Mindjárt próbálok küldeni egy kapcsolási rajzot.
A hozzászólás módosítva: Ápr 12, 2013

1.JPG
    
(#) kissi válasza szpot hozzászólására (») Ápr 12, 2013 /
 
A NYÁK rajz alapján én jónak látom... !
Tápot kiadja a PK3 (világít a sárga LED?) , mérni mennyit mérsz ?
Nincs fóliaszakadás ?
(#) szpot válasza kissi hozzászólására (») Ápr 12, 2013 /
 
A táp meleti led világit a Panelon tehát ott van táp 4.54V A pic lábainál is 4,54V
(#) kissi válasza szpot hozzászólására (») Ápr 12, 2013 /
 
Saját tápja van vagy a PK3 adja a tápot?!
(#) szpot válasza kissi hozzászólására (») Ápr 12, 2013 /
 
A PICKit 3
(#) kissi válasza szpot hozzászólására (») Ápr 12, 2013 /
 
Akkor nincs több ötletem ( a PK3 hozzávezetéseket ellenőrizted szakadásra és zárlatra? ) !
Ha minden OK, akkor marad az IC !
(#) szpot válasza kissi hozzászólására (») Ápr 12, 2013 /
 
Még egyszer végigmérem a közöket és kiderül majd. Remélem nem az IC mert csak ezt az egyet kaptam ismerősömtől.
Nagyon szépen köszönöm a segítséget! És a ráfordított időt! Nagyon sokat segített! Köszönöm!
(#) kissi válasza szpot hozzászólására (») Ápr 12, 2013 /
 
OK, ha sikerül megoldanod, akkor várok egy "ujjongást" !
(#) szpot válasza kissi hozzászólására (») Ápr 12, 2013 /
 
OKÉ!
(#) korni.papp válasza bbalazs_ hozzászólására (») Ápr 13, 2013 /
 
Rendben értem.Csak már hétfőn tudok csak menni könyvtárba.
(#) Balagemann2031 hozzászólása Ápr 13, 2013 /
 
Sziasztok! Egy egyszerű kérdésem lenne, adott egy 16F628A- pic. Ennek a 3. lába (RA4) nyitott kollektoros lehúzásra képes ha kimenetnek van állítva, viszont ha bemenetnek szeretném használni, pl egy nyomógombbal, akkor ugyan úgy kell rákötni, mint a többi lábra? Köszi előre is!
(#) mps válasza Balagemann2031 hozzászólására (») Ápr 13, 2013 / 1
 
Igen.
(#) Balagemann2031 válasza mps hozzászólására (») Ápr 13, 2013 /
 
Köszi!
(#) HWJakab hozzászólása Ápr 13, 2013 /
 
Sziasztok! Barátkozok a mikrovezérlőkkel és van egy számomra érdekes dolog, amire nem találom a választ. Tegyük fel, hogy az egyik TMR-t használva szabályos időközönként növelem egy változó értékét. Ha a változó értéke elér egy bizonyos számot, pl. 3560-at, akkor végrehajtódik egy makró utasítás. Ez a makró teszem azt éppen másodpercenként van meghívva. Ha a makró lefutásához kell pl. 250 ms, akkor a következő hívása 250 ms + 1 s után történik meg, vagy a TMR miatt minden másodpercben?

Tehát, a TMR periódusidejét változtatja-e az, hogy az abban lefutó parancs mennyi idő alatt hajtódik végre? Remélem jó fogalmaztam meg a kérdést...
(#) potyo válasza HWJakab hozzászólására (») Ápr 13, 2013 /
 
Nem változtatja. A hardveres timer mindig a beállított időközönként ad ütemet.

Viszont azon elcsúszhat a dolog, hogy ha úgy írod meg, hogy amint megnövelted a változó értékét, és túllép 3560-on, ott azonnal futtatod a rutint, ami sokáig tart. Az ilyenre való a megszakításban növelni a változó értékét, és amikor elérte a kívánt értéket, akkor nullázni, és beállítani egy jelzőbitet. A jelzőbitet pedig a főprogramból figyelni, hogy ha egyesbe billent, akkor lefuttatni a sokáig tartó rutint. Így a sokáig tartó rutin közben is növeli a timer a változó értékét a beállított időközönként.
(#) HWJakab válasza potyo hozzászólására (») Ápr 13, 2013 /
 
Értem, köszönöm szépen!
(#) tom75 válasza bbalazs_ hozzászólására (») Ápr 13, 2013 /
 
Tehát akkor ezeket is ugyan úgy kell kezelni mint a 7segmeses kijelzőket?
De ahogy nézem az adatlapot nincs minden segmensnek kivezetve a közös pontja.
(#) vicsys válasza tom75 hozzászólására (») Ápr 13, 2013 /
 
Következő: »»   400 / 1225
Bejelentkezés

Belépés

Hirdetés
XDT.hu
Az oldalon sütiket használunk a helyes működéshez. Bővebb információt az adatvédelmi szabályzatban olvashatsz. Megértettem