Fórum témák
» Több friss téma |
Hobbi célra a léptetős olcsóbb és könnyebben kivitelezhető. A vezérlő akár házilag is megépíthető, de akár 3-4 tengelyes kínai vezérlő is olcsón beszerezhető.
Nagy a vita a szervó-léptető ügyben, én amíg a szervót nem próbálom ki nem foglalok állást. Egyenlőre a léptetők beváltak.
Szia! Én is elgondolkodtam, mielőtt lett volna gépem. Azóta megtanultam mit bír, mit nem. Mit nem szabad elkövetnem, hogy lépést tévesszen. Csak dolgozik. Ha kell több órán át - lankadatlanul. Ha gond van, egy részt a végállások is dolgoznak. Nyilván lehetne bitang jó szabályzást csinálni, de itt a vezérlés is elegendő. Legalábbis hobbi szinten.
Szép estét mindenkinek!
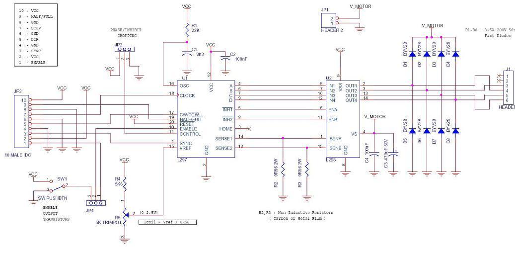
Segítséget szeretnék kérni! A mellékel kapcsolást építettem meg l298 ic-vel. Működik is megfelelően, de azt tapasztaltam, hogy ha üzemelnek a motorok, semmi gond, viszont mikor állnak, a tartó áram hatására jelentően felmelegednek. A kérdésem az lenne, hogy tudom-e csökkenteni a tartóáramot, úgy hogy a betáp feszem ugyan az marad? A hozzászólás módosítva: Ápr 1, 2013
A bemenetek ne lebegjenek. A step-dir bemeneteket egy 10K-val kösd fel tápra, illetve egy-egy soros 100R ellenállással kiegészítve a bemeneteket. Én azt próbálnám, meg, hogy a referencia feszt venném még viszább, ergo a motor áramot csökkenteném, hátha jobb lenne az eredmény. Ennél az IC párosnál nincs lehetőség a tartóáram beállítására. (TB6560, SLA7062M, ezeknél van erre lehetőség)
Tisztelt Zoli bácsi!
Köszönöm segítséged, a referencia fesz ki is ment a "fejemből". Beállítottam 1,2V-ra és azóta így áll. Minden képen megpróbálom. Még egyszer Köszi!
Hány amperes a motor? Hány voltról megy a motor? Az 1,2V kb 2A-nek felel meg, 0,56R esetén.
A hozzászólás módosítva: Márc 31, 2013
Jó reggelt mindenkinek!
A moci 6-kivezetéses 1,2A-os, a tekercs ellenállása 8,9Ohm, feszültség nincs megadva, 12V-ról próbálom hajtani. Tartó áram 12V esetén, 0,8A tekercsenként. A motor áram érzékelés, 2db 1 Ohmos párhozamosan kapcsolt ellenálláson keresztül történik. Érdemes lenne ezzel variálnom? A hozzászólás módosítva: Ápr 1, 2013
Értem. Ebben az esetben a referencia feszültség 0,6V-nak kell lenni. A 2db paralell 1R teljesen jó. Én 0,47R fogok használni. De mondhatni ennek az ellenállásnak az értéke megint csak nem számít. Ehhez képest kell referenciát állítani. Az adatlapban is benne van, 0,1-2R közötti érték bármelyike megfelel.
A feszültség gyakorlatilag másodlagos dolog, mivel elsősorban az áram beállítás a lényeg. Természetesen ha nagyobb a feszültség, logikusan kisebb áramot fog felvenni a motor, ugyanolyan teljesítmény mellett. Az áram a meghatározó. A vezérlő IC a beállított áramkorlát felett úgy is beindítja a "chopper"-t, azaz a PWM üzemmódot. De ha nagyobb feszről hajtod, gyakorlatilag nem valószínű, hogy eléred ezt az áramkorlátot.
Az teljesen normális hogy ha melegednek a motorok. Nekem gyári vezérlővel is melegszik. A stepper motorok bírják a terhelést. Nem akarok hülyeséget mondani de talán 70C-ig nyugodtan mehet. Ha az emlékeim nem csalnak. Volt amikor meg se bírtam érinteni annyira forrók voltak a motorok.
Sziasztok!
Bár mit próbálkoztam, (referencia fesz állítás, motor visszacsatoló ellenállás változtatás) semmi nem eredményezett érdemleges változást. 12V esetén mind két tekercsen, 0,85A folyt tartó pozícióba, üzem közben 0,35-0,4A, a tekercseken mérhető feszültség 7V. El kezdtem a tápfeszt csökkenteni, 8,2V-nál a tartóáram 0,5-0,55A, a teljes áramkör felvétele 1,2-1,3A. Nem melegszik csak langyosodik, ilyenkor a fesz a tekercseken 5,5V. Még szépen határozottan lép, de észre vehető nyomaték vesztése van a 12V-hoz képest. Megpróbáltam megkeresni a neten a technikai adatait, természetesen nem találtam csak nagyon hasonlót, melynek a tekercsfeszültség 5.16V-ban volt meghatározva. Lehet hogy ebben a "cipőben" topogok? A tekercseimen ez lenne a névlege feszültség maximális értéke? Üdvözlettel
Szia!
Kicsit meglep amit írtál, szerintem a motorjaim 50-60C-nál nem lehettek melegebbek. És én már ettől is meg ijedtem, még megfoghatók, csak forrónak tűnt. De elgondolkodtat amit írsz, lehet hogy behőmérőzőm, és megnézem fel megy e 70C-fölé. Forgás közben semmi baja 12V-ról, kb 0,3-04A vesz fel, és ítélet napig menne, csak tartásnál van "hisztije". De bátrabb leszek, megnézem meddig melegszik fel. Üdvözlettel
Szia!
Tettem fel képet, talán segít a beazonosításhoz. Mindenhogy 4cm, 6-os tengellyel. Típusa.: KH42JM2B111, DC1.2A, 1/8 DEG/STEP. Ha véletlen 5.16V-os, akkor ez lenne a maximum amit rá adhatok? Üdvözlettel A hozzászólás módosítva: Ápr 2, 2013
Egyenlőre még csak "kacérkodom a gondolattal" hogy építek egy nyák-fúró-gravírozó gépet . A kérdésem : van e olyan program ami usb-n kommunikál a motormeghajtóval ? Vagy próbáljam életre kelteni a régi pc-met amin még volt soros-párhuzamos port is ?
Nem vagyok benne biztos, de már van! USB is!
Valami pontosabb infó?
A hozzászólás módosítva: Máj 1, 2013
Egy kicsit közelebbi infó! Kérésedre USB átalakító.
Köszi 57000 ért?? , inkább beindítom a régi gépet párezer ft ból!
Nem az ár volt a kérdés
![]() Nekem van valahol egy házilag elkészíthető verzió. Csak mivel nem értek a programozáshoz így nem készítettem el
Ha van infó róla , kapcsirajz program az szerintem itt sokakat érdekelne !
Szerintem nézd meg ezt is: USB controller
Hali!
A simpi által linkeltet felejtsd el léptetőmotorhoz, nem tudja az időzítéseket, rángatna a motor. Nem véletlen hogy az usb léptetőmotor vezérlők olyan drágák, sok kemény szoftver munka van mögötte és nem egyszerű hardwer (nem csak egy uc...). Én nem találtam olyan ingyenesen utánépíthetőt amit komolyabb szoftver tudna kezelni. Én már beletörődtem hogy printerport..., pedig lenne 10" touch-os minipc amin csak usb van ![]() Régebben írt valaki azt hiszem utánépíthető verziót, amihez USB licenszet kell venni a fejlesztőtől, de az sem volt olcsó. Azért ha tud valaki usb-s mach3 alatt is dolgozó (olcsó) vezérlőt ne titkolja. A Polgárdifélét meg szerintem nem is akarják eladni a fejlesztőnek írtam egy levlistán, azt mondta ő nem árulja, az árajánlatkérésemet továbbította a kereskedőnek, aki természetesen még (kb 1 hónapja) nem jelentkezett...
Szia Béla! Sajnos mint már többen is írták után építhető változat egyenlőre nincs. A gyári olyan drága,hogy azért ma két olyan PC konfiguráció is vásárolható ami a mac3 hoz bőven megfelel. Én magam is belefutottam ebbe a hibába a céges kafatérián igényeltem egy laptopot amit a cnc-hez szerettem volna felhasználni. Utána vásároltam még PCMCIA kártyát is hozzá azzal sem működött rendesen. Ekkor simpi közreműködésével vásároltam egy Fekvő házas Hp pc-t aminek kicsi a helyigénye. A mai napig ezzel működik a gépem. Tehát csak porold le azt a régi gépet.
Kipróbálom egy pic még belefér , már van 3 steppermocim és a hozzájuk való meghajtók , tehát veszteni valóm nincs, viszont akkora a műhelyem hogy még azt sem tudom hová fog férni a cnc nemhogy még egy gép-a monitorral együtt, ezért lenne tökéletes ha a laptopról tudnám vezérelni.
A hozzászólás módosítva: Máj 1, 2013
Hali!
Azért nem jó, mert nem csinál olyan lpt portot amit bitenként tud a mach3 bizgerálni. Szóval nem led villogtatás kategória ![]() Az a kitolt adat amire gondolsz, pontos időzítésekkel "érkezne" a mach3-ból, ha ez elcsúszkál, nincs olyan hardwer amivel vissza tudnád állítani, egy mem puffernak semmi értelme így. A fentebb linkelt chemnitz oldalit kipróbáltam (ha valaki ki a akarja próbálni nyákot tudok adni ), ez legalább csinál 278/378 látszólagos portot, de a mach3 nem látja egyáltalán, a kcam4 látja inpout32.dll-en keresztül, de nem próbáltam motorral mit művel
Szia!
Felejtsd el, kizárólag printerrel működik (hogy miért, nem tudom). Pár éve vrttem egy hasonlót, még az ára is kb. ott volt, mint a link szerinti. Amíg nincs rádugva a printer, még az LPT sem jelenik meg a vezérlőpulton. Üdv: Zsolt
Látom szóbakerült újra az USB téma.
Én is mostanában kezdtem alkatrészeket gyűjtögetni egy kis gravírozógéphez, és a gépemen nincs parallel port, ezért én is körbejártam a témát. Találtam egy ilyet: USB-parallel converter Fenn van a nyákrajz, a firmware, és a működésről van videó: Bővebben: Link Van erről valakinek tapasztalata? Azt írják, step dir rendszerű vezérlést tud 3 tengelyen, visszajelzésekkel, vészstoppal. Kezdetnek jó lehet ez? Nem építenék mindenáron PC-t, ha nem muszáj.
Van működő verzió is, csak meg kell venni a licenc kódot hozzá és megy is.
Kód nélkül is lehet használni, csak 25 sor G-kódot tud azt hiszem.
Köszi, sejtettem én, hogy hiú álom az ingyenesség.
A licencdíjból megvan egy használt mini ITX alaplapos PC, arra mehet linuxcnc , és valami ezzel kompatibilis step-dir vezérlő. Viszont legalább dedikált gép lesz, hálózat nélkül, nem kell víruskergetővel, meg egyéb vackokkal lassítani, ami megzavarhatja a vezérlőprogit.
Húszezer (68euro) a kulcs ára, enélkül 25 parancsot hajt végre a vezérlő
A hozzászólás módosítva: Máj 19, 2013
|
Bejelentkezés
Hirdetés |













