Fórum témák
» Több friss téma |
Ha tudsz olyan embert aki ingyen megcsinál egy ilyen programot az nem lenne rossz!
Még az sem lenne rossz, ha fizetni kellene érte, hogy valaki csinál egy ilyet USB vezérlőt. De valahogy ilyennel nem akar senki foglalkozni.
Nem is egy ember fejlesztésére gondoltam, hanem közösségire, mint pl a linux.
Egyébként van ilyen, amit mondasz, fizetős, jól működő USB vezérlő, ahobbycnc oldalon fejleszti egy srác, és a megvásárolható hardverre a szoftverfrissítéseket feltöltheted magadnak, ha változik valami, de az is drágább, mint egy használt pc, de mach3 kompatibilis. Igazából ahhoz is külön dedikált pct javasolnak, hogy semmilyen szoftver ne zavarja a vezérlést, nehogy az asztalba álljon a marófej. Ha már dedikált pc, akkor meg olyat veszek, amin van printerport. 4 tengely egyelőre elég lesz.
Volt már olyan is, hogy megterveztették valakivel és a pénz ki lett neki fizetve aztán meg akinek kellet, az meg tudta magának építeni és a felhasználás ingyenes lett.
Itt is úgy kellene, hogy közösen kifizetni érte az összeget és megcsináltatni, ha van rá megfelelő ember aki ezt meg is tudja csinálni.
Ilyennel találkozott már valaki közelebbről?
Hát nem tudom, hogy jó lenne vagy sem!
A CD ami hozzá van akkor ezek szerint valami saját program lehet.
Nem tudom de érdekes, hogy full Mach3 supportot ír... Persze, nem teljesen értem a szöveget. Van ilyen is: Ezt kifejezetten a Mach3-hoz írja... . Igaz ehhez még kellenek a motor meghajtók.
A hozzászólás módosítva: Máj 21, 2013
szerintem elolvastad...
replace the mach3 -> mach 3-t kiváltja, vagyis semmi köze hozzá szerintem. Amit másodjára írsz az a leírása szerint mach 3-as
Igazad van - nekem sem volt egyértelmű a dolog. De ha lehet vele dolgozni - nekem mindegy, ha nem Mach3. Bár én is azt használom, de úgyis csak a végén, mivel az előkészítést általában más szoftverben csinálom. Ha G-kódot kell írni, azt meg notepad2-ben...
Sziasztok!
Tudna valaki egy mukodo kapcsolasi rajzot nekem erre az IC re: a2918sw, Koszonom,,
Csak így gyorsan Kapcsolásirajz
Koszonom, es ezt hogyan lehetne osszekotni a szamitogep LPT portjaval es mien progival lehetne vezerelni?
Ne siess ennyire!!!
LPT leválasztó sem ártana. És szerintem kell elé még valami L297 STEP DIR jelnek és aztán kötöd be a te IC det.
A 7024 elé milyen elektronikát tettél? Kellene valami épkézláb megoldás.
Bocsi, hogy én válaszolok, de ez a kapcsolás tökéletesen működik!
Köszi ezt ismerem
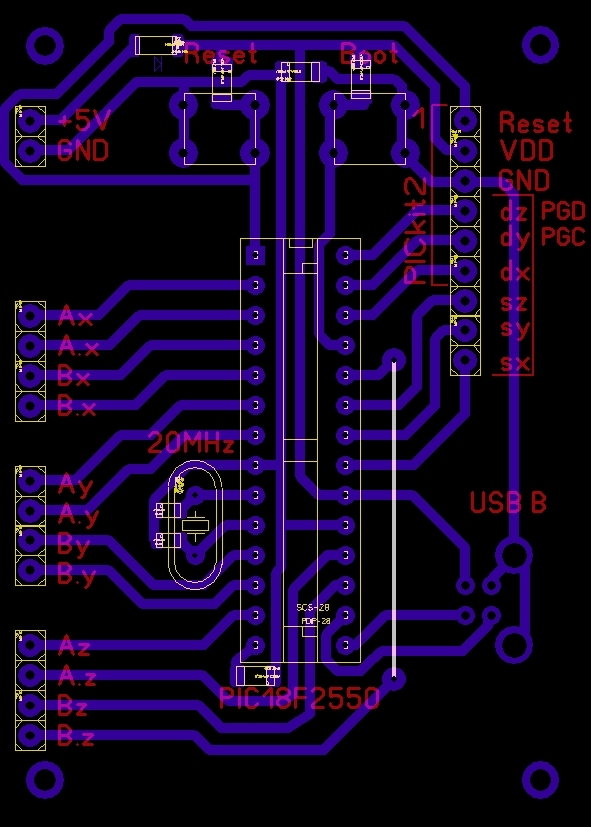
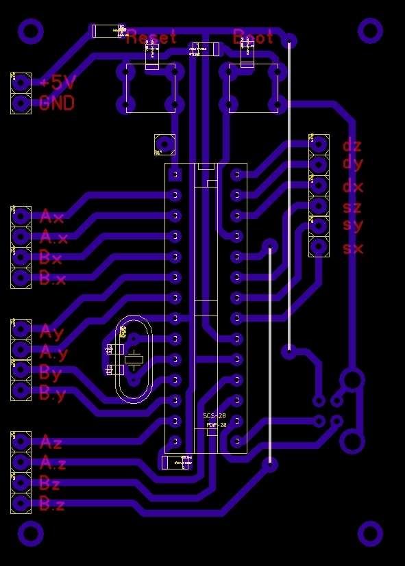
Pont ezt akartam elkerülni az ára miatt. Bele is kezdtem egy "meghajtó fokozat" tervezésébe PIC18F2550 segítségével, ahol az USB-t csak BootLoader miatt használom. Pont kijön egy 3 tengelyes vezérlő belőle. Nem kapcsolót, gombot vagy egyéb trükköt fogok használni a FULL és HALF átkapcsolásra, hanem egyszerűen áttöltöm a másik progit. Senki sem kapcsolgat napi szinten üzemmódot szerintem. Ha sikeres lesz a kísérlet megosztom veletek is a teljes anyagot rajzzal, forrással együtt. Addig is egy panelterv. A hozzászólás módosítva: Máj 29, 2013
A pozitív tápfeszültség átkötéssel van egy pontra átvíve, a jobb alsó sarokba. Ha jobban megnézed, a PIC alatt ugyanez a táp megy el, és a PIC lábáról le tudnád venni. Az átkötést így megspórolnád.
Sziasztok!
Most kezdenék bele első cnc-mbe. Eddig csak plottert építettem ahova elég volt a sokkal gyengébb motor, gyenge elektronika... Most úgy gondoltam összeszedtem minden hozzá kellő alkatrészt, ideje belevágni. Első körben arra gondoltam nem integrált IC-ből csinálom a vezérlést, egyrészt a diszkrét alkatrészeshez többszörösen meg van minden, másrészt ha valamit elrontok és elszáll 1-2 fet akkor nemes egyszerűséggel csak kicserélem. Így aztán egyetlen kérdésem annyi lenne, hogy van-e valakinek tapasztalata, vagy tanácsa erről a kapcsolásról? Úgy tervezem hogy a Choppert is megépítem hozzá. Nyákot kicsit áttervezem majd mert a FETek elrendezése nem tetszik, és rakok rá leválasztást is. Bővebben: Link
Ennyit az éjszakai munkáról
még jó hogy nem nyomtattam ki és nem kezdtem el kimaratni. Köszönöm az észrevételt.
Én egy hasonlót kipróbáltam, Bővebben: Link és a logikai analizátor után kiderült a turpisság. Nem minden step jelre reagált, ezért nem tartottam megbízhatónak. Ami még számomra hátránynak tűnt, hogy nincs benne PWM ezért a tápot kell babrálni. Kipróbáltam egy pár kapcsolást én is mire arra döntöttem, hogy fejlesztek magamnak inkább. Unipoláris motorjaim vannak, így az SLA7024M pont megfelel meghajtónak. Van benne minden ami kell PWM generátor , tartó funkció (külön áram beállítási lehetőség). Elébe meg a fent említett egyszerű vezérlést találtam ki.
Bővítve programozó csatlakozóval. Mivel laminálóval készítem a panelokat a "TOP" réteget mint feliratot viszem fel csak az egyoldalas panelra. Amatőr módszer, de a kétoldalassal csak szenvedés ez a technika. Ha kész lesz (egyszer már üzemelt csak füstölt
) a CNC, maratni fogom nem pancsikolni.Ha még van valakinek építő jellegű ötlete, azt szívesen elfogadom.
Nem lehetne inkább 4 tengelyest csinálni?
Még nem kerestem olyan PIC-et aminek négy vagy több lába is "INTx"-es ezen kívül a fő ok, hogy ilyen volt is itthon
. Az a koncepció, hogy nem loop-ba figyelem a portokat, hanem ha jön valami akkor legyen megszakítás amire egyszerűen és gyorsan reagál a PIC. megszakítás -> ha "dir" egy -> változó bináris léptetése jobbra nulla-> léptetés balra ennyire egyszerű ![]() Maga a változó értéke határozza meg a vezérlés típusát 00110011 -> léptetve 01100110 vagy 11100000 léptetve 11000001 egy motorra nézve (unipoláris) Full step A 10011001 -> 11001100 A' 01100110 -> 00110011 B 11001100 -> 01100110 B' 00110011 -> 10011001 Half step A 11000001 -> 11100000 A' 00011100 -> 00001110 B 01110000 -> 00111000 B' 00000111 -> 10000011 A jövőben át írom 18F4550-re is, hogy a soros portot tudjam emulálva a maradék lábakat másra is használni. Most viszont ez sürgősen kell. Ha a fejlesztgetéssel szüttyögök, hetekig nem lesz működő CNC-m. A próba panel is készen van. A hozzászólás módosítva: Máj 30, 2013
Remélem sikerül összehozni .
Így meg lehet spórolni az L297 IC.
Most néztem a PIC árát, nem egy olcsó dolog és még szenvedi is kell vele azért.
Ezért hobbi
, hogy szenvedj vele. Egyébként, miután meg van az alap bármilyen négy vezetékes vezérlőt írhatsz rá. Ki is fogom dolgozni bipoláris és unipoláris motorokra minden lehetséges üzemmódra. Ezután csak a megfelelő lábkiosztást kell figyelembe venni, és a megfelelő programot betölteni. De az igazi a 4550 lesz. A hozzászólás módosítva: Máj 30, 2013
Igen ez hobbi, csak olcsóbb az L297 és ha elszáll a PIC akkor az egésznek annyi.
De kíváncsian várom azért!
Hát ez egy nem túl biztató hír.. Későbbiekre én is pont az SLA7026-ot néztem ki magamnak, de előtte valami diszkrétet szeretnék amin kipróbálhatok mindent. A fent általam linkelt kapcsolásban a Chopper áramkör nem pont a PWM meghajtásért felelős?
Szia! Bontottam jópár SLA-t de kapcsolási rajz hiányában csak rakosgattam eddig őket. Most hogy közzétettél egy működő rajzot, azonnal nekilátok és építek én is egy vezérlőt. Viszont számomra nem tiszta hogy az Enable és a Reset kapcsolódási pontokat hogyan kellene a Mach3-al összehozni. Ha elhagyom őket akkor is fog működni a kapcsolás? Eddigi vezérlőimben soha nem használtam őket, csak a Step és a Dir pontokat.
Az enable funkció engedélyezi a step és dir jeleket a reset gomb megnyomása után. Ennek számos, jól kihasználható előnye van. Például ha megnyomod a Mach3-ban a Reset gombot, akkor nem indulhat el véletlenül a motor a kezedben amikor szerszámot cserélsz....
|
Bejelentkezés
Hirdetés |













