Fórum témák
» Több friss téma |
Köszönöm a válaszokat. Teszteltem. Kb. fél óra használat után az ellenállások elég melegek, de még bírják. A trafó éppen, hogy egy kicsit langyos lett.
Kedves Atosbacsi!
Engem az érdekelne, hogy ebben az esetben megmérted-e a csövek fűtőfeszültségét? Üdv. sz_f
A két cső sorba köthető, mindkettőnek 300mA-es fűtőárama van.
Elvileg azt is megmérhetné, de könnyebb a csövek fűtőfeszültségét megmérni. (fennáll a gyanú, hogy nem elég a csövek fűtőárama, ezért nagyobb teljesítmény disszipálódik az előtét ellenálláson, mint kellene)
Még egyszer köszönöm a segítő készséget. Azért kérdeztem a mérést, mert avval meggyőződhetünk a helyes működésről. Már az elején én így kalkuláltam:
Tegyük fel, hogy nem esik feszültség a trafó 20 voltos szekunder tekercsén terhelés esetén. A csövek fűtőárama 0.3A Ebben az esetben kb. 16 ohmos ellenállásra lenne szükség a fűtő áramkörben. A 6db párhuzamosan kapcsolt 150 ohmos ellenállás eredője viszont 24 ohm, tehát nagy valószínűséggel a csövek fűtésén eső feszültség 15V alatt van. A trafó tekercsének a terhelhetőségétől függően az is elképzelhető, hogy ellenállások nélkül is létrejön akkora feszültség esés amely megközelíti a 15 voltot, de ekkor már a trafó jelentősen melegedhet, esetleg nem is sokáig bírja.
Ha a csövek nincsenek "üzemben", csak a fűtést kapják, akkor tedd azt, hogy pl. 20ohmos előtéttel méred a fűtőfesz(-eke)t, ha kell, csökkented az ellenállat értékét. Ezesetben az aláfűtés nem káros. A névlegeshez képest 1-2 tized V különbség nem jelentős, remélhetőleg a trafó bírja.
Köszönöm a Te segítőkészségedet is!
A témát nem én vetettem fel. Az előző hozzászólásomból talán kitűnik, hogy egy ilyen feladat nekem nem okoz nehézséget elméletileg és gyakorlatilag sem. De azért tényleg köszönöm. üdv. sz_f A hozzászólás módosítva: Máj 7, 2013
Sziasztok!
Megcsináltam ezt a kapcsolást: Bővebben: Link És 88 és 90 MHz között ad viszont nagyon zavaros. 1 ellenállás kicsit más .Az nagyon befolyásolja? Pontosan: R11 270 Ohm helyett 2 db 470 Ohm -os párhuzamosan: 235 Ohm Lehet ,hogy ez okozza a zavaros és a széles hullámsávot?
Sajnos bármi okozhatja.
Tápfesz stabilitása , rövid kivezetésű alkatrészek azok nem hátrányok! Pollákban biztos van jobb fajta spektrum analizátor és nagyfrekvenciákban jártas tanár úr. Szerintem konzultáljál vele!
Minden ugyan úgy néz ki mint a leírásban látható.
9V-os elemre feltettem egy 7805-ös Ic-t és azt vittem betápnak. Az antenna egy 10 cm-es vezeték végére feltett teleszkópos antenna kb 70-80 cm hosszú
Az az ellenállás a végfokozat munkaellenállása. Nem igazán jó megoldás több darabból összerakni.
Mit értesz azon, hogy zavaros? Az áramkör tápfeszültsége stabilizálva van, az R12, és a LED1 által. Az áramkör tápfeszültsége a LED nyitófeszültsége, ez ugyan változik valamelyest a tápfeszültség növekedésével, de ez az áramkör működését kevéssé befolyásolja. Az, hogy az adó széles sávban sugároz, az a vétel minőségét nem nagyon befolyásolja, csak azt fogod tapasztalni, hogy több helyen is venni tudod az adódat. Ez természetesen nem jó dolog több szempontból is, de ettől még az áramkör működhet. Valószínűleg már a hangfrekvenciás meghajtásnál van gerjedés, lehet, hogy ezért nem hallod tisztán az adást. Még annyit azért hozzátennék, hogy ennek az áramkörnek (is) van saját topikja, nem is egy, ebben erősen OFF. A hozzászólás módosítva: Máj 11, 2013
Kedves sz_ferko!
Megmértem, hogy mennyit esik a feszültség ellenállások nélkül a fűtőkörben. 20,7 V-ról, 20,5-ra esett. A 24 ohm-os ellenállások után a feszültség terhelés alatt is 14,7 V. Arra gondoltam, hogy az a 0,3 V-os eltérés még belefér. Egyébként haladok az új rádiómmal, untatni nem szeretnék senkit, mert tudom hogy a legtöbb itteni fórumtárs már rég magasabb szinten dolgozik mint én. De azért dióhájban: rövidhullám, középhullám, és egy zsebrádió segítségével ultra-rövidhullámon vételkész készülék építése a cél, egy Ef183-as és egy pcf80-as csővel. Ui.: Pécs környékén nem volna valakinek egy működő, de már használaton kívüli zsebrádiója? V@terán tudom van, de kikerülném a csomagolás és postaköltséget, ha már úgyis gyakran járok pécsen. Bocs az Offért. A hozzászólás módosítva: Máj 12, 2013
Üdvözlet Mindenkinek
Sikerült összehoznom a rádiómat. A PCL86-os csővel összerakott végerősítővel most már megfelelő a hangereje. Már csak be kell dobozolnom,és kész lesz teljesen. Tisztelettel Madzagos
Hogy szól, mennyire lett szelektív? Tetszik!
A hangereje az jó hangos,szelektivitása olyan hogy a Kossuth rádión és a Dankó rádión kívül még 4 román adó jön be rajta. Viszonylag tisztán szól bár egy kicsit torzít ha a hangerő fel van tekerve. A hangszórója nincs dobozba téve.
Szervusz!
Gratulálok a sikeredhez, vagyis a rádiódhoz. Ami nekem tetszik benne, hogy meglévő használt alkatrészekből raktad össze. üdv. sz_f
Mekkora ellenállás van a PCL86 pentódájának katódkörében?
Szia
100 ohm a tápfeszültségem 200volt egyenáram,sajnos a trafóm egy kicsit kisebbre sikerült a 260 volt helyett. A rajzon150 ohm szerepelt de próbálgattam változtatni és 100 ohm-nál lett a legjobb. A hozzászólás módosítva: Máj 18, 2013
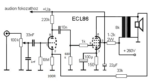
A rajz picike lett, fel tudnád tenni nagyobban?
Így már látható, kösz.
A trafóról a trióda katódjára menő negatív visszacsatolást nézd meg, próbáld esetleg a másik szekunder kivezetést használni, értelemszerűen akkor a földelés is megcserélődik. A 10MOhm-os rácsellenállás helyett próbáld meg kisebbel, mondjuk 6,8MOhm-mal. A pentóda rácslevezetője meg a katalógus szerint 680k, használd azt, nem kell nagyobb. Egyébként a PCL86 pentódája teljes kivezérléskor 10%-ot torzít, ami még éppen határeset - katalógusadat ez is. Ehhez 200V-os táp mellett 3,2V RMS rácsváltófeszültség tartozik. Ennyit ad le teljes vezérléssel a triódarész 680k következő fokozati bemenő ellenállás mellett. A hozzászólás módosítva: Máj 19, 2013
Szia
Megpróbáltam amit írtál, kivéve a 10m ohm-os ellenállást nem cseréltem ki. A bemenetre még tettem egy 1nf-os kondenzátort így sokat javult. A hangszóróm nem is bírja teljes hangerőt. A tápegységemet kell jobban megszűrnöm mert alapzaj van.
1nF? Eddig ott mi volt? Az előző fokozatra hogyan csatolódott?
Az 1 nf-os kondit a bemenet meleg pont és a földelés közé tettem. Az eredeti csatoló kondenzátor az meg van.
Akkor ez egy kapacitív feszültségosztó.
A potméter és az előző fokozat között milyen a csatolás?
Szervusz!
Mellékelek egy korrigált rajzot az erősítőről. Ha lesz kedved hozzá próbáld ki. Minimális a változtatás. Nem szükséges, de az 1nf értékét lehet csökkenteni. A 100R és 33k ellenállásokat ha elhagyod akkor a cső 2. lábát testre lehet kötni. Feltehetően nem alapzaj, hanem hálózati búgás hallható az erősítődből. A változtatás ezt csökkentheti. üdv. sz_f
A segédrács mehet a tápfeszre közvetlenül, 200V tápfeszültség mellett nem szükséges ellenállás. A 22µF-dal egy 220nF-ot párhuzamosan kapcsolnék, ugyanis az elkóknak rosszabbak a paramétereik nagyobb frekvencián, nem hidegítenek elég jól.
De rendbe kell tenni a táprészt, anélkül hiába minden varázslás. A 100 Ohm és a 33k egy-egy negatív visszacsatolás, a torzítást csökkenti, nem célszerű elhagyni. A 33k csak az egyik szekunder kivezetésről ad ilyen visszacsatolást, ezt ki kell próbálni, ahol kicsit halkabb, de tisztább a hang azonos hangerőpoti-állás mellett, az a jó. Én a 10M-os ellenállás csökkentését javallanám, mert ez az érték földpontra kötött katód esetén kell, a 100 Ohm-mal negatívabbá tett katódnál nem szükséges ekkora előfeszültség. A munkapontot eltolja a lezárás irányába, és a bejövő jel negatív csúcsát levágja. Ez okozhat komoly torzítást! Vagy 2,5k-s katódellenállás és nem kell rácslevezető. Amelyik jobban szól, azt kell választani. De a katalógust érdemes megnézni, hogy jó munkapontban dolgozzon a cső.
Ki kell javítsalak!
A Idézet: A katódon pozitív feszültség van, a rács lesz negatív mert a rácslevezető a katódellenállás negatívabb(alsó) részéről" vezeti a rácsra. „100 Ohm-mal negatívvá tett katód” Idézet: ? Rácslevezető a triódánál mindenképpen kell! Az biztos, hogy 10 Mohm-nál kisebb kell. Hiánya (ahogy ajánlod) pozitív rácsot eredményezne! „nem kell rácslevezető” |
Bejelentkezés
Hirdetés |












