Fórum témák
» Több friss téma |
Ebben az IC-ben (Cirrus Logic 3318) műv. erősítők vannak és digit potméterek, amiket lehet állítani mikrokontrollerrel, szóval ez nem alakítja át digitálissá, majd vissza analógra
Ha már meg vannak az alkatrészek akkor nincs más megoldás, meg kell építeni. Állítva sem férnek el a panelok? A vidikre vigyázz, hamar a másvilágra küldi őket.
Ha kész kérünk fotókat!
Fotókat egyértelműen fogok feltölteni, ha meglesz, de egyelőre vizsgaidőszak, meg meló, stb...
Vidikkel eddig nem volt gond, de majd óvatosan használom őket ![]() köszi mindenkinek a tanácsokat, remélem mihamarabb elkészülök vele
Én a klasszikus számítógépen lehúzom a hangerőt/dvd-n lehúzom a hangerőt nem szeretem, azt már nem tudom hogy konkrétan ilyen célícés cucc hogy működik. de ha vca alapú akkor lazán használhatod.
Azóta utánanéztem, nem alakít át semmilyen analóg jelet digitálissá. Azért gondoltam hogy átalakítja digitálissá mert amit láttam ilyen cél ic-t arra 10% thd-t is írtak. Szép napot.
Ha azóta utánanéztél, eszedbe se jusson itt kijavítani a hülyeséget...
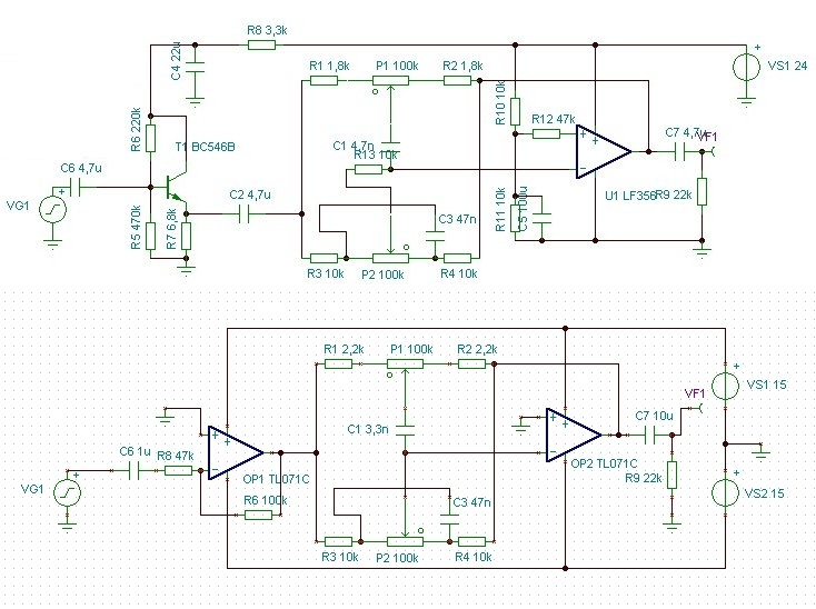
Idézet: „Ha nem akarod elrontani a Quad hangját akkor ezeket a céláramköröket felejtsd el, és építs egy "mezei" hangszínszabályozót műveleti erősítővel. Rengeteg ilyen rajzot találsz a neten, de itt a fórumon is.” Találtam "mezei" hangszínt itt a fórumon ami úgy érzem megfelelő lenne a quad-omhoz. Már csak egy problémám van mégpedig, hogy a mellékelt két kapcsolás közül melyiket lenne célszerűbb kivitelezni?! ![]() Segítségeteket előre is köszönöm!
Üdv! Az első rajz feltételezi annak a meghajtónak a meglétét a bemenet előtt, amivel a második rajz indul. Tehát ha pár száz ohm kimeneti ellenállású fokozatra kapcsolod, elég az első rajzot megépíteni.
A háromsávos EQ helyett nem elég a kettő?
Az impedanciaillesztést jobb belerakni. Hangzását tekintve nekem eddig a képen lévő felső jött be leginkább, csak vigyázni kell a szerelésével (esetleg pluszban hidegíteni), mert hajlamos alacsony frekin begerjedni. Nagyobb végfokokhoz pedig az alsót szoktam használni, és az első fokozattal szoktam korrigálni a passzív keverésből, illetve a végfok esetleges érzéketlenségéből adódó alacsony jelszintet. A passzív elemek értékei nem biztos hogy jók, most csak hirtelen beollóztam a rajzokat. A kimenetet záró 22k a hangerőpotit szimbolizálja.
De ne offoljunk, ez nem Quad.
Szia!, én tudok neked ajánlani egy jobb és egyszerűbb lepke karakterisztikájú hangszín szabályozót, ez a kis kapcsolás nem csak egyszerű de nagyszerű is!, nagyon szépen szól , és jól vág és jól emel is, és egyszerű meg építeni!.
Hát, megkaptam a quad 405-ös végfokokat. A gondom már csak az azok után, hogy a rossz alkatrészeket kiforrasztottam és újakat tettem be helyettük, hogy fogalmam sincs hogyan kéne nekem ezt összekötöznöm... Tudom, akkor minek állok neki stb., de nem gondoltam volna, hogy így járok és most már szeretném befejezni.
Mellékelek egy "blokkvázlatot" róla kimenetek, bemenetek, stb..Remélem valaki tud segíteni a probléma megoldásában!
Szia, pontosan így kell be kötnöd ahogy a rajzon szerepel, több leírást a SKORI weblapján találsz a Quad 405-os cikkben.
megtaláltam skori kábelezési mintáját, de sajnos semmire nem jutottam vele és ezért szerettem volna így segítséget kérni.
Hät pedig az egyszerüen van äbräzolva: (1X1)!
Bocsi: ha a minimälis elektronikai tudäs sincs, akkor nehez lesz Quad-ot epiteni. Amit belinkeltel kepet azon is rajtvan az összes bekötesi pont. Csinälj egy nullgyüjtöt: trafo közepsö kivezetese ( a 230V betäpnak a földeleset (särga-zöld) ne kösd rä) azt a femdoboz egy pontjära csatlakoztasd!!!! a többit pedig ertelemszerüen: +täp az a +, - täp a -, Test/közös/ az a test a trafo közepsö kivezetese/nullgyüjtö, Ki az a hangszoro +, Hangszoro - az a nullgyüjtö/közös/test, Be: test az a - ( ätjätszo käbel ärnyekoläs), + a melegpont bemenet amivel meghajtod (ärnyekolt käbel/ätjätszo käbel közepsö/belsö er). kondi: +- összeköt (az egyik kondi +-ät összekötöd a mäsik kondi -val) : ez a test/nullpont összeköt nullgyüjtö, a marado + az a täp+, a marado - az a täp -.
Nekem is van elektronikai tudásom, mégse mertem a földelést én megcsinálni a földhurok miatt.
Tudom, de becsbe vagyok a munkahelyemen. Itt csak nemet klaviatura van.
Nekem meg egyszer sem volt gondom a 18 megepitett Quad-näl.
A hangszínszabályozásra a girátor kapcsolás a legtutibb megoldás. A saját igényekhez igazítható a frekvenciasávok száma. Ha kell előkeresem a nyáktervemet hozzá, én 3 sávost építettem meg.
Az első változat a girátor. A Sipos könyvből származik, TL072-vel szól a legszebben.
Üdv, összedobtam egy Urbán féle kapcsolást, végtranyók és a driverek, kuka, egyesével bemérve rakosgattam be az alkatrészeket és mégsem jó. +Ut van a kimeneten és mondom a tranyók kuka. Vagy fogom és öszerakom újra jó tranzisztorkkal, nem kapcsolom be és ellenállás mérővel méregetek? Ez megoldás ugyan?
Volt egy kis időm és közben rájöttem, hogy miről is beszéltél, de mivel külső tápom van már csak azt nem tudom, hogy a táp csatlakozónál mit hova kéne kötnöm. Ha fordítanál rá egy percet azt még nagyjából eltudnád nekem mondani?!
![]() (tápcsatlakozónál középen a föld arra már rájöttem, de a jobb-bal oldalit nem vágom) ![]() Mindenesetre a mellékelt ábra szerint gondoltam el azt amit mondtál, azért nézzél rá légyszíves, hogy egyáltalán jól gondoltam-e!
Majdnem jo! A paneleknek is a nullgyüjtöröl adjäl testet. En a bemenö jel testet nem szoktam räkötni a nullgyüjtöre. A täpcsatinäl müszerrel tudod csak kimerni melyik a +, melyik a -.
A hangfalcsatikra pärhuzamosan kösd rä a 100nano/10 Ohm-t. A + äg a kondi.
Szedd szet az a külsö täpot es nezz bele! Egyätalän van-e benne egyeniränyitäs????
Ha van akkor ki tudod keresni melyik a+ es melyik a-, ha nincs akkor kell egy egyeniränyito kocka is.
Van benne egyenirányítás. Már ki is mértem és megvan a + és -. Gondolom ezeket a kondira kell kötni a+ a kondi pozitívra a- a kondi negatívra.. a földet pedig ráküldöm a házra külön vagy mehet a két kondinál összekötött +-(nullpontra)?!
Igen a kondira kell kötni+-. A ,,födet" semmi esetre se a häzra!!!!! A häztol ELSZIGETELTEN csinälj egy nullgyüjtöt, oda is kösd plusz a kondi ket összekötött läbära is. pl.: egy db. nyäk.
Rendben van!
Nagyon szépen köszönöm a rám fordított időt és segítséget meg, hogy ilyen szájbarágósan elmagyaráztad! Legalább már megértettem és legközelebb már tudom, hogy mit miért, hova kötök. Tényleg köszönöm!
Látom nem vagy messze tőlem: Móvár-Tét.
Ezen a héten otthon vagyok. Ha gondolod és eljössz errefelé akár az erölködőddel akkor átnézhetjük.
Sziasztok! Lenne Egy "Primitív kérdésem" Kollégám megkért,hogy építsek neki egy Mono Quad 405-t,ez nem lenne probléma mivel már építettem,a zene karjához kellene még hozzá "Vocal"-ra érdekes "vocal" erősítésnek Quad 405-t építeni? vagy építsek neki más erősítőt?
köszönöm válaszotokat!
Alakulgat a QUAD-om, nagyon régen vettem hibásan, megjavítottam, és befejeztem, aztán kinyírt pár hangfalat, meg tranzisztort, igazából sokszor elszálltak a végfok tranzisztorok, most előástam, megjavítgattam, a neten megtaláltam az ehhez való rajzot, de valahogy nem tetszik a hangja, szerintem az előerősítő tompa, vagy nem is tudom. Van benne DNL is, hátha valaki ráismer, aki elkezdte építeni ügyes volt. Mégegy probléma, ma rájöttem a hagszoró védelem paneljának bekötésére is, azonban kikapcsolásnál koppannak a hangfalak, ezzel nem tudom lehet valamit kezdeni?
A hozzászólás módosítva: Máj 29, 2013
|
Bejelentkezés
Hirdetés |























