Fórum témák
» Több friss téma |
Mielőtt kérdezel, a következő két dolgot ellenőrizd!
I. A helyes tápfeszültségek megléte.
II. A kimeneten van-e egyenfeszültség.
Élesztés.
Már az elején érdeklődtél a diff. erősítő 10k emitter-ellenállása felől. Nem rossz az. A nagy-jelű diff. erősítő ágaiban 10-10mA-t kalkulálok, annyi kell is a gate kapacitások korrekt meghajtásához.
Viszont nem sokból tart az említett ellenállást trimerre cserél, és elvégezni egy próbát.
Szerintem ez is jó de még lesz 2 darab
Ez is jó. Mérésnél úgy gondolkodj: két dióda van szemben.
A Q133; q121; q128-nál az áramok stimmelnek, a q119 -nél ami az R181hez megy 2,9 van a 0 helyett; ami az R180hoz ott 3,6van 0 helyett; ami a D106hoz megy ott 6,6van a 25,5 helyett.
A D104 előtt 6,6 van 3,6 helyett; D105 előtt 6,6 van 3,8 helyett; D 106 előtt 6,6 van 25,5 helyett. A diódák után a 25,5 stimmel.
Q119 nél azért mérsz feszültséget, mivel az egy relét irányit ami leoldja az erösitöt a kimenetröl, hogy ne kárositsa a hagszoroidat.
D108 at kellene ellenörizni, hogy jo-e? Ellenörizd le a Diodahidat is D112 és D111.
A D111-112 nél a feszültségek stimmelnek. A D108 előtt 0,5van (0,1 a megadott); utána 25 (25,5 helyett) dioda mérésen egyik irányba 570, a másikba 758-at mutat a műszer
Az baj ha a másik irányban is mutat.
D111 D112 meg a többi hidná nem a feszültség érdekel, hanem hogy nem e ment át vezetöbe egyik dioda(sipoltasd ki)
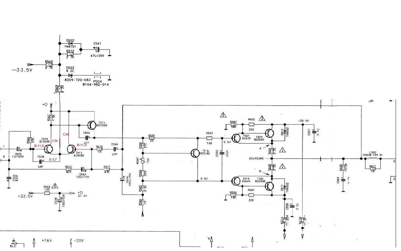
A múltkor kiderítettük, hogy a T509 kollektorában lévő ellenálláson nem folyik áram. Azaz ok, hogy a tranzisztor hibás - ezzel kilőve. Lehet a kollektor és az ellenállás között szakadás, vagy a bázisára menő ellenálláson nem folyik valamiért áram. Ezeket vizsgáld!
Mindjárt kiszedem a T 509 kollektorába lévő 1,5k ellenállást és rá mérek.
D114-113-112-115 egyik irányban 1, a másikba 634; A D111 560 és 1 értékeket mutat
A T509 kollektor és az ellenállás közötti szakaszt ellenőrizd szakadás szempontjából. Az 1,5k-nál a kiforrasztott ellenállás helyén nem lehet zárlat, az is nézd meg!
Ha sleep módban (AM/FM 8 gomb+ bekapcs) bekapcsolom akkor az r151-nél 20-30mV mérhető, igaz közvetlenül bekapcs után a táp jelenik meg viszont fokozatosan visszaesik 20-30mV ra
Megnéztem nincs szakadás a 1,5k ellenállás is jó
Jolhangzik az a rész hogy visszaesik.
Namármost nem állitottál el semmi értéket a softverben? mert ha jol értelmeztem onnat is lehet állitani a feszültségeket.
Nem, de bekapcsoláskor (sleep-be) dc:034 et mutat aztán lemegy 019-re, ha állítom a input választót akkor visszaál 034-re. Viszont PS nek nullát mutat.
A hozzászólás módosítva: Jún 17, 2013
Soft Switch be néz meg hogy mik vannak beállitva, nehogy véletlenül másik modelre átlegyen állitva.
Mérj egy olyat, hogy Diag menüben vagy és érdekelne testhez képest az R103 és R104 en mekkora feszültség van, majd kilépsz a menüböl s ugy méred meg.
Átállítottam másik típusra, áramtalanítás után visszaáll az eredetire, valószínű, hogy áramtalanítás után a gyári beállítások jönnek.
Hogy elmentse az adatokat amiket beállitottál bemész a PRESET menübe (Diag no.2) és ott MEMORY INITIALIZATION INHIBITED vagy MEMORY INITIALIZED, ezekkel elmenti a beállitott adatokat. Nem ajánlott áttérni más tipusra mert károsithatja jobban az ezközt, mivel nem biztos hogy ugyanoda kell küldje a megfelelö szabályozo jeleket.
Bekapcsoláskor mind a két helyen felugrik 7-re aztán csökken, diag menüben mind a két helyen lecsökken 183mV-ra.
Stabil 0 nak kellene lennije, mivel csak akkor nincs kivezérelve az erösitö, ha bármekkora bemenö feszültséget kap az azt jelenti hogy nyitnak a tranzisztorok, és vezetni kezdenek. Ez probléma. Frekvencia méröd van? R103 és R104 en kellene mérj egy frekvenciját, hoyg mi jelenik meg (elméletileg 0Hz vagyis egyenfeszültséged van a bemeneten ami nem jo!!!)
Frekvencia mérőm nincs, viszont most mértem úgy, hogy váltakozó feszre állítottam a multimétert úgy bekapcsoláskor 0; Diag módban elindul 1,6 ról és 0,1nél áll meg. Az előbb egyenáramra kapcsolva mértem a 7 és 183mV-t.
Értem, megtudod szakitani valahol azt a vezetéket ahol jön az audio jel? (Kihuzod a csatlakozobol azt a szállat vagy lecinezed a csatlakozo azon lábát a panelröl ugy hogy ne érintkezzen, majd utánna mérj feszültséget az R151 és R152-ön. elméletileg nullára kellene beálljon.
Azt a panelrészt amin a bemenetek vannak forrasszam le?
Bekapcsoláskor a feszültség leesik -200mV ra az r151-nél, R152-nél -500mV-ra, de miután kikapcsol felugrik 30V-ra és onnan elkezd lassan csökkenni..
A hozzászólás módosítva: Jún 17, 2013
A C542 100µF kondi átvezet, vagy a lábai érnek össze. Azt írtad cserélted, a forrszemeket vizsgáld meg!
|
Bejelentkezés
Hirdetés |






