Fórum témák
» Több friss téma |
Szia!
Hát ha van rá írva valami akkor meg tudják mondani itt is a többiek vagyvidd el és mutasd meg a aboltosnak.Amugy hány wattos a trafó? nekem is 24Volttos van
Hali!
Itt nem kell hangszóróvédelem, vagy ez még nem koppan akkorát? A hangerőszabályzó miért nem mindegy mekkor? [pic]http://www.hobbi-elektronika.hu/kapcsolasok/kapcs.php?id=10&pg=2&Su...%3E%3E[/pic] Ezen is meg kell változatni a kondikat? Vagy már az ellenállásokkal el van ez intézve? 25V-os minden kondim az elég? 24V-os tápfeszen szépen szól? Kössz: ZoLee
Hali!
Itt nem kell hangszóróvédelem, vagy ez még nem koppan akkorát? A hangerőszabályzó miért nem mindegy, hogy mekkora? Ezen is meg kell változatni a kondikat? Vagy már az ellenállásokkal el van ez intézve? 25V-os minden kondim az elég? 24V-os tápfeszen szépen szól? Kössz: ZoLee
írtátok, hogy 36-on adja le a max teljesítményt, akkor most vegyek 50V-os kondikat és kössem 36 voltra???
Jah és a cikk íróját kérném, hogy pontosítsa az alkatrészjegzéket! (1 kondi lemaradt, mértékátváltással lehet egyszerűsíteni)
Kössz!
Jah és 6ohm os hangszorot lehet rá kötni?
Ha a tápfesz csokken nő az áramfelvétel? A cikk írója 8-18V-ra írta, ti 36-rol beszéltek?! Összezavarodtam...
figyu már mondtaam neked hogy a 8-18 votig azt jelenti hogy egy középleágazásos trafóról van megoldva a tápellátása. vagyis a 8V az +8 és -8v-ot jelent. ennek az abszolúlt különbsége 16volt. a +18v és -18v az összesen 36v. tehet mehet egyszer 16v-tól 36v-ig és +-8v-tól +- 18v-ig.
Valószínüleg egyszeüben tudsz szerezni csak egy sima két-kivezetéses trafót. Olyan a jó ha egyenirányítás és pufferelés után a fesz 16-36v-között van csatolok egy képet és olvasgasd a tápegység topicot:
A Graetzemen a következő olvasható: Semikron - ez gondolom a gyártó, aztán alatta ez: SKB2/08 L5A
És ferdén ez: 9D, vagy 06, kicsit elmosódott a festék, nem igazán tudom melyik irányból kell olvasni. Remélem ebből ki lehet hámozni, a graetz jellemzőit. Ja és a trafóm jókora jószág, 100W 24 V-on, az átszámolva 4,16 A
Ezt még az előző lapon találhatő kérdésekre írtam, kérem az illetékes válaszoljon
Hi!
A www.alldatasheet.com -on megtalálod a graetz adatlapját.
Biztos ott van de én nem tudom előcsalogatni... Valaki segítsen plíz
mi nem megy? a fenti keresőbe beírod a kulcsszót: ebben az esetben SKB2/08
skb a kulcsszó skb/08 pdf-je vagy a gyártó oldalán És ha ez sem megy csatoltam neked: egyéb óhaj sóhaj??
Hát bocs, de én beírtam több kulcsszóval is (többek között azokkal is amit te írtál), de mindig azt írta hogy nincs találat. Lehet az én gépem a hülye
Egy kereső használatán már régen túlvagyok
De szeretem én az angol nyelvet ... főleg a szakmai rövidítéseket
De ha jól veszem ki, akkor az én Graetzem a 24 volt egyenirányítására bőven megfelel. De azért nyugodtabb lennék, ha megnézné valaki rajtam kívül is, mielőtt tüzijátékot csinálok (24 V egyenirányítására kellene, 2x22 Wattos erősítő tápjának egyik porcikája lenne)
Bőven elég lesz, ne izgulj
![]() (Legfeljebb lesz ingyen-tűzijáték a környéketeken )
Hali!
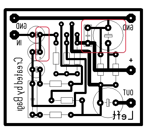
Mutatok egy kapcsolási rajzot, és a hozzá tartozó nyákrajzot...+beultetesit Ez nem az, ami a cikkben van Most mutatom azt, ami a cikkben van (amin nem sárga a lap) Ezen én 2 különbséget találtam... -a betaplalasnal 2 kondi van, és a c6 kondi az r3 ellenállás másik oldalán van (a régi rajzon a megfelelő alkatrészekhez viszonyitva) elkészítettem a modosított nyaktervet... (csatolom)
Ezen a 2 kulonbseget korrigaltam.
Kérem, nézzétek meg nincs-e valami kulonbseg még, illetve, hogy jol alakitottam-e át? Kossz
Hogy egyértelműbb legyen!
Sőt, ennél érthetőbben nem megy...
Lécci segítsetek, fontos lenne! Csak az írjon, aki vágja is a témát, nem akarok felesleges vitát. Köcce!!!
Hello!
Valószínűleg rosz helyen keresgettél, vagy rosz keresőszót használtál. Érdekes módon én egyből megtaláltam. A link ITT van! Viszont feltettem csatolmányként is, hogy ne legyen gondod.
nézd át!
van benne hiba. szól, ha megvan..
Egyébként ez a nyák (kapcsolás) nem szimmetrikus táphoz van, vagyis nem kell kéttekercses trafó. 12V -ról már elmegy a tok (+/-6V), a +/-18V használatát nem ajánlom, mert az a max. érték. Az optimális tápfesz +/-15V, vagyis 30V.
Nézd meg EZT a címet.
merre?
Egy meglehetősen durva hiba, az aprókat nem számítva.
Nézd meg jól, hogy melyik is a forrasztási oldal (sorrend)! Aztán az 1,3,5-ös lábakon lévő ellenállásokat.
Köszi az infót, de már túl vagyok a TDA-s korszakomon!
Ilyen ócsó?
Akkor mondjuk azt, hogy tele van hibával...
Mire gondolsz?
A feliratokra? Azok nem maradnak, csak hogy osszelehessen építeni... A kapcsolást nézd... Ez ki lesz nyomtatva, aztán vasalva, tehát ez egy tukorkép... A tobbinek elméletileg jonak kell lenni, mivel a másik kapcsolást másoltam le, csak az 1 kondi helyett 2-t tettem, és a c6-ot az r3 másik lábára kotottem, nem tudom mi az a sok apro.... Kérlek részletezd... Megszeretném még hétvégén csinálni... Kérlek!!! Kössz! :help:
PL: a 3 as láb sincs a GND-n.
|
Bejelentkezés
Hirdetés |






(24 V egyenirányítására kellene, 







meg a 3 as láb sincs a GND-n. 




