Fórum témák

» Több friss téma
Fórum » Végfokozat TDA2030-40-50-el
 
Témaindító: sasorr, idő: Jan 16, 2006
Témakörök:
Lapozás: OK   7 / 274
(#) Slope válasza KeserűCukor hozzászólására (») Márc 16, 2006 /
 
Bocs lehet megzavartak a szövegek...
Na mint ahogy azt szabi is mondta, kimaradt a 3-as láb GND-re kötése. Az 1,3,5 lábakon lévő ellenállások túloldala sem stimmel szvsz... Már vagy 10 éve építettem ilyen cuccot, örömmel tapasztalom, hogy még mindég ilyen sikeres... nade a konkrét kapcsolásra már nem emlékszem fejből, kisegítenél vele? Úgy egy cseppet könnyebb
(#) szabi83 válasza Slope hozzászólására (») Márc 16, 2006 /
 
itt a kapcs rajz:
tdash.jpg
(#) Slope válasza szabi83 hozzászólására (») Márc 16, 2006 /
 
köcce
(#) KeserűCukor válasza szabi83 hozzászólására (») Márc 16, 2006 /
 
Jah, igazad van, azok feltűnően a levegőben lógtak...
De a rágin is így van... asszem
Most milyen, bejeloltem a változásokat!

most.jpg
    
(#) KeserűCukor válasza KeserűCukor hozzászólására (») Márc 16, 2006 /
 
Most használom először ezt a progit
Nem vagyok hozzászokva...
Orcad közelebb áll hozzám, csak nem volt tda-hoz footprintem, és azért gondoltam legyen ez....
Orcad azért biztosabb...
Footprint készitésérol nincs valakinek magyar cikk?
(#) Slope válasza Slope hozzászólására (») Márc 16, 2006 /
 
Elnézést, másik kapcsolásra emlékeztem... nincs gond az ellenállásokkal.
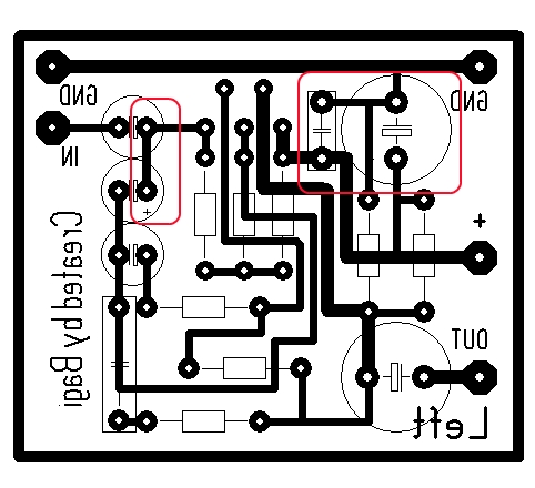
Na szóval maradt a 3-as láb földre kötése, mint hiba. Meg egy esztétikai... C6 csak 1n... nem elektrolit.
Bocs a félrevezetésért.
(#) Slope válasza Slope hozzászólására (») Márc 16, 2006 /
 
szedd ki a 3 ellenállás földre kötését... azok valóban a "levegőben lógnak". Kapcsrajz híjján én tévedtem!!!
Egyébként jó!
(#) szabi83 válasza KeserűCukor hozzászólására (») Márc 16, 2006 /
 
de mért nem jó amit csatoltál? (sárga lapos)
az rték2002 -es számába van Urbán P.-i féle amugy..

a tápot puffereled és egy 100n-val szűröd a zajt is, akkor minek még 1* pufferelni és szűrni az ic panelén?
nem hiszem, h annyit dobna rajta, hisz ez nem High-end cucc
ha ezt akkarod ám legyen, de akkor hogy nagyon fain legyen, akkor a gréct diodából csináld és a dióda mellé párh.-ossan tegyél 100n-t

(#) KeserűCukor válasza Slope hozzászólására (») Márc 16, 2006 /
 
HEHEHHEHE
Kösszz!!
Már az életkedvem is elment
már kezdtem gondolkozni, hogy télleg ilyen balf*sz lennék, hogy 2 változtatást nem tok megcsinálni...

KÖSSSZ
(#) KeserűCukor válasza KeserűCukor hozzászólására (») Márc 16, 2006 /
 
Ez akkor a jó?
Megerősítettem azok a huzalokat, ahol a "kraft" megy..
Ennyi elég? vagy még valahol?

uj.jpg
    
(#) KeserűCukor válasza KeserűCukor hozzászólására (») Márc 16, 2006 /
 
Amugy a 2 kapcsolás kozott lényegi kulonbség van?
Egyáltalán miért vannak ezen megváltoztatva az értékek+ ez a 2 dolog? (ettol lesz jobb a mély, amit már írtak?)
Lehet rossz kapcsit választottam...?
Arrol a másikrol már több spéci leírást láttam, nyák, beultrajzot...., de erről....
(#) KeserűCukor válasza KeserűCukor hozzászólására (») Márc 16, 2006 /
 
Most már a sárgalaposat csinálnám, de bevásároltam ehhez
(#) Slope válasza KeserűCukor hozzászólására (») Márc 16, 2006 /
 
szerintem mostmár jó!
(#) KeserűCukor válasza Slope hozzászólására (») Márc 16, 2006 /
 
hozzá se kellet volna nyulnom...
Nekem is ez a TDA2030A van...
Hűtés? Mennyire rizikós? MeKKora borda kell neki?
Ha netán túlmelegszik mi történhet? Megolvad?
(#) szabi83 válasza KeserűCukor hozzászólására (») Márc 16, 2006 /
 
a 3-as lábbal milesz ??? , ha nem húzod a gnd-re nem lesz jó

Slope irta:
Idézet:
„Na szóval maradt a 3-as láb földre kötése, mint hiba. Meg egy esztétikai... C6 csak 1n... nem elektrolit.”


nem szeretem a keserűcukrot
(#) KeserűCukor válasza KeserűCukor hozzászólására (») Márc 16, 2006 /
 
Hm?
Most jó?
A vezetékvastagságok?
Elég ezeket a részeket megvastagítani?
Ez nem csipkelődés akart lenni!
De nem kötelező szeretni sem...
A kondi házát még módosítom, de az nincs itthon, nem tudom a méretét, mint a kerámiáét sem...:help:

jo.jpg
    
(#) Slope válasza KeserűCukor hozzászólására (») Márc 16, 2006 /
 
A kondinak 1 raszter elég.
A vonalvastagság szvsz megfelelő, talán még a GND 3-as láb közötti szakaszt vastagíthatod, csak az arányok miatt

Ha túlmelegszik... ezekben az IC-kben van hőmegfutás, és kimeneti rövidzár védelem, tehát "elolvadni" nem fog... persze hűteni kell!
Hűtőborda méretezésből sosem jeleskedtem, többnyire csak saccolni szoktam, és a sacc+1-el nagyobb elvet követem
Nézz meg hasonló erőlködőket, főként a hűtőbordát.

Egyébként az a graetz ami után érdeklődtél kevés lesz... ha jól veszem ki max 1,7A-t bír. Mondjuk 20V-ról hajtva ~1A/csatorna, de figyelembe kell venni a bekapcsoláskori szűrőkondi terhelését is. Én 3-4A körül javasolnám, illetve mindenképp legyen nagyobb, mint a trafó max árama.
(#) szabi83 válasza KeserűCukor hozzászólására (») Márc 16, 2006 /
 
van benne hiba még mindig... , bár az esztétikai hiba..
(#) KeserűCukor válasza szabi83 hozzászólására (») Márc 16, 2006 /
 
Még meg lesz nyújtva, hogy lehessen vasalni...
Meg mint írtam, 2 kondi mérete még kérdéses...
Alakul még majd ez, nem sokat , de fog...
(#) KeserűCukor válasza KeserűCukor hozzászólására (») Márc 16, 2006 /
 
Most akkor:
Nekem ugye 2030a van, tehát nagyobb feszultséget bír...
Mondjuk ezt a kondik nem bírnák, mert 25 v-osak...
DE:
erre most azt írták, hogy 8-18V tápfesz, ha kicserélném a kondikat, és nagyobb tápfesszel dolgozok, az noveli a teljesítményt? vagy a hangzás jobb lesz? vagy csak jobban melegszik? mekkora tápfeszt ajánltok, amin leadja a max teljesítményt? (ha kell veszek nagyobb kondikat-50vosat)
(#) szabi83 válasza KeserűCukor hozzászólására (») Márc 16, 2006 /
 
az a baj amugy , ha meg tükrözöd akkor a left lesz jobb oldalt a másik meg ellenkezőleg..

táp 12-44v ,nyílván nagyobb fesz nagyobb telj., nagyobb fűtéssel is jár term.

az elkok meg 50v ossak legyenek min.
ha nagyobb feszt bír nem melegszik!
(#) KeserűCukor válasza szabi83 hozzászólására (») Márc 16, 2006 /
 
ezek szimmetrikus feszultsegek?
(#) Rendszer válasza KeserűCukor hozzászólására (») Márc 16, 2006 /
 
még 1 kérdés?
Az 1nF-es kondi milyen "kiszerelésű"?
Lábtávolsága mennyi?
(#) szabi83 válasza KeserűCukor hozzászólására (») Márc 16, 2006 /
 
NEM amit rajzoltál az csak szimpla tápról megy, de lehet rajzolni másik nyákot amin szimmetrikus a tápellátás..

tda2030a.pdf - 7 es oldalon, nyákkal együtt pl.

üdv
(#) KeserűCukor válasza szabi83 hozzászólására (») Márc 16, 2006 /
 
ebbe a témában még nem vagyok otthon, másban sem nagyon
Kössz!
Ez ugye a "sima" trafót jelenti? Pc táp? Vagy az kevés a 12 volt(ocská)jával?
Na vasárnap megyek bolhapiacra is
Csak át ne b*sszák naiv fejemet
(#) szabi83 válasza (») Márc 16, 2006 /
 
0.1 coll
(#) miklosch válasza KeserűCukor hozzászólására (») Márc 16, 2006 /
 
a számító táp is megteszi, de akkor szimmetrikus táposat kell csinálni, és rá kell kötni a +12-t, -12-t, és a földet. Csak lehet, hogy nem tetszik majd a tápnak, és kikapcsol...
Én az előbb felyeztem be egy szimpla táposat, de a táp részét nem csináltam meg, vettem hozzá egy 230/24os 35VA-es trafót, remélem nem lesz gond vele...
(#) szabi83 válasza KeserűCukor hozzászólására (») Márc 16, 2006 /
 
melyik b.piacra ??
pc táp jó lesz sárga a 12v-t
(#) miklosch válasza szabi83 hozzászólására (») Márc 16, 2006 /
 
a kék meg a -12
(#) Slope válasza szabi83 hozzászólására (») Márc 16, 2006 /
 
A PC táp felejtős, kapcsüzemű és nem ilyen típusú terhelésre méretezett.
Részletezni most nem fogom az okokat, de nem ajánlom!
Következő: »»   7 / 274
Bejelentkezés

Belépés

Hirdetés
XDT.hu
Az oldalon sütiket használunk a helyes működéshez. Bővebb információt az adatvédelmi szabályzatban olvashatsz. Megértettem