Fórum témák
» Több friss téma |
Én is valami hasonlóra gondoltam. A referenciára rárakok egy ellenállás osztót, aminek az alsó tagja egy NTC és a leosztott feszültség alapján szabályozna a PWM.
A beírtak nagy része eltünt.
![]() Szóval a mellékelt kép arra vonatkozik, hogy a feszültség figyelés itt a mélykisütés megakadályozását szolgálná, amit az ábra szerint is meg lehet oldani. Ez 3,08V alatt lekapcsolja a tápfeszt. Volt még egy mondat: Ha a PWM elérte a 10%-ot, akkor pl. átmehetne egy olyan működésbe, amely mondjuk 1:20 ÷ 1:50 kitöltési tényezőjű villogással jelezné a túlmelegedést és innen csak ki-be kapcsolással lehetne kivenni. A hozzászólás módosítva: Szept 1, 2013
Most nézem a 12f683 adatlapját, de abban nem találok belső referenciát. A kérdező pedig ezt a mikrovezérlőt említette, gondolom a helytakarékosság miatt.
Nézd meg az általam javasolt hőmérőt. Egy darab TO-92-es tokozású ic. Szerintem ennél egyszerűbb nem kell.
Az lehet, de azt is írtam, hogy "legtöbb értelmes, modernebb PIC-ben". A 683, amihez a legutolsó adatlap is 6 éves, nyilván nem tartozik közéjük. Ezzel szemben mondjuk a 12F1822 meg a 12F1840 igen.
Sajnos picivel olcsóbbak, meg sokkal többet is tudnak, de hátha ez nem akkora kizáró indok...
Sziasztok!
PWM-es fényerő szabályozást szeretnék csinálni PIC-el. Ehhez lehetőleg a fiókban lapuló dolgokat szeretném felhasználni, amik: 12F683 és IRL540N. Már építettem ezekből akváriumhoz napfelkelte és naplemente "szimulátort, ami 34 perc alatt 2 másodpercenként egyel növelte illetve csökkentette a pwm kitöltési tényezőjét. 50W-nyi led szalagot hajtott meg 12V-ról. A fet egy kicsi hűtőbordát kapott, de kézzel foghatóra "forrósodott fel" maximum. Most ugyan ezt kellene megépítenem egy 100W-os ledhez is. A problémám annyi, hogy az a led már jóval nagyobb tápfeszről megy (kb 30-34V) viszont kapcsolóüzemű áramgenerátoros tápom van hozzá! (fiók probléma ) Ráadásul jó fajta gyantával kiöntött típus, szóval a led tápját nem tudom módosítani. Vajon mi fog történni, ha az áramgenerátor és a led közé iktatom be a FET-et?Illetve még egy kérdésem lenne. Az "alap" kapcsolásban nem használtam semmilyen fet drivert, csak egy 15Ohm-os ellenállást kötöttem be a pic pwm lába és a fet közé. A pwm kb 250Hz-en megy. A hozzászólásokat olvasgatva arra jutottam, hogy ez így nem jó, mert nem nyit ki teljesen a fet illetve a pic tönkremegy, mert akár több Amper is folyhat az öreg fet nagy gate kapacitása miatt. A még tudatlanul megépített kapcsolásomban viszont nem ment tönkre semmi és lassan egy éve kifogástalanul működik Ez most csak szerencse, vagy az alacsony freki vagy más miatt van? Idézet: „Vajon mi fog történni, ha az áramgenerátor és a led közé iktatom be a FET-et?” Két eset lehetséges: vagy fog működni úgy, ahogy gondolod, vagy nem. Ez utóbbi esetben lehet, hogy tönkre is megy, de az a valószínűbb, hogy nem, csak éppen nem pont (vagy nagyon nem) azt fogod kapni, mint amit szeretnél. Mivel nem látni bele az áramkörbe, ezért így látatlanban ennél senki nem fog tudni többet mondani. Idézet: „Ez most csak szerencse, vagy az alacsony freki vagy más miatt van?” Is-is. Nagyobb frekin a PIC se bírná, de a FET is sokkal melegebb lehetne. Persze egy LED-nek a 250Hz bőven elég. Viszont a 100W-os LED 30-34V-on kisebb árammal megy, mint az 50W-nyi LED 12V-ról, szóval a FET-nek itt kisebb lenne a terhelése. A hozzászólás módosítva: Nov 6, 2013
Leginkább az áramgenerátor működésétől tartok, mert ugye amikor a FET éppen nem vezet akkor gyakorlatilag a generátor kimenete a "levegőben lóg", ezért az elkezdi emelni a kimenő feszt valameddig. (40-50V max, de ezt kimérem)
Na most ha a FET bekapcsol akkor ugye erről a magas feszről indul "visszafelé", de nem tudom ez milyen gyors folyamat. Ha több kHz a generátor frekije akkor nagy gondot nem okozhat, elég hamar visszaveszi a feszt is. De ha nem... Mi lenne, ha az áramgenerátor kimenetét "megpufferelném pár száz µF-al? Így szerintem elég szépen "kisimítanám" az áramgenerátor felé a dolgokat.
Természetesen nem az áramgenerátor kimenetét kell kapcsolgatni a FET-tel, hanem a bemenetét. Azaz a FET elveszi a tápot az áramgenerátor + terheléstől. Ha ezt bírja, akkor jó, ha nem, akkor nem nyert.
További fontos tényező, hogy ha akkora kondi van az áramgenerátor bemenetén, hogy a FET kikapcsolt idejéhez képest nem elhanyagolható ideig tud belőle üzemelni az áramgenerátor, akkor a PWM-ed semmit se fog érni (hiszen a FET kikapcsolása után üzemel tovább a kondiból). Az áramgenerátor kimenetének pufferelése pontosan ugyanezzel a hatással járna. Azaz ha túl nagy a kondi az áramgenerátor bemenetén, akkor nem tudod elég precízen ki-bekapcsolgatni. Az is probléma, ha az áramgenerátornak a bekapcsolás után sokáig tart, amíg beáll a névleges áramra (rossz a tranziens viselkedése), hiszen ezt másodpercenként sokszor kell majd megcsinálnia - az áramgenerátor kimenetére rakott nagyobb kondi többek között ezt a viselkedést is el fogja rontani. A hozzászólás módosítva: Nov 7, 2013
Az áramgenerátor "bemenetét" nem tudom kapcsolgatni semmiképp... Egyrészt mert az 230V-ra megy váltóban, másrészt - és ez a fő gond - hogy áramtalanítás után még majd 1mp-ig világít a led, vagyis a pwm funkció 'primer' oldali alkalmazása - ezzel a táppal - nem megoldható. Ezért gondoltam volna a 'szekunder' oldalon kapcsolgatni.
A kimenetre tenném a fetet sorba kötve a leddel. Ha ez nem járható akkor marad a saját áramgenerátoros táp építése. 48V-os egyen tápom még van is itthon, de hogy lesz nekem ebből pic-el áramgenerátoros pwm-es szabályzóm? pwm kitöltést megoldom, de az áramkorlátot hogyan? Gondolom a pic valamelyik AD-ját kellene felhasználni ehhez Idézet: „Ezért gondoltam volna a 'szekunder' oldalon kapcsolgatni.” Az nem fog menni. Idézet: „de az áramkorlátot hogyan? Gondolom a pic valamelyik AD-ját kellene felhasználni ehhez” Semmiképp. Azt az áramkörnek a PIC nélkül kell megoldania. Idézet: „de hogy lesz nekem ebből pic-el áramgenerátoros pwm-es szabályzóm?” a) megoldás: soros áramkorlátozó ellenálláson keresztül kötöd be, és ezt kapcsolgatod (ez 48V-os tápnál azért gázos hatékonysággal járna: ~32V/48V = 67%-os hatékonyság, miközben 25W-ot el kell fűtenie az ellenállásnak), b) megoldás: CV (constant-voltage) DC-DC step-down konverterrel alacsonyabb feszültséget csinálsz, és egy soros áramkorlátozó ellenálláson keresztül kötöd be + egy FET-tel kapcsolgatod a LED-re ezt az alacsonyabb feszültséget (ez annyiból jobb, hogy be lehet állítani, hogy csak pár V essen az ellenálláson, és akkor csak pár W-ot kell elfűtenie), c) megoldás: dimmelhető CC (constant-current) DC-DC step-down konverterrel a kívánt max. árammal hajtva, ehhez nyilván fog kelleni dimmelhető, beállítható áramkorlátos step-down konverter; van, aminél PWM jellel lehet dimmelni, és van, aminél feszültséggel kell (ekkor a PIC kimenetéről egy ellenállásosztó + egy kondi segítségével lehet a PWM jelből feszültséget csinálni), d) megoldás: építesz egy ilyen dimmelhető step-down konvertert. Pl. ezzel.
A d, lesz a megoldás! Találtam is egy hasznos oldalt itt
Ez alapján megpróbálom kiszámítani az alkatrészek értékét. Az EMI filtert és a PFC részt szerintem lehagyom, az ic adatlapján azt olvastam, hogy 25W alatt kell. Vélemény?
A PFC éppenhogy felette kell, örülj, hogy két kondival és három diódával megúszod, egy aktív PFC ehhez képest rémálom. Az EMI-t pedig (minimum a CX1-L2-CX2 részt) nem akarod lehagyni.
Tök jó az oldal, ott a sok képlet. ![]() Azért arra figyeljl, hogy ez így komplett minden 220-ról üzemel, tehát menet közben bármely pont érintése végzetes. Ha ezt valami érinthető gombokkal összeköttetésben álló mikrokontrollerrel akarod dimmelni, akkor oda optocsatolós leválasztás fog kelleni. Idézet: „If power factor improvement is required then for the input power less than 25W, a simple passive power factor correction circuit can be added to the AL9910 typical application circuit.” Ebből gondoltam, hogy elhagynám Amúgy most hogy szóba jött az érintésvédelem, hát nem is tudom... Végül is vizes környezetben lesz fém felületen... Talán mégiscsak biztonságosabb lenne trafót használni... Inkább csinálok konstans dc-t valamivel a led meleg állapotánál mért max fesz alá pár tizeddel és azt szaggatom meg pwm-el. A hozzászólás módosítva: Nov 8, 2013
Szeretnék egy led drivert építeni pic-el és pwm-es fényerő szabályozással.
A tervem az, hogySkori féle 555-ös pwm-es áramgenerátor alapján pic-el csinálnám meg a kapcsolást. A visszacsatolást az egyik ad-re vezetném vissza és az itt mért értéknek megfelelően változtatnám a pwm-et. Ezzel kapcsolatban kérdezném: 1, működőképes lehet az elgondolás? 2, a pwm kitöltését vagy a frekijét kellene változtatnom a szabályozáshoz? Tudom, hogy van ilyenre céláramkör, de én most nem azokkal szeretném ezt kivitelezni
Hello!
- Működhet, de az áramjelet vissza kell konvertálni a GND-hez képest,mert jelenleg a plusztápon van. És integrálni is érdemes az AD számára, mert "hullámzik". - Megoldható, de a PWM, impulzus szélesség modulációt jelent, vagy is a frekit nem kell változtatni csak a kitöltést. Viszont "logikai" Fetet kel használni, mert a PIC-ről csak 5V-ot fog kapni. (Pld. IRLR024-et) üdv!
Természetesen az áram mérést a negatív ágban oldom meg! Integrálást pedig egy pici kondi hidegítéssel terveztem. 100nF-ra gondoltam, de persze ennek az értéke függ majd a pwm frekitől is. Az LM2596-os cuccok 150kHz-en mennek. Nekem kéznél most IRL540 van, tesztre ez is jó lesz talán. Viszont ilyen frekihez kellene fet driver is. Vagy az IRLR024-nek nem akkora a kapacitása ezért elhagyhatnám? Vagy van még sok alaplapról kitermelt mindenféle fet is
Hello! Ha gyorsítod, akkor nyilván meghajtó kell. De szükségtelen a 150kHz, a Skori-é kb. 40kHz-en megy. De szerintem jó lesz bele az 540-es is. Kipróbálod. Ha melegszik nagyon, nem jó. Ennyi.. üdv!
Hello! Én még nem próbáltam, de aki igen meg fogja mondani. Vagy itt, vagy a DC/DC topikokban. üdv!
Hi Mesterek!
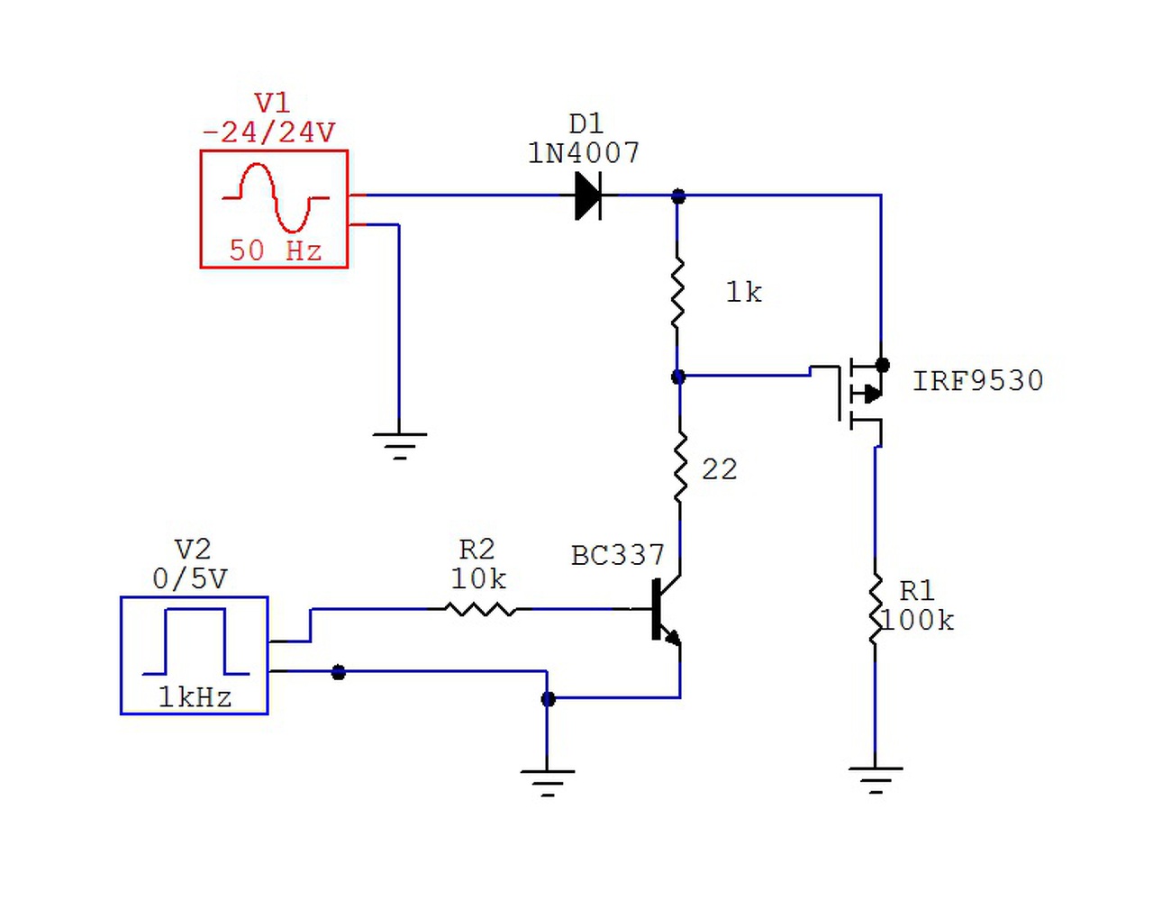
Elakadtam egy pwm szabályzással. A FET gate-je elszáll mindig ![]() A kapcsolás mellékelve. Próbáltam zénert rakni a gate-re, de akkor meg nem bírja nyomon követni a bemenő jelet. Tanácstalan vagyok. Segítséget válaszokat előre is köszönöm!
Szia!
Csökkentsd a V1-et 15 V köré, mert valószínű, hogy a túl nagy gate-feszültség okozza a problémát. A hozzászólás módosítva: Feb 2, 2015
A FET Vgs maximum 20V lehet. Amikor a tranzisztor bekapcsol a 24V csúcsfeszültsége van rajta.
Igen ezt tudom, hogy azért halálozik el fet. Nincs rá valamilyen okosság amivel meg lehet védeni a fet-et?
Az okosság a gate-feszültség csökkentése.
A hozzászólás módosítva: Feb 2, 2015
akksi töltő lenne, és nekem azt mondták itt, hogy akku-t nem töltünk DC.ről. Kocsi akksiról van szó.
A hozzászólás módosítva: Feb 2, 2015
Nem hinném, hogy ezt tanácsolták. Akkumulátort egyenárammal töltünk, mert egyenáramot várunk el tőle. Nem is értem...
Akksit csak DC-ről tölthetünk . A fet és az aksi így is azt kap a diódán keresztül. Gondolom a 100K az aksit jelöli. Csak az a baj hogy kikapcsolt tranzisztornál az 1K felhúzza a gate-et tápfeszre, ami csúcsban sokkal több is lehet. A gate-source feszültség különbség maximum 20V lehet, de így a 100k- 0V-on van. Ha aksi van az ellenállás helyén, akkor táp - akku feszültsége már 9 - 10V -al megemelné a sourcet, és működne. Ha a gate-et egy 15V-os zénerrel földre húzod, megszűnik ez a probléma.
Ráadásul a P-FET-nek sincs semmilyen előnye az N-FET-hez képest, sőt csak hátránya van.
|
Bejelentkezés
Hirdetés |






) Ráadásul jó fajta gyantával kiöntött típus, szóval a led tápját nem tudom módosítani. Vajon mi fog történni, ha az áramgenerátor és a led közé iktatom be a FET-et?








