Fórum témák
» Több friss téma |
Tirisztor + zener a kimeneten biztonsággal kiveri a biztosítót. Valahol már rajzoltam - talán CB-táp volt, nagyon hasonló ehhez, csak 723-as volt benne...
Köszönöm a kiegészítést!
Így viszont a BC182-re épített rövid zár védelem akár el is maradhat, (a biztosíték rövid zárban is "elszáll") vagy maradjon benne a biztonság kedvéért?
Hello! Akkor megspóroltál egy BC tranyót, meg két ellenállást?
De az áramkorlátozás, leginkább a kimeneti 100µF feltöltésekor lehet hasznos. üdv!
Halihó!
13,8V 15-20A-es tápok rajzaival tele van a net. Jó része 2N3055-el készült. Nekem még a Quad405-ök idejéről van két marék BD249C és 250C. Használhatom ezeket a tápegységben? Illetve a másik kérdésem: Van egy adott kapcsolás, pl. 2N3055-ből vagy a témánál maradva BD249C-ből négy darab, 20A-es táphoz. Ha nekem sok ilyen tranzisztorom van, és pl. a 4db helyett 6 darabot alkalmazok, akkor kevesebb lesz a hődisszipáció pl. 15A-es terhelésnél 6db tranzisztoron, mint 4 darabon? Abból indultam ki, hogy ezek a tranyók néhány amperig meg vannak kis hűtéssel. Elég kis méretű tápot csinálnék, toroiddal. 16V-ből megyek le 13,8-ra. Köszi A hozzászólás módosítva: Júl 6, 2013
Szia! A disszipáció csak a feszültségen és az áram erősségen múlik. A hűtőfelületen akkor tudsz hatékonyan spórolni, ha kapcsoló üzemű tápegységet építesz.
Azt semmiképpen nem szeretnék, egyrészt rendelkezésre állnak az alkatrészek már, másrészt nem értek a kapcs üzemhez.
Ezen a vonalon indultam el: Egy BD249C-nek pl. nem kell borda mondjuk 2A-ig (hasraütésre, ez lehet csak 1 A a valóságban). Ebből következik, hogy 8 darab paralell BD249C-nek sem kell hűtőborda 15A-ig. Természetesen alap hűtést kapna, alusasszé formájában. Igazából ezzel vitatkoznék, hogy így nem tudok méretet csökkenteni, persze csak az ésszerűség határáig szabad a tranzisztor darabszámot növelni, hiszen a szokásos emitterköri 0,1 Ohmot és a bázisellanállást el kell helyezni minden tranyónál, amik disszipálni fognak és térfogatnövelőek.
Fussunk neki mégegyszer a P=U*I-nek. Ha 1A folyik a BD249-en és 2V feszültség mérhető az emitter és a kollektor között, akkor 2W-ot disszipál. Mondjuk kibírja hűtőborda nélkül. Ha a kollektor-emitter feszültség ugyan ezen áram mellett 10V, akkor bizony megsül szegény jószág a 10W-tól.
Abszolút igazad van. Kicsit elmaradott vagyok tranzisztoros témában, csöveken nőttem fel. Nem gondolkodtam.
Kicsit másképp: ha 18V-ból szeretnél 14V-ot 20A-rel (4V különbség *20A) az 80W disszipáció - függetlenül attól, hogy hány db tranzisztor +ellenállás fűti el hővé. Elvileg akár 1db BD249 is tudná (25A-es), csak nem tudod olyan jól hűteni, mert kis felületen adja át a hőt a bordának (ami mindenképp kell). Ezért inkább több db segítségével fűtjük el ezt a teljesítményt, sokkal biztonságosabban.
Szóval, ha ilyened van, ezt használd. Annyit még hozzátennék, hogy a TO3 tok (pl:2N3055) a két rögzítőcsavarral és nagyobb felületével jobb hőátadású a borda felé. A BD-ket ne az 1db rögzítőcsavarjával szereld, hanem egy L-vas segítségével, így sokkal jobb a hőátadás és elkerülhető a szigetelő gyűrűvel való nyűglődés.
Köszi. Rádióadó tápja lesz, távíró üzemre, így a 20A csak az üzemidő kb 20 százalékában fog folyni. A tranyókat egy vastag aludarabbal fogom a sasszéhoz szorítani.
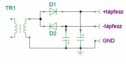
Még egy tápos kérdésem vala, az épülő 13.8V/20A táppal kapcsolatban.
![]() Van egy trafóm hozzá, szekunderben 2*14V, középen kivezetve. Mit tegyek, használjak egyszer 14V-ot egy Graetz híddal, vagy használjam a 2*14V-ot 2 darab diódával? Az utóbbi esetén milyen diódát javasoltok, pl. létezik az 1NXXXX sorból valami idevaló? ![]() Az egy ágas Graetzes megoldás mellett szól, hogy hűteni könnyű a Graetzet. Köszi!
Mindenképp a két diódás megoldás a nyerő, csak ekkor tudod kivenni a trafóból a max teljesítményt. Használj PC tápból bontott kettős schottky diódát, ezt is könnyű hűteni, sőt kevésbé fog melegedni, mert a nyitófesze csak 150mV körüli.
Idézet: „Az egy ágas Graetzes megoldás mellett szól, hogy hűteni könnyű a Graetzet.” Használj ilyet, ez is könnyen hűthető.
Hú, ez nagyon tuti cucc.
A PC dióda is jó ötlet. Köszi!
Helló.Az lenne a kérdésem hogy ez a kapcsolási rajz jól működne-e 38V és 7A-en?Nem vagyok egy szakértő ebben a témában ezért is kérem a segítségeteket.Esetleg ha ez a kapcsolás nem lenne jó,akkor valaki tudna olyan kapcsolást mutatni ami egyszerű,de kb ugyanezen feladatot ellátja? (Mellesleg a + - feszültség egy erősítő áramkör tápellátására lenne)
Hello! Egyutas egyenirányítás itt nem jó, annak brummfeszültsége 50Hz, ellentétben a kétutassal, ami 100Hz-es. Pufferkondi kapacitása sokkal nagyobb lenne, és egy ésszerű méreten felül nem választható. Nem lehet megúszni egy tekercsel a dolgot. A kétutasnál is 4700µF/amper az ajánlott szűrés..
És milyen kapcsolási rajzot ajánlasz akkor?Van itthon menetcsapolásos trafóm is (48-0-48) ez esetleg megfelelne hozzá?De inkább jobb lenne az 1 tekercsessel mert ez szerintem már túl nagy feszültség az erősítőnek (maximum + - 50V).
Egy ekkora teljesítményű erősítőhöz már megfelelő trafó kell, nem egy "véletlenszerű", mert annak csak kínlódás és füst lesz a vége. A középmegcsapolásoshoz egy Graetz egyenirányító elégséges, de általában a külön tekercses, két Graetz-est favorizálják. De ezt a kérdést az erősítős topikban tedd fel, annak ellenére, hogy egyszerű tápról van szó, a kérdés oda való..
Oké,azért köszönöm a választ.Remélem összejön.Ja és a trafók mindeggyike jó (feszültségileg és áramerősségileg is) az adott erősítőhöz.
De nem így volt, nagyítsd fel és nézd meg rendesen!!! Itt besatíroztam a kábelt!
A hozzászólás módosítva: Júl 27, 2013
100% így volt bekötve gyárilag. Tudom mert én rajzoltam be sny kollégának, hogy hol megy be a 230v meg melyik van össze kötve.
Épp ezért dolgoznak most párhuzamosan a trafók, a kábelezésen látszik hogy van bekötve és ennek így is van értelme a gyári bekötés alapján. Komolyan úgy gondolod, hogy gyárilag nem tudják bekötni a trafókat?
Félreérted. 120V primerű trafók! Nem lehet őket párhuzamosan kötni 230V-os hálózaton.
Na ha megkérhetlek rajzold már be a fényképen hogy most, hogy van rendesen bekötve.
Nem párhuzamosan az ég szerelmére és sorbakötéskor sem mindegy melyik felét kötöd össze a másikkal. Ezesetben olyan a bekötés, mintha két ceruzaelem lenne ugyanazzal a felével összekötve és eszerint van a szekunder is bekötve, ezért jó a gyári kötés és technikai okokból kifejezetten jó megoldás!
Abban az esetben jó, ha a szekunder oldalon nem a két fekete, hanem a narancs és a fekete van közösítve. Mivel a feketék a közös pont, ezért NEM JÓ A MEGOLDÁSOD.
A hozzászólás módosítva: Júl 27, 2013
Gyárilag így kell lennie és ezesetben jó az, hogy a feketék össze vannak kötve és a pirosak mennek a greatz-re.
Épp ezesetben kell a feketéket közösíteni. Ha nem lenne ellenfázis, akkor kellene a pirosat a a másik feketéjével kötni, így lesznek sorbakötve. Amikor helyes a fázis, akkor a feketék lennének péládul (-)-ak a pirosak meg (+)-ak, viszont ellenfázis esetélben ez megfordul ezért működik. A ceruzaelemes példa megtévesztő, mert a szekunderek le vannak választva és a két trafó (elem) is külön áramkör, de ez így igenis működik. Sosem láttam még ilyet, de jó megoldás. A hozzászólás módosítva: Júl 27, 2013
Abban egyetértek, hogy ÍGY kell bekötni, TE meg ÉRTSD MEG, HOGY NEM ÍGY VOLT!
A fényképen látszik, hogy így volt bekötve, ott valami más probléma van és az még ttalán mindíg ott van, viszont, ha a primer nem lett módosítva, akkor most csak egy fázis hajtja a kondikat, lehet, hogy a nyűglődés közben tönkre is ment az egyik trafó és menetzárlatos lett valami más szekunderekkel és amiatt volt a baki.
|
Bejelentkezés
Hirdetés |




De az áramkorlátozás, leginkább a kimeneti 100µF feltöltésekor lehet hasznos. üdv! 







