Fórum témák
» Több friss téma |
Fórum » Akkumulátor töltő
Hello! Nem tudom, de én nagyon nem bíznák benne. Ha a Gate feszültség magasabb lesz mint a katód, akkor a tirisztor be fog gyújtani. De ez elsőként a periódus tetején lesz, vagy is mindenképpen 90fok körül fog elsőként gyújtani. Az vagy elég lesz a műszer számára, vagy nem. De mivel a kapcsolásban gyújtásszög vezérlés nincs, és pufferkondi sincs, a töltőáram elvileg bekapcsoláskor nem lehet nagyobb mint utána. Próba cseresznye.. üdv!
Összerakom majd, hogy lásd miről van szó. Aztán talán úgy jobban átláthatod a dolgot. Jó lenne legalább egy rajz róla, de sehol semmit nem találni erről. Pedig sok neve van ennek a töltőnek. Csak a belseje ugyanaz az összesnek. Fenne enné meg.
Szia Proli!
A véleményedet szeretném kérni. Olyan ötletem támadt, hogy mi lenne, ha a pozitív ágba bekötném a belinkelt kapcsolást ? Működne-e? Ha igen, elhagyható-e a 2 dióda vagy valami más is?Így be lehetne állítani a végfeszültséget és azon maradna leválasztásig. Ha a diódák elhagyhatók, akkor regeneráló töltő is lehetne áram szabályozással? Válaszodat előre is köszönöm! üdv.!
Hello!
- Két tirisztort sorba kötni, nem biztos, hogy a legjobb ötlet. Egyébként az eredeti kapcsolás sem igazán "áramszabályozás". Ugyan is a gyújtás fázisszögét szabályozza. Aminek nyilván lesz köze a töltőáramhoz, csak éppen közvetve, nem közvetlenül. - Ha a diódákat elhagyod, váltófeszültséget fog kapni a töltő. Ekkor csak félperiódusban fog működni. Annak a trafó, nagyon fog örülni.. Mivel a kapcsolás egyébként is lüktető egyenárammal tölt, vagy is eleve csak a csúcsfeszültségnél folyik áram, eléggé hasonlít egy "regeneráló töltőre". (Bár én igazából nem tudom az mit jelent..) - De egy áramkörben két szabályzó amúgy is felesleges. Inkább így ajánlom módosítani a kapcsolást.. üdv!
Szia! Köszönöm a választ! Az R3-as ellenállással sorba nem is kell az 1K-s trimmer? A BD104-et a zener elé v után, sorba v párhuzamosan kössem?( Bocs a tudatlanságomért, de nem tanultam elektronikát, rajz után még csak elboldogulok vele...) Köszönöm a türelmedet! Üdv.!
Hello!
- Ha akarsz, tehetsz szabályozást az R3 helyett, egy 9,1kohm-ot és egy 1kohm-os potit teszel. - Az R1-R2-R3-R4-VD1-VT1 és a kapcsoló elmarad. A BD140 kollektorát, a VD2 katódjával kötöd össze. Aztán imádkozol, hogy működjön is. Ha esetleg kapkodna, akkor mást fogunk kapcsolni, nem a zéner áramát. (Tekintve, hogy nekem sosem volt ilyen töltőm..) üdv!
Nagyon köszönöm, kipróbálom! Szép napot!
Lassan elkészül, előlap is készen van, már csak össze kell építenem a burkolattal, 2-3 óra munka és kész.
Üdv mindenkinek.tudnátok segíteni egy akkutöltőre lenne szükségem. 230AH 12v akkut kéne regeneráló töltővel életre kelteni. adott 2x 14v 2x10A /230-as trafó. ha lehet valami fetes megoldás érdekelne vegyítve kisütő és fordított polaritás ellen.kösz előre is.
Sziasztok. Valójában nem akkutöltőt szeretnék építeni, de mégis itt kérdeznék, mert proli 007 egy régebbi hsz-ban láttam egy komparátornak nevezett kapcsolást, amit a töltőáram le és visszakapcsolására használhattok (ha jól emlékszem). Valami ilyenre lenne szükségem, de nem értek az elektronikához. Leírom mire kellene.
Van egy hobbi méretű 12V-os napelemes rendszerem, amin 3db indító aksi van. Az egyiknek a kapacitása már erősen megcsappant, de még nem teljesen kukás. Azt tervezem, hogy a gyengébb kapacitású aksit fixen bekötném a rendszerbe, a két jobb állapotú aksit, pedig relével leválasztanám, amit egy komparátor szerű elektronika működtetne. Tehát ha csökken a feszültség (kb. 12,5V), a relé elenged, így lekapcsolná a jobb aksikat és tovább terhelhetem a rosszabb aksit, mert annak már majdnem mindegy. Ha töltődik az aksi (kb. 12,7V), meghúzná a relét, visszakapcsolná a többi aksit. A kérdésem az lenne, hogy egy ilyen elektromos kapcsolót nem lehetne egyszerűbben megoldani? Talán valamilyen tranzisztor meg pár ellenállás, meg a relé? Még visszajelzőkre sincs szükségem, csak hogy 12,5V környékén elengedjen a relé, 12,7V környékén pedig meghúzzon. Hát ebben kérnék segítséget. Előre is köszi.
Hello! Ha egy TL431-et is tranyónak nézünk (mert tranyó tokban van), akkor megoldható. De mezei tranyókkal nem ilyen "színes" a helyzet. Mert a kívánt kis hiszterézist nehéz pontosan és egymástól független beállítással tranyókkal megoldani. Ott műveleti erősítőre van szükség, és pontos referenciára. De ha már pontos referencia kell, akkor lehet az egy TL431 is. Azzal meg már kapcsolni is lehet. De lerajzoltam mit kell tenni. Ha nyák megtervezése gond, akkor itt találsz hozzá. A kettő között a Led és az alkatrészek értéke a különbség. (Ha nem kell jelzés, kihagyod, ha kell beteszed a Led-et.. A kapcsolási érték, 11,6 és 13,4V között állítható. A hiszterézist az R5 értékének csökkentésével lehet növelni.
Mert az elképzelésed, nem biztos, hogy úgy fog működni ahogy elgondoltad. Az aksi feszültsége a terhelés függvényében simán változhat 0,2V-ot, amekkora a hiszterézised. De majd kipróbálod. Feszültség beállításához, mindenképpen egy helikálistrimmer ajánlott. üdv!
Szia. Így tudás nélkül ez egyszerűbbnek tűnik. Ezt megpróbálom összehozni. Holnap ha sikerül, beszerzem az alkatrészeket. Addig is köszönöm!
Tisztelt proli007. Összeállítottam a panelt, természetes hogy működik, hiszen Tőled kaptam. Annyi változtatással, hogy nem állítható, hanem fix ellenállást építettem be. Most 12,75V-on húz és 12,55V-on enged a relé. Köszönöm szépen ! Majd holnap beépítem a rendszerbe. Biztos jó lesz, én végig gondoltam.
Azért csak kérdeznék még valamit. Ha építek még egyet be és kikapcsolónak (14,4V–13,2V), akkor erre nyugodtan rábízhatom, hogy a napelemeket kapcsolja az akkura? Akár teljes felügyelet nélkül is, hosszútávon? Köszönöm!
Hello! Bocs, de arra nehezen tudok válaszolni, hogy Te mitől vagy nyugodt, mitől nem. Részben mert még nem volt kezemben komolyabb napelem soha, így nem igazán ismerem a gyakorlati feltételeket. Elviek meg csak fikciók lenének. A kapcsolás biztosan működni fog, de megbízhatósága nem csak áramkört tervezéstől, hanem felépítéstől,és a relé megbízhatóságától-terhelésétől is függ. De egy aksit, maximum tönkretenni, vagy felrobbantani lehet. Amennyiben a környezeti körülmények és a töltő, vagy kisütőáram túlzott mértékű.
Azaz látatlanban örök garanciát, nem vállalnák semmire.. (Bár elég öreg vagyok, így reálisan csökken a kockázatom.. ) üdv!
Szia. Köszönöm a gyors választ.
A napelem sem egy ördögi szerkezet, de ezt nem próbálom boncolgatni, mert nem ehhez a témához tartozik. Köszönöm a segítséget is!
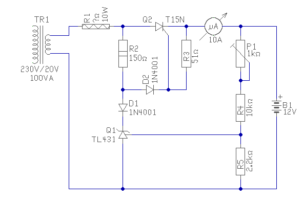
Szia, Proli! Elkészültem ezzel a kapcsolással, most próbáltam ki. Beállítottam a 14,4 V-ot, 2-3 óra alatt 0.07 V-ot csökkent ( nem pontosan tart?). Amikor a töltőáram 1A alá csökken, az ampermérő mutatója rezeg és a led vibrál (sűrűn villog?) Nem tudom, hogy ez gond-e, alapjában véve jónak tűnik, elégedett vagyok vele. A led mit jelez ebben a kapcsolásban?
Előre is kösz. Üdv!
Hello! "nem pontosan tart?" A Te aksidban digitális multiméter van? Egyébként nem akarlak elkeseríteni, meg sem tudod tisztességgel mérni, mert a jel ugrándozik.
Egyébként ez nem egy korrekt töltő így, csak egy "valami". Az ugrándozás azért van, mert ha csökkentjük a gyújtóáramkör tápfeszültségét, annak megszűnik a helyes működése. Vagy is leáll az oszcilláció. Vagy begyújt a tirisztor, vagy nem. Amikor meg begyújt, nem tudni éppen hol van a szinusz feszültsége. Vagy "rugdos", vagy nem. Közben az aksi feszültség is visszaesik, ha nincs töltőáram, erre a töltő újra bekapcsol.. Ez nem egy "szabályozás", csak egy egyszerű korlát. De néhány egyszerű próbát meg lehet ejteni. Kondit tenni Az 1N dióda után a GND közé, vagy az R4-el párhuzamosan, vagy a TL anód és Gate lába közé, vagy BD kollektora és a GND közé.. Szóval lehet kísérletezni, mi lenne a szimpatikusabb. Mert mindenféle képen ki-be kapcsolgatni fog, csak az üteme lesz más. De csak a gyakorlatban lehet megmondani, az egész hogy fog viselkedni. A dióda egyébként "nemjelez semmit", az a BD-vel kialakított áramgenerátor referencia feszültségeként szuperál. üdv!
Szia! Köszönöm a választ!Nem az aksiban van a multi, hanem rá volt kötve a pólusaira
. Egyelőre így marad, mint írtam, elégedett vagyok vele, nem forralja el a vizet legalább...csak azért zaklattalak vele, mert nem tudtam,hogy okoz-e vmilyen bajt. Üdv.!
Sziasztok!
Szeretnék építeni 1 ólom akku töltőt amivel a nagyon lemerült aksit is feltudom tölteni nem úgy mint a mai modern töltőkkel! van hozzá 1 17 voltos torroid trafóm is ! Előre is köszönöm! Üdv: István
Szia, én ezt építettem meg. A 17V-os toroid pont jó!
Itt a nyomógomb a mélyen kisütött aksikon segít!
Köszönöm Szépen! Amint megépítettem beszámolok az eredményről!
Sziasztok!
Van egy szünetmentes tápegységem, amiből kidobtam az akkut és alá egy 12V 65Ah Kálciumos zárt akku került. Manapság van hogy órákra áram nélkül maradok és az elmúlt két napban teljesen legyilkolta az akkut, mivel az egész szoba azon lóg, így szeretném minél gyorsabban föltölteni. A töltéshez egy labortáppá alakított ATX tápot használok, 4-30V -ig szabályozható és 30A -t tud leadni. Na most az a gond hogy sok helyen sok egymásnak ellentmondó baromságot olvasok, amivel nem tudok mit kezdeni. Tehát egyik helyen azt írják, hogy a töltőfesz nem lépheti túl a 14,4V -t, a másik sorban meg is cáfolják hogy max 6,5A -val lehet tölteni. Ok, de én rádobtam a tápot, beállítottam neki 14,5V -t(Akku csutkára merítve 12,11V) és így is csak 1,5A folyik, tehát ha 4-5A -val akarnám tölteni akkor 20V -l kéne töltenem. Na most akkor mi van? A hozzászólás módosítva: Aug 21, 2013
Szia!
Így van! A töltőnek az akku feszültségénél jóval többet kell tudnia ahhoz hogy töltőáram folyjon az akkuba,ez főként a belső ellenállásától függ.Az akku kapcsain töltés közben mérendő az un. töltési végfeszültség, amelyet elérve,-meghaladva le kell csökkenteni, vagy le kell kapcsolni a töltést. Ezen a fórumon már minden oldaláról ki van tárgyalva a téma, hogy normál vagy gyors-töltés, és hogy az akku sarkain mérhető feszültség mikor hogyan alakul (kezdeti részegség,-szulfátosság,-csepptöltés..).Proli007-mester hozzászólásaira koncentrálj! Link
Az akkumulátorok lelke erősen "vegyiológiai", és csak kis részben elektronikai. Én sem a vegyészetben, sem az elektronikában nem vagyok jártas, de eszembe jutott néhány dolog.
1. Stabilizátorral nem töltünk akkumulátort. Ez nem az aksi részéről problémás, hanem a satbilizátor oldaláról. Ugyanis az abban lévő elektronika működésének lényege, hogy a referencia feszültség egy leosztott részét összehasonlítja a kimenet feszültségének szintén leosztott részével, és addig próbálja növelni/csökkenteni Uki értékét, ameddig az előbbi két érték azonos nem lesz. Viszont ha egy akkumulátort kötsz a kimenetre, akkor annak is van egy feszültsége, és a szabályzás nem fogja tudni eldönteni hová "tekerje" a feszkót az egyensúlyhoz. 2. Egyszerű kimondani, hogy a töltő áram nagysága a névleges érték tizede, ha 10 órát töltöd az aksit. De valójában az ohm törvény itt is működik, és a töltő áram nem egy konstans érték lesz. Jó esetben az elején magasabb az érték, aztán ez szépen lecsökken a töltődés során. 3. A kapocsfeszültség emlegetése ingoványos terület, nem is beszélve arról, mikor ez alapján próbál valaki a töltöttség mértékére következtetni. A töltöttséget a savsűrűség mérésével lehetne detektálni, de ez részben macerás, részben nem lehet vele közvetlenül szabályozni. 3. Egy sima trafó+egyenirányító kombinációval (puffer nélkül), egészen jól lehet tölteni. Így is létre jön a teljes töltési karakterisztika, mert az aksi magától is tudja melyik fázisban mekkora áramot kell neki felvenni. Azért van a bűvös 14,4V kimondva, mert ekkor a teljesen feltöltött állapothoz, közel nulla töltőáram társul (érdekes módon, egy nagyobb aksi, nagyobb áramot fog felvenni, azonos feszültségről). De! ha jól figyelsz, senki nem mondja meg milyen 14,4V-ról van szó. Jótékony homály fedi, hogy ez váltófeszültség, vagy egyenfeszültség, és ez utóbbi esetében csúcsértéket vagy effektív értéket jelent (egyenfeszültségnél is értelmezhető ez a két érték, ha nincs puffer). Azért nehéz a kérdés, mert az aksi lenne a puffer, de mivel annak töltöttségi szintje ismeretlen, ezért a terhelése is az, és az ebből adódó feszültség esés is. Véleményem szerint, akkor jó a töltő feszültség, ha egy ideiglenes elkót rákötve, a csúcsérték közel 14,4V + egy kicsi a feszültségesés miatt. 4. A töltő elektronikák -jobb lehetőség nem lévén-, a töltendő akkumulátor kapocsfeszültségét figyelik, és ez alapján próbálnak úgy beavatkozni, hogy a töltés szakaszaihoz ideálisnak mondott töltő-áram folyjon a töltő vezetékben lévő söntön. De ez csak próbálkozás, vagy sikerül, vagy nem. 5. Proli007 a téma egyik legelismertebb szakértője. Publikált itt egy komplett nagyáramú töltőt, amiben egy csomó töltés-elmélet is megemlítésre került, javaslom abba is beleolvasni. A hozzászólás módosítva: Aug 21, 2013
Idézet: „1. Stabilizátorral nem töltünk akkumulátort. Ez nem az aksi részéről problémás, hanem a satbilizátor oldaláról. Ugyanis az abban lévő elektronika működésének lényege, hogy a referencia feszültség egy leosztott részét összehasonlítja a kimenet feszültségének szintén leosztott részével, és addig próbálja növelni/csökkenteni Uki értékét, ameddig az előbbi két érték azonos nem lesz. Viszont ha egy akkumulátort kötsz a kimenetre, akkor annak is van egy feszültsége, és a szabályzás nem fogja tudni eldönteni hová "tekerje" a feszkót az egyensúlyhoz.” Én is ezen a gondolaton voltam, de nem kontárkodik bele a vezérlésbe. Most följebb tekertem 16V -ra, Terhelve a kimeneten 14,6V van, az akkun 13,20V és lövi szépen fölfele, 1 óra alatt 0,2V -t emelkedik a kapocsfeszültség. 14,3V -s kapcsfeszen lelövöm a töltőt 14,45V -re és így töltöm, 14,4 -ig az úgy már jó? Utána majd simogatja a szünetmentes, onnantól engem már nem érdekel... ![]() Egy OFF vagy félig OFF: A szünetmentesben egy LM317T IC felel az akku töltéséért, a tegnap valahogy leégett, kicseréltem és semmi baj vele míg az akkut rá nem kötöm, amint elkezdte tölteni(200mA folyt az akkun), az IC hirtelen égetni kezdett hűtőbordástól együtt legalább 130 fokon izott. Egy félig elszált diódahídra gyanakszom a töltő áramkörben ami vissza is enged folyni áramot, lehetséges ez? Megértem hogy áramkorlátozó IC, de csak 200mA folyik rajta és éget a hűtőborda 20 másodperc után...
Felvet bennem egy kérdést az alábbi gondolatod:
Idézet: „...följebb tekertem 16V -ra, Terhelve a kimeneten 14,6V van, az akkun 13,20V és lövi szépen fölfele...” Ha valósak a megadott értéket, akkor hogyan lehetséges a 16V-ra beállított stabilizált táp kimenetén 14,6V? Éppen attól stabilizált, hogy a terheléstől függetlenül tartania kellene a 16V-ot. Illetve ha mégis valahogy 14,6V van a stabilizátor kimenetén, akkor hogyan lesz abból 13,2V mire elér az aksihoz? A vezetéken esne a különbözet? Az is felmerült bennem, hogy nem stabilizátorod van, hanem valami célzottan töltésre kitalált áramkört használsz, amiben szintén van áteresztő fokozat, és az téveszt meg esetleg. Az "off"-oddal kapcsolatban jó lenne tisztázni, a 200mA a kimeneti áram volt-e, vagy ténylegesen az LM317-en folyó áram. A két érték nem törvényszerűen azonos. A hozzászólás módosítva: Aug 21, 2013
Kicseréltem a diódákat, és az egyik zárlatos elkót de csak 200mA -val tölt... Szerintem azért izzik, mert ez az IC 1,5A -t tud leadni, és 200mA -ra van korlátozva tehát a többit elégeti ami nagy hővel jár. Az ellenállást kéne manipulálnom valamilyen irányban...
Van 2m kábel a kapocs és az ATX táp között, az kicsit melegedik.
![]() A kimeneten azért van annyi mert igazad van, az akku és a töltőt átlagolja, majd végez rajta egy lineáris transzformációt és valahogy ez lesz az eredmény.
Udv!!
Segitseget szeretnek kerni. Egy autonak fel kellene toltsem az akkujat. 55Ah-s szaraz akku van benne. A tetejen van egy "kijelzo", ha az zold, akkor fel van toltve, ha fekete akkor le van merulve, ha pedig feher, akkor hibas az akku. Kaptam egy akkutoltot a szomszedtol, azon 5A koruli toltoaramot mutat, de van benne egy rele, es 5-6 masodpercenkelt megszakitsa a toltest, es mikor nem tolt eg egy ego, ami mellett irja, hogy " tulterheles, vagy rossz bekotes. Rosszul nem lehet kotve, hisz a radiot be tudtam kapcsolni, miutan feltettem a toltot az aksira. Valahogy felek otthagyni magara a toltest, meg nemigen ertek az akkumlatorokhoz. Ez amit leirtam mennyire helyes viselkedes? Tovabba elnezest kerek, hogy ebbe a temaba irtam, de nem talaltam "jobbat", es ujat nem akartam nyitni. |
Bejelentkezés
Hirdetés |












. Egyelőre így marad, mint írtam, elégedett vagyok vele, nem forralja el a vizet legalább...csak azért zaklattalak vele, mert nem tudtam,hogy okoz-e vmilyen bajt. Üdv.! 





