Fórum témák

» Több friss téma
Fórum » PIC kezdőknek
 
Témaindító: Placi84, idő: Okt 3, 2005
Témakörök:
- A PIC ÖSSZES Vdd és Vss (AVdd és AVss) (tápfeszültség) lábát be kell kötni!
- A táplábak mellé a lehető legközelebb 100nF-os KERÁMIA kondenzátorokat kell elhelyezni.
- Az MCLR lábat, 10kohm-mal fel kell húzni a Vdd tápfeszültségre.
- Külső kvarc használatakor 4MHz-ig XT, a fölött pedig HS konfigurációt kell beállítani.
- Stabilizált tápegységet kell használni, a kapcsoló üzemű "telefon töltő" adapterek okozhatnak hibákat.
- Programozáshoz, használj lehetőleg PICKIT2 vagy 3 programozót. Kerülendő a JDM (soros porti) programozó.
- A PIC adatlapja (PDF), tartalmazza a lábak kiosztását és a PIC minden paraméterét. Az adatlap ingyen letölthető!
- Egyes PIC típusoknál az RA4 nyitott nyelőelektródás (Csak lefelé húz L szintre, H szintet nem ad ki!)
- Ha a PGM lábat digitális ki-/bemenetnek használod, az alacsony feszültségű programozási lehetőséget le kell tiltani.
Lapozás: OK   438 / 1223
(#) kissi válasza nagysus hozzászólására (») Aug 2, 2013 /
 
Idézet:
„Feltételezem hogy az éterből valahonnan kap egy "K" betűt igy elindul a rutin de nem érkezik meg az "A" betű. Ki lehet valahogy szűrni ezt a gondot?”
Erre írtam, hogy vizsgáld meg a jelfolyamodat! Ha biztos vagy benne, hogy a megadott sorozatod jön ( mert megnézted egy terminállal, hogy nincs felesleges vagy hibás karakter ! ), akkor a programoddal van a gond ( HP41C kolléga már többször leírta, hogy hogyan kell használni a USART perifériát, valószínűleg nem tartod be --> keress rá a fórumban! ).!
(#) nagysus válasza kissi hozzászólására (») Aug 2, 2013 /
 
Lassal 1 órája keresem, lehet hogy nem jól?
(#) kokesz185743 hozzászólása Aug 2, 2013 /
 
kérdésem lenne, hogy már a PIC16F884-es PICKIT2-vel történő programozásakor a VDD és VSS lábakat is be kell kötni?
Illetve úgy tudom, hogy a PICkit2 önmagában tud áramot adni a programozandó PIC-nek. Tehát akkor nem kell külön áramforrásról gondoskodni?

én így kötöttem be a PIC16F884-et nem tudom, hogy jó-e: http://data.hu/get/6759949/123.JPG
(#) kissi válasza nagysus hozzászólására (») Aug 2, 2013 /
 
Lehet... Nézd meg ezt: Bővebben: Link ( a környezetét is érdemes esetleg nézegetni! ), az elvre figyelj, hátha a Tiédnél ez sántít !
A hozzászólás módosítva: Aug 2, 2013
(#) cross51 válasza kokesz185743 hozzászólására (») Aug 3, 2013 /
 
Igen a pk2 és a pk3 is tud gondoskodni saját áramforrásról csak a pk2-nél nem tudod kapcsolni hogy a programozó vagy te adod az áramot ezt már a pk3 tudja. A képet nem tudom megnézni úgyhogy nem tudom, hogy jól kötötted-e. El tudnád küldeni még egyszer ?
(#) icserny válasza kokesz185743 hozzászólására (») Aug 3, 2013 /
 
Idézet:
„PICKIT2-vel történő programozásakor a VDD és VSS lábakat is be kell kötni?”
Igen, természetesen! A VSS az összes többi jel vonatkozási pontja, tehát azért kell. A VDD-t pedig azért kell bekötni, mert ha nem a PICkit2 adja a tápfeszültséget, akkor is meg kell tudnia mérni a tápfeszültség aktuális értékét (ehhez igazítja a logikai jelszinteket). De adhat tápfeszültséget a PICkit2 is...
(#) Hp41C válasza icserny hozzászólására (») Aug 3, 2013 /
 
Sőt még az összes AVss és AVdd lábakat is be kell kötni. Ha van Vcap, ENVREG stb láb, azokat is be kell kötni. Bekötési javaslat az adott kontroller programozási utasításában található. Mivel ezek már nem egyszerű feladat, az ISCP pprogramozás javasolt, mert a céláramkörban azek a lábak úgyis be vannak kötve.
(#) Hp41C válasza kokesz185743 hozzászólására (») Aug 3, 2013 /
 
Idézet az MpLab PICKit2 release note -jából:
Idézet:
„PK2-94 PICkit 2 does not detect the device ID of a PIC16F884 device.”
(#) enree hozzászólása Aug 3, 2013 /
 
Sziasztok!
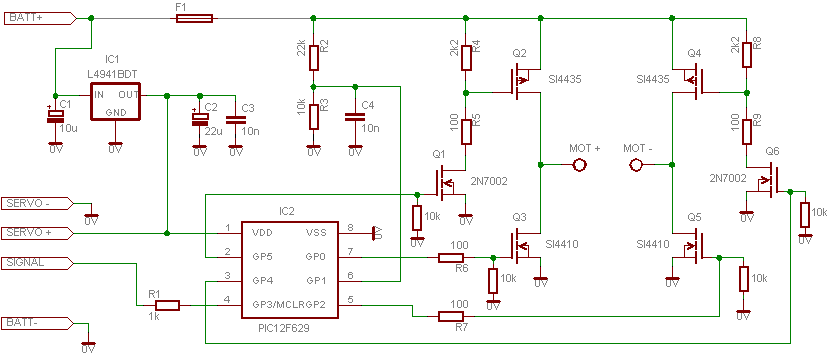
12F629 kimenetével hajthatok közvetlenül IRF9530-as FET-et? 6V-on kell körülbelül 50W-ot kapcsolgatnom. Ha működik a dolog, mekkora ellenállás kell a PIC kimenete és a Gate közé? A Gate-et érdemes a földre húzni egy nagyobb ellenállással, hogy ne lógjon a levegőben?
E.
(#) cross51 válasza enree hozzászólására (») Aug 4, 2013 / 1
 
Igen köthetsz csak p csatornás fetet ne földre húzd hanem magasra 100k-val hogy mikor a gate lábat földre húzod(a pic felől) az ellenálláon ne folyjon áram. Egyébként az n csatornás feteket szokták földre húzni 100k-val.
(#) Hilo hozzászólása Aug 4, 2013 /
 
Sziasztok, MpLabban hogyan/hol tudok szimulálni EUSART bemenetet? RX lábra szeretnék szimulálni bejövő byteokat, hogy tesztelni tudjak. Előre is köszönöm!
A hozzászólás módosítva: Aug 4, 2013
(#) enree válasza cross51 hozzászólására (») Aug 4, 2013 /
 
Értem. Akkor a Gate-et 100K-val felhúzom tápra. A PIClába és a Gate közé kell valamilyen ellenállás, vagy azt közvetlenül összeköthetem?
(#) Hp41C válasza Hilo hozzászólására (») Aug 4, 2013 / 2
 
Szia!
Létrehozol egy szöveges állományt, benne leírod, mit kellene beolvasnia az (E)USART -nak.
Speciális sorral lehet időzíteni:
  1. wait 2 sec
  2. 7F 30 30 30 30 30 30 30 30

Debugger / Settings - beállítod az órajel frekvenciáját.
Debugger / Stimulus / Register Injection: A regiszternél kiválasztani az RCREG -et, az állománynál az előbb megszerkesztett szöveges állományt megadni.
Érdemes elmenteni egy sbs állományba. Apply.
Láss csodát...
(#) nyemi válasza enree hozzászólására (») Aug 4, 2013 /
 
Szia.
Az a FET nem alkalmas arra, hogy PIC vezérelje.
"Logic-Level Gate Drive" ezt a kulcsszót keresd, a FET-ek adatlapjain.
A hozzászólás módosítva: Aug 4, 2013
(#) enree válasza nyemi hozzászólására (») Aug 4, 2013 /
 
Ejj-ha tudnál valamit ajánlani akkor? Nem tudom mi alapján keressek, és nem szeretném az összes létező FET adatlapot átbogarászni Azt egyébként elmondod, miért nem jó? Ha simán földre húzzuk, vezetni kezd, a PIC mit csinál másként?
(#) Kovabe válasza enree hozzászólására (») Aug 4, 2013 /
 
Szia
NMekem ez a kapcsolás müködik.
(#) cross51 válasza enree hozzászólására (») Aug 4, 2013 /
 
Én eddig amilyen feteket vezéreltem picel működtek, nem biztos, hogy kell másik fetet keresned mert erre a célra lehet jók buffereket van invertáló(4009,4049) és nem invertáló(4010,4050) nyemi javíts ki ha tévedek. Mondjuk én biztos vagyok benne, hogy működik, mert én csináltam egy H-hidat és abba is tettem buffert, mert a fet feszültsége különbözött a picétöl és tökéletesen működött.
(#) nedudgi válasza enree hozzászólására (») Aug 4, 2013 /
 
Ha az IR FETek típusában L van, akkor valószínűleg logikai FETről van szó.
Letöltheted a főbb paramétereket spreadsheet formában is.
Tudja valaki, hogy kéne magyarul mondani?
(#) enree válasza nedudgi hozzászólására (») Aug 4, 2013 /
 
Köszönöm mindnyájatoknak! Így már valahogy csak kiigazodok
(#) Hp41C válasza enree hozzászólására (») Aug 4, 2013 /
 
Nem az a baj az IRF9530 -cal, hogy nem Logic level Gate Drive, hanem az, hogy Ugs =-6.0V mellett csak kb. 7A megy át rajta (ld. adatlap Fig.1. és Fig.2.) Egy IRF9Z34 tudja a 10A, de csak 25 fokon, 175 fokon már csak 7A -t tud. A feteket egyszerűen lehet párhuzamosan kapcsolni... Sajnos P-MOS FET -et nem gyárt még IRL rípusszámmal az IR.
(#) nyemi válasza enree hozzászólására (») Aug 4, 2013 /
 
Csak konkrét alkalmazás ismeretében tudok csak segíteni.
Az eddig kapott információ kevés.
Egy elképzelt kapcsolási rajz, sokat segítene.
Meg miért is kell P csatornás FET?
(#) kokesz185743 válasza cross51 hozzászólására (») Aug 4, 2013 /
 
Küldöm még egyszer a képet (most én is rámentem a linkre, valamiért nekem sem akart betöltődni), szóval én a képen látható módon kötöttem be a PICKIT2-t, de valamiért folyamatosan ezt a hibaüzenetet mutatja:
"PKWarn0003: Unexpected device ID: Please verify that a PIC16F886 is correctly installed in the application."

PIC16F884.JPG
    
(#) sherlock válasza kokesz185743 hozzászólására (») Aug 5, 2013 /
 
szerintem prábáld ki ellenállás nélkül is. Nekem egy PIC18F4550-et nem ismert fel a pickit2 amíg az az ellenállás ott volt.
(#) Hp41C válasza kokesz185743 hozzászólására (») Aug 5, 2013 /
 
Szia!
A PIC16F886 28 lábú, a PIC18F887 40 lábú...
(#) szeri válasza kissi hozzászólására (») Aug 5, 2013 /
 
Köszönöm! Ahogy az ember öregszik úgy válik figyelmetlenebbé! (Sajnos!)
(#) kissi válasza szeri hozzászólására (») Aug 5, 2013 /
 
Meg tapasztaltabbá is !
(#) mrobi válasza kokesz185743 hozzászólására (») Aug 5, 2013 /
 
Ez milyen tervező program?
(#) Hilo válasza mrobi hozzászólására (») Aug 5, 2013 /
 
Kinézete alapján layout-ra tippelek. Nagyon jó kis program amúgy
(#) Johnny0004 hozzászólása Aug 5, 2013 /
 
Üdv! Szeretnék építeni egy szoba termosztátot, tájékozódásképpen érdeklődnék tudtok ajánlani valamilyen szenzort, ami a levegő hőmérésére a legoptimálisabb, legegyszerűbb lenne?
(#) cross51 válasza Johnny0004 hozzászólására (») Aug 5, 2013 /
 
Analóg módon szeretnél hőt mérni vagy digitális buszon (mondjuk i2c)?
Következő: »»   438 / 1223
Bejelentkezés

Belépés

Hirdetés
XDT.hu
Az oldalon sütiket használunk a helyes működéshez. Bővebb információt az adatvédelmi szabályzatban olvashatsz. Megértettem