Fórum témák
» Több friss téma |
Fórum » Labortápegység készítése
Természetesen nem kötném össze. Más alkalmazásokhoz gondoltam. Ha már van egy ekkora transzformátorom, akkor esetleg jó lehet olyan helyzetekben, amikor a nagyobb DC feszültségre van szükség, szabályozás nélkül (kivezetném a sima AC-t is). Egyszerűen csak azért, hogy adott esetben ne kelljen szétszednem a dobozt. Nekem megéri azt a kicsi plusz költséget. A trafó, ami bele kerül az itteni apróban meghirdetett 1,5KW-os toroid trafó 2*58V AC szekunderekkel. Mivel csöves technikával is foglalkozom, még két nagy áramú 6,3V-os tekercset is bújtatnék rá (a segédtápok két független 8V-ján felül). Ha jól értelmezem a kapcsolási rajzot, akkor a segédtáp nélkül a labortáp lezárt állapotban nem működik (T11 lezárt), tehát ha csak a nyers DC-re van szükségem, akkor elegendő a 8V-os ágat lekapcsolnom? Vagy célszerű egy relével teljesen leválasztani az SMPS paneleket?
Sziasztok!
Némi segítséget kérnék. Megépítettem Skory ezen tápját: 555 Táp Kissé hajaz Attila tápjának elejére (vagy lehet, hogy így tervezett, bocsánat). Tehát a probléma: A hálózati fesz 170-250-ig változó! (volt 154 is) Toroid kimenete tehát ugyanígy ingadozó, a kimeneti fesz stabil, de az áram változó a hálózatifesz ingadozására. Mi lehet a megoldás?
Sziasztok!
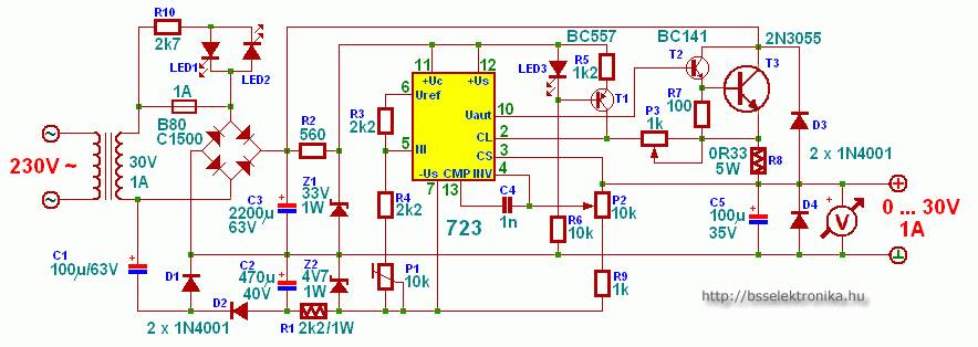
Ezt a kapcsolást szeretném megépíteni viszont legalább 3A-t szeretnék kivenni belőle.Az r8 értékét csökkentenem kell azt már tudom csak azt nem hogy mennyivel. A 2n3055 helyett én BD911-et használnék mert az van.Na most abból párhuzamosan kellene kötnöm 2-db-ot. Hogyan?Van egy elképzelésem de nem tudom hogy jó-e?Esetleg min kellene még változtatni ha kell egyáltalán? A hozzászólás módosítva: Szept 19, 2013
A T11 az előszabályozó kapcsoló fetje, melyet az 555 vezérel. Az 555-nek a segédtápja azonban nem a 8V-os szekunderről van előállítva, hanem a főtápból!
Én a helyedben ha mindenképp ki szeretném vezetni a nyers DC-t akkor azt egy külön graetz-el egyenirányítanám és egy külön elkóval pufferelném, majd egy nagyáramú kapcsolóval vagy relével kapcsolnék a kettő közt.
Egy kicsit precízebben kéne megfogalmazni, hogy miről is van szó.
Ha változik a trafód betáp oldalán a feszültség, akkor a trafód szekunder oldalán is változik a feszültség, továbbá a trafódból kinyerhető max. teljesítmény is változik. Most akkor az a kérdés, hogy a csökkenő betáp oldali teljesítmény miatt miért csökken a kimeneti max. teljesítmény? Hát azért, mert ilyen a trafód. Lehet a minimum betáphoz tartozó teljesítményre igazítani a max. megengedett áramot a kimeneten. Vagy lehet széles bemenő feszültségre tervezett kapcsolóüzemű AC-DC tápot használni, az nem annyira érzékeny ezekre a dolgokra.
Igen, nézem. Valamiért meg voltam róla győződve, hogy az 555 a segédtápról jár, biztos IC mivolta miatt. talán nem is lenne célszerű a dolog. Jó, akkor marad a külön álló megoldás, még ha többe kerül is. Elsőként úgyis össze kell hozni egyet működőképesre.
A tápegyenirányítással kapcsolatban beszélgettem most egy barátommal. Ő kevésnek érzi az egyenirányító diódákat ("...nem bíznék 10A-t egy TO220-as 10A-es diódára..." ). Én megbízom a tervedben, nyilván nem ok nélkül ezeket használtad. Jól gondolom, hogy ezek nem folyik a kapcsolóüzem miatt 50V 10A-es kimenet esetében sem 10A? Úgy számoltam, hogy az 58V-os szekunder miatt 75-81V között lesz majd a fő pufferen, tehát 6-7A plusz a veszteség folyik ki a trafóból? A hozzászólás módosítva: Szept 19, 2013
Így van, akkor csak egy kapcsoló üzemű táp a megoldás köszi!
Hehe, Alkotó is épp a diódák áramát kevesellte valamelyik nap.
![]() Igen jól látod a dolgot, a diódák 10A-osak és a labortáp maximum 10A-t ad ki magából de azokon a diódákon soha nem folyik át 10A. Bemásolom inkább ide amit Alkotónak írtam mert lusta vagyok: Az előszabályozó feszültség-áram átalakítást végez. A legnagyobb terhelés (500W) esetén is minimum 60V lesz a bejövő feszültség. Ebből a labortáp csinál 50V-ot és 10A-t. Ha visszaszámolod akkor ez azt jelenti hogy a labortáp a trafóból kb 8,3A-t fog csak felvenni. Persze ez most nagyon durva számítás volt, de nagyjából ez a valóság. Ez az előnye a kapcsolóüzemű tápoknak. Emiatt lehet egyébként azt is megtenni ennél a labortápnál hogy ha van mondjuk egy 50V-os trafóm ami csak 4A-t tud, akkor azzal a labortáp tud úgy működni hogy 25V-ot veszünk ki belőle de 8A-t.
Oké, ez tiszta sor. Ezért jó a minél magasabb bemenő feszültség. Ez a trafó nem hiszem hogy megreccene kivett 2*500W-tól sem (a magját 2500W-osnak saccoltuk, kell lennie benne bőven tartaléknak).
Természetesen én is nagyobb biztonsági tartalék mellett vagyok, főleg ilyen nem sorozatgyártású készülék esetében. Ha lesz kis időm összerakom, ha már működik, akkor majd lehet tovább lépni. Idézet: „...Na most abból párhuzamosan kellene kötnöm 2-db-ot. Hogyan?...” Ajanlatom a mellekletben lathatod [Pioneer-Alkoto rajzbol]Idézet: En harmadolnam az erteket 0.1R, akkor elvileg 3x nagyobb aram folyhat rajta ugyanolyan feszultseg eses mellett. Parhuzamosits 3db-ot! „...Az r8 értékét csökkentenem kell azt már tudom csak azt nem hogy mennyivel...” A hozzászólás módosítva: Szept 20, 2013
Ez részben azért van mert az a táp áramkorlátos, és nem áramgenerátoros - magyarul ez nem hiba, az a táp elsősortban stabil fesz előállítására készült. Ha stabil áram is kell akkor az ebben levő áramszabályozó részt is bele kellene kombinálni. Egyszerűbb módszer ha a kapcsolásban nagyobb induktivitású de az üzemi áramra nem telítődő tekercset használsz - bár ekkor sem lesz áramhgenerátoros, de kisebb lesz az áramkorlát változása.
A hozzászólás módosítva: Szept 20, 2013
'Ebben' egy 2*2mm-es fehér négyzet van.
A hozzászólás módosítva: Szept 20, 2013
Elfoglalt vagyok mostanában -szerencsére-, de azért igyekeztem a rajzot és a paneltervet aktualizálni.
A mostani módosítás 3 témát érint: - Benne van a potméter csúszkájának fellebegéséből adódó kimeneti bizonytalanság elleni védelem két ellenállása. Fontos, csak a csúszkára jó, ha az ellenállás réteg széle szakad meg, akkor továbbra is lehet probléma. - A kimenetre is rajzoltam egy kondit. Ennek szükségességén lehet meditálni, aki akarja beteszik, akinek nem kell kihagyja. - Engedve az egyértelmű törekvésnek, kimondottan lapos kocka tranyókhoz alakítottam ki a paneltervet, illetve akkor már a diódahidat is módosítottam. Akinek nem tetszik ez a híd, az használhat nagy-kockát is, csak azt huzalozni kell a panelba. Az áteresztő tranyóknál a többször említett -számomra teljesen egyedi tokozású- 2SC2922 is betehető. Ha megszokottabb és kisebb tokokat használunk, akkor elegendő helyet hagytam a leszorítólemezzel történő felfogáshoz is, ami remekül bevált nálam több alkalmazásban is. Sajnos azt nem tudom garantálni, hogy egyetlen lemezzel le lehessen szorítani mind az 5 félvezetőt, mert ezek magassága jelentősen szórhat az adatlapja szerint. A terven külön jelöltem azokat a sávokat, amiket célszerű megerősíteni áramvezetés szempontjából. Ez lehet vastag beónozás, de akár egy vezetéket is ráforraszthatunk. Akinek ideje engedi, megkérem ellenőrizze le a tervet, passzol-e a kapcsoláshoz. Ezt követően tervezem a tervet megosztani. (Nekem is illene már építeni egy ilyen, mert szégyen, hogy nincs belőle tesztpéldányom. Talán meg is fog ez történni, de most el vagyok bizonytalanodva a technológiák vonalán. Próbálkozok egy kis SMD forrasztgatással, és távolról sem olyan barátságtalan a dolog mint az feltételeztem, Kicsi, megbízható, olcsó, gyors, tehát praktikus. Na majd meglátjuk mivé fajul a dolog...) Idézet: „..Próbálkozok egy kis SMD forrasztgatással, és távolról sem olyan barátságtalan a dolog mint az feltételeztem, Kicsi, megbízható, olcsó, gyors, tehát praktikus. Na majd meglátjuk mivé fajul a dolog...)..” Epitesz egy sajat teszt peldanyt SMD-bol
Alkotó
ha fel tudnád rakni a nyomtatási tervet is a 2.7.4.-v2 es rajz hoz akkor ezt kezdeném el megépíteni és egyben tudnám az áramkört tesztelni is neked. Nem ide de a te munkádhoz tartozó észrevétel, megépítettem az általad készített kijelzőt és bekapcsoláskor össze vissza mutatta az értékeket de mivel nem vagyok lusta és átolvasva találtam egy olyan hozzászólást amiben az volt leírva, hogy a vezető sáv befolyásolhatja a működést megerősítettem a föld vezetőket és láss csodát tökéletesen működik az áramkör.(Ezt csak azért említettem meg ha valakinek ugyan ez lenne a gondja.) Ezúton is köszönöm a munkád amiben segítesz, hogy bárkinek is legyen egy jól működő labortápja.
A 2.7.4-v2 rajzát és tervét ellenőrzés céljából tettem fel. Arra várok, hogy valaki (vagy akár többen is) átnézze, és ha esetleg talál benne hibát, elkötést, akkor annak javítása után tudjam a paneltervet gyártható formában is megosztani.
A kijelző alatt, feltételezem a 200mV-os feszültségmérőre gondolsz. Ebből is van több változat, de tudtommal mind jól működik, sok sikeres utánépítésről tudok. Ha olvasgattad a hozzá tartozó fórumtémát, akkor valószínűleg felfigyeltél a panelterv fontosságára. Az Én paneltervemmel épített áramkör ugrált?
Igen de az én hibám miatt mint írtam a föld vezető feltehetően a nyák kialakításánál (vasalásos módszer) nem volt megfelelő. De amikor átónoztam már tökéletes lett.
A te nyákodat amit alkottál egy kis átalakítással csináltam meg illetve nem is a nyákot hanem magát a kijelző részt. Ugyan is szerettem volna kék led kijelzőből kialakítani de mivel csak smd típus volt így csináltam egy külön nyákot neki IC-foglalattal és ez lett bedugva az általad készített panelbe.
Megépiteném és ugy tesztelném , ez egy reális teszt lenne részemről és az esetleges hibákrol menet közben beszámolnék .
Amennyiben így benne lennél a tesztelésben akkor várom a nyomtatható tervet .
Sziasztok!
A már korábban tárgyalt hővédelmet ma szerettem volna éleszteni, de problémákba ütköztem: valamiért a ventilátort nem akar elkezdeni mozogni, a LED-ek sem jeleznek semmit. Lecheckoltam, minden alkatrész helyesen van beültetve, minden IC láb csatlakozik a nem precíziós IC tokban, minden sorkapocs is rendesen csatlakozik. A tápfeszt megkapja, 11,93V környéken, polaritás helyesen, ami rajta van az LM3914 2-3 lába között is. Amikor ráadom a trafóra a delejt, akkor hirtelen egy 1mm-t megmozdul a venti, de semmi más. A potikat próbáltam tekergetni, úgy is, hogy be van dugva a trafó a 220-ba, de semmi. Ami esetleg probléma lehetne, az az, hogy minden alkatrészt beültettem, de csak 1 borda van figyelve, viszont az LM358-nál azt a bizonyos két lábat rövidre zártam, amit ír a cikk. Van ötletetek? Link a cikkhez Szép napot, üdv!
Első körben magát a ventilátort le kéne tesztelni direktben a 12V-ról, mert ha onnan se megy, akkor kár mást várni az áramkörtől.
Működik az, még amikor meg lett véve, 9V-osról megküldtem, szépen pörgött..
Sziasztok, műszerépítésre adtam a fejemet mert hiányzik egy két dolog a műhelyemből. Elsőnek egy labortápot fogok építeni, mert az fog kelleni a további műszerek megépítéséhez.
Keresgéltem a világhálón, és találtam egy jót, ami pont az én igényeimnek van kitalálva. Áttanulmányoztam a leírást és a kapcsolási rajzot.Három kérdés merült fel bennem. Ezekhez szeretnék segítséget kérni. 1.-transzformátornak jó-e lesz egy 24 volt szekunderű darab. 2.-ebben van beépített áramkorlát, ha ezt leszabályzom mondjuk 1 amperre és mondjuk rákapcsolok egy olyan terhelést amely 2 ampert vesz fel akkor erre a táp mit fog csinálni. Mármint hogy leesik a feszültség vagy mi lesz akkor. 3.-ezen meg lehet azt csinálni, hogy rövidre zárom a kimenetet akkor a beépített ampermérőről le tudom olvasni a beállíttott áramkorlát értékét? A válaszokat előre is köszönöm, Máté.
A rajzot ha mellekeled, biztosabban tudjuk kerdeseidet megvalaszolni, mert igy csak savccolhatunk. Aztan vagy jo lesz a valasz vagy sem.
Elbambultam és a link meg lemaradt:
Bővebben: Link
Ha aztmondom keres olyat, hogy Alkoto v2.7.4 vagy v2.7.4-v2??
![]() Oruletes hasonlosag, de korektebb dokumentacio. Kerdeseidre a valaszok az ajanlott rajzzal: 1; Jo lesz. 2; Igen van beepitve aramkorlat es amikor elered azt a tapegyseg atvalt aramgeneratorosuzemre, es onnan csak az aram lesz stabil a feszultseget valtozattja. 3; Igen lehet . A hozzászólás módosítva: Szept 24, 2013
Ugye, lemaradt egy összekötő pont a teljesítmény trantisztorok és az ampermérő között?
De furcsa ez a rajz így hogy teljesen meg van fordítva az egész.
|
Bejelentkezés
Hirdetés |







Emiatt lehet egyébként azt is megtenni ennél a labortápnál hogy ha van mondjuk egy 50V-os trafóm ami csak 4A-t tud, akkor azzal a labortáp tud úgy működni hogy 25V-ot veszünk ki belőle de 8A-t. 





