Fórum témák
» Több friss téma |
Mielőtt kérdezel, a következő két dolgot ellenőrizd!
I. A helyes tápfeszültségek megléte.
II. A kimeneten van-e egyenfeszültség.
Élesztés.
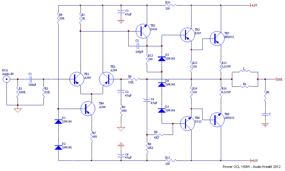
Rosszul volt a jobb oldali végtranyó bázisa berajzolva Koncsár kolléga vette észre
Sziasztok! Érdeklődnék,hogy a Robson Dx-1000,és a Dx-600-as védelmi egysége meg egyezik?
Átrajzoltam,és betettem a hiányzó alkatrészeket.Megtennéd hogy megnézed?köszi
Üdv. Tudna valaki segíteni? Van egy Philips FR 158 rádiós erősítőm, és gyárilag 2 db. STK volna benne. Sajnos úgy került hozzám, hogy már nincsenek benne, Pontosan mi van benne. A segítséget előre is köszönöm.
Bocsi, nem szóltam, csak próbálom végigkövetni.
Sziasztok! Segítséget kérnék,hogy elkészítettem ezt a kapcsolást,és csak annyi a gond vele,hogy DC van a kimeneten.0.08v.Próbáltam az 1k ellenálást kicserélni 1k trimmerre,be is ált a kimenet 0.03v ig de akkor meg tolta a hangszórót,így vissza tettem az 1k ellenálást.Tudnátok segíteni hogy melyik alkatrészt változtassam?
Szia!
Ez a 80mV-os kimeneti feszültség nem rossz, úgyhogy ne foglalkozz vele.
Ki próbáltam az 1k helyett 4k7-trimmerrel,és már lejebb ment 0.03v ig
Talán 2k2 kellene?és akkor be lehetne állítani 0.01-2 v ig
Jónak látom, remélem nem siklottam el semmi fölött.
Nem azzal kell a kimeneti offsetet állítani. A Tr2 bázisára adjál egy potiból +/- 500 mV között változtatható feszültséget egy 100 k-ohmos ellenálláson keresztül. Azzal beállíthatod a nullát a kimeneten. De erre semmi szükség, jó az a 80 mV. Ennél sokkal nagyobb baj, hogy a 2N3055-ös tranyók csak 60 V-osak. Itt meg még 80 V is lehet rajtuk, úgyhogy a tranyók nem lesznek hosszú életűek.
Szia! Abban a pozícióban nem az igazi meghagyni a trimmert. Ha sikerült beállítani, mérd le hány ohm-os, és pótold fix ellenállással. Az nem gond, ha kettő vagy több ellenállás adja ki az elvárt eredőt.
TDA7265-nél a MUTE funkciónak van bármi szerepe? Védelem?
Igazából elég lenne nekem a Standby és a Play. Ezeknél meg elég lenne az, ha egy ellenállással felhúzom a +Vs-re a Standbyhoz a Playhez meg a GND-hez lehúzni?
Szia! Abból kéne kiindulni, miért függeszted fel az áram alá helyezett végfok működését. Feltételezem a nyugalmi áram ki-be kapcsolása (Standby) jár némi tranzienssel, a mute viszont nem.
Drukkolok! Élesztéshez elsőként csak azt a tranzisztor párt ültesd be, amelyiknek az emitter-ellenállásán ott az áramfigyelő.
Köszönöm holnap megtudjuk hogy sikerült
Érdemesebb inkább csak a tápot kapcsolgatni?
Igazából nincs szükségem ezekre, csak azt gondoltam, hogy ez jobb megoldás. Hangszóróvédelem szempontjából érdemes ezeket a funkciókat kiszasználni, vagy semmit nem számít?
Rendben köszönöm.
Köszönöm válaszod.
Sziqa Reloop,összeraktam,de nyugalmit nem tudok állitani rajta nem reagál a potira
Szia! A BD139-en mérj C-E feszültséget! 2V-ot várunk.
0.05v van rajta.bocs 0.9v van.
Még annyit hogy nincs erősitése,vagyis alig,ha hozzáérek a bemenethez reagál de nagyon kevés pár watt lehet A hozzászólás módosítva: Szept 27, 2013
A hangja az jó de 5w nál nem tud többet.Nem recseg nem torzít de halk.Nem lehet az MPSA tranyók miatt?
A hozzászólás módosítva: Szept 27, 2013
Az erősítés mértékével majd később foglalkozunk, meg lesz oldva légy nyugodt.
A BD 139 mellett van egy 3,3k, egy 820 ohm és egy 1k trimmer. Valamelyik nagyon nem annyi, mint kellene. Méregesd meg őket!
Oké 3 perc
Mértem a trimmer 910R mutat,a 3.3k az 3.18k a 820 az 860R A hozzászólás módosítva: Szept 27, 2013
|
Bejelentkezés
Hirdetés |









