Fórum témák
» Több friss téma |
Fórum » HEED canopus, obelisk /HTA-30/
A hallható tartományt mindkét kondival átviszi, tehát olyan különbséget nem fogsz hallani, esetleg a kondik saját hangját, a köztük levő különbséget.
Ez igaz, de ha fázisátvitelt is megnézed, akkor nagyobb kapacitás előnyösebb.
Idézet: Szerintem ez a legoptimálisabb megoldás. Én legutóbb kivezetékeztem a helyüket és jó párat kipróbáltam. Meg fogsz lepődni mekkora különbségek vannak. Csak a fülednek higgy. „Na, most, hogy már rendesen összezavartatok, azt hiszem kipróbálom a 25µF-ossal is meg a remix 2.2-essel is, aztán majd én eldöntöm .”
Sziasztok.
Ma felélesztettem újból az erősítőmet, már volt vele problémám régebben is most megoldódni látszott, szépen beindítottam beállítottam egy soros 20 ohm-os ellenállással, tök jól működött. Kivettem az ellenállást, újból átnéztem beállítást ellenőriztem, szépen működött jó ideig. Majd adtam neki jó hangerőt, nem is torzított szépen ment, (régebben az volt a bajom hogy torzított), és egyszer csak kigyulladt a T8 áramkorlátozó tranzisztor és újból elhalálozott a végfokom. elégett a T8 és végtranyók átütöttek, és a T8 BE ellenállása a R30 égett el. Mi okozhatta ezt a drasztikus öngyulladást? Egyszerűen túlléptem az áramkorlát értékét és azért megadta magát a kis tranyó? Köszönöm, Bence
Sziasztok!
A hétvégén bedobozoltam az erősítőt és a bal oldal eleinte nem is szólt de még előtte észrevettem, hogy valami búg a dobozban, valószínüleg a trafó. Ez lehet attól, hogy a kondik amik alul vannak közel kerültek hozzá? Tegnap már sikerült megoldani, hogy szóljon a bal oldal, a potinál volt gond, viszont még volt benne elég hangos brumm, megnéztem és láttam, hogy a földelés hozzáér a trafóhoz, felemeltem a vezetéket és jó lett viszont elengedte a forrasztás és pukkant egyet a hangszór aztán a 100Ohm-os ellenállás el kezdett szépen lassan feketedni, ekkor gyorsan lekapcsoltam. Most arra gyanakszok, hogy rövidzárat okoztam és a BD556-ok elszálltak, most egyet kicseréltem, de úgy nézem nem az a ludas, mert még most is kezd szagosodni, ha bekapcsolom. Hogyan lehet megmérni egy multiméterrel, hogy jó-e a tranyó? (Úgy, hogy be van ültetve a panelba)
Szia! Beültetett tranzisztornál a lábak közötti 0 ohm rossz ómen. A bázis-emitter és bázis-kollektor diódák kis szerencsével megfigyelhetők diódavizsgálóval. Nálad inkább a zárlat okoz gondot.
Szia!
És a búgásra van ötledet? Előre is köszi a válaszokat!
Hallgasd meg hogyan viselkedik mikor a végfok jelbemenetét helyben rövidre zárod. Ha ettől elhallgat a búgás, akkor innen a bemeneti csatlakozó felé lesz a hiba. Lépésenként haladj a jel útjának rövidre zárásával. Így tetten érheted.
A búgás nem a hangszórókból jön, hanem a trafóktól.
Mint egy toroid transzformátor, amíg nem volt bedobozolva nem búgott. (Mondjuk nem biztos, hogy a trafó az igazából nem tudom megmondani pontosan honnan jön a dobozon belül) Majd lefényképezem.
A toroid rezgése átadódhat a doboznak és az felerősítheti. Egéralátét szivacsát szoktam ilyen esetekben használni elnyelő anyagnak.
A hozzászólás módosítva: Okt 24, 2013
Ahha, lehet, hogy ez a gond, mivel a kapcsoló hangját is eléggé felerősíti ez a doboz. Megpróbálom az ötletedet, köszi!
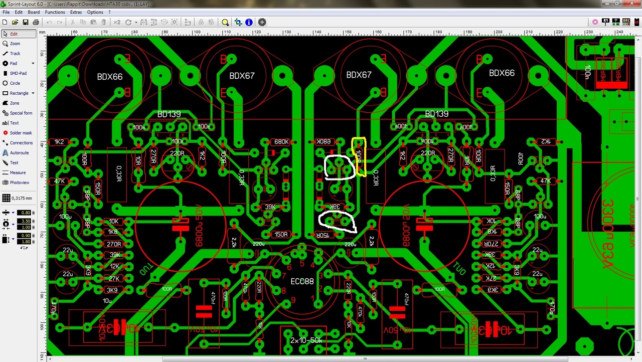
Ma kicseréltem a két kicsi tranyót (a képen fehérrel karikáztam be), de még mindig füstöl a 100Ohm-os(sárga). Gyorsan rámértem, mielőtt füstölne és kb 20V-nál kezd el füstölni.
Mert a végtranyók mentek jó eséllyel tönkre, tehát azt kell kicserélni.
A BDX67-es? Mitől mehetett tönkre? Multiméterrel meg tudom mérni? (Azt furcsállom, hogy egy rövidzártól tönkremehetett a C kategóriás tranyó.)
A hozzászólás módosítva: Okt 25, 2013
A végtranzisztor lábak között nem mutatkozhat zárlat. Ha kimérted, és nincs ilyen durva hiba, akkor lépünk tovább.
A végtranzisztorok E, B, C kivezetési között nem lehet 0 ohm ellenállás semelyik relációban.
A bázis és az emitter között 0Ω van
Úgy néz ki akkor ez cserés lesz.
Megérett a kiforrasztásra. Ha kiforrasztva is fennáll a zárlat akkor kuka.
Most nézem,a jobb oldalon a 66-os is 0Ohm
Sziasztok!
Ma kicseréltem a 2 végtranyót, most már nem füstöl csak nem akar valamiért megszólalni, a bal oldal az szól, de úgy, hogy a poti 0-ra van tekerve. Lehet, hogy a poti is sz*r?
Szól mind a kettő oldal, már a végleges dobozában, 2,2µF-es kondit kicseréltem egy 10µF-es re. Nagyon szépen szól, még be kell járatódnia, kíváncsi leszek a hosszútávú tapasztalatokra. Köszönöm mindenkinek a segítséget!
Sziasztok!
A brummal lehet valamit kezdeni? Az poti-rca vezeték kicserélése megoldaná? Most egy lapos nagyon vékony kábel van benne, ami úgy néz ki, hogy van a szigetelés és ha azt leblankolom, akkor alatt van egy aranyozott tömör kábel és kész. Ha árnyékoltat teszek, akkor az jobb lesz? Még annyi, hogy ha a telefont közel viszem hozzá, akkor a hangszóró azt a jellegzetes hangot hallatja. A hozzászólás módosítva: Nov 16, 2013
Szia!
A cső fűtését kiközepelted két 100ohm/2W os ellenállással? Az nincs rajta a nyákon, azt külön szoktuk megoldani. A fűtés két pontját egy egy 100ohmos ellenállással rá kell kötni a földre. Esetleg akkor szokott még előfordulni, ha a bemenet negatív pontja duplán van a csatlakozókról levezetve a nyákra. Az RCA aljzatokon össze kell kötni a két negatívot és csak egy szál vezetővel a nyákra vezetni. Ha fém dobozba van, és nincs negatív pontra kötve a doboz, az is okozhat némi zajt. A hozzászólás módosítva: Nov 19, 2013
A jelvezeték esetében az árnyékolt kábel az alap. Nálam mondjuk az is hogy még véletlenül sem használok RCA-t, kizárólag tuchelt. Lehet hogy földhurkot is csináltál valahol.
Most kicseréltem árnyékolt kábelre és így már sokkal jobb a helyzet, viszont ha rárakom a fülem egy apró kis brumm van rajta a poti 0 állásában, amire már azt mondanám, hogy hangos ott már ha nagyon fülelek kb. 1 méterről is lehet hallani, az így nekem nem zavaró, de azért jó lenne megszüntetni. Ezt a 100Ohmos ellenállást a csőfoglalat lábától vezessem a negatívra? A poti negatívja úgy van bekötve, a bemenet negatívja pedig egy vastag kábellel. Egyébként a hálózati aljzatban a 0-ra nem kötöttem semmit.
A hozzászólás módosítva: Nov 19, 2013
Válaszd ketté a hibát. Közvetlen a panel bementén zárd rövidre, és így hallgasd meg.
Ha nem zúg, akkor a szerelés rendben van, a bementi huzalozgatás körül kell keresgélni. Ha viszont így is búg, akkor a hiba lehet a tápban, a panelban a szerelésben, és még egy csomó dologban. |
Bejelentkezés
Hirdetés |





Úgy néz ki akkor ez cserés lesz. 
