Fórum témák
» Több friss téma |
Fórum » NYÁK terv ellenőrzése
Hello,
Erre nem is gondoltam, de teljesen logikus. Az erősítők amiket eddig csináltam azok külön táppanelről jártak, ott nem jött elő ez a hiba. Javítottam, így jó lesz?
Hello! Az "igazság", ma még nem műszaki paraméter, de számomra még csak nem is információ. De hogy lásd.. üdv!
Üdv.Tudna valaki NYÁK rajzot linkelni, tervezni ehhez a sémához?
Még kezdő vagyok NYÁK készítés terén ez lenne az első saját erősítőm, így várom a hasznos tippeket A hozzászólás módosítva: Okt 25, 2013
Sziasztok! Valaki megtenné nekem, hogy ránéz és leellenőrzi amit alkottam. Nagyon köszönöm.
Szia! Alakul! Az IC tápot dolgozd ki úgy,mint az R2 - Z1, mindkét tápoldalra.
Szia! Köszönöm, hogy megnézted. Így jó lesz?
Nem tűnt fel hiba. A Zener diódákhoz 230 ohm-ot írtál, ezt az értéket majd úgy válaszd meg, hogy 10-15mA folyjon rajtuk (a féltápból kivonod a 15V-ot és osztod 0,01A-rel)
Még annyit segítség gyanánt: a beültetést azonosító feliratokat ne a réz rétegre készítsd, például a piros praktikusabb lett volna. A negatív oldali Zenert tedd a 0 ohm helyére - egy átkötést megspórolsz. Vasalni fogod?
Akkor még majd az ellenállásokat újraszámolom. A feliratokat csak ideiglenesen írtam oda, hogy könnyebb legyen ellenőrizni, nem lesznek ott. A zenert átraktam. Vasalni fogom. Köszönöm a segítséget.
A hozzászólás módosítva: Okt 27, 2013
Ja és még egy kérdés, T3 nagy gond lenne ha hő kontaktban lenne a végekkel? Mert így elég kis hely van a borda és közötte, lehet, hogy elegánsabban mutatna ő is a bordán.
Tedd rá nyugodtan, kicsit úgyis melegedne.
Rendben, D2, D3-nak 1n4148 megfelel? Egyebként a tápom +-50V lesz, gondolom az nem baj.
Az 1N4148 megfelelő. A kapcsolást csak felületesen ismerem, talán Te leszel az első aki megépíti
Remélhetőleg nem lesz vele gond, de azért megerősítést kérnék a működéséről és, hogy tényleg hozza-e azt a minőséget amit highand kolléga írt
Idézet: „És itt a létra teteje. Ezzel a kiegészítéssel eléred a 20.000 USD kategóriát. 0.001% alatt a torzítás.”
Üdv valaki meg tudná nekem csinálni ehhez a kapcsolási rajz hoz a nyák tervet ? Meg szeretném építeni de sehol nem találom . Egy cikk lesz belőle majd hogy hogyan lehet 2kw végfokot csinálni .
Sziasztok!
Akadt egy kis problémám , van egy kész régebbi quad 405 nyákom , semmi sincs beültetve rá , csak kivan maratva , elhatároztam hogy megépítem az erősítőt , de szetereóba , van -e valamilyen módja annak hogy pontosan ugyanazt a nyáktervet használjam amivel régen (kb 90' körül) el lett készítve ,tehát valamivel átnyomni a másik hátuljára és kimarni?
Be scanneled és pdf ben mented , ez alapján már meg lehet csinálni a párját
Köszönöm
Hali, valaki meg tudna nézni nekem egy nyáktervet? Én már ezerszer átnéztem, de nem találtam benne hibát.
Szóval építem ezt a kapcsolást, úgy tűnik, minden a helyén, viszont az első, torzító része épphogy megszólal, halkabb a kimenete mint amit a bemenetre adok, a boost része pedig meg se nyikkan. Egy tippem van, lehet megsütöttem a feteket amikor összefogdostam őket, de örülnék ha valaki rápillantana. Szakadás/zárlat nincs a nyákon.. Előre is köszi!
Szia!
Nincs átnézve csak összecsapva.. Lehetnek benne hibák de nem volt több időm rá.
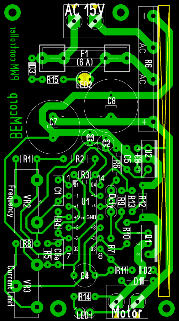
Sziasztok!
Valaki rá tudna erre pillantani hogy jó-e? 2 oldalt kapja a váltóáramot, 3 db LED-et működtet. Ez a leírás alapján csináltam
Szia!
Jónak tűnik egy kis hiba van csak a d1 c2 alkatrészfedésben van (a dióda lába a kondi alá megy) Ha cserélni kell a diódát mimig ki kell majd szedni a kondit is jelen esetben, ha a kondit lejjebb húznád a hiba javítható lenne.
Javítottam, köszönöm!
(bár nem áll szándékomban sokat cserélni az alkatréseket )Remélem megfelelően fog pislákolni még alacsony fordulaton is.
Sziasztok,
szerintetek jó ez így? Ha van valakinek jobb ötlete szívesen fogadom ![]() (Bemenetválasztó lesz élőerősítőhöz.)
Üdv!
Terveztem panelt egy pwm vezérlőhöz, rá tudnátok kukkantani, hogy nem követtem-e el valami nagy baklövést? Mellékelem az eredeti kapcsolást is, amit kiegészítettem igényeim szerint.
Üdv! Szerintem, a biztosító kiolvadását jelző ledet nem soros diódával, hanem antiparallel diódával kellene védeni.
Az miért jobb? Igazából eredetileg nem is akartam semmi védelmet rakni neki, de sok helyen láttam, hogy használnak.
Ekkora feszültségnél is szükséges lehet?
Hello!
- Az U1b körül gondok vannak. Pld, a C3a nem jó helyre van kötve, és az R4-R5 osztáspontja sem. - A Fet sem jól van benne. D-S fel van cserélve. üdv!
Köszönöm!
Durva, hogy hiába néztem át többször is, nem láttam meg, ennyire atom bakit. ![]() Kijavítottam ezt a két katasztrófát, remélem most már jó lesz ![]() A LED váltóáramú védelméről neked mi a véleményed? ~15V-nál kell-e, és ha kell, akkor sorost, vagy antiparalellt használjak?
Hello! Most már jónak látom. A Led-nél a dióda mindegy hogy van kötve, csak legyen. Oka, hogy a sima diódához képest a Led "belavinázik", így a diódára jut az összes villany. A záróirányú árama meg csak uA lehet. Ha soros, kisebb az ellenállás disszipációja. Egy Led megengedett záróirányú feszültsége 5V. Ennél a gyakorlatban többet elvisel, de 20V-ná szinte biztos hogy megsértődik. A fehér, meg kimondottan nem szereti a záróirányú feszültséget tapasztalatom szerint. Mert sikerült már ezzel tönkretennem. üdv!
Köszönöm, mind az infót, mind az ellenőrzést is!
|
Bejelentkezés
Hirdetés |







)












