Fórum témák
» Több friss téma |
Fórum » NYÁK terv ellenőrzése
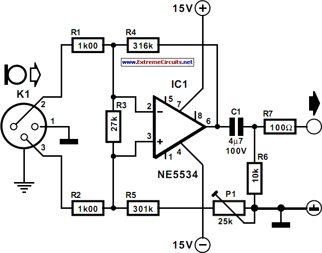
Köszi! az előbbi alkatrészlistánál jók azok az értékek, mert hestore-on csak lm386n-1-es ic-t lehet kapni, de a kapcsolásnál lm386n-4-est kellene használni. 12V-ról menni fog a 200-as erősítés vagy kevesebb lesz? illetve, az elektrolites kondiknál elég a 16V-os vagy kellene 50V-os? lehet értelmetlen kérdés. gondolom kisebb lesz az erősítése valamivel....
Az elektrolit kondikból legalább 50v ost vegyél . Ha magasabb a kondik feszültségtűrése az nem befolyásolja az erősítést.
Még egy kis segítséget kérnék! Ha két stereo aljzattal lenne a be- és kimenet 3.5mm jackel lenne megoldva azt hogyan kell bekötni, mert van 2 felesleges itthon. Csak a jobb csatornát kell rákötni (tudom, hogy ez csak mono erősítő
).
Sajnos ezeket a csatlakozókat nem ismerem (már vagy 20 éve nem foglalkoztam hangtehnikával)
Bocsi a késői válaszért,de sajnos családi problémák is közbe jöttek.
Rámértem a kapcsolójára,a + és - között 3,98V-ot mértem.Innentől valami ötlet?
Kihalt ez a fórum?
A hozzászólás módosítva: Okt 13, 2013
Csak úgy nem irkál bele senki
A hozzászólás módosítva: Okt 13, 2013
Csak mert kérték hogy mérjem le a pna kapcsolójánál a feszt,lemértem,beírtam csak még nem válaszolt senki.
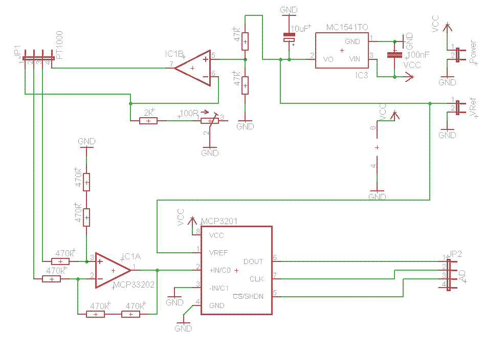
Sziasztok! Csináltam egy PT1000 mérő elektronikát, de sajnos nagyon ugrál az eredmény. Van valakinek öklete, hogyan lehetne csökkenteni a zajt? Ha 100nF-os kondikat teszek a mérő vezetékékre a zaj nő és nem csökken.
Mondjuk árnyékolással csökkenthető a zaj .Kábelek , vezetékek , doboz , stb .
Hello! Az IC1a-t két kondival, "integrátor-erősítővé" alakíthatod. üdv!
A hozzászólás módosítva: Okt 15, 2013
Sziasztok !
Valaki megtudná ezt a kapcsolási rajzot tervezni lehetőleg smd alkatrészekkel Előre is köszönöm a segítséget!
Szia!
Miért nem veszed fel a kapcsolatot a tervezővel?
Azért ez nem ilyen egyszerű kedves Elodke.
Sok minden hiányzik ugyanis , azt írod , hogy tervezze meg valaki ezt a kapcsolási rajzot smd alkatrészekkel. Szerintem a kapcsolási rajz az kész , mert te raktad fel.Az , hogy nyákrajz kell belőle ahhoz megint csak kevés az , hogy itt van egy rajz , és ebből kellene nekem stb. Itt nincs semmi konkrét dolog pl , hogy mekkora legyen a nyákméret,akkor a relé típusa a méret miatt ez meghatározó a nyákkészítés során.A kijelző beültetése , vagy vezetékelve lesz e. Egy oldalas avagy kétoldalas nyák .A kimenetek további kötései milyen csatlakozóval történjen sorkapocs, vagy más jellegű kötés.Az érzékelés külső , vagy belső építésű legyen. Szóval még sorolhatnám a jellemzőket , de ez így kevés információ , hogy megfelelően meglehessen csinálni e rajz alapján a nyákot.
Sziasztok! Legyetek szivesek ránézni a mellékelt nyáktervre. A nyákon 2 kapcsolási rajz található ami 4-4x van elkészítve. A csomó üres forrszemhez jönnek a potik bekabelezve.
A hozzászólás módosítva: Okt 19, 2013
Szia!
Nem lehetne hogy legközelebb ráírd mi micsoda? Mert elég nehéz kitalálni, hogy mit hová kötsz főleg úgy hogy egy csomóba kimegy minden ott lesz valami és onnan jönnek vissza a vezetékek.. Mellesleg a kimenetet még mindig nem találtam meg.
Igazad van, tényleg a kimenetet elfelejtettem teljesen. Konkrétan nem irtam oda hogy mi micsoda, de ha ráviszed az egeret akkor mutatja az értékét.(nemtudom hogy kell ráirni) Máskülönben hasznáhato terv vagy inkább csináljam csak dual ic-kel és akkor azt sokszorositom es nem lesz ilyen komplikált? Mit ajánlasz?
Összedobtam egy másik verziót hátha jobb, az összes pormétert ki kell vezetékezni. Hátha jobbnak ítéled. én se írtam bele semmit de majd kitalálod mi mi
(Azért nézd át mielőtt megcsinálod!) Tápot se tettem rá.
Ezigen! Köszönöm szépen, a táp az már nem nagy valami rá. Köszönöm a rászánt időt is. Kitalálni meg már a legkevesebb a rajz alapjan meglesz az
.
Másfél óra alatt ennyit tudtam tenni az ügy érdekében! Használd egészséggel!
Sziasztok,
meglesné valaki a mellékelt rajzot? Az alsó trimer lábát nem tudom hogyan kössem össze a felette levő diódával. :/javascript:void(0);
Csinálj egy átkötést , vagy ha az nem tetszik ,tervezz oda egy 0 ohmos ellenállást
Jobb ötletem nekem sincs. Marad az átkötés. Kösz.
Szia!
Pedig egyszerű..
Nincs mit!
Ennél bonyolultabb dolgot sose kérdezzetek
Sziasztok,
Terveztem egy erősítő nyákot TDA7250-el. A panelra felkerült még a táp és a hangfalvédő is. Az erősítő paneltervét találtam, amit átterveztem egy kicsit. A táp és a védő saját tervezés. És azt szeretném kérni, hogy valaki vessen rá egy pillantást, hogy jó-e? Nem gond, hogy a relé ott van a panel közepén, de a vezérlő rész oldalt van és kábeleken kapja a vezérlést? A táp vezetősávok jó helyen vannak, nem okoznak zavart? A védő külön, egy diódán át, és egy zénerrel 24V-ra beállított soros áteresztő tranzisztoron keresztül kapja a tápellátást, ez így jó? (Mert a TINA szerint nem jó.) A válaszokat előre is köszönöm.
Hello!
"Mert a TINA szerint nem jó." Na, ez hogy derült ki? De okos gyerek lehet ez a TINA, mert tényleg nem jó. Ezt az egyszerű stabilizátort, kb. a következőképpen kell tervezni.. - Meg kell állapítani az áramkör maximális áramfelvételét. Az áramkört nézve itt a legnagyobb fogyasztó a relé lesz. 24V-os relék átlagos áramfelvétele maximum 50mA körül van. A kapcsolásban még legfeljebb az R6 10kohm fog fogyasztani. 24V-ról ez 2,4mA maximum. Vagy is ha 60mA-ra tervezzük a stabilizátort, megfelelő lesz. - Meg kell nézni, hogy a választott BD139-nek mekkora 60mA kollektoráram mellett a bétája. Adatlap szerint ez 90 körül van. Vagy is a szükséges bázisáram Ib=Ic/béta=60mA/90=6,6mA. Ezt kell szolgáltatnia az R1 ellenállásnak. De hogy a zéner még ekkor is stabilizáljon azon is kell hogy folyjon ekkor kb. 5mA. A kettő együtt 11,6mA. Vagy is erre kell méretezni az R1-et. R1=UR1/IR1=(40V-24V)/11,6mA=1,38kohm. Akkor legyen R1=1,2kohm szabványos értékkel. - Nézzük a teljesítményeket.. A zéner maximális árama, (ha a bázis nem eszik semmit, mert nincs a kimeneten terhelés) Iz=UR1/R1=(40V-24V)/1,2k=13,3mA. A zéner teljesítménye Pz=Uz*Iz=24V*13,3mA=319mW. Vagy is egy 500mW-os zéner, bőségesen megfelel. R1 teljesítménye.. P=UR1*IR1=(40V-24V)*13,3mA=212mW, vagy is egy 0,6W-os ellenállás megfelelő. T1 teljesítménye.. P=Uce*Ic=(40V-24V)*60mA=960mW. Az adatlap azt monja, hogy 100°C-nál, még 5W-ot elvisz a tranyó, csak épp a TO126 tok hőmérsékleti együtthatóját mélyen elhallgatja. Minden estre a kb. 1W hoz minimális hűtőborda igénye lesz. Egy ilyen 20K/W-os bordán, az 1W 30 fokot fog emelni, vagy is ha az erősítőben 40 fok lesz a levegő, még akkor is csak 60 fokra fog emelkedni a BD139.. - A számításoknál, még figyelembe kellene venni a 40V tápfeszültség változását, vagy is annak szélsőséges eseteit. Amit jelenleg nem tudok, de nyilván azzal is számítani kel hasonló módon.. Bocs a kissé OFF-ért, de valahogy így kell ezen okoskodni. Ha az R1 ellenállást tényleg 56ohm-ra választanád, akkor a maximális zéner áram, 285mA lenne. Ehhez egy 5W-os ellenállás, és egy 7W-os zéner tartozna. Miközben az áramkör csak 1,5W-ot vesz fel.. stb.. üdv!
Szia!
A kisregény után én egy kicsit rövidebben, a táp plusz ága se jó csak elvileg, de gyakorlatilag a puffer kondik nem csinálnak semmit. (nincs a kondi az áram útjában tehát semmit nem csinál)
Hello,
Amikor az áramkört megrajzoltam a programba sehogy se volt jó, már kezdtem azthinni nem is működik ezért nem nagyon számoltam utánna. Ha az R1-et csökkentettem akkor volt valami javulás, de szerintem is kicsi volt az 56 ohm. (De egyébként az általad kiszámolt értékekkel se akarja az igazságot.) Mindegy, legalább így már jó lesz, az a lényeg, hogy gyakorlatba működjön! A BD139-re pedig pont van hűtőbordám, hasonló mint a linkben. |
Bejelentkezés
Hirdetés |




).















