Fórum témák
» Több friss téma |
Mielőtt kérdezel, a következő két dolgot ellenőrizd!
I. A helyes tápfeszültségek megléte.
II. A kimeneten van-e egyenfeszültség.
Élesztés.
Szia! Az R4-et kell csökkenteni! Ajánlott a C4-et ennek arányában növelni, hogy a sávszélesség ne változzon.
Köszi. Kb75 ohm 47µF Így jó lenne? A rajzon sincs a C4 polaritása jelölve az mindegy hogy hogy van benne? Meg a C6,C16 sincs jelölve! Még az mindig zavar, hogy a poti kb 97% kezdi hangosítani addig szinte ugyanaz az erősítés??? Most egy 100kilos van a Gain helyén...
A hozzászólás módosítva: Nov 16, 2013
Látványos javuláshoz R4-nek 47 ohm, vagy még ennél is kisebb kell.
Mint Szami írta az elején a poti 10k-tól inkább kisebb legyen. Egyenletes szabályzáshoz köthetsz be sima log potit fordítva. Elsőre szörnyű, hogy balra tekerve hangosodik, de csak megszokás kérdése.
Sziasztok! Van egy üres erősítő dobozom, ami tartalmaz deprez műszereket is. Gondoltam építek bele valamilyen végfokot.(Az előző már majdnem kész csak még alkatrész hiányom van és várom hogy érkezzen meg) Van egy trafóm amiből egyenirányítás után +/-22V jön ki. Kvázikomplementeres erősítőt kéne építsek(2n3055) maximum pnp tipusu csak bd318 lenne. Kérdésem az lenne milyen kapcsolási rajzot ajánlottok? A trafó ~80w, valami hifiből lett bontva.
"Rakj egy logás <10kOhm-os potit a C5-6 közötti részbe.
Erősítésnövekedést vagy a 10K Gain poti értékének növelésével, vagy R4 növelésével tudsz elérni. (utóbbi a minimális erősítés beállítására szolgál)" Akkor a Gain legyen 10k-os vagy annál kisebb? Az R4-et csökkentsem Szami azt írta növeljem... Hogy is van akkor?? Ha 47R-ot rakok akkor a kondi mekkora legyen? A hozzászólás módosítva: Nov 16, 2013
Tedd be először a 47 ohm-ot és számolj be a tapasztaltakról!
Vagy tégy a 100 ohm tetejére még egyet párhuzamosan. A hozzászólás módosítva: Nov 16, 2013
Helló.Egy olyan kérdésem lenne hogy 2SD476-os tranzisztorral milyen erősítőt lehetne építeni?Esetleg egy kapcsolás amibe bele tudnám rakni?Tudnátok nekem ebben segíteni?Előre is köszönök minden választ.
Szia!
Ha nincs meg a komplementer párja, akkor valamilyen kvázikomplementer erősítőt lehetne összehozni vele. Mennyi darab van belőle?
Szia! Ezt a tranzisztort nem nagyon ajánlanám önmagában végtranzisztornak használni(kivéve ha van belőle sok, akkor lehet párhuzamosítani), mert kevés áramot bír. Esetleg meghatjónak lehetne használni, de szükséged lesz a párjára is. Tápfeszre is vigyázni kell vele mint láttam csak 60V-os. Ez így önmagában kevés.
A hozzászólás módosítva: Nov 16, 2013
Összesen 4db bontottan kaptam őket azt mondták erősítőbe volt működnek is de nem kaptam hozzá kapcsolást.
Sziasztok!
Egy ismerősömtől kaptam ajándékba 4 db STk084-et. Az lenne a kérdésem ,hogy valaki tudna egy átfogó képet mondani nekem az STk-k ról? Pontosan mik is ezek?Illetve megéri-e erősítőt építeni rá?
Ebbe megfelelőek a 2SD476-os tranzisztorok?
Kis teljesítményű erősítőhöz elég nem?Legalább tanulok még az elektronikáról.
Persze, amit kadarist kolléga linkelt, ahhoz teljes mértékben elég kell legyen.(De csak 8 ohmal terheld, mert ha kisebb impedanciával terheled, akkor nagyobb áramok fognak folyni amit a tranyok nem fognak dijazni)
A hozzászólás módosítva: Nov 16, 2013
Kb a maximális teljesítménye mennyi lehet?A tápfeszültség maradhat ennyi?
Szia! Hány ohm-mal szeretnéd terhelni? A tápfeszültséget részben ez dönti el. Bővebben: Link
Ha elolvasod ott írja a kapcsolási rajz alatt, hogy 10W(8 ohmon) ekkora tápfeszültségen.
Nekem 4Ω-os a hagszóróm (még láda sincs neki készítve).Akkor 4Ω-on kb 14-16W körül van a teljesítménye.Köszönöm a válaszokat neki is állok összeírni a vásárlási-listát.
Nézd mit találtam ez pont fordított log poti!!!! Remélem mükszik rendesen Valahogy beoperálom s próba! Köszi az infókat. 22KR de ez nem nagy gond remélem.
A hozzászólás módosítva: Nov 16, 2013
Csak óvatosan. Nézd meg az adatlapját. Lehet, hogy a 4 ohm terheléshez csökkenteni kell a tápfeszt.
Átnézem az adatlapot is akkor mielőtt még nekiállok,köszönöm.
4 ohm esetén csinyán a táppal! Annyira kell visszavenni a tápot, hogy ugyanakkora teljesítmény jöjjön ki az erősítőből mintha 8 ohmal lenne terhelve nagyobb feszültségen. Mert igy ha maradna az ilyen magas táp 2x akkora áram folyna amit a tranyok nem bírnának.
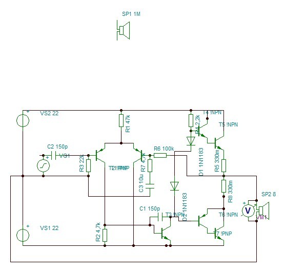
Megtetszett egy kapcsolási rajz csak átkellene alakítani kvázi komplementeressé. Ahogyan átalakítottam úgy működőképes?
Szia.Ezek ún. monolit tokozású végfok elemek,ha úgy tetszik.Nagyjából azt jelenti,hogy pl:párba válogatott végelemeket is tartalmaz,rendkívül jó hőfokfüggésük van,de még számos előnyös jó tulajdonságuk van.Mindenféleképp érdemes erősítőt készíteni belőle hiszen arra tervezték.Az eredeti STK-kból rendkívül jó hangot lehet kihozni,ugyanez már egyáltalán nem igaz az utángyártott,esetleg hamisított nem SANYO termékekre.STK084-et már én is építettem és nem bántam meg.Az én kedvencem ezekből a 0029
Tina szerint ügyes voltam, tökéletesen működik. 841mV al van épp torzitás előtt ilyenkor a kimeneten 12,4V van. De így ahogy módosítottam tinának jobban tetszik, folyamatos szinuszt mutat nem ugy mint amikor pnp parjaval van.
Vannak Bose termékekről szervíz doksijaim, és épp egyik erősítő kapcsolását nézegettem minap, amit csatolok a hozzászóláshoz.
TDA7294-et használ a gyártó a készülékben, azt nem értem egész pontosan, mi haszon származik belőle, hogy "G" oszályt építettek belőle - bemenő jel függvényében rángatja egy-egy tranyós kapcsolás a +- tápot. Mivel nagy nevű gyártónak tartom, biztosan meg van a jó okuk erre, csak nem tudom mi. Van valami ötletetek?
Köszönöm a gyors választ még 1-2 kérdésem azért lenne.
Felfogatásnál kell-e az elszigetelés?Mert a hűtőborda a dobozhoz van rögzítve az pedig a földhöz van kötve.Illetve kettőt összehidalhatok-e? Én úgy tudom ,hogy eredeti SANYO-k ezelőtt 30 éve vették őket még rajtuk volt a gyári csomagolás.Most bontottam ki.
Én azt ajánlom,hogy szigeteld el a bordától ilyesmi szilikongumival, méretre vágva.Akkor valószínű eredetiek.
Hídba mehet,de paralelbe nem. A hozzászólás módosítva: Nov 16, 2013
Szia! Nem kell őket szigetelni,mert belülről vannak a vég tranzisztorok el szigetelve a hűtőlemeztől,de ahogy gondolod.
|
Bejelentkezés
Hirdetés |














