Fórum témák

» Több friss téma
Fórum » TDA7294 végerősítő
 
Témaindító: Dióda, idő: Ápr 17, 2006
Lapozás: OK   443 / 611
(#) Szpisti válasza sardi_hunor hozzászólására (») Dec 17, 2013 / 3
 
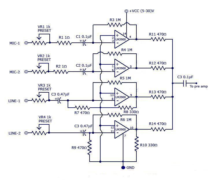
Pjg írja a frankót, mert ha jól értem itt egy erősítőről van szó és két bemenetről.
Bár ez sem tökéletes megoldás, mert így is elhúzzák egymást valamennyire.
Egy ilyen egyszerű kis fetes illesztő valamit segítene a helyzeten, így már nem hatnak annyira a egymásra.
Amiről Alkotó tett említést, az lenne a tökéletes megoldás, a csatornánkénti illesztés.
Én egy ilyen kis áramkört megreszkíroznék, alig pár alkatrész és teljesen elhúzásmentes csatornák. Még dupla táp sem kell neki, és az LM3900 egy nagyon ügyes kis ic
A hozzászólás módosítva: Dec 17, 2013
(#) metabo123 válasza sardi_hunor hozzászólására (») Dec 17, 2013 / 1
 
Én ezt a problémát a mellékelt kép szerint oldanám (oldottam) meg.

Közben látom Szpisti is lejegyezte ezt a megoldást. Tapasztalatom szerint kevés a 10k, kell az 56K.
A hozzászólás módosítva: Dec 17, 2013

mix.JPG
    
(#) sardi_hunor válasza metabo123 hozzászólására (») Dec 17, 2013 /
 
Ok, koszonom a valaszokat es a segitsegeteket, kiprobalom a 100 kohmos potit az 56 kohmos ellenalassal, es ha elfogadhatoan mukodik akkor ez marad, mert nem nagyon akarom bonyolitani aktiv alkatreszekkel, maradnek a passziv dolgoknal. Koszonom megegyszer!
(#) Alkotó válasza pjg hozzászólására (») Dec 17, 2013 /
 
Ez valóban jó megoldás lehet, csak a jel egy része (ami akár jelentős is lehet) elvész az ellenálláson. Ha a forrás ezt nem győzi meg, akkor elveszítettük a kivezérelhetőséget.
(#) pjg válasza Alkotó hozzászólására (») Dec 17, 2013 /
 
Valamit valamiért. Az volt az igény, hogy ne legyen aktív elem benne.
(#) Alkotó válasza pjg hozzászólására (») Dec 17, 2013 /
 
Teljesen egyet értünk, csak azért akartam ezt hangsúlyozni, mert ha jól figyeltem, akkor más ezt nem említette, holott fontos lenne számolni vele.
(#) sardi_hunor válasza pjg hozzászólására (») Dec 17, 2013 /
 
Latvan a beszelgeteseteket, jelentos lesz a jelveszteseg, vagy meg elfogadhato? Ha igen akkor a potik utan esetleg bekotok egy kis sztereo eloerositot es annak a kimenetet fogom osszekotni monora. Az ugy mar hatekonyabb dolog ugye?
A hozzászólás módosítva: Dec 17, 2013

bekotes.jpg
    
(#) pjg válasza sardi_hunor hozzászólására (») Dec 17, 2013 /
 
Kérdés az, hogy a forrásod meghajtja e majd a végfokot. Ha pl. mp3 lejátszó (telefon) fülhallgató kimenete, akkor valószínűleg igen. Amúgy mindjárt ott tartunk, hogy egy egyszerű előerősítő TL072-vel.
A hozzászólás módosítva: Dec 17, 2013
(#) pjg válasza Alkotó hozzászólására (») Dec 17, 2013 /
 
Igaz!
(#) sardi_hunor válasza pjg hozzászólására (») Dec 17, 2013 /
 
Na eldontottem, hogy teszek eloerositot, de akkor az eloerosito es a vegerosito koze kell-e potenciometert rakni, vagy eleg a beneti potik szabalyozasa?
(#) pjg válasza sardi_hunor hozzászólására (») Dec 17, 2013 /
 
Elég. Bővebben: Link
Van itt egy fórum Bővebben: Link
A hozzászólás módosítva: Dec 17, 2013
(#) sardi_hunor válasza pjg hozzászólására (») Dec 17, 2013 /
 
Kerdesem az lenne, hogy az elofok es a vegfok koze kell-e potmeter, es ha igen akkor milyen erteku?
(#) Szpisti válasza sardi_hunor hozzászólására (») Dec 17, 2013 /
 
Most ha pjg már egyszer megmondta hogy "elég", és rajzzal is alátámasztotta, akkor miért is kérded meg mégegyszer ugyanazt?
Akkor kéne "master" hangerő, ha legalább 4 csatornát kevernél, és 3-400W teljesítményt vezérelnél vele PA-ban .
Minél több szintszabályzó van egy rendszerben, annál nagyobb a veszélye, hogy helytelen beállítások révén bezajosodjon a végeredmény.
(#) sardi_hunor válasza Szpisti hozzászólására (») Dec 18, 2013 /
 
Tehát akkor nem szükséges masterpotitkotni az előfok és a végfok közé, csak én attól félek, hogy ha nem teszek, akkorkicsit zajos lesz a szabályozatlan direktbe kapcsolt előfok alapzaja miatt, amit a végfok többszörösére erősít.
(#) gabesz.mi074 hozzászólása Dec 18, 2013 /
 
tda7294 hídkapcsoláshoz szeretnék kérni tőletek egy rajzot ami működő képes és ha volna egy nyák terv is azt megköszönném. Megépítését sztereóban tervezem, majd a későbiekben hozzá egy hangszínszabályzót is akarok csinálni. A táphoz milyen értékű kondikat használjak? A pufferek után szükség lehet 220nf kondikra? Edig Tranzisztoros TDA2030 hidat építettem az nagyon érzékeny volt a tápjára , ettől a hídtól egy stabilan működő végfokot várok . Ha volna egy két jó tanács azt szivesen venném .
(#) pjg válasza gabesz.mi074 hozzászólására (») Dec 18, 2013 /
 
Jó helyen jársz. Ez a topic pont erről szól. Olvass vissza pár lapot. Válogass a képek közt. Minden amit keresel megtalálható.
(#) gajdossmd válasza gabesz.mi074 hozzászólására (») Dec 20, 2013 /
 
Ez nekem jól működik! Legutóbb a fotón látható összeállításban készítettem el: előerősítő és hangszínszabályzó,hangszóróvédők és hőfokvezérelt ventilátorszabályzó és mind ezt itt a fórumon megtalálod.
(#) ladislave válasza gajdossmd hozzászólására (») Dec 20, 2013 /
 
Hehe!
Pont ugyanezt az összeállítást raktam össze
(#) gajdossmd válasza ladislave hozzászólására (») Dec 21, 2013 /
 
Egy párat már összeraktam ebben a felállásban és teljesen jól működnek!
(#) gabesz.mi074 válasza gajdossmd hozzászólására (») Dec 22, 2013 /
 
Köszi a segítségeteket! Az a helyzet hogy amiről írok nem az én számítógépem sajnos jelenleg nem működik most,ezen meg nincs fent a lay progi hogy megnyithassam vele amit küldtél . Én erre a kapcsolásra gondoltam ehez mit szóltok ? Bővebben: Link
(#) reloop válasza gabesz.mi074 hozzászólására (») Dec 22, 2013 /
 
Szia! Két kipróbált híd, ezeket ajánlom: Bővebben: Link Bővebben: Link
(#) gabesz.mi074 válasza reloop hozzászólására (») Dec 22, 2013 /
 
Nagyonszépen köszönöm a terveket,és a segítségeket! Neki álok tanulmányozni most.
(#) reloop válasza gabesz.mi074 hozzászólására (») Dec 22, 2013 /
 
Ha döntésre jutottál, írok pár sort a kivitelezésről .
(#) gabesz.mi074 válasza reloop hozzászólására (») Dec 23, 2013 /
 
Én erre gondoltam hogy ezt raknám össze Bővebben: Link tehát az utóbbit , bár tapasztalatom az nem sok van ezzel az ic vel, tehát inkább azért mert ezt látom egyszerűnek A tervem az az volna hogy egy ilyet építenék sztereóban és ehez megcsinálnám a hangszínszabályzót , a hangfalakat koppanás védelmet meg be dobozolnám szobai változatban. Tehát mire ez elkészül teljes egészében a kevés kis szabad időm mellet lehet 1év is . Tavaly ünnepek idején a quad 405öst raktam össze egység csomagból de ehez most a panelt én akarnám csinálni. Arról vannak képeim , (más fórum) erről majd csak későb lesz . De azért lesz
(#) reloop válasza gabesz.mi074 hozzászólására (») Dec 23, 2013 /
 
Ez is jó választás. Gyártsd le négy példányban, éleszd őket, és legyen a fiókban 2db 22k ellenállás. Összehidaljuk őket
(#) pjg válasza gabesz.mi074 hozzászólására (») Dec 23, 2013 /
 
Most készülök csinálni két panelt. Pontosabban 6-a után mert itthon egyik nyomtató sem alkalmas foto film készítésére. Nem fednek eléggé. Ha gondolod csinálok 2+-t.
A hozzászólás módosítva: Dec 23, 2013

nyák.GIF
    
(#) reloop válasza gabesz.mi074 hozzászólására (») Dec 23, 2013 /
 
Bocs, ez úgy híd ahogy van, tehát csak egy kell csatornánként. Ezt ne vedd figyelembe!
(#) Alkotó válasza gabesz.mi074 hozzászólására (») Dec 23, 2013 /
 
Esetleg gondold meg újra melyik lehet jobb választás. A másik (Reloop gondolata szerinti) kapcsolásnak nem kell szimmetrikus trafó, ezért a biztosíték elhelyezése egyértelműbb. Illetve az egyszerűség is az Ő javára szól, ha a DC védelmet és a ventilátor szabályzót legondolod róla.
Elég jó a panelterve (kengyelesen is lefogadhatod, amit javaslok), illetve nálam a gyakorlatban remekül bevált.
(Ez nem jelenti, hogy a másikkal baj lenne!)
(#) Davidd hozzászólása Dec 23, 2013 /
 
Sziasztok! Lenne egy kérdésem, amivel nemnagyon láttam hogy foglalkoztatok volna. Volt példa olyan elkészítés, hogy egyszerü tda7294+ komplementer pár. Ezt hídban nem lehetne elkészíteni? Most fog megjönni 4 darab icm, van itthon 4par 2sc5200+2sa1943 és valami közöset nem lehetne vele alkotni? 4ohm lenne a cél. Persze akkor már követelném tőle a 400w rms körüli teljesítményt. Tudom így nem lenne áramkorlát stb. Mit szoltok hozzá érdemes vele foglalkozni? Tudom erre ottlenne a tda7293 parhuzamos híd, de ez valamiért foglalkoztat.
(#) reloop válasza Davidd hozzászólására (») Dec 23, 2013 /
 
Kedves Kollégánk sajnos örökre letette a forrasztópákát, nem fog választ írni Bővebben: Link
A munkáját itt láthatod.
Azokhoz a végtranzisztor párokhoz egy hagyományos tranzisztoros bevált kapcsolás jobban illik ha 400W teljesítményt célzol meg.
Következő: »»   443 / 611
Bejelentkezés

Belépés

Hirdetés
XDT.hu
Az oldalon sütiket használunk a helyes működéshez. Bővebb információt az adatvédelmi szabályzatban olvashatsz. Megértettem