Fórum témák
» Több friss téma |
Fórum » Alternatívák Peltier-re
Témaindító: durkonorbi, idő: Dec 19, 2007
Témakörök:
Ne vicceljetek már. Peltieres hűtés mellé egy villanykályhát ajánltok neki?????
Pedig pwm-el minimális veszteség mellett lehetne szabályozni.....
Nem vicc, Skori...
- fet helyett kellett direkt, mert ez az első kérdés. Majd ha mindenki vágja a pwm-et, nem csak szöveg, akkor nem is lesz kérdés... Ha a plusz meleg zavaró lesz, pwm is lesz...
Hát csak bámulok, hogy ebben a témában mi a Létra, legfeljebb, hogy ésszel fel nem érem.
Igaz, hogy ez motorhoz készült, de talán gondolat ébresztésnek jó, hogy milyen egyszerű. Igaz, nem szabályzós, de egy perc alatt azzá tehető. üdv! proli007
Hát ezen még lehetne egyszerüsíteni. D1 felesleges (az NE555 18V-ig teljesen jó), R2 a 7-es láb helyett mehetne a 3-as lábra - és akkor R1 is elhagyható.
De asszem van aki a saját kárán szeret tanulni, - majd ha a BD-k jó forróak lesznek illetve esetleg el is pukkannak akkor talán egy hasonló kapcsolás is sorra kerül ![]()
A hulladék hőt is fel lehetne hasznáni: Abszorpciós hűtés!
Áteresztő tranyós kapcsolás (fesszabályzás) is megfelelne a célra. De az is rengeteg hőt ereget a szabadba.
No srácok!
Én nyitott vagyok PWM-re is ha valaki ad egy erre a peltierre tervezett kapcsolást (erre a teljesítményre kellene, 12V-ról járatva: 137W, max. 15.4V, 9A ) .... uis én annyira nem értek hozzá, hogy kitaláljam, mi kell nekem ... kérdezni tudok, meg kapcsolás alapján megépíteni ... Amúgy a fetek kapnának szép nagy bordát azzal nem is volna baj ... már kérdés az élettartam.. ebben igazatok van ... Apropó: ellenálllás létra valóban más , csak alőször azzal gondoltam megvalósítnai a dolgot, ami kissé fapados ugyan de nekem csak ez jutott elsőre eszembe ... ![]() Szóval ha valaki összeállít nekem egy olyan kapcsolást ami erre a peltierre jó, PWM-es és egy 10k NTC-vel (vagy valami hasonlóan egyszerű és olcsó sensorral ) érzékel, és egy potival be tudom neki állítani ügyesen kb. mekkora hőfokon tartsa a hűtendő cuccot, akkor nagyon megköszönöm .... tényleg ... Amugy amit eddig belinkeltetek, megkreáltatok fetes kapcsolást - nekem az is kell majd, mert a hűtőventit is kell valamivel vezérelni a a Peltier meleg oldalán lévő bordán ... és oda teljesen jó az NTC plussz BD245, mert azért olyan sokat egy PC-s 12cm-es venti sem eszik, amit ne tudna megeteni ... Sőt ha nem tévedek, oda még a sima eredeti kapcsolás is jó lesz, nem? erről van szó apropó ferci!Ebbe a kapcsolásba illeszthető valahogy az NTC mellé egy poti, amivel lehet állítani a kivánt hőfokot? pl. 10k NTC mellé, mert az van itthon ...
Illetve ha erre téved egy moderátor, akkor megkérném nevezze át a totyikot valami olyasmire hogy Alternatívák Peltier meghajtására ... vagy ilyesmi ...
mert egészen szép számú megoldás kezd összegyűlni, és biztos hasznos lesz másnak is aki Peltierrel játszik otthon ...
Hello mindenki!
Olvasgattam itt a topikot és megcsináltam a 2n3055-ös szabályzót, na most az lenne a kérdésem hogy hogyan lehetne ezt stabilabbá tenni??? Mert hogy adok rá terhelést és el kezd ösze visza mászni a fesz. Erre kérnék választ! üdv!
Az "erről van szó" kapcsolással ne akarj semmit sem, mert az NTC-n, potin keresztül a tranyó semmit sem fog csinálni; 1 tranyónál jó bétával is kellene 0,3-0,5 amper bázisáram - számolj....
Felteszek egy rajzot, aztán fettel vagy tranyókkal csinálod, a te dolgod.. választhatsz - fettel egyszerűbb. Az optó-párosítást találd ki...
Ok, akkor annyit mondj nekem ferci, hogy az alap fordulatszám kapcsolás ami immár "erről van szó" néven vonult be a köztudatba
mekkora NTC-vel megy alapból, és mekkora hőfokon fog "kapcsolni" egy ventit?
Az nem fog azzal az NTC-vel menni - ha a peltiernek kell pl. 8 amper és kell 200 mA a bázisba, nem hiszem, hogy az ne izzadná szét magát:
1., hol van az NTC-d hőfok-ellenállás diagramja? 2., mekkora a disszipációja, ami még nem melegíti pluszba? Reménytelen.... azért kell mA nagyságrendű helyre tenni, hogy úgy működhessen, ahogy kell. Nem tudom, honnan szedtek ilyen ötleteket.... NTC meg egy 2N3055, stb... ez olyan, mint egy csecsemő hajtana egy 28-as bringát.... Végül: az az áramkör sem kapcsol, hanem folyamatosan "mászkál" - pici ventilátorhoz elmegy, de a nagy tranyó meg nem kell az előzőek miatt.
pici ventilátorhoz elmegy, de a nagy tranyó meg nem kell az előzőek miatt.
Ok, ezt értem, ezt körüljártuk ... de irtam az előbb, hogy ezt azért kérdezem, mert ami borda lesz a peltieren azt egy 12V-os PC venti fogja hűteni ... vagyis azt akarom ezzel szabályozni! Szóval ahhoz mekkora NTC kell akkor?
Ezek a ventik 100 mA körül esznek, ezért talán 2 mA bázisáram elég... kérdés az, hogy mennyi lesz a minimum fordulat, mennyire érdekes, ha állandóan megy lassan a venti, hogy bírja... 4k7-10k-s NTC-t megpróbálod; ez már csak a gyakorlatban derül ki.
Ok, akkor próbálgatom .. veti mehet halkan lassan folyamatosan, mert PC benti .. akkor tesztelek, aztán beirom, mi a jó !
Köszi a segítséget!!
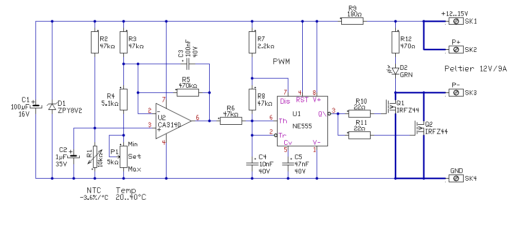
Nos, hogy akkor hűek legyünk az új címhez, egy "alternatíva".
![]() A hőmérséklet tartományt itt kb. 20..40fok-ig próbáltam méretezni, de játszi könnyedséggel lehet más is. Csak ki kell számolni az NTC ellenálását az adott hőfokon, és a potit ill. ellenállást ez szerint kell méretezmi. (maxhőmérsékleten NTC= ellenállás, minhőmérsékleten, NTC= ellenállás+poti) üdv! proli007
Mivel zöldfülü hobbysta vagyok légyszives a méretezést szájbarágósan leírhatnád nekem! (pl.:x-y hőmérséglet tartományra a következő ...... képlet alapján az NTC és a POTI értéke: N és P)
A panelt valamilyen formában megépítetted már? A rajzot és a paneltervet pedig köszönjük!!
Ezzel is eljátszhatsz, ha van kedved... 1 kHz körül megy... a beállítás a hőfoktól és az NTC-től függ.
ok, köszönöm az ötleteket ... megnézegetem őket aztán kipróbálom valamelyiket !!! Megnézem mihez kell a legkevesebb alkatrészt venni ....
![]() Az, hogy a freki mekkora az mire van hatással?!
A te esetedben pillanatnyilag semmire... nagyobb freki esetén más IC kell, gyorsabb FET és dióda az átkapcsolási veszteségek miatt.
Áhá, értem!! Ok, köszi!
Hello!
Azt hittem a hozzászólásomban elég jól leírtam a kérdést. Idézet: „Csak ki kell számolni az NTC ellenálását az adott hőfokon, és a potit ill. ellenállást ez szerint kell méretezmi. (maxhőmérsékleten NTC= ellenállás, minhőmérsékleten, NTC= ellenállás+poti) ” De egy kis magyarázat: A kapcsolásban az R2 - R3 és az NTC - (P1+R4) egy hidat alkot. A híd átlójában az IC érzékeli a feszültséget és szabályozza az oszcillátor "kitöltését". A szabályozás mindig a híd kiegyenlített állapotában van középen (50%). Tehát ezt kell számításba venni. (Visszacsatolást elhanyagolva) Tekintve, hogy R2 és R3 egyforma, csak az NTC-vel és a (P1+R4)-el kell foglalkozni. A kívánt hőmérséklet határokon ez a kettő hidág legyen egyenlő. Ha a potméter rövire van zárva, akkor csak az R4 számít (ez a legkisebb ellenállás érték, tehát NTC-nél a legmagasabb hőfok) Ha a potméter véghelyzetben van, akkor ez a legmagasabb ellenállás, tehát NTC-nél ez a legalacsonyabb hőfok. Először az a NTC (R1) ellenállát kell kiszámolni az adott hőfokok végértékénél. Az NTC ellenállását, általában 20fokon adják meg, és a hőmérséklet növekedésénél, fokonként az elenállás értéke kb. -3,3...3,6%-ot csökken. (mint a kamatos kamat) Ezzel a módszerrel a minimális és a maximális hőmérséklet határon, az NTC ellenállása kiszámítható. (Adatlap esetén táblázatból) A leg kisebb ellenállás értékére (max hőfok) kell választani az R4-et. (R4=R1min) A leg nagyobb ellenállás értékére (min hőfok) kell választani a P1 értékét, de természatasen az R4-et ebből le kell vonni, mert az mindig sorba van vele. (P1=R1max-R4) (R1 = NTC ellenállása az adott hőfok mellett) Hát ennyi, ennél szemléletesebben nem tudom leírni. üdv! proli007
Köszönöm szépen a részletes és kimerítő választ! Így már minden érthető.
Sziasztok!
Én egy peltieres kishűtőt szeretnék csinálni. Már megvan a peltier (15,4V 9 A -es), toroid 12V 200VA-es, 25A-es greatz, 22000µF kondi. Kipróbálásként összeállítottam, trafóból egyenirányítás után kondi szűrésnek és rá a peltierre amit vízzel hűtöttem. A gondom az lenne , hogy 1 perc üzemelés után a 25A-es greatz híd már 100-150°C-fokra melegedik, így nem lehet huzamosan használni pedig legalább 2-3órákat akarok megállás nélkül hogy menjen. Miért melegszik ennyire? Esetleg 50-100 A greatz kellene, v. egy negy borda a greatz hídra és jó lenne?
Hát igen, 25A-nél már kell nagy hűtőborda! Nekem az 5A-osra is kellett, mert az is pár perc után forró volt!
Szép ez a téma de jó volna gazdaságosabban szabályozni mondjuk egy 100W os Peltiert mondjuk kapcsoló üzemű áramgenerátorral valakinek van erre ötlete? Pl Skori Weblapján van egy 700mA-es 555-össel felépített áramgenerátor azt nem lehetne kiegészíteni 8A-es re?
Hello!
Nekem nincs Peltier elemem, de mi a bánatnak annak, áramgenerátor. A PWM szabályzó, kitöltési tényező változtatásával, az átlagteljesítményét szabályozza. És szerinted, ha lesz benne még egy tekercs-diófa, akkor gazdaságosabb lesz? üdv! proli007
kezdem fogni ennek nem áramgenerátor hanem feszültséggenerátor köll
Üdvösség a hozzáértőknek!
Beleszaladtam egy problémába, és nem jutok előrébb. Lökjön ki valaki erről a holtpontról. Legyen szíves! Egy 1kW-os, 1kHz-es, vízhűtésű, 3f. aszinkronmotor hőfoktartását kéne megoldanom 18-20C között. A motorban ehhez gyárilag beépített hő szenzor van, de szívesebben használnék kívülről hozzá rögzíthetőt, az baj esetén cserélhető. A vesztességi teljesítményt nagy rátartással max 300W-ra kalkulálom. Ez nagyjából egy processzor vesztessége, tehát elvihetném a hőt a vízből egy-két Peltier modullal, amit beépítek egy winchester vízhűtő és egy nagyobb ventillátoros hűtőborda közé. A motor 18C alatti hőmérsékleten nem üzemelhet, ezért induláskor, a Peltier a szabályzó elektronikával, automatikusan előmelegíthetné. Azután üzem közben kiszívhatná a felesleges hőt. A Peltier modulok gyatra hatásfoka miatt (Ami fűtéskor pont jól szolgál.) nem szeretném a teljesítmény igényt analóg üzemű szabályzóval tovább fokozni. PWM üzemű szabályzóra gondoltam, kis maradék ellenállású fet végfokkal, bár ismereteim szerint a Peltier modulok nem hálálják meg a PWM üzemet. Jobban szeretik az analóg üzemmódot, így a PWM alapfrekvenciát a lehető leg alacsonyabbra kéne állítanom. Tovább bonyolítja a dolgomat, a Peltier modulok két oldala közötti hőfokkülönbség szigorú limitje. Hűtő-fűtő feladatra majdnem alkalmas, két térnegyedes szabályzókapcsolásokat a kétirányú DC motor szabályzók között találtam. Ezek csak alapos átgondolás és módosítások után alkalmasak maradéktalanul. Sajnos, csak nagyon régi, diszkrét alkatrészekből épült, nagy terjedelmű kapcsolásokat találtam. Korszerűt nem. Ezért gondoltam, ha valaki oldott már meg efféle feladatot, látott erre alkalmas kapcsolást, találkozott két térnegyedes PWM szabályzásra alkalmas beszerezhető IC-vel, megoszthatná itt az ismereteit. Én biztosan jó hasznát veszem, de talán más is. Minden kapcsolás, rajzrészlet jól jönne, ami kapcsolódik ehhez a feladathoz. Köszönöm hogy szólhattam.
Hello!
Ha jól értem a feladatot, akkor neked egy polaritásváltós PWM kapcsolóra, azaz egy H-hidas IC-re lenne szükséged, csak valami "böszme" teljesítményre. H-bridge driver például, valami ilyesmire. De mivel lassú PWM jelben gondolkodsz, esetleg elképzelhetőnek tartom, egy H-hidas végfok alkalmazását is. (persze ezek vesztesége nagyobb) Viszont a legtöbb hibrid végfok, (STK...) szervó erősítő volt, leánykorában. Amúgy nem tudom.. Az iparban hasonló üzemű (állandó gerjesztésű) motorok hűtését, kényszer ventilációval szokták megoldani. Előfűtését, pedig a tekercsre adott egyenárammal megoldható. Ezt a 18..20fokos paramétert, is nagyon szigorúnak tartom. És ha igaz, akkor a hőátadási tényezők romlása miatt, eleve nem találom jónak a "kívülről hozzá rögzíthető" megoldás. A hő terjedési sebessége (idő) miatt, nem lehet majd a hőfokot tartani. Viszont a motor betáplálási teljesítményének ismeretét, be lehetne vonni a szabályozásba, mint zavaró jellemzőt, ezzel differenciálisan előre szabályozva a hűtést. Én személy szerint, túlzásnak tartom ezt a Peltieres mókát. A vége, úgy is léghűtés, ahogy látom. (Persze biztos nem látom át megfelelően a dolgot. Így bocs, ha látatlanban prejudikálok.) üdv! proli007
Nagyon köszönöm a válaszodat!
Igen, a feladatom része a Peltiereket meghajtó H híd is, de az sokkal kevésbé fehér folt előttem. Teljesítmény H híd IC több is ismert, a DC és stepper motor meghajtó területről. De erre a 10A-ra összeraknám FET-ből. Pláne, hogy most nem kell 20kHz-n üzemelnie. Ennél a motornál nem tudom kényszerventillációval, kívülről, léghűtéssel megoldani a feladatot. Hűtőbordája egyáltalán nincs is. Teljesen sima, körszelvényű. Hűtővízjárat van benne belül. Igen, a 18-20C nagyon szigorú követelmény. A csapágyazás mikronra beállított pontossága indokolja. Az ultra precíz csapágyazást pedig az elvárt körfutási pontosság. Az elektromos paramétereiből sejthető, hogy ez nem egy általános felhasználású „betonkeverő” motor. Az 1kHz tápfrekvencia 60 000 percenkénti fordulatszámot jelent. Megérdemli az odafigyelést. Megpróbálom részletesebben leírni a bajomat. A hőérzékélő eszközök és helitrimerek stb. előállítanak egy, a kívánt és a valós hőmérséklettel arányos analóg feszültséget, kb +10 és -10V között. Ha a kívánt és a valós hőmérséklet éppen megegyezik, akkor ez a feszültség 0 közelében van. Nekem eddig világos. Most jön a homály. Ebből az analóg jelből elő kellene állítanom, a H híd feleinek meghajtására, az „A” és „B” PWM jelet. (+10V = nagy kitöltési tényező az „A” csatornán.) (0V = mindkét csatorna zárt.) (-10V = nagy kitöltési tényező a „B” csatornán.) Ezzel a résszel nem boldogulok. Jó lenne rá egy pl. servo-ra fejlesztett és kapható IC. Kapcsolás egy-két 555 vagy 556-tal. Bár mi. :nemtudom: |
Bejelentkezés
Hirdetés |




- fet helyett kellett direkt, mert ez az első kérdés.












