Fórum témák
» Több friss téma |
Fórum » Alternatívák Peltier-re
Témaindító: durkonorbi, idő: Dec 19, 2007
Témakörök:
A probléma a következő:
Van egy Peltier elemem, amit meg akarok okosan hajtani, bizonyos léptékenként változtatható árammal 12V-on. Mivel az ilyen teljesítménypotik ára igen magas ezért azt gondoltam, olcsó, egyszerű 33 vagy 47 Ohmos 5W-os teljesítményellenállásokat kötök párhuzamosan, és azzal oldom meg. A gond a következő: kb. 15 db ilyen ellenállást kellene bekötnöm, hogy elég legyen... ez nem is gáz annyira, a baj inkább ott van, hogy nem akarom ezeket 15 kapcsoloval kacsolgatni.... Szóval a kérdés adott: hogyan lehet egyszerűen PIC, AVR és egyéb "a feladatra bonyolultnak tekinthető megoldásokon kivül" megoldani a problémát? Gondolok itt olyan soklábú kapcsolora pl. ami olyan mint egy poti, hogyha tekerem egy irányba, egyre több átvezetést kapcsol, vagy ugyanez lineáris elrendezésben, esetleg egy olyan IC amivel ez megoldható, hogy pl. egy potit rákötve az egyik lábára, az ellenállástól függően kapcsol egyre több átvezetést, stb..... Előre is köszi a segítséget! Ha eseleg van ilyen topic (sajna nem találtam, persze lehet nem jól kerestem) akkor az is elég ha valaki odairányít!!
Szia! Az erősítő nyomógombos vezérlése témában van egy kapcsolás ford.szab néven szerintem az jó lenne ide is. A bd 245 tranyó 10 A-ig jó.
Ja és a az ntk helyére tegyél potit
Szia!
HCF4017 számláló + 1 nyomógomb...stb Üdv!
levii!
KÖszi szépen, ez tényleg pofásan néz ki!!! Erre gondoltál ugye: Fordulatszabályozó Nos a 10A bőven elég is lenne nekem ... illetve mivel PC tápról fog menni, ezért az egyenirányítás sem kell az elején ... a kérdésem már csak az, hogy mekkora potit kellene ott használnom? (egyébként tök jó, hogy nem teljesítménypoti kell a kapcsolásba, mert azt felénk nemigen tartanak ... ) ... Illetve a 750ohmos ellenállás plusz led sem feltétlen szükséges bele ... bár akár maradhat is... nem baj az ha tudom, hogy be van kapcsolva a cuccos ... ![]() PCB! Bár a fenti megoldás valószínűleg egyszerűbb lesz, de elmondanád azért hogy ez a számláló pontosan milyen kapcsolással lehetne jó az én esetemben ... sajna nemigen vágom, hogy működik, de kiváncsi lettem rá ...
Ja, és a kondi mekkora legyen?
1 k- s potit használok hozzá
A kondi pedig 100uF.
kondi az egyenirányított fesz simitására kell. szgép táphoz nem kell már neked
Nagyon szépen köszi!!!! Megépítem aztán meglátjuk mi sül ki belőle (illetve remélem nem sül ki semmije...
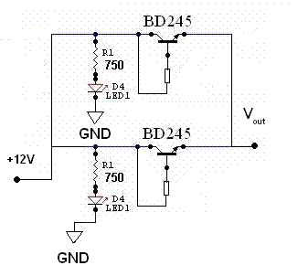
)Már csak egy kérdésem maradt: Lehet két ilyet egész egyszerűen úgy párhuzamosan kötni ahogy rajzoltam ... ? Csakhogy ne kelljen a határon járatni a tranyókat ha fullon megy a peltier ... A kondit illetően: jaja, azt vágom, de azért csak beleteszem, bajr nem csinál ... .legalább tompit indulásnál picit ...
minden probléma nélkül lehet ha bírja a táp a két peltiert is
ja és így kell potival
tudom hogy a rajzon 2n3055 van de a bd245-öt sokkal egyszerűbb szerelni. én is ilyet használok
Mármint én ugy értem egy peltiert hajtok, de két tranyóval ( párhuzamosan kötve), hogy a táp ugyan le tud adni 10A-t, a peltier is fel tudja venni, de a tranyó nehogy behaljon ....
Illetve ez a hőérzékelős dolog is jó lenne .... az NTK -nak milyet kellene szerinted választani, ha az a cél, hogy olyan -15 től +30 °c-ig legyen szabályozható a hőfok egy potival (apropo oda is jó az 1k-s poti?) KÖszi!
most vagy ntk-val csinálod vagy potival
Kettő együtt nem megy? Mert csináltam anno egy olyan hőérzékelős kis cuccot a PC-mbe, ami egy poti, egy NTK egy FET és ennyi.... ez szabályozza most is a PC vízhűtésének radiján a ventit ... ott a poti tekergetésével lehetett belőni, hogy hol induljon a venti ...
Meg is van, ez volt az, belinkeltem ide.... ventiszab Össze lehet gyúrni valahogy a kettőt? Vagy nem érdemes? Vagy jó lenne ez is simán a peltiert vezérelni?
de lehet csak ahoz nincs kapcsolásom
Szia !
Gyakorlatilag a poti helyett ajánlottam az IC-t, amivel tudod a fokozatokat kapcsolni, jelen esetben a T1 bázisát szabályozni. Ha jó a potis, folyamatos szabályzás, akkor az IC felejtős, a poti egyszerübb kicsit. Üdv!
Zsír . a téma kivesézve ...
márcsak egy kérdésem maradt .... ez tényleg az utolsó: az általam beinkelt (kb. 3 hozzászólássl ezelőtt) kapcsolásba az IRZ44N helyére be lehet tenni a BD245-öt? Minden más maradhat?
az az IRZ44N nem egy fet?
de az bizony az ....
akkor nem lehet a "helyére" betenni a BD245-öt?
Helló
Jobban jársz ha nem cseréled ki a fetet arra a tranyóra. Az a fet többet bír mint a tranyó.Csak nézd meg az adatlapját. Szerk.: Ja és nem IRZ44N hanem IRFZ44N.
szerintem keress egy másik fetet vagy használd ezt a típust. nem tudom hogy lehet-e egy fetet sima tranzisztorral helyettesíteni
ez igaz de hogyha megnézed a BD245 adatlapját akkor látod hogy azért elég sokat kibír
10 A folyamatos 15A peak current Nem tudom mi az a peak gondolom a csúcs.
Igaz hogy annyit bír, de egy fetet nemlehet csak úgy helyettesíteni egy sima tranyóval. A fet feszültség vezérlésű, a tranyó pedig áram vezérlésű. 10A-nél a tranyónak már kell egy kis bázisáram amit egy poti meg NTC nembiztos hogy bírni fog.Meg azért én nem bíznék abban, hogy például egy órán keresztül bírna 10A-t. Ahhoz már kéne egy nagyobb borda. de lehet hogy még az se segítene.
Na igen pont emiatt kérdeztem, hogy hogyan lehet beletenni .... nekem egyébként elég a 10A, ahogy levii is irta az elég sok, annál több kaját nem akarok adni a peltiernek, mert "csak" lézerdiódát fog hűteni, és nem lesz kihasználva a névleges teljesítményének a fele sem .... és bordát alapból kapna tőlem az irdatlan nagy jószivem miatt a tranyó ...
De a lényeg, hogy a helyi boltos csak 2 hét múlva talán tud rendelni a kérdéses IRZF44N FET-ből, mig BD245-öm meg van ... Ferci!! Köszi a rajzot! Viszont nekem pont a másik kapcsolásba kellene!!! Vagyis abba, amit belinkeltem, ami a logout-os cikk , ahol az IRFZ44N -el van megcsinálva a 10k-s NTC-vel .... szóval oda kellene belecsempészni a BD245-öt ... Arra esetleg valami rajzod/ötleted? Amit irtál gr89, hogy kell már a bázisáram... ez milyen nagyságrendű a BD245 esetében? Egy normál 10k-s poti vajon birja egy 10k-s ntc-vel? DE ha tuti nem z igazi, akkor inkább rendelek, aztán várok ... addig is marad az alapkoncepció, amikor a potival szabályozom a BD245-öt, és ugy kapja a peltier az áramot ...
Hol van... nem figyeltem... hányas hsz?
Ha jól néztem akkor 10A-nek kell 1A bázisáram. Szóval még a potis szabályzó se fog menni egy tranyóval. Kell elé egy meghajtó is.
2 BD-vel kb... de hol van az említett razod?
Ha ragaszkodsz a tranyókhoz, +meleggel kb. így jó lesz...
OK.... akkor az előző szerint.
|
Bejelentkezés
Hirdetés |




ezért azt gondoltam, olcsó, egyszerű 33 vagy 47 Ohmos 5W-os teljesítményellenállásokat kötök párhuzamosan, és azzal oldom meg. A gond a következő: kb. 15 db ilyen ellenállást kellene bekötnöm, hogy elég legyen... ez nem is gáz annyira, a baj inkább ott van, hogy nem akarom ezeket 15 kapcsoloval kacsolgatni....
Szóval a kérdés adott: hogyan lehet egyszerűen PIC, AVR és egyéb "a feladatra bonyolultnak tekinthető megoldásokon kivül" megoldani a problémát? Gondolok itt olyan soklábú kapcsolora pl. ami olyan mint egy poti, hogyha tekerem egy irányba, egyre több átvezetést kapcsol, vagy ugyanez lineáris elrendezésben, esetleg egy olyan IC amivel ez megoldható, hogy pl. egy potit rákötve az egyik lábára, az ellenállástól függően kapcsol egyre több átvezetést, stb.....
) ...
)










