Fórum témák
» Több friss téma |
Fórum » Akkumulátor töltő
Természetesen..
Szia
tovább gondolva 30V környékén lesz a feszültség. A 7812 csak 24V bemeneti feszültséget visel el. Igy még felhasználnék egy 7805is +egy 12V zéner diódát. Lásd: Bővebben: Link proli007 nek igaza van. Az is egy megoldá. üdv.
ÁÁÁ!
Most már Értem, szóval meg is támaszthatom a földet a 78xx-ekkel, és ugyan ott vagyok. Köszi. Idézet: „A 7812 csak 24V bemeneti feszültséget visel el.” Adatlapja szerint max. 35 V-ot.
Szia
Most néztem, igazad van, 35V visel el. (mielőtt be van építve, neg kell nézni ) Köszönöm üdv. A hozzászólás módosítva: Jan 1, 2014
Sziasztok!
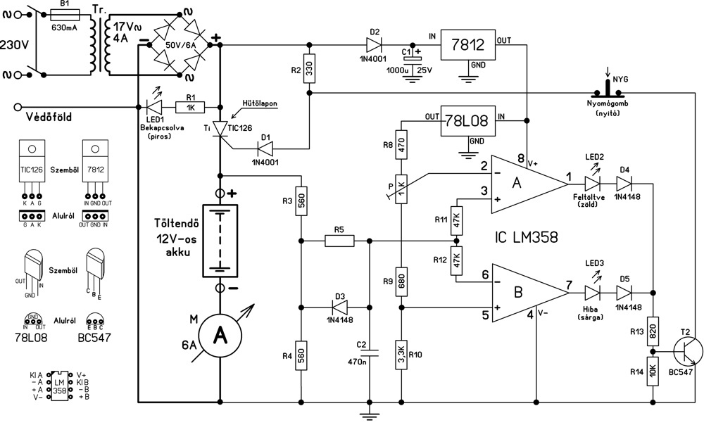
Ebben a kapcsolásban R5 értéke nincs megadva. Valaki aki épített ilyet vagy tudja a módját, az segítene hogy ide mekkora ellenállás kell? Milyen kapcsolás ez, jól működik? Köszi szépen!
10k. Megépítettem,de nem használtam.Kölcsön adtam kb. 10 éve,de még nem hozták vissza,gondolom még nem romlott el.
http://www.hobbielektronika.hu/forum/getfile.php?id=199396
Üdv Watson!
Megtetszett ez a kapcsolás! Esetleg nyákterved vasaláshoz és beültetési rajzod van hozzá? Szívesen megépíteném de a tervezésben nem jeleskedek... Ha lenne ilyesmid és szívesen megosztanád azt nagyon megköszönném... Üdv Csabee...
Hálás köszönetem... Ezt biztos nem találtam volna meg mostanában....
Köszönöm...
Szivesen !Egyébként én is annyit tudtam róla mint Te, a google képtalálat segített.
Szia. Nem biztos hogy rossz volt.Forrasztásnál én vizes rongyba tekerem különben túl melegedhet (120 fok ) és "hőkiold "
Persze ha nem forrasztottad akkor nem szóltam .
Sziasztok! Kaptam a mellékelt képen látható 9,6V-os 1200mA-es Ni-Cd akkus csavarbehajtót, de a gyári töltőjében ami 12,2V/220mA (képen) a trafó leégett. A belsejében a trafó, 4 dióda ennyi. Van egy kapcsolóüzemű DC 12V-os, 5A-es tápegységem ami stabilan 12,2 voltot ad. Hány Ohmos ellenállással lehetne korlátozni a töltőáramát 5A-ról 500mA és 250mA-ra? Töltés időt, min. max. akkupakk feszt tudom. Köszi Nektek! Üdv!
A gép oldalán van a DC aljzat? Általában külön töltő egységbe szokták dugni az akkut, abban minden benne van. Elvben a gépben is illene benne lennie, akkor pedig semmi más nem kell.
Szia! A gepben a pozitív vezetéken van egy 1A-es dióda vezető irányba az akku + seruja fele. Töltőelektronika se a gépben se a töltőben! Amúgy az akksija is csak két érintkezős+/-. Képen a gyári gép és a gyári hozzá való töltője van. Üdv!
Töltőelektronika a komolyabb gépek gyorstöltőiben szokott lenni. Ott mérik az akku hőmérsékletét is. Az olcsóbbakban a "töltőelektronika" egy dióda+ellenállás és mellette egy LED az előtétjével. A töltőáram korlátozására 6,8-5 Ohm-os ellenállás elegendő (1-2W). Pontos értéket nem lehet számítani, mert a töltöttség függvényében a töltőáram folyamatosan változik.
Sziasztok! Van egy saját fejlesztésű lakás riasztóm, amit most szeretnék felvértezni akkumulátoros üzemmel (ha nincs a hálózatban kraft). A riasztó trafója egy 150VA-es toroid trafó 12V szekunder feszültséggel. Az egész riasztó energia igénye max. 50W . Tehát a trafóban lenne tartalék néhány amper. Csak azt nem tudom, hogy 12V váltóáramból tudom-e tölteni az akksit, ami egy 28Ah-s ólom akksi. Nem baj az sem, ha lassan tölti, csak töltse... Éjszakánként van ideje töltögetni.... A töltőknek általában kell a 17V effektív érték, de hátha valakinek van valami ötlete. Nem az új trafó a megoldás. Ettől függetlenül úgyis csinálok egy töltőt is, max. azt valahogy bonthatóra rászerelem. De saját beépített töltő jobb lenne a riasztóhoz. Minden ötletre nyitott vagyok.
Sziasztok!
Egyszerű kérdéssel fordulnék hozzátok. A teljesítmény ellenállás hőtűréséről érdeklődnék. Van két párhuzamosan kapcsolt egyenként 0.33 ohm értékű 10W-os ellenállás. Az eredő ellenállás így 0.165 ohm. Papírforma szerint, mert 5%-os tűrésűek. Na szóval én ezen a két ellenálláson 10A áramerősséget hajtok át akkor IxIxR alapján 16,5W, 2x8,25W. Én úgy gondoltam, hogy egy 10W-os ellenállás ~8W-nyi hőt el tud disszipálni. A valóságban ez úgy nézett ki, hogy rámértem digi. multiméter hőmérőjével (a porcelán testre, már ha porcelán?) és nagy meglepetésemre 270°C-t mutatott. Nem kellett neki sok idő, hogy leforrassza magáról a vezetéket. Most akkor az én számításom a rossz, vagy az ellenállás nem terhelhető a rá írt értékkel, illetve csak aktív hűtés mellett tudná? Illetve ha megoldom a vezeték ellenálláshoz történő rögzítését hőbiztosra akkor az ellenállás bírja ezt az extrém hőmérsékletet? Előre is köszönöm a választ!
Azt megtudhatjuk, miert kell ilyen 'nagy' ellenallas? Nem volna egyszerubb mondjuk egy 0.01-es?
Egyebkent nekem is gyanus lenne. Valami ott nem OK. Aramot nem mertel kozben? Az, hogy jo meleg lesz, az OK, de leforrasztani magat azert durva. Maga a fogyaszto, ami ele betetted, az micsoda? Az alkalmazott fesz kb mekkora? A hozzászólás módosítva: Jan 5, 2014
Elég soknak tűnik az a hőmennyiség, nem szerencsés tartósan így hagyni, még ha bírná is. Mindenképpen keress jobb megoldást, ha mást nem több db ellenállást használj!
A 2002-es Hobby Elektronikában megjelent gépjármű akkutöltőt építem. Az ellenálláson eső feszültség egy feszültség osztón nyit egy PNP tranzisztort. Jelen felállás szerint csúnyán elméreteztem. 2,2V feszültséget mérek, tehát az ellenállások "megnyúlnak" 0.22 ohm-ra. Így 22W jön ki. Így már érthető. 3db 0.47 ohm 10W hasonló eredő ellenállást adna. Nem tudom a feszültség osztót mennyire lehetne módosítani.
Elírtam. 1990 augusztusi számában van.
Ennek már inkább valamelyik töltős topicban lenne a helye. A hozzászólás módosítva: Jan 5, 2014
Nem latok sehogyan sem altalad emlitett ellenallast a kapcsolasi rajzban.
1db 0.33-asat latok csak, az is 15W-os. Ha tenyleg igy csinaltad, szerintem az aram sokkal nagyobb, mint 10A. Azert kertem, hogy merj ra aramra. En ugy csinalnam, hogy betennek egy igen kis erteku, alacsony wattos ellenallast (hiszennagyon kis fesz fog rajta esni) es egy muv.erositon at adnek neki egy mondjuk tizszeres erositest (vagy potmeterrel beallithato erositest). a muv.erosito kimenete meg menne a regi feszertek helyere.
Egy kicsit elbaltáztam. Ez a kapcsolás már régóta össze van lógatva vezetékekkel és feldobva a szekrény tetejére. Akkoriban megtévesztett a rajzon lévő 5A-es trafó és tévesen azt hittem ha két 0.33 ohm-os ellenállást párhuzamosan kötök akkor 10A-es töltőáramot ki tudok facsarni belőle. Természetesen nagyobb trafóval. A szöveget elolvasva kiderül, hogy 3-3.5A töltőáramot tud a kapcsolás jelen formában, így két ellenállással talán a dupláját. Szóval én néztem be csúnyán a dolgot. Lényeg a lényeg, hogy egy olyan töltőt szeretnék építeni ami lehet szabályozni az áramerősséget. Igazodva az itthon lévő akkukhoz 5-10A között állíthatóra tervezem. A fentebb említett ellenállásokkal teljesíti ezt az elvárást csak "izzadnak" az ellenállatok. Majd összerakom több ellenállásból. Nem tudom érdemes-e áttervezni műveleti erősítősre.
Az áramerősséget természetesen folyamatosan mérem.
Sziasztok! Valaki tudna abban segíteni hogy a mellékelt panel rajzon a relé érintkezőit hogyan kell be kötni?!
Hello! A relé tekercsét, a két "RELE"-vel jelzett pontra, a relé kontaktusát, pedig a Graetz + és az Aksi + pont közé. (De a relét kontaktust nem ide a panelre, hanem közvetlen az aksira kell kötni.) üdv!
Szia! Bocsi ha tök hülye vagyok
Össze huzaloznád nekem ez alapján?
Remélem így már érthető. üdv!
|
Bejelentkezés
Hirdetés |




Most már Értem, szóval meg is támaszthatom a földet a 78xx-ekkel, és ugyan ott vagyok. Köszi. 

Össze huzaloznád nekem ez alapján? 

