Fórum témák
» Több friss téma |
Fórum » Akkumulátor töltő
Sziasztok.
Lenne egy kérdésem. Átalakítottam egy PC tápot akkutöltőnek,és szeretnék egy fordított polaritás elleni védelmet építeni belé. A védelmet egy N Chaneles FET-el szeretném megoldani. Itt egy rajz ami jó is lenne,de az a gond vele,hogy P Chaneles FET-el van megoldva és nekem csak N Chaneles van,ami IRF48Z. Az a kérdés,hogyan lehet ezt a rajzot úgy átalakítani,hogy N Caneles FET legyen a P Chaneles helyén? Bármilyen ötletet elfogadok!!! Előre is köszönöm. Üdvözlettel: Richi. * Nem vagyunk vakok, ha nem emeled ki a számodra fontos kérdést, akkor is el tudjuk olvasni .
Hello!
Természetesen megoldható. Ha a tranzisztort is kicseréled egy PNP típusra, megfordítod a Led-et. Ekkor már csak a ki és bementi oldal polaritását kel felcserélni. Természetesen ekkor a kapcsoló Fet nem a pozitív ágban lesz, hanem a negatívban. R4 lehet 10kohm is, szükségtelen a 10mA bázisáram.. (A tranyó bázis-emittere közé illik egy reverez diódát kötni. Vagyis PNP esetén a dióda anódja fog a bázisra menni. Mert a tranyó bázis-emitter maximális záró feszültsége 5..7V körül van.) üdv! proli007
Nagyon köszönöm a válaszod,de ha tudnál egy rajzzal szolgálnál,annak még jobban örülnék.
Előre is köszönöm. És bocs ha kiemelte a szöveget,nem fog előfordulni többször. Üdv: Richi.
Üdv! Igazad van, Lehet az aksi nem is igényelne töltést. Azért töltögettem ebben a hideg időben mert ritkán használom az autót, kb hetente 1x. rövid távon. És még az aksit is felhoztam a lakásba. Én abban a tudatban vagyok még mindíg, hogy az aksi annyi töltést vesz fel, amennyire szüksége van. Vagy ez nem igaz?
A gyors válaszodat köszönöm. Üdv.
Hello!
Nem gondoltam, hogy meg is kellene rajzolni.. üdv! proli007
Hálás köszönetem.
Ha az akku pihentetett feszültsége 12,6-12,8V körül van, akkor feltöltöttnek tekinthető. Feletette nem igazán lesz, alatta már nem 100%-ban töltött. 12,5V alatt már érdemes felrakni tölteni, de mivel nincs nagyon lemerülve, hamar fel fog töltődni. Persze függ a töltőáramtól és a végfeszültségtől is.
Az akku felvett árama a töltés elején nagyobb (hagyományos, nem áramgenerátoros töltőnél), majd ahogy töltődik, emelkedik a feszültsége, csökken a felvett áram. Teljesen feltöltődött állapotban (megfelelő végfeszültségű töltőnél) közelít a nullához. Üdv Inhouse
Szia Proli!
Elkészült a komprátor áramkör, de nem működik. Mit ronthattam el? Mikor az aksira kapcsolom egy pillanatra behúz,de el is ejti a relét.12,8V-ról kezdtem kisütni az aksit egészen 9,6V-ig nem volt reakció?
Hello!
Sajnos nem tudom mit rontasz el, de szerintem méregetni kellene. Kezdetnek mondjuk az IC lábainak és a potikon mérhető feszültségeket 12V esetén. Hátha abból okosabbak leszünk. De vizsgálni a komparátort, legcélszerűbb egy labortáppal lehet, aminek változtatható a kimenti feszültsége. üdv! proli007
Szia! Látom te sokmindent tudsz ebben a témában. Sokszor találkoztam a neveddel. Körülnéztem szulfátlanító topicban, amit ajánlottál. Találtam is egy egyszerű rajzot. Talán eltudnám készíteni. Mi a véleményed? Vagy tudnál valami jobbat, egyszerübbet.
Üdv péter
Értem
![]() Akkor hogyan tudom 100%-ig feltölteni? Köszönöm a választ !
Üdv.
Labortáp az most nagyon jól jönne, következő projekt az lessz szerintem. De ennek hiányában marad az aksi töltése kisütése ... a megadott értékre. ![]() Mi között kéne pontosan mérni?
Talán erre gondoltál?
Közben eszközöltem néhány mérést. Egy linksys stabil 12.00V-os tápról kapta a betápot.
Hello!
A méréseid alapján arra jutottam, hogy R1 értéke nem 10kohm, hanem 1kohm. Így számításaim szerint a bekomparálás 7,1V-on, a kikomparálás 8,5V-on jönne létre. Ha megméred az R2-őn eső feszültséget, akkor 7,92V lesz, ha megméred az R1-en eső feszültséget, akkor 0,78V lesz. Holott a két ellenállás egyforma és a rajtuk folyó áram is azonos. (Csak a negatív táphoz kellett volna mérni, hiszen a referencia feszültség a zéneren ehhez a ponthoz képest képződik..) üdv! proli007
Hello!
Elvileg akkor van 100%-ban feltöltve az aksi, ha a töltés utolsó két órájában a sav sűrűsége már nem nő tovább. De ekkor már jó sok vizet elbontottunk, ami után, újra be kell állítani a savszintet és a sav sűrűséget. A gyakorlatban 14,2..14,5V-ig szokták tölteni, az intenzív vízbontás határáig. Ekkor még nem kell "utógondozni" az aksit. Bár a maximális kapacitás ekkor még nem 100% de közelít hozzá. üdv! proli007
Szia!
Már megyen is! Le a kalappal! ![]() Sajnos ezeknél az 1w-os ellenállásoknál figyelmetlen voltam. Ránézésre csak sávszélesség eltérésvan a kettő között. Jó lecke volt! Ismételten Köszönöm a segítséget! Üdv.
Sziasztok!
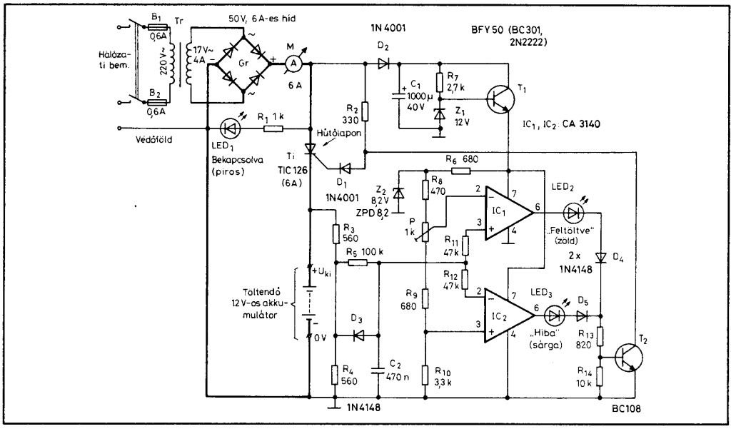
Akku töltőt szeretnék építeni. (úgy általában személyautó, esetleg robogó akku töltésére 12V) Az alábbi 2 (3) kapcsolás illetve annak átdolgozásai keltették fel az érdeklődésemet. Mindegyik szerepel itt a fórumon. Ha valaki megtenné hogy összefoglalja a mellékelt kapcsolások előnyét-hátrányát az nagy segítségemre lenne a döntésben. Fontos szempontok számomra: megbízhatóság, automata legyen, fordított polaritás és rövidzár ellen védett legyen, a töltés során kímélje az akkut, 3-5 A töltőáram. Előre is köszönöm.
Sziasztok!
Erősen mélykisült akksi (7,8V) gagyi teszkós szabályozatlan töltőre kötve 11V-tól pezseg. Sorba tettem vele egy 12v/0,6A izzót, így nem pezseg. Cellazárlat elképzelhető, vagy csak a mélykisülésből töltés miatt van ez?
Marha jó...
Még vagy két hónapja volt regeneráló töltőn, amíg sehova se akartam vele menni, megbízhatóan indított a minuszokban is, most mentem volna, és meg se moccant az autó.. Hát ha nem tudom feltölteni, (soros izzó, 150mA körül vesz most fel 11,6V) akkor nekimegyek vésővel a tetejének, hátha eljutok a celladugókig, aztán megpróbálom a savülepítős módszert.. Ha közben szétroncsolom az akksit, akkor le van tojva..
Kezdem elhinni, hogy nem zárlatos.
12,2V-nál tart most a töltés 150mA áramkorláttal, kivéve a korlátot 1A-t eszik az akksi, és felmegy 12,6V-ra a feszültség. Sokat nem volt rajta így a töltő, csak 2 percet, de nem hallottam pezsgést..
Életjeleket mutat, kb 2,5 órája töltöm áramkorlát nélkül, így 12,8V lett a kapocsfeszültség, és egy szempillantásnyira rövidrezártam egy vékonyabb dróttal, amin azonnal füstölni kezdett a szigetelés.
Tudom, nem akkutöltős téma amiről beszélünk, így kicsit off.. Csak azt nem értem, mitől lehet az, hogy másfél hete még pöccre indította az autót, (másfél hetente járattam 5-10 perceket) most meg csak az üzemanyag pumpát mozdította meg, még az önindító se húzott meg.. Aztán felhozom tölteni, 7,8V-ot mutat a műszer, 11 volt körül hallhatóan pezseg, 150mA áramkorláttal töltögettem órákig, aztán az áramkorlát izzójával fél perc alatt visszamerült 8 voltra.. Most meg kétfél órája töltöm korlát nélkül, és már hatalmas áramot képes leadni..
Már volt, és még lesz is. 1 hét alatt lemerült, a regen feltámasztotta, most meg megint szórakozik, de csak amikor használnám az autót..
Szia!
Tehát az elsővel nincs tapasztalatom, erről majd ír más. A második az felejthető, mivel van "korszerűbb" változata (2a). Ennek beállítása nehézkes lehet, mivel a ledeket is válogatni kellhet a helyes működéshez, de alapvetően jó kapcsolás. A harmadik az én "művem". Beállítása egyszerű, csak egy voltmérő kell hozzá. Az TL072 2. és 5. lábán kell potméterekkel beállítani a kívánt feszültséget és készen is van. Hibátlan alkatrészek és kivitelezés esetén biztosan működik. Határozottan kapcsol ki és be, nincs prellerezés. A töltő üres kapcsokkal is töltésre kapcsol, mivel a kapcsokon a feszültség a felső beállított érték alatt van. Ezért aztán akármennyire is le van merülve az akku, azt biztosan tölteni fogja. Ha feltöltötte kikapcsol, majd ha az akku feszültsége lecsökken az alsó értékre, újra töltésre kapcsol. Rövidzárvédett az izzó miatt. Fordított polaritás esetén sem hibásodik meg semmi, csak az izzó erősen világít. Ez azonnal észrevehető, és biztosan nem fogsz fordított polaritással akkut tölteni. A kételkedők esetleg egy nagy áramú diódát sorosan beépíthetnek még. DE ennyi kreativitása mindenkinek van biztosan. Ami még említésre méltó, az a relé. Tekercsének ellenállása lehetőleg minél nagyobb legyen(>150 Ohm), érintkezői bírják a töltőáramot.
Szia!Kedvet kaptam én is a töltőhöz!
Nyákterved van hozzá?Sokat segítene!Maximum kb mekkora akksit lehet vele tölteni? üdv karesz01
A nyákterv mellékelve. Sprint Layout program kell hozzá. Itt TL 431-el van megoldva van a 8V-os referenciafeszültség. Akinek ez gondot okoz az megoldhatja úgy is mint fentebb a 2a. ábrán van 7808-as stabilizátor IC-vel.
Bármekkora akku tölthető vele. Csak a trafód, az egyenirányító az izzó és a relé érintkezője szab határt.
Összedobtam én is a kapcsolásodat. Az 1%os ellenállások sanja nem jöttek össze, így a referencia fesz. 7,91V. A trimmerekkel sikerült beállítani egy ideális ki-be kapcsolást.Legalábbis asztalon. Ha lesz kedvem a hétvégén rádobom egy akkura. A nyákon egy aprócska módosítást követtem el, mivel nem volt a boltba az a fajta trimmer mint amit használtál.Normál fekvő (LI10, PT10) trimmert alkalmaztam. Valamint a referencia fesz. körbe nem találtam itthon 47µF-os kondit, így 100µF-ot tettem be, gondolom ez nem fog gondot okozni a későbbiekben. A TL072 helyett pedig LM358at tettem be. Relének 12A-es Findert fogok alkalmazni egy darabig biztos bírja majd.
Szia! Én sem kimondott 1%-os ellenállásokkal csináltam meg, hanem a meglévő ellenállás készletemből válogattam. A helipot szerintem azért jobb, mert finomabban lehet beállítani. A két ledet a forrasztási oldalon forrasztottam a panelra távtartónyi lábhosszal. Így az egész panel az előlapra csavarozható két csavarral. Sok sikert hozzá.
Szerinted mit szólna hozzá a "rendszer" ha nem trafós egyenirányítós kompozícióról hajtanám meg, hanem mondjuk 24V10Aes kapcsolóüzemű tápról. Annak a feszét le lehet venni olyan 22V-ra. Csak mert van itthon egy trafóm ami teljesítménybe jó lenne csak 33V-ot ad le, és úgy ki van lakkozva, hogy nemigen bírom szétszedni komolyabb brutalitás nélkül
|
Bejelentkezés
Hirdetés |






















