Fórum témák
» Több friss téma |
Fórum » Erősítőhöz való hangsugárzó védelem (koppanásgátló)
Témaindító: Thom, idő: Márc 14, 2006
Témakörök:
A másik változat, nagyobb és szelősebb, de még az évek nem tették próbára.
Ne az erősítő tápjáról járasd a védelmet ekkora feszültségnél.
Reloop védelme AC9,5V-ról megy, és csak egy közös GND pontot kíván magának az erősítőhöz, illetve a kimeneteket, a DC figyelés miatt.
Na most ezt nem értem. Szóval úgy kérdezném, hogy nekem proli007 kapcsolása tetszik a legjobban, mert abba benne van minden amit szeretnék még az erősítőmbe amúgy is. És ha az ő kapcsolását külön tápról hajtanám, akkor az ac pontokra az erősítőt hajtó toroid ac vezetékét kell kötni gondolom így fogja tudni figyelni a kimenetet? Meg ha külön tápról hajtom a védelmet a dc-t hogyan tudja figyelni? Bocsi ha kicsit értelmetlenül fogalmaztam.
Most lettem kész vele, a panelterv saját. A kapcsolás pedig itt találtam ami a RT97 számból lett kiszedve.
Tökéletesen működik. Jó után építést.
Nekem már több darab működik tökéletesen ebből, sőt 12 v relével is csak akkor 12 V -os zéner dióda kell bele.
Igen a leírásban benne van minden, hogy lehet más feszre illeszteni stb.
szia!
De a hangszórókimenetnél az egyik a föld. A kapcsolásba az egyik amp bemenetet akkor testre kell kötni.
Hello! Nem baj, hogy egy 2006-os hozzászólásra írtál rá és Józsi 87 hónapja nem járt itt? üdv!
Neked címeztem a kérdést de bocsi ha sértegetlek ezzel.
Dehogy sértegetsz.. De honnan derült volna ki, hogy nekem címezted, meg hogy mi okból?
A link a jozsi01 hozzászólására mutat. Én csak szóltam..
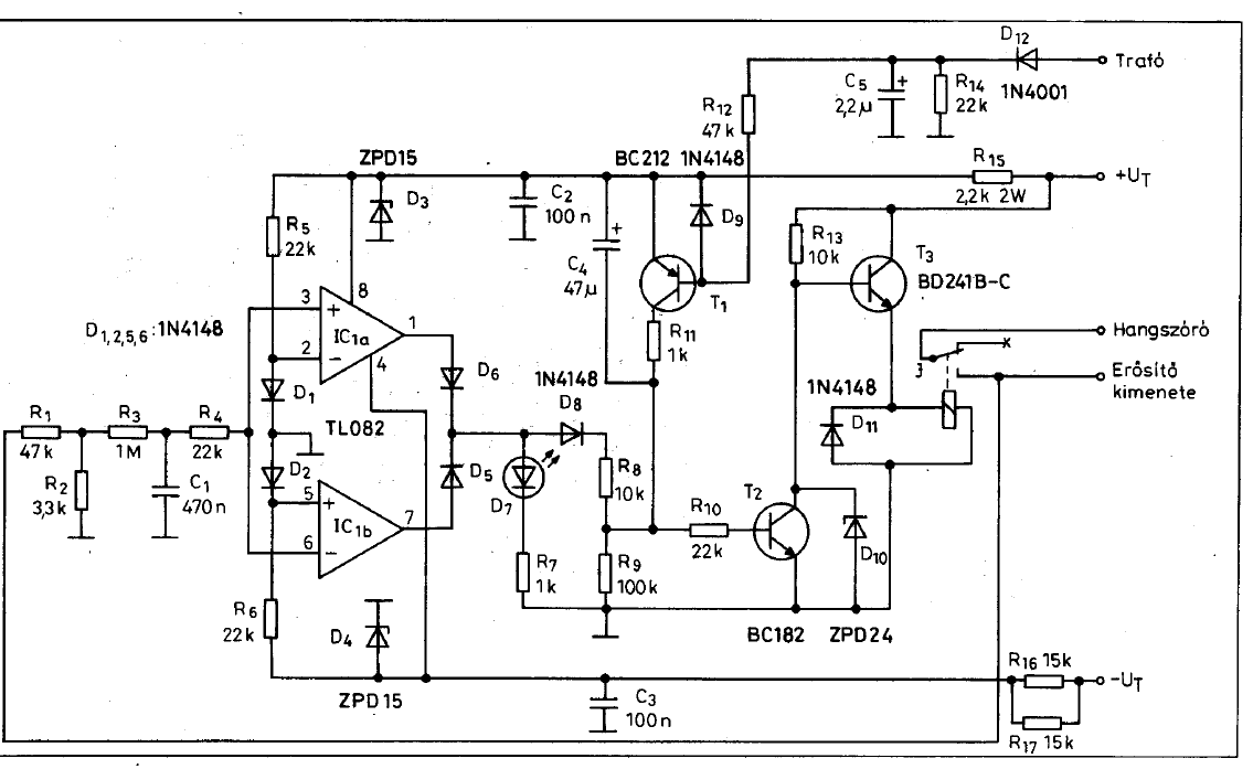
Sziasztok! Most van készülőben a skori féle koppanásgátló. Bajban vagyok a 75V zéner miatt. Miből lehet olyat bontani, vagy több 12V-osat(vagy más értéküt) sorosan kötök? Mellékelem a paneltervét mékre gondolok. Késbőbb teszek fel képet a saját példányomról.
Szia! A Z2 értékén múlik mekkora tápfeszültségnél oldjon a relé kikapcsoláskor. Eltérhetsz pár volttal nyugodtan.
Az a problémám hogy csak 12V zénereim vannak. Megpróbálok valami tévének a paneljéről bontani zénert.
Talán a vásárlás lenne a legkézenfekvőbb.
Sajnos nem úgy megy az. Szépen kilegóztam 6 darab zénerből. Kipróbáltam pöccre indult az egész. Mintha lenne 2-3 másodperces késleltetés miután megkapta a tápot. +/-45V dc (amikor már csak annyi) akkor old le. A labortápom 3V a minimális DC amit kitud adni. Ezzel le is teszteltem, kapásból oldott a relé. A relé 12V, előtétnek 1.5K 2-3W van betéve. Igértem képet a panelről. A nyomtatóban hiában töltettük fel a tonert mostmár nem ad olyan minőséget hogy lehessen vele vasalni. Ezért kinyomtattam, kifurkáltam forrpontoknál kézzel összekötöttem. (Egy rövidke vonal lemaradt pótoltam egy alkatrészlábbal) Na de a képek:
A hozzászólás módosítva: Feb 6, 2014
Nem elég a port beleönteni, ki is kell takarítani a tonert. A pengéken a felrakódást lekaparni stb.
Nem én rakom bele, hanem úgy visszük feltöltetni a tonert.
Sziasztok! Egy egyszerű kapcsi rajza valakinek? Koppanásgátlót szeretnék építeni kb 200w kimenő teljesítményem lesz. +-42v om van. Segédfesznek van 24 v om.
A téma képei közt nem egyet találsz.
Sziasztok!
Tudnátok olyan hangszóró védő áramkört ajánlani amiben található áramkorlát? Nem feszültséget szeretnék vele figyelni a kimeneten, ha nem az átfolyó áramot, és egy szint után egy relét oldani. Ilyennek találkozott már esetleg valaki?
Szia! Sony, Technics, Pio' erősítőkben szériafelszereltség, a Service Manual-jaikból csemegézhetsz.
Gyakran csak az egyik tápoldali végtranzisztor emitter-ellenállásán eső feszültséget figyelik, nekünk amatőrök talán nem kell ennyire spórolósaknak lennünk
Hi!
Esetleg kicsit konkrétabban? Én nem nagyon tudok ilyen erősítőt amiben ez a védelem konkrétan működik
A relé kapcsolási sebessége összemérhető a félvezető tönkremenetelét eredményező túlterheléssel? Vannak bennem kételyek. Azt vélelmezem, éppen ezért próbálnak a "szokásos" védelmek a végtranyók vezérlésével beavatkozni.
És az nem lenne járható út, hogy már előtte beavatkozna a védelem , mielőtt elérné a kritikus szintet a félvezető? Hasonló módon mint a labortápokban az állítható áramkorlát???
Pláne, hogy a relé elengedve bont. Akkor meg csak a rugóerőtől függ a sebesség. Ez szerintem lassabb, mint a sziliciumhalál.
Biztos csak nekem olyan természetes. Szoktam segíteni a fórumtársaknak erősítőjavításban, nem múlik el hét, hogy ne találkoznék vele.
A melléklet egy Elektrotanyáról letöltött Sony Ta F-335 rajz részlete. A felső nyíl mutatja az áramfigyelőt, az alsó pedig a jó öreg uPC1237-et.
A példa engem igazol. A labortápban sem relé avatkozik be, hanem az áteresztő fokozat vezérlése.
Egyáltalán nem állítom, hogy a felvetésem jogos, csak van bennem aggodalom. Valahogy úgy képzelem ezt el, hogy ha mondjuk 5A-re állítjuk a relé kapcsolási küszöbét, akkor egy rövidzárnál az történik, hogy el kezd növekedni a kimeneti áram (baromi gyorsan), és mikor eléri az 5A-t akkor elindul a relé kikapcsolása, de mire valójában kikapcsol (tizedsecundum nagyságrendre gondolok), addigra már az 5A akár 50-re is felmehet, ami már okozhat gondot. De ismét nyomatékosítom, ez csak egy nyugtalanító elmélet részemről. |
Bejelentkezés
Hirdetés |






A link a jozsi01 hozzászólására mutat. Én csak szóltam.. 









