Fórum témák
» Több friss téma |
Fórum » Kapcsolóüzemű táp autóba Hi-Fi-hez
Szervusztok!
4db akkuról (50-48V) szeretnek 230V, vagy az alatti DC feszultseget eloallitani, 5A a max aramfelvetellel (250w input) es a leheto legnagyobb hatasfokkal. Milyen trafot, FET-et, frekit es IC-t javasoltok? Az egy FET-es megoldas melegedett, valszeg az induktiv tuskek miatt. NE555 es IRF150, ha jol emlekszem. Ket IRF540 elhalalozott elotte. Egyik szakadas, masik zarlat. A hozzászólás módosítva: Feb 8, 2014
Mindenképpen ellenüteműt. Rajzot rengeteget találsz itt a topikban, vezérlést vagy az UCC3808-al vagy egy TL494-el érdemes csinálni. A trafó primerjeit a lehető legkisebb szórással kell megtekerni, de még így is ajánlott a 4x-5x akkora feszültségtűrésű FET használata, tehát 50V primer esetén a 200V-os feteket nézegesd (IRF640, IRFP240 és hasonlók).
Hello akarok épiteni egy DC-DC konvertert de nem tudom hogy ti hogy számoljátok azt a 2x2menetet az a 2 menet az hány fordulat?
Két menet az két fordulat.
2x2 menet az négy fordulat közép le vagy ki ágazással.
Csak nekem az a 2x2 menet az egy kicsit kevésnek tűnt nekem azert kerdeztem köszi a segitséget.
Kevés is.Szerintem függ még az a fet Rds értékétől is ha ésszerüen gondolkodunk,de egy jól meg választott fet-tel müködőképes lehet a kapcsolás .Persze vannak ferit magok ,hol a számitások szerint 1,... vagy 0,... menet számot is ki hoz a képlet na ekkor érdemes másik mag után nézni.
Énis már csiináltam sok trafót de azoknak mind 500-1000 menetet kellett rátenni 220V-ra Hát én nem tudom hogy hogyan jön ki 4 menetből 25-30V nah de mindegy.
Hogy hogyan.Ha 2 menetre 13,5Voltot számolsz akkor négymenetre a duplája jön ki .Egyenirányitva természetesen több is.De ha ugy érted hogy 2x2 menet elenütemben vezérelve szekunder kimeneten akkor is 13.5 dupláját méred.De a számitásoknak meg van a képlete nem is sokat kell vissszalapoznod szerintem.
De itt egy példa számitás: Bővebben: Link
Úgy hogy ez a rendszer nem 50 Hz-en működik, hanem hangfrekvencia felett általában. Ezáltal nagyobb 1 menetre jutó feszültség.
A hozzászólás módosítva: Feb 12, 2014
Sziasztok!
Egy kis infóra lenne szükségem, egy kapcsoló üzemű tápegység készítésének ügyében. Az alábbi képen egy Pioneer GM2200 autós erősítő, gyári táp trafója látható. Ezt egy 494 IC-vel üzemelő kapcsolás hajtotta meg (az eredeti kapcsolást csatoltam a hozzászólásban). Szeretném ezt a trafót felhasználni egy új erősítőben. Mielőtt bárki kérdi, az eredeti erősítő panelja kettétört, abból mentettem ki, több más alkatrésszel együtt. Kérdésem: melyik kapcsolást tudnátok hozzá ajánlani? Lehetőleg minél egyszerűbb legyen. Az igazság az, hogy konkrétan csak egy +/- 15V-os tápra lenne szükségem, de ahogy láttam, sajna +12V-ból kicsit nehézkes előállítani más feszültséget. Több helyen is keresgéltem, de nem igazán találtam arra megfelelő kapcsolást. Emiatt gondoltam arra, hogy marad a kapcsoló üzemű táp. Az építő jellegű hozzászólásokat előre is köszönöm! ![]() Üdv! A hozzászólás módosítva: Feb 19, 2014
Szerintem ha visszaolvasol rengetek leirást találsz róla.Bár nem tudom a Pioneer-nak mennyi volt a szimetria tápfesze de nem valószinü hogy 2x15V .Tehát bármilyen kapcsolást is választasz a trafót nagy falószinüséggel meg kel bontani.Mekkora teljesitményt szeretnél kivenni a Dc Dc ből?
Ugyan úgy kb. 2x35V-t a tápfeszültsége. Egyébként a 15v-os táp terhelése csak 1-2A, ami főleg az aktív crossoverhez kell. Ne kelljen eltolt tápos megoldást használnom. Magának az erősítő elemnek végfok IC-t használok, de mivel csak szimmetrikus tápos crossovereket találtam, így sajna kell a kapcsolóüzemű táp.
Maga az erősítő kapcsolási tervezete ha csak a kíváncsiság miatt érdekel esetleg,akkor el tudom küldeni. Akkor megérted, hogy miért kell a kettős táp.
Egy lehetőség.Tremészetesen neked elég 2Db ifrz44 es fet is.Egy trafó s egy egyenirányitás.
A hozzászólás módosítva: Feb 22, 2014
Ez lemaradt.A kapcsolásirajz s a nyákraz között van különbség de eggyértelmüsithető.
A hozzászólás módosítva: Feb 22, 2014
A fesz beállitó 3 db ellenálás ill potméter értéke annyiban változik 15 Voltra, hogy a 20kellenálás értéke 18k Apoti értéke 5k illetve 180k ellenálás értéke 10k.És egy apró javitás a kapcsolásirajzon a plusz betáp a trafóba lemaradt.
Ez a tápegység két db EI33 trafóval mekkora teljesítményre képes?
Leirás szerint 600W.A rar fájl letölthető a lap alján. Bővebben: Link
Köszi!
Köszi La364 a kapcsi rajzot.Átfutom majd, ha lesz egy kis időm. Sajna munkásember lévén, néha pihennem is kell.
Szerintem 1-2A -ra a Bd-ket is kihagyhatod belőle, de ártani nem árt ha benne hagyod.
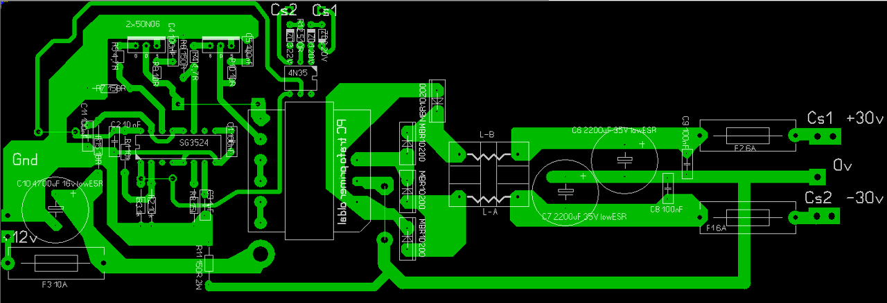
Hali. Nem tudom, hogy volt-e már de találtam egy ilyesfajta megközelítést is, egy sztereó TDA7294 erősítőt hajt meg. Rajzoltam hozzá nyákrajzot, kíváncsi lennék a véleményetekre. Köszi.
ei33 2x30v
Na úgy látom senki, mindenesetre javítgattam a nyákrajzon hátha érdekel valakit.
Szia. Ha felraknád kép formátumban, akkor a fórumozók azon része is be tudna csatlakozni, akiknek nincs fent a Sprintlayout valamilyen ok miatt.
Zoli. Valami nem stimmel. A bekapcsolást végző MPSA56 E és C fel van cserélve a nyákon.
Nyákterven ennyit változtatnék .10 perc alatt módositható volt.Sajnos most nincs több időm rá .Csak képet tudok küldeni mert Sprintlayoutban demóm van .
emmzolee! A felső sor jobb szélső MBR10200CT bekötése is hibás.
Hello
Az MPSA56 lábai nincsenek fölcserélve. Az úgy a jó. Beteszem a PDF-jét. Bővebben: Link Az MBR10200CT-nél tényleg nem figyeltem eléggé. Bocs.Kijavítottam és ezt a tervet is beteszem ide. A legújabb verzió az V: 1.4 Kössz, hogy szóltál. Az a helyzet, hogy írtam is annak idején, hogy aki akarja próbálja ki. Én még nem próbáltam ki. Ez a terv akkor azért készült, mert volt fönt sok használhatatlan terv. Most is látok rengeteg használhatatlan tervet. Ez a terv biztos nem lesz tüske gyár és fet gyilkos. Rövidzár védelem nincs a kimenetén. Arra figyelni kell. Az autós erősítőkben sincs. Ami még jó lenne benne az az alacsony és túl magas tápfesz elleni védelem. Stabilizált kimenő feszt nem is akartam megoldani.
Pedig szerintem fel vannak cserélve.
Most esik le. Tényleg. Hogy tudott így átverni.
![]() Akkor itt az 1.5 változat. Ez már tényleg jó kell, hogy legyen. Kössz, hogy figyelsz. |
Bejelentkezés
Hirdetés |


















