Fórum témák
» Több friss téma |
Mind két trafo "gyári" ha csak a segéd táp van rajta a két jel egyforma , ha ráadom a delejt akkor egyik az jó ott a négyszög jel a másikon meg nem, De az is lehet hogy nem jó helyen néztem ,
Nemregiben toletek kertem segitseget,mert gondban voltam a mellekelt shwabe trafoval.Nos sikerult megjavitani es megosztom hatha valaki hasonloval talalkozik. 10db smd ellenallas,1db smd tranyo es a teljesitmeny tranzisztorok voltak kimenve. Az smd alkatreszeket hagyomanyossal potoltam.tranzisztorbol to92 epitettem be,teljesitmeny tranyonak pedig MJ13009-et hasznaltam.
Ferci, kösz a tippet, valószinűleg a Tr1-el kell még játszani, lehet nagyon alul van gerjesztve, nem volt elég kisméretű toroidom.
Igen, a huzal mérete sem ideális, de erre is csak azt tudom mondani, hogy ez találtam. Egyelőre csak a kisérletezés a cél ![]() Ge Lee,ha rendesen végigolvastad volna mi a problémám... "Másik problémám, hogy elég nagy terhelésnél hajlandó csak elindulni, gyakorlatilag 30-35W alatt jó esetben csak a diac indítgatja, de néha a trafó visító kerregő hangot is ad.Szóval kis terheléseken nem stabil. Természetesen tudom, hogy nem indul terhelés nélkül, nem csak olvsatam, de meg is építettem a VCS.-s tápot, tényleg megy bármilyen kis terheléssel. A trafóm szórása 11uH. Volt olyan összeállítás ezzel a kapcsolással, ami pár watt terhelésre is stabilan ment, ha pedig nem akkor nem volt ilyen visítós, instabil állapota.Ez biztos nem jó és a problémám is ez. Kösz! Üdv !Kisa A hozzászólás módosítva: Feb 17, 2014
Találtam egy nagyon jó, gyakorlatilag mindenre kiterjedő leírást a Ferroxcube-tól, több mint 1000 oldal. Bővebben: Link
Pont ilyet kerestem. Köszönöm. Ahol a magokat vásárolom, javában ettől a gyártótól van.
Sikerült megoldani a problémát a toroid jó lesz másra, egy E42 magra tekertem meg második próbálkozásra pont kijött a 60uH szórás, így már jobb is.
Már csak az a gond hogy 6A terhelésre a kimeneti kondenzátor 1000µF 0,1 Ohm ESR-t mértem rajta 70C fokos lett hamar. Később még teszek mellé egy 10000µF kondit is. Lehetne-e úgy segíteni a kondenzátor igénybevételének csökkentése érdekében hogy a diódák és a kondi közé egy sárga porvasmagos fojtót teszek?
Fojtót ne tegyél oda, hanem azt az 1000 mikrót kéne több kicsiből összerakni.. utána már tehetsz valami megfelelőt.
A hozzászólás módosítva: Feb 17, 2014
Pc-tápból valót betehetsz a diódák után is, ami passzol a szekunderedhez, az jó lehet... a többi részt szedd le.
Szia! Itt a megoldás, hogy kisebb terhelés esetén ne álljon le az oszcilláció! Lényegébe az áramvisszacsatolás mellé bekerült egy fesz. visszacsatolás!
![]() http://skory.z-net.hu/rezonanstap4/reztap4.html
Még annyit, hogy én be szoktam tenni 4-6 db 1 µF-os C2334 féle MKT kondit a diódák után direkt.
Üdv mindenkinek. Segítséget szeretnék kérni Tőletek, van egy 2x45voltos kapcsitáp 2db RJH3347 n csatornás IGBT-vel az egyik pukkant és meghalt. Mivel tudnám pótolni mert sem a HESTOR-nál sem A HQ-nál nincs. Segítségetek előre is köszönöm. Üdv András
Ha a táp teljesítménye 1kW alatti, akkor símán jó oda FET is. Pláne ha jó 50kHz felett van kapcsolva. Nézz körbe milyen FETeket tudsz beszerezni.
[quote][/quote]A feszültségesésre meg azt tudom mondani, hogy ez ilyen. Laci szerint nem eshet a fesz, mert a konverter átviteli tényezője megfelelő beállítás esetén 1. Nekem meg nem ez a tapasztalatom hanem az, hogy minél nagyobb a trafó szórása, annál jobban fog esni a feszültség.
Ez a soros rezonáns konverter lelkivilágának teljes nem megértéséről tanuskodik. Na szóval van a rezonáns konverter, ahola r ezonanciafrekin a soros induktivitás rezonánl a kondival, és ekkor az átviteli tényező 1, az hétszentség. ÉS lám van egy konverter,a mi bár soros rezonáns, a frekvenciája változó, innentől kezdve nincs miről beszélni. Ha fog, csinál egy rezonáns konvertert, és beállítja a frekit a rezonanciafrekire, akkor az átvitelő tényező 1. Persze lehetnek egyéb tagok. Pl elhanyagoljuk a primer feszesését, a FETeken a fezsesét, a diódákon, a trafó ellenálláson. Rögtön látszik, hogy az illető nem használt rendes litzét vagy sodrott huzalt. Innentől kezdve nem hanyagolhatjuk el azt. De ez megint hibás tervezés. Ha megcsináljuk úgy, hogy marad szimplán a primer kondik feszesése, akkor sem lesz a szekunderen annyi feszesés, ami mondjuk aey végfokot zavarna. Ha meg jó nagy tápot csinálunk, oda illik PFC és az rögtön más tészta.
Mit is művel pontosan egy aktív ill. passzív pfc?
Ami a nevében is benne van: power faktor korrektál - viva san isidros
Köszönöm választ. Így már nagyobb a választék. Gondolom akkor mindkét IGBT-t cserélni kell, egyforma FET-re. Más nemigen mehetett tönkre remélem, szinte nincs is benne alkatrész . Még egyszer köszönöm segítséget.
Sziasztok,
Egy bontott laptop tápegységből származó trafóval és uc384x ic valamelyikével szeretnék egy flyback tápot építeni. Az eredeti táp 18V/2A képességű volt, a cél a 12V 2A lenne. A trafónak azonban nincs segédtáp leágazása, csupán egyetlen primer és középosztásos szekunder tekercse van. Jópár rajzot, az adatlapot illetve a topikokat is néztem már nem egyértelmű mikor szükséges és mikor nem. Tudátok segíteni e kérdésben ?
Helló !
Igen, tegnap ki is egészítettem egy ilyen visszacsatolással, azóta terheléstől függetlenül nagyon stabil működésű, agyonütni sem lehet ![]() Ráadásul a működési frekvenciája is sokkal kevésbé változik terhelésfüggően. Kiscit sokat vártam a legegyszerűbb kiviteltől, de ezt a pár kiegészítést beépítve (rövidzár védelem pl.) nagyon jó cucc lett belőle.
Sziasztok!
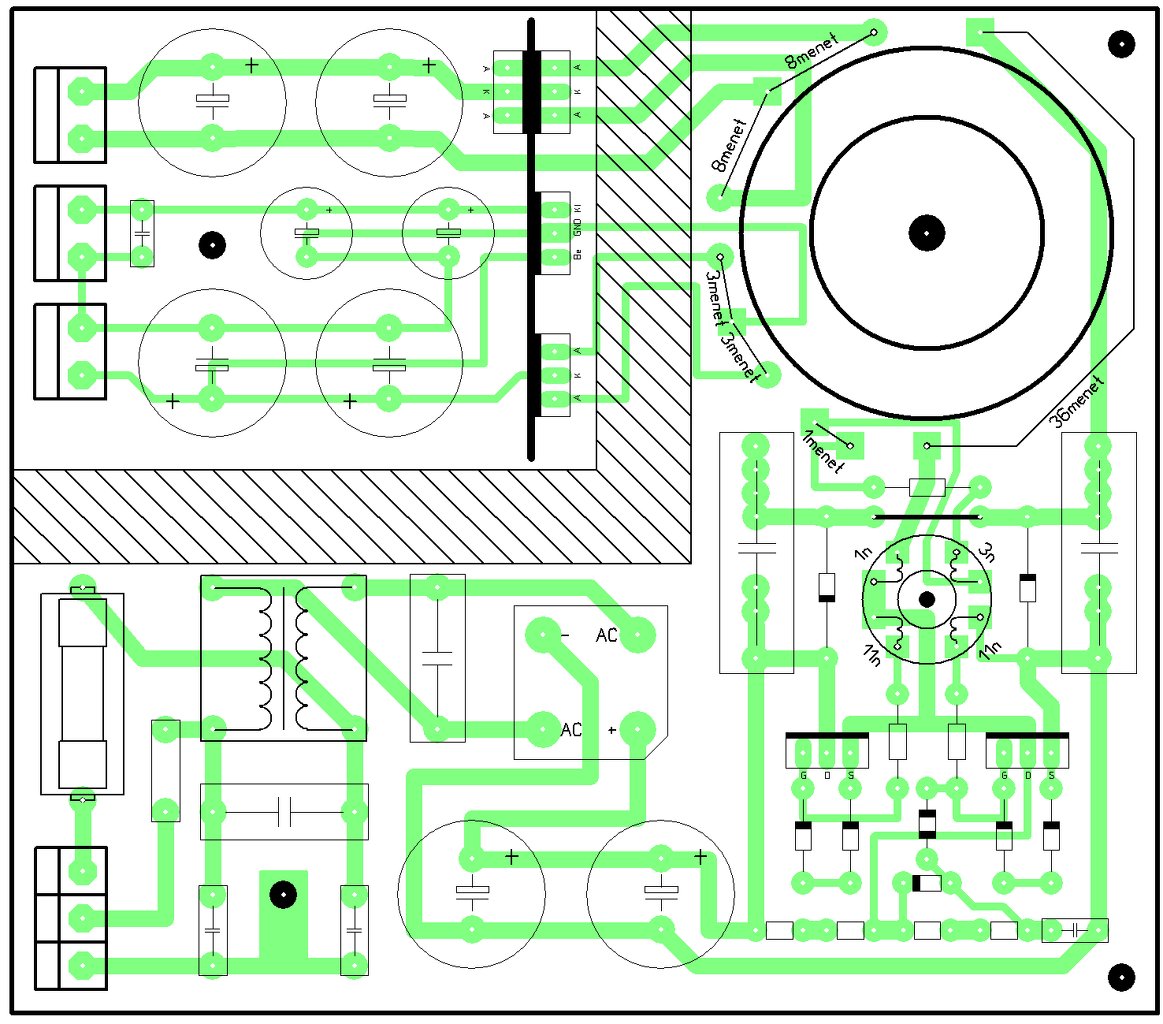
SKORI legutolsó rezonáns tápegységéhez terveztem egy nyákot. Rá tudna nekem nézni valaki, hogy ez így használható-e, vagy felejtős a dolog? Sehol nincsenek megjelölve a tekercsek kezdetei illetve a végei, így ez egy sötétben való tapogatózás...
Felejtős, sok sebből vérzik, néhány példa:
- Szekunder olali kondiknak low-esr kell, í]y kapásból ki van zárva a hosszú lábbal beforrasztás - Nincs semmilyen primer-szekunder tisztázási távolság, ez így életveszélyes. Ne a szép derékszögekre meg hasonló dolgokra mennyél, mert úgy el fog veszni a terv.
Szia!
Igazából láttam már ennél veszélyesebbet is, de akkor azt fogom csinálni, hogy mindent meghagyok, kivéve a szekunder oldalt. Azt letörlöm, és igyekszem a primer oldaltól minél távolabb tervezni, a kondikat pedig felállítgatom. Végül is hely van bőven... Az Y kondik maradhatnak ott lent, vagy jobb lenne inkább a védő vezetőt átvinni a szekunder oldalra? Szerk: Közben megtaláltam az egyel előbbi rajzot, és ott meg voltak jelölve a kezdetek és a végek. Ehhez módosítottam a beültetést. A hozzászólás módosítva: Feb 18, 2014
A védőföld és a primer között legalább annyi távolság kell, mint a szekundertől. Vagy be kell marni a nyákot.
A főtrafónál a kezdet és vég nagyjából trivi, arra kell figyleni, hogy a szkunderek középmegcsapolásban legyenek. A gate trafó na az már más, ott igenis számít a fázis. Különben nem jön létre az önrezgés.
Szia.
Megjegyzem én csak a háttérbol olvasom a fejleményeket, de ... Ajánlanám mindjárt a 230 Vac bemenetét újból alaposan ellenorizni.
A biztosíték utáni alkatrészt vetted Te is észre, ami rövidre zárja a bemenetet?
Szia!
Utólag rajzoltam oda a tekercseket, de szerintem lazán beforrasztottam volna a beültetés szerint ha nem szóltok! Köszönöm! Itt tart a dolog. Amiket leírtatok azokat igyekeztem javítani. Természetesen a trafóhoz odaírt menetszámok nem érvényesek. Tegnap este még elkezdtem számolgatni... A ferritgyűrűm AL értéke 9000. Erre nekem 4 menettel adódott 144uH-s induktivitás, ami 33nF-os rezonáns kondenzátorokkal 70kHz rezonancia frekvenciát eredményez. Jó ez így? A hozzászólás módosítva: Feb 19, 2014
A szórt induktivitással számolj... rövidrezárt szekunderrel mérd a primer induktivitást és az az érték kell a 70 kHz-hez pl. és a kondikhoz.
A hozzászólás módosítva: Feb 19, 2014
Rendben! Köszönöm! Akkor tekercselek, mérek, számolok! És azt mi fogja eldönteni, hogy Nekem mekkora feszültség lesz ezeknek a tekercseknek a kimenetén? Mert Én feltekerek rá 2x8 és 2x 3 menetet, de sejtéseim szerint közel se lesz garantálva, hogy a 2x3 menetes tekercs kimenetén egyenirányítva 12,5V fog megjelenni?
A hozzászólás módosítva: Feb 19, 2014
150 volt primerrel számolj, aztán tegyél rá kicsit a szekunderre, hogy az egyenirányítás veszteségét fedezd.
Rendben! Szabad-e lejjebb mennem a frekvenciával 46,5kHz köré? Így adódnak kerek egész menetek pont. Ha 70kHz-el számolok akkor Szekunderre ilyen 0,63 menetek jönnek ki...
Rossz helyen van a sraffozott sáv, átmennek rajta a vezetékek
. |
Bejelentkezés
Hirdetés |
















