Fórum témák
» Több friss téma |
Van egy ilyen listám: (~AL) vörös 10; vörös-sárga 35; vörös-zöld 55; sárga-fehér 75; szürke-zöld 22; szürke-sárga 33; szürke-fekete 85; zöld-sárga 60; fekete 100; zöld-kék 75. Ezek porvasak, az inverteres hegesztőtrafók áramváltójában, a sárga-fehér vált be (az sok PC tápban lelhető) . Az ennél magasabbak is jók, de ritkák. Ha van valamid, mérd meg az AL-jét, az itt leírt módszerrel.
AL = 2000...2500...- és ne a színre menj, hanem mérj.
Természetesen nagyobb menetszámmal gyengébb is jó lehet, meg ampertől is függ. Széles a skála, mert a poti beállítása se mindegy.
Egy ilyen (ferrit)AL 2000-2500-on hány menet van?
Nem. Áramváltónak az a jó, aminek minnél nagyobb Al-je van. Ugyanis annál alacsonyabb lesz a trafó ( mert hogy az áramváltó is trafó! ) mágnesezőárama. Ha ez az áram túl nagy, akkor az áramváltó nem visz át lineárisan, mert a mágnesezőáram "elszívja" ( trafó helyettesítőkép ) a szekundertől az áramot. Vagyis nagy hibával, nemlinearitással fog dolgozni. Ezt egy-két évvel ezelőtt pimi pontosan leírta, tessék megkeresni. A menetszám nem a vasmag AL-jétől függ, illetve csak nagyon közvetve. Meg lehet csinálni kis Al számúra is, csak sokkal nagyobb menetszám kell rá. Ugyanúgy kell méretezni, mint a főtrafót. A szekunderen akarunk 1 v-ot, akkor ahhoz kell kiszámolni a szekunder menetszámot. A primer menetszám meg legyen 1, és az áttételnek megfelelő feszültség lesz rajta.
Abba a pozícióba miért nem elég a 2000.... 2500-as AL?
Nem egy lineáris mérésről van szó az említett kapcsolásban, hanem lekapcsolásról. A szekunder fesz meg függ még a lezárástól is, ésszerű határok között. Természetesen egyéni a sok verzió, meghát nagyjából ezeket írtam én is..
Az induktivitás mérő jó, tegnap hangoltam a frekvencián kicsit jobb lett, de olyan áramgenerátoros kimenete van.
Azt hiszem lehet nem is rezonáns tápra lenne szükségem a kísérleti inverteres CO hegesztőmnek lenne a segédtápja azaz egy 24V-os előtoló motort kell meghajtani, lehet egymásra tekerem a két tekercset a félhíd kondikat kicserélem nagyobbra és lesz egy rendes négyszöges tápom. Érdekes hogy mikor terheltem a kimeneti 1000µF low ESR kondi is forró volt de mintha nem a hűtőborda melegítette volna fel.
A 2000, meg a feletti Al már jó. Lehet, hogy pontatlanul fogalmaztam, de a porvasmagokra gondoltam, hogy nem ide valók. Ha ezeken kicsi a menetszám, akkor az fog történni, hogy a nagyobb impulzusszélességnél nem hogy nőne a feszültség a szekunderen, hanem kezd visszakonyulni, mert nagyobb impulzusszélességnél hoisszabb ideig van mágnesezve a vas, tehát úgy néz ki, hogy kezd a telítés felé menni. Valójában nem telít, hanem csak a mágnesezőárama nő meg, ez meg csökkenti a szekunder felé menő áramot. Erre az orvosság a jóval nagyobb menetszám, vagy ami sokkal egyszerűbb, nem kicsi Al értékű vasat kell használni, hanem rendes ferritgyűrűt. ( nem kell gyűrűnek lennie, csak az az egyszerűbb )
Fogj egy kompaktfénycsövet, vagy egy elektornikus fénycső ballasztot. Abban van egy kicsi ferrit toroid, az tuti a célra!
Ahogy arra katt is utalt már, az a sárga-fehér porvas nem jó áramváltónak. Az egy dolog hogy abban az alkalmazásban még éppen megfelel, de nézd meg az annak idején becsatolt szkópfotókat, ahol egymás mellett van a ferritgyűrű és a porvas mint áramváltó.
Erre a bevált dologra meg azt tudom mondani, hogy a gate trafóra pl. ugyanannyi menetet tekernek, függetlenül a mag méretétől. Aztán ha melegszik, akkor meg tesznek bele légrést, hogy ne melegedjen (főtrafó dettó). Nem azért mert nem tudnak számolni, hanem mert nem tudják hogy mit is kéne számolni és hogyan. Mert az volt az orosz rajzon hogy oda 35 menet kell, akkor oda annyi kell! Ha meg véletlenül leírod nekik hogy ezt vagy azt nem egészen úgy kéne akkor megsértődnek, vagy olyan válasz jön hogy ki lett ez próbálva, kell bele a légrés különben melegszik, stb.
Ja, hát egy bizonyos "L/C" viszony itt is van..- akkor pont, mint rezonáns tápba nem jó az a trafószerkezet.. max. tekersz egy újat nem toroidra, osztott csévével... ha kedved van hozzá..
![]() Jobb lenne azt a kondit lecserélni sok kicsire ebben az esetben..
Emlékszem (hézagosan) a fotókra, ezért is gondoltam, hogy jók a nagy AL-ű ferritek. Az egyszerűség okán, és a kérdésre írtam be a porvasakat; valamint a gyakorlatban előforduló alkalmazásra utaltam. Mi van a fiókban? Sokan az egyszerű orosz megoldásokkal kezdik(ték).
Még jó hogy van itthon kb10 darab kompaktcső bontásra.Eddig még nem foglalkoztam velük, elő is keresem őket és indul a kitermelés.
Mindenkinek köszönöm az infókat ezzel is okosabb lettem.Az előző két tápomnál Cimó cikkébel leírt kis zöld toroidot használtam, de sajnos elfogyott.Megjegyzem az Al-értéket nem mértem rajtuk.De kellett volna, már tudom.
A kis fénycső torroid elvileg egy négyszög hiszerézisű (ha jól írom) ferrit lenne, azaz szépen átvisz mindent majd hirtelen telítődik, ez által tudja gyorsan kapcsolgatni a fet-eket.
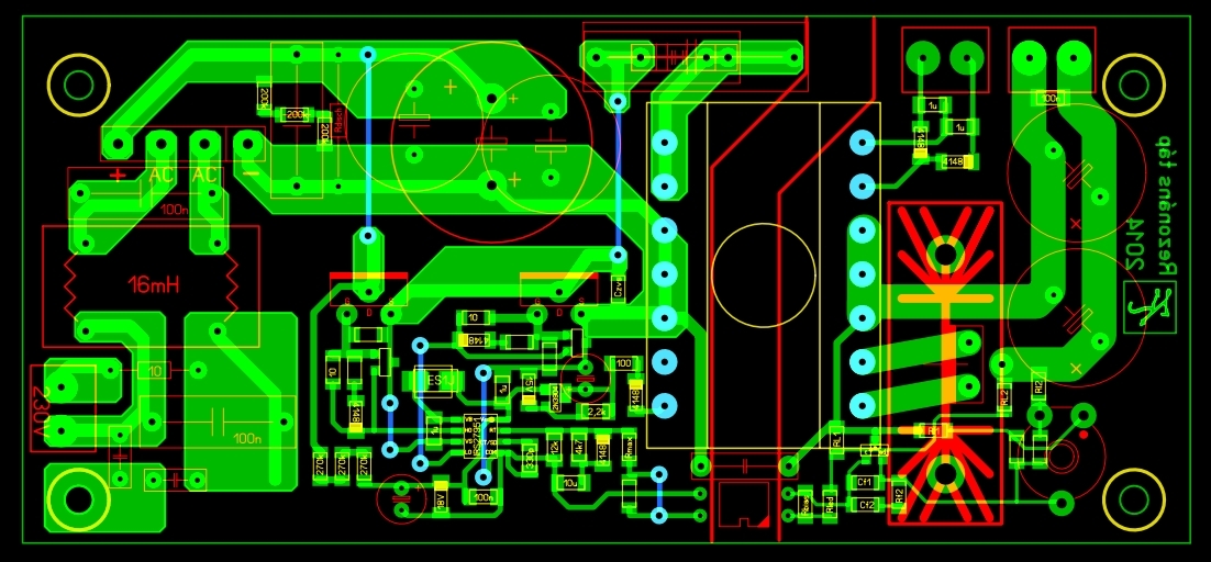
A kapott információk és AN-ek alapján rajzoltam egy nyákot, amibe igyekeztem a lehető legtöbb variációt beépíteni a lehetséges megoldásokból.
Már csak két kérdésem maradt: - általában az Rdisch-ot 510k/2W-os ellenállásnak méretezik. Tényleg kell ez a teljesítmény, vagy a feszültségtűrés miatt választják. - a nyákon a be nem épített alkatrészek vezetékdarabjai okozhatnak-e valami zavart. A nyákkal kapcsolatban minden észrevételt szívesen fogadok. A hozzászólás módosítva: Feb 13, 2014
Érdekes a sok váriáció. Szerintem ZVS táp esetén az RD elem a gate elé telejsen felesleges, vagy ellenállás, vagy legyne plusz PNP tranyó. Szóval szerintem azt nyugodtan kihagyhatod.
- Mit csinál Rdisch? Szerintem elég trivi. Kisüti a kondikat kikapcoslás után. Gyakorlatialg akármi lehet, a fő dolog az, hgoy ne üssön át (azért kell minimum 2db 1206 sorba). - nem nagyon okozhatnak, ha csak nem foglalnak túl nagy területet. Ezt már egyszer elmondtam, de gyakorlatilag semmi értleme nincs a viszacsatolás berakásának, mivel itt nem kell, hogy a szekunder szabályzott legyen. Az LLC konverter működés sokkal roszabb hatásfokú, mintha egy egyszerű soros rezonáns konvertert csinálsz. Mekkora ez a nyák? Menniyvel nagyobb, mint az én nyákom? A FETek alatti terület eléggé kihasználatlan. Ha leszednéd azt a kettő elkót, és a FETket levektetnéd, hassal felfelé, akkor oda lehetne egy nagy bordát rögzíteni szépen.
A nyák mérete ugyan akkora (SMPSII nyákméret). Tanulása - kísérletezésre szántam, azért van minden betervezve, a visszacsatolást is több variációval terveztem, nem feltétlenül csak a labortáphoz gondoltam (ráadásul milyen üres lenne a szekunder oldal
).A fekvő bordán én is gondolkodtam de elsőre így hagytam (főleg mert egyenlőre nem tudom mekkora kellene, hol legyenek a csavarhelyek), a két elkót sem feltétlenül kell beültetni, csak csináltam helyet. Az RD elemet eddig mindegyik AN-ben láttam (gondolom a kimenet különböző forrás/nyelő áramkülönbségéből, ellenállásából adódna, hogy gyorsítsa a FET kikapcsolását?). Szóval még lehet rajta variálni, első verziónak szántam. Szinkron egyenirányítást csinált már valaki, mik a tapasztalatok? A hozzászólás módosítva: Feb 13, 2014
Attól, hogy látod nem jelenti azt, hogy feltétlen szükséges, és mondjuk nincs nála egyszerűbb megoldás: PNP tranyó. A tranyó egyrészt gyorsítja a kikapcsolást, másrészt disszipációtól szabadítja meg az IC-t, harmadrészt a FEThez jó közel rakható, negyedrészt meg 1 komponens 3 ped 2 komponens 4 pad helyett. Szóval kisebb, olcsóbb jobb.
Ahogy látom álló csévét használsz. Ezzel az a baj, hogy miután berakod az elválasztót, és alulra megtekered a szekundereket, utána az egészre kell tekerni egy jó adag szigetelést, mert a felülre készült tekercset az előző felett kell átvezetned. Első ránézésre nem tűnik ez rossznak, de ha komolyabb szigetelési szempontból nézi az ember, akkor itt sokkal nehezebb pl tisztázási távolságot csinálni. Egy fekvő csévénél az ember berakja az osztást, aztán jobbr ez, balra az. Ha az elválasztó körül kicsit khagy a tekerésnél, akkor meg is van a tisztázási távolság, és garantált szinte az átütési szilárdság is. Persze erre még mehet egy réteg 1365T/F vagy valami.
Sajnos csak ilyenem csévém van (nem is láttam sehol fekvőt). Ehhez van magom is, mindenféle légréssel, tudom variálni (ETD34). Ragasztottam bele osztást
, meglátom, hogy válik be, bár nézegettem, hogy a gyáriaknál komoly távolság van a primer/szekunder között, lehet rakok bele még egyet. Ezekre nem szokás fóliából árnyékolást rakni?
A fóliát több dologért rakják be. Az egyik ilyen például a légrés, ami miatt fluxus lép ki. Ha ezt leárnyékolják akkor eddy-áramok lesznek a fóliában, ami plusz dolog.
Ha soros rezoáns konvertert csinálsz, akkor akár nem is kell légrés, vagy csak nagyon pici légrés kell. LLC konverterbe jóval több, hogy megfelelő szórt/párhuzamos induktivitás arányt elérj. Amit én szoktam amúgy rakni, az a kész trafóra kívülről egy kis rézszalag. Egy ilyen kis osztó általában elég, a vastagságának növelésével tudod növelni a szórt induktivitást.
Még egy kérdésem lenne. Kimeneti LC szűrésen gondolkodtam (de már sehogy nem fér a nyákra). Találtam egy ferrit "csövet"
(talán VGA kábelen volt szűrő), D=18mm, d=9,5mm hossza 27,8mm. Ha átdugom rajta a drótot kb. 8uH ( kétszer átdugva 30uH). Szerinted ez elég 10A-es szűrőnek (Al=7000 körül van).
Bocsánat, lehet, hogy hülyeséget kérdezek, de rezonáns tápba megfelel-e rezonáns kondinak a Remix C233x típusú, 400V-os feszültségtűrésű, PEPT dielektrikumú kondenzátor. Ebből van jópár darabom és akkor nem bohóckodom hetes átfutású rendeléssel az egyetlen helyi boltban.
Kezdetben biztos megteszi. Majd látni fogod, hogy a tápot megterhelve melegszik -e.
A rezonáns körben folyó áram áthalad a kondenzátor fegyverzetén, ami melegíti. Ezen kívül a dielektrikum vesztesége is melegíti. Kis terheléseknél a rezonáns kondi feszültségének váltóáramú komponense (ami a dielektrum veszteségét okozza) kicsi, valamint a fegyverzeten folyó áram is kicsi, így akkor bármi jó. Ahogy a tápod terheled mindkettő nő, ha nem mlegszik túl a kondi, akkor jó lesz!
Szinkron egyenirányításhoz.
Nem néztem, hány voltot akarsz egyenirányítani vagy mi lesz a kimenő, a lényeg az, hogy 100 voltos FET-nél nagyobbat ne használj. A kétutasra számolj, mit kell bírni a FET-nek zárófeszültségben. Néztem pár fajtát régebben DC-ben, 2 ampernél pl. az : - IRF9530 200 mV-ra nyitott ki, - MTP20N06 190 mV-ra, - BUZ71A 184 mV-ra, - IRF540 130 mV-ra. 100 voltos FET felett már nem érdemes csinálni a sokkal nagyobb Rdson miatt. Teszteld le, amid van, aztán meglátod, hogyan jobb neked. Disszipácóban biztos jobb, ha alkalmazható az előzőek miatt.
Köszönöm szépen. Akkor kipróbálom, de azért körülnézek valami "helyettesítő" jobbfajta MKP10-es megfelőnek is.
üdv mindenkinek
Szeretnék kérdezni a melléékelt táppal kapcsolatban, sikeresen elkészült működik, igaz szenvedtem vele néhány órát a saját hülyeségem miatt. A kérdésem a következő a két meghajtó tranzisztor bázisán nem egy forma a jel alak. valamit nem jól csináltam?? A méréseket 40 volton néztem . de rákapcsolva a 230 V rendesen működik és működik az áram korlát is. A hozzászólás módosítva: Feb 15, 2014
Helló !
Sok tesztelés, kisérletezés után összeállt az első stabilnak mondható kapcsolóüzemű tápom. Skori kapcsolása alapján készült, kösz Neki a részletes gyakorlatias leírásokért! http://skory.z-net.hu/rezonanstap2/reztap2.html Az első kapcsolás az oldalon. Saját tekercselésű trafó, PC tápból bontott, 1.2cm2 keresztmetszet. 250W-os terhelésen, 71 kHz-en, ventilátoros hűtéssel minden kézmeleg, pedig 21.7A áram folyik 11.5V-on a kimeneten (egyenirányítás, pufferelés után mérve.) Ekkor a hálózatból felvett teljesítménye, egyszerű hálózati teljesítménymérővel mérve épp 300W. Nem tudom mennyire számít jónak a 80% hatásfok körüli érték, de gondolom a nagy áramok miatt megnő a veszteség is. Nagyobb szekunder feszültségen, kisebb áramokkal javulhatna. Kisebb terhelésen a kimeneti feszültség nagyobb természetesen, a szekunderen mért frekvencia csökken, (14.4V, 6.0A, 59kHz). Kicsit soknak tűnik ez a feszültség esés, pedig a bemenő oldali egyenfesz szinte változatlan. Másik problémám, hogy elég nagy terhelésnél hajlandó csak elindulni, gyakorlatilag 30-35W alatt jó esetben csak a diac indítgatja, de néha a trafó visító kerregő hangot is ad.Szóval kis terheléseken nem stabil. Trafó: Primer 29 menet, 2x0.6mm átm. Szekunder 2x3 menet, 2x1.2mm átm. FET:IRF740 Nagyfesz puffer: 400uF Kimeneti puffer 4400uF Kösz a figyelmet ![]() Kisa
Skori azt is írta, hogy a Tr1 trafó kritikus, vagy a FET gate kapacitása nem passzol és akkor leáll a táp.
Olvasd vissza ezt a részt: Idézet: „jól eltalált TR1 esetén, a TR2 trafó üresjárási árama is elegendõ a rezgés fenntartásához.” A 0.6-os és az 1.2-es huzal jobb lenne 0.4...0.45-ből tekerve, több szálból, természetesen egyenlő keresztmetszettel a skin-hatás miatt... ezen a frekin vékonyabbak nem kellenek.
A meghajtójeleknek egyformának kellene lenni, gondolom a PC táp eredeti meghajtótrafójával csináltad meg. Azt mondjuk nem nagyon értem hogy az eredeti bevált megoldás miért nem volt jó egy az egyben, és a feszültségszabályozáshoz miért a DT láb van felhúzogatva, miért nem a hibaerősítő végzi? Sőt minek egy végfok táplálásához a feszültségszabályozás? A 4093-at sem nagyon értem miért van ott, talán valami alacsonyfesz védelem.
Az szuper ha a működik az áramkorlát, mert ebben olyan nincs. A PC tápokban alkalmazott megoldás az ott van (az a soros 1-2 menet a meghajtótrafón a meghajtással ellenfázisban bekötve), de az nem áramkorlát hanem egy elmés rövidzárvédelem. Általában meg is védi a rövidre zárt táp tranyóit, de láttam már olyat ami tönkrement ilyen esetben.
Ha rendesen végigolvastad volna Skori leírásait, leírja hogy kell a párhuzamos feszültség visszacsatolás ezekbe a tápokba, különben nem fognak elindulni csak valamekkora terheléssel (nekem is ez a tapasztalatom).
A feszültségesésre meg azt tudom mondani, hogy ez ilyen. Laci szerint nem eshet a fesz, mert a konverter átviteli tényezője megfelelő beállítás esetén 1. Nekem meg nem ez a tapasztalatom hanem az, hogy minél nagyobb a trafó szórása, annál jobban fog esni a feszültség. Van olyan tápom (vita tárgya volt) aminél a rezonancia 10uH szórású trafóval van beállítva, a szekunder +/-92V körül van, és 2-3V-os feszültségesése van amikor 1kW-al van rángatva. |
Bejelentkezés
Hirdetés |











