Fórum témák
» Több friss téma |
Fórum » JLT-02 analóg forrasztóállomás
Szerintem ez a gyors ki be kapcsolás inkább kiméli mert ha folyamatosan megy akkor jobban fűt. Igy impulzus üzembe van ideje hülni. Nem izzik annyira a fütőszál. Azonkivül a hőntartás kevesebb energiát igényel mintha hosszabb ideig lenne kikapcsolva majd be, Nagyobb lenne a páka hőingadozása is .
Úgyhogy eszembe sincs hozzányúlni igy tökéletes ahogy van. Ja és mivel váltó-ra van tervezve biztos nem is árthat neki.
Aham, teljesen logikus, én is ezzel a gondolatmenettel nyugtatgattam magamat
de komolyra fordítva, elviekben így lehet a dolog tényleg..
Nálam, és valószínűleg nálatok is azért kapcsolgat ilyen eszeveszetten, mert mikor bekapcsol, zavar kerül a hőmérő bemenetre, ami ezt magasabb hőfoknak érzékel, és ezért egyből lekapcsol. Ekkor megszűnik a zavar, és ujra bekapcsol. Persze működi ígyis, csak pl hamarabb felfűt a páka, ha nem kapcsolgat ki-be a hőfok elérése előtt, hanem folyamatosan tud fűteni. Továbbá a triak is kevésbé melegszik sztem. Meg aműgysem szükséges gyors működés, nem fog a pákahegy 1/100 -ad mp alatt lehülni, meg felmelegedni.
Ezt nem értem, Néztem szkóppal nincs zavarjel, és bekapcsoláskor folyamatosan füt amig el nem éri a hőfokot és csak akkor kezd villogni a led is .Addig teljesen nyitva van a triak és rendesen fűt. Hónapok óta hajtom napi 10-15 órát. Ja és épp hogyy langyos a triak 10 óra üzem után.
ja ja nekem is igy müxik, csak amikor eléri akkor rángatózik, addig ég csudiszépen a led. én perverz voltam és ráraktam egy kb4x3as jó vastag u alakú bordát a triakra, söt 1 kisebbt is a 7908ra
![]() gondolom így tuti a dolog tökre.
Lehet hogy nálam van valami gond a pákával, de nekem ha ment a fűtés, akkor akkor zavarta hőfokjeladót.
Lehet hogy a bontott tuchel aljzat koszos, vagy nincs árnyékolt kábelen a hőfok jel a páka vezetékében, nemtudom. Panelt is átnéztem sokszor. De mind1, mostmár jó nekemis. Jó nektek hogy egyből ment.
Igaz az enyém egy kicsit más, én egy kicsit átalakitottam és két LCD műszer van benne, meg a nyákot is átterveztem de eddig nyolcat raktam össze belőle mind elsőre ment normálisan és mind ugyanigy müködik a mai napig.
A triak nem a kapcsolgatástól melegszik hanem a rajra átfolyó áramtól (hisz másodpercenként 100x "kapcsol" a hálózat is)
Másrészt ha valaki azt szeretné hogy ne kapcsolgasson gyorsan... akkor cserélje nagyobbra a bemeneten a 470 ohmos ellenállást duplájára, vagy akár 10x esére is... És akkor "olyan lesz" mint a vasaló. (de felesleges)
sziasztok
Elkészült a forrasztóállomásom és a hőmérő is. A hőmérőnél van 1-2fok ugrálás a kijelzőn. Ez igy normális vagy még valami hiba lehet a panelon? üdv : Tiva
Sziasztok !
Lenne egy kérdésem . Adott ez a jlt-02 páka és látom hogy egy páran már csináltak hozzá szabályozást, ez egész szép dolog. Nekem az lenne a kérdésem hogy nincs valami egyszerű és nagyszerű kis szabályozó rajza valakinek amit nem kell állítgatni meg méricskélni hanem csak összepakolja az ember és használható egyből.Olyasmire gondolnék ami nem igényel beállítgatást persze a hőfokpotin kívül. Hozzáteszem nem kell olyan hihetetlen pontosnak lennie mert +/-10fok senkit sem zavar.Őszintén nekem valahogy nem igazán szimpatikus ez a szab. , kicsit macerásnak tartom a belövését és eléggé gyengének tartom.Illetve még eggy kérdés hogy szerintetek egy 19v-os trafa elég lenne neki? Legföljebb lassabban fűt föl ami nem zavarna , illetve ha olyan hatalmas hőfokra sem megy föl az sem baj.
hello
Ennek a szabályzónak a belővése sem nehéz. Én kettőt is megcsináltam már és mindegyik tökéletesen müködik. Bár a hőmérő nem ment elsőre de az egy alkatrészelírás miatt volt.
Nos kipróbáltam a trafót a pákával és jó lessz!
Kicsit ugyan lassan fűt föl de én öregróka ráérek. Most már csak olyan kérdésem van hogy nem gondolkodott valaki egy hagyományos relés szabályzó megoldáson? Nem tehetek róla én olyan manuális és oroszos konstruktőr vagyok.Azon gondolkodtam hogy a hőelem amit lead feszt azt fölerősíteném és egy relét vezérelnék vele ami ha eléri a beállított szintet kikapcsol ha pedig csökken a szint akkor visszakapcsol. Nem tehetek róla nekem a triak meg a tirisztor nagyon nem szimpi.
A szilárdtest-relé helyére normál relét is tehetsz, csak akkor kell elé egy kis meghajtó tranzisztor.
Lehet kapni keszen ilyen termosztatot neked csak a hoellemet es 24 V -os (mukodik 19 V is) trafot kell rakotnod a keszulek relejen keresztul.Ne felejtsd el meg magat a termosztatot is betaplalni 220 V-al!
Fere
Igazából én valami egyszerű tranzisztoros cuccra gondolnék szabályzóként.
Műveleti ic-ket alapból rühellem a triakot meg csak úgy. Most lehet hogy rosszul gondolkodom de a hőelem ugye feszt ad amit ha felerősítünk akkor már lehet vele kapcsolgatni csak azon filózok hogy milyen erősítő tudja fölerősíteni arra a szintre amivel lehet egy tranyót vezérelni ami egy relét kapcsolgat. Fölfelé kapcsolni nem is gond ugye de itt a fesz emelkedésével ki kell kapcsolnia. Én arra gondoltam hogy fogok egy tda2003-at annak a kimenetére kötöm a tranyót , bár ahhoz lehet hogy az sem kellene csak hogy oldjam meg hogy fesz emelkedésre kikapcsoljon.A szabályzást meg a visszacsatoló ág buzergálásával lehetne megoldani. Vagy nagyon rosszul gondolkodom?
Nagyon fapados és érdekesen kivitelezett áramkör lesz ez!
Miért állsz így hozzá a műveleti erősíttőkhöz? Ráadásul a TDA2003 is egy műveleti erősítő!!
Inkább végfok lessz az az ic.
Igazából jó kis fapadost akarok aminél kevés az alkatrész és kevés a hibalehetőség.A kattogós weller-ben sincs sokminden mégis évekig elmegy gyönyörűen.
Az bizony kőkeményen egy műveleti teljesítmény-erősítő!
Te tudod... De a mechanikával csak rontod a megbízhatóságot. Azért a kattogós Weller pákával ne keverd a dolgokat! Az ugyan tisztán mechanika, viszont olyan borzasztó egyszerű mint egy faék! A komparátor erre való! Szabályozásra tökéletes! A ma kapható félvezetők már nem csak diódákból és nagy zajú kollektor-emitter felcserélhető szutyok tranzisztorokból áll. Haladni kell a korral, sok jó kis félvezető létezik már! Ilyen például a műveleti erősítő is. Az optocsatoló meg a triak is nagyon jó dolog. De nem meggyőzni akarlak, igazából csak megérteni.
szeva
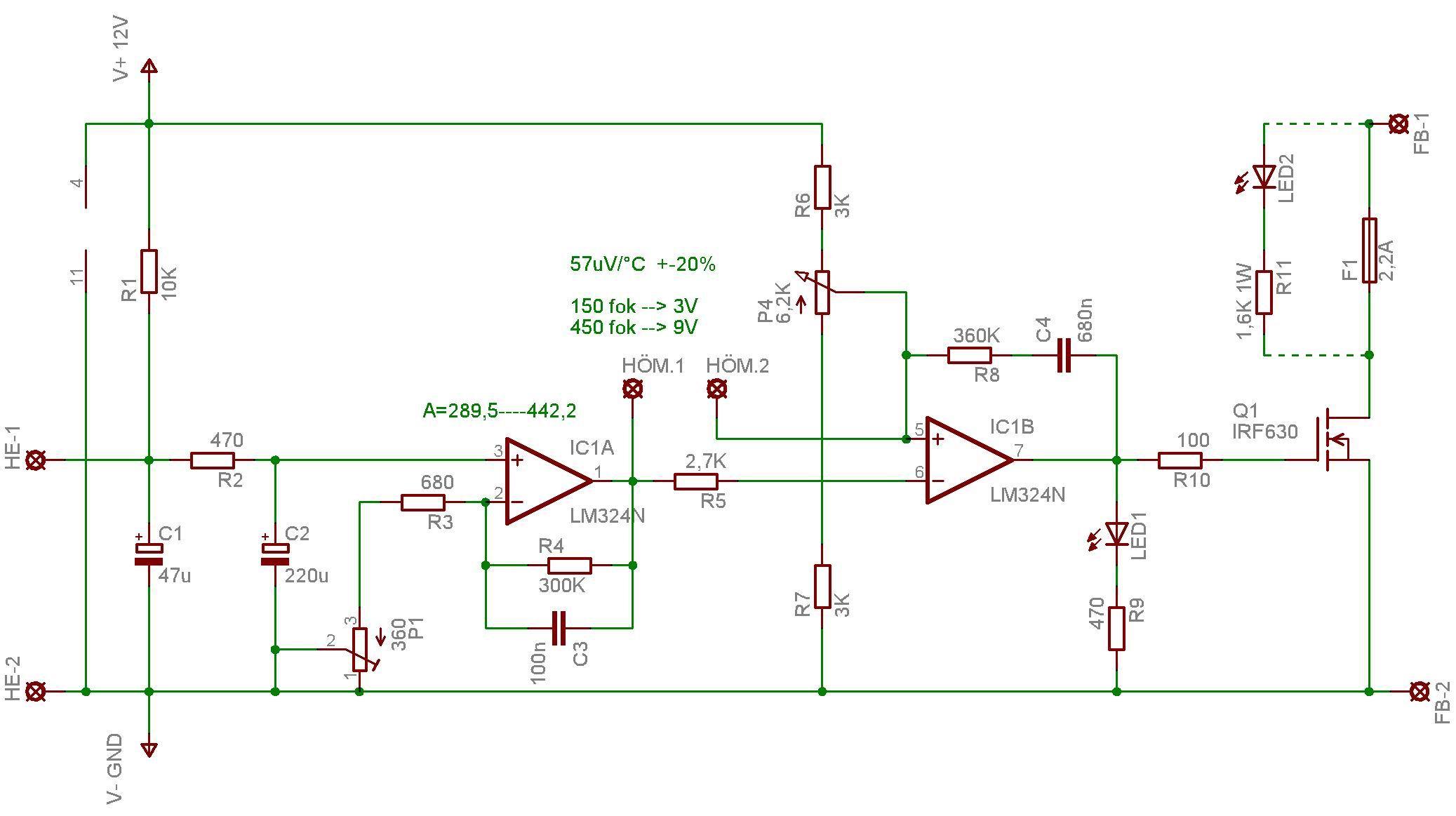
szerintem is kicsit bonyolult a gyári szabályzóelektronika .. számomra nem logikus dolgok vanak benne.. ezért én átterveztem ezt a szábályozórészt... a lényeg kb ugyan az.. még nem teszteltem, de sztem simán pöpecül megy.. egy beállítást kell csak elvégezni, azt is csak, ha hőmérőhöz kell hitelesíteni.. (a hőelemek különbözőségei miatt) a P1 el az első fokozat erősítését lehet állítani (hitelesíteni a szabályzót a hőmérőhöz) triak helyett FET van mert kapüzemű táppal fog menni.. Ha gondolod megrelézheted, bizti helyére a tekercs, az FB-1 pontot pedig a tápra kötöd (12V) egyszer már felraktam, de azóta változott egy 1-2 dolog csá
jah a fűtőbetét a FB-1 és a 24V közé megy...
FB-2 a 24V testje..(közös a 12V-éval)..
Nem rossz de én inkább maradnék a tranyó+relé párosnál részemről, nem szeretem ha félvezető van a fűtés útjában ami akárhogy is nézzük veszteséget okoz amit a félvezető elfűt.Nekem a pákán kívül ne fűtsön semmi
.Szerintem a gyárit sem kell utánnkalibrálni ha másik pákát teszek rá , ezért a plussz beállításnak nem látom értelmét.Amugy meg +/-10fok kit zavar? Nem kell annak olyan halálpontosnak lennie szerintem.
Jól gondolom, hogy te egyenáramot akarsz átfolyatni a páka fűtőbetétén?!
Ha igen, akkor ezt kicsit gondold át! Idézet: „még nem teszteltem, de sztem simán pöpecül megy..” Az biztos! Ha jó helyre tartod, akkor a páka egyenesen berántja az alkatrészeket a panelba!
Én is elkezdtem az áttervezést csak 2 kérdésem volna 1 miért lm314 miért nem tl 082
2.Ha felére veszed az első fokozat erősítését akkor 150 c -1.5v nem egyszerűbb a beállítás De szerintem jó ez a kapcsolás
csá
nem értem, h mi azzal a baj, h DC feszt kötök a pákára.. 24V AC effektív értékben van megadva... így sztem a 24V DC tökéletesen fegfelel... nem látom semmi akadályát, a fűtőbetét az csak egy cekász, csak nem sértődik meg az egyenáramtól.. (az effektív jelentését gondolom tudjátok..) teáht örülnék ha kifejtenéd, h mért nem jó a pákának a DC fesz??.. kösz
1.- Jó kérdés. Akkor ez esett kézre. (Gondolom most nem az OPA típusára, hanem a tokon belüli műv. erősítők számára gondolsz.)
2.- Nem rossz ötlet! Utána számolok és ha kivitelezhető, akkor az új kapcsolás már ilyen lesz. Mindenki áttervezi az áramkört?! Szerintem én leszek a gyorsabb! :crazya: Már majdnem kész a Forrasztóállomás II.
mondtam h a beállítás, csak a hőmérő miatt kell..
a P1 et betekered középre és kész.. kb 57uV/°C os a hőelem a pákába (a hőelemek szórásának a kompenzálására van a beállíthatóság) Kagkk: a feszszintek azért ilyenek mert: úgy akartam h a páka középhőmérsékletén(150+4500)/2 a komparátorra jutó feszültség pont a táp fele legyen.. a többi már adódik (a hőelem szórására meg a -+20% tetszett.. ennyi)
én nem sietem el
![]() kicsire, könnyűre sűrítem kész az összes nyák.. marva, fúrva.. csak alkatrészeket kellene vennem dögivel (több cucc építése folyik.. de elsőnek a pákát kellene megteremteni, mert a régi már kicsit beteg) dehát a lustaság győz Idézet: „ól gondolom, hogy te egyenáramot akarsz átfolyatni a páka fűtőbetétén?! Ha igen, akkor ezt kicsit gondold át!” Szerinted ezzel mi a baj? Akkor elmondom, hogy nálam immár két páka megy egyenáramról, köszönik jól elvannak. A fogóm hegye jobban vonzza az alkatrészeket, mint a páka (mondhatni, a páka egyáltalán nem vonzza). Egyébként gondolod, hogy a váltóáramnak nem lenne mágneses hatása? Igaz, a legújabb szabályozás már nem csak ki/be kapcsolgatja, hanem PWM-mel a teljesítményét is szabályozza a hőtartás végett. Mellesleg én úgy mértem, hogy kb. 70uV/fok a hőelem, ami benne van. Elvileg akár lehetséges is, mert a (talán) J típusúnak 68uV/fok a meredeksége. Legutóbb ezt a meredekséget írtam a szoftverbe a számításokhoz, hőmérővel ellenőrizve jól mért. Idézet: „[quote]nem szeretem ha félvezető van a fűtés útjában ami akárhogy is nézzük veszteséget okoz” itt a FETre gondolsz? vagy az egész áraköre? amit ez elfűt az jelentéktelen.. a fetnek n*10mili (n*10*10^-3) ohmos nagyságrendű átmeneti ellenállása van... max (nagyon felfelé kerekítve) 500mW alakul hővé a feten. (nem kattog, sokkal kisebb, mint egy relé. nincs pogácsa ergó nem éghet be, nem ragadhat össze, ..stb) |
Bejelentkezés
Hirdetés |




de komolyra fordítva, elviekben így lehet a dolog tényleg..


.
2.Ha felére veszed az első fokozat erősítését akkor 150 c -1.5v nem egyszerűbb a beállítás





