Fórum témák
» Több friss téma |
Fórum » JLT-02 analóg forrasztóállomás
Ez tényleg nagyon szép! A panelterv is tetszik.
Ha minden igaz, akkor lassan elkészül a PIC-vezérlésű páka gyártatható NYÁK-rajza is. Ez elég fullextrásra sikeredett, LCD kijelző, nyomógombok, LED-ek, RS232 csatlakozás PC felé. A szabályozás gyakorlatilag 0.1 fok pontossággal mér és számol, a hőmérséklet tartása is elméletileg tizedfokos, de egy fokon belül teljesen biztos. A páka tejlesítményszabályozása 0.1%-os lépésekben történik, többféle szabályozási modell választható. Én nemrég egy SMD panelt raktam össze ezzel a pákával, kiválóan muzsikált. Ha ennél több kell valakinek, akkor tényleg vegyen valami "gyárit".
Köszi.
Néztem a PIC-est már neki is akartam állni egy nyáktervet összedobni neki csak az elmúlt hetekben nagyon el voltam havazva. Már csak kiváncsiságból is össze akarok dobni egy PIC-est is mert az is nagyon tettszik. Gratulálok hozzá szépen összehoztad. Ha lesz nyákterv tedd ki ide légyszives. Mivel csinálod ? SL 5 ? Remélem. Mert akkor a lay is kellene mert biztos van néhány alkatrészem ami sosem akkora mint annak aki a nyákot tervezi. / Murphy már annyira otthon érzi magát nálam, hogy ő nyit ajtót ha kopognak /
Sajnos nagyon "elszaladt a ló", ez a fullextrás olyan lesz, hogy alkatrész oldalon csak a kezelőszervek és a 90 fokban fektetett csatlakozók lesznek, az összes alkatrész a forrasztási oldalon, SMD kivitelben lesz rajta. Szóval nem biztos, hogy egyszerű lesz utánépíteni.
Viszont az egyszerűbb verzióból is kellene csinálni egy jó kis NYÁK-ot, ráadásul azon agyalok, hogy egy 3 digites LED-es kijelző elég lenne talán rá, és jobban is látszana, mint az LCD modul. Szóval alakul még a dolog, de kéne csinálni egy olyat, amit utánépíthet bárki könnyedén. Egyébként Eagle-ben készül a terv.
Nem olyan szaladgálós tipus az a ló. Nem lehetne egy egyoldalas nyákon megoldani azt is ? Nem kell annak feltétlenül egy PC táp házába beleférni. Az a nyák amit az előbb láttál az is nagyobb mint az eredeti , kicsit nagyobb házba tettem meg tettek rá néhány átkötést és mindjárt jobban elfértem rajta.
A full extrásat is csak meg lehetne oldani kicsit könnyebben után épithető változatban is. Az az igazság nem nagyon szeretek kétoldalast vasalni, elég pepecselős a beállitgatása. Sajnálom,hogy Eagle-el készül bár nem gond mert azt is könnyedén át tudom tenni az SL-be.
Direkt olyan "kétoldalasra" rajzoltam, aminek az alkatrész oldalán csak egyenes átkötések vannak. Ezek egyoldalas nyomtatásnál sima huzalátkötéssel megoldhatók. Nem a PC táp háza, hanem az ingyenes Eagle méretkorlátai volt a késztető erő, hogy összezsúfoljam
![]() Itthon akarok belőle vasalni egyet a hétvégén (van még kis kozmetikáznivaló rajta), és össze is akarom rakni. Hát, volt egy kis "rásegítés", hogy építsek PWM-es szabályozást, meg PI algoritmust bele, meg legyen rendes logolási lehetőség, hogy grafikont gyártsak. Aztán ez lett a vége De azért azt a kezdeti, egyszerű cuccot is jó lenne utánépíthetővé tenni, mert az is bőven elég mindenre.
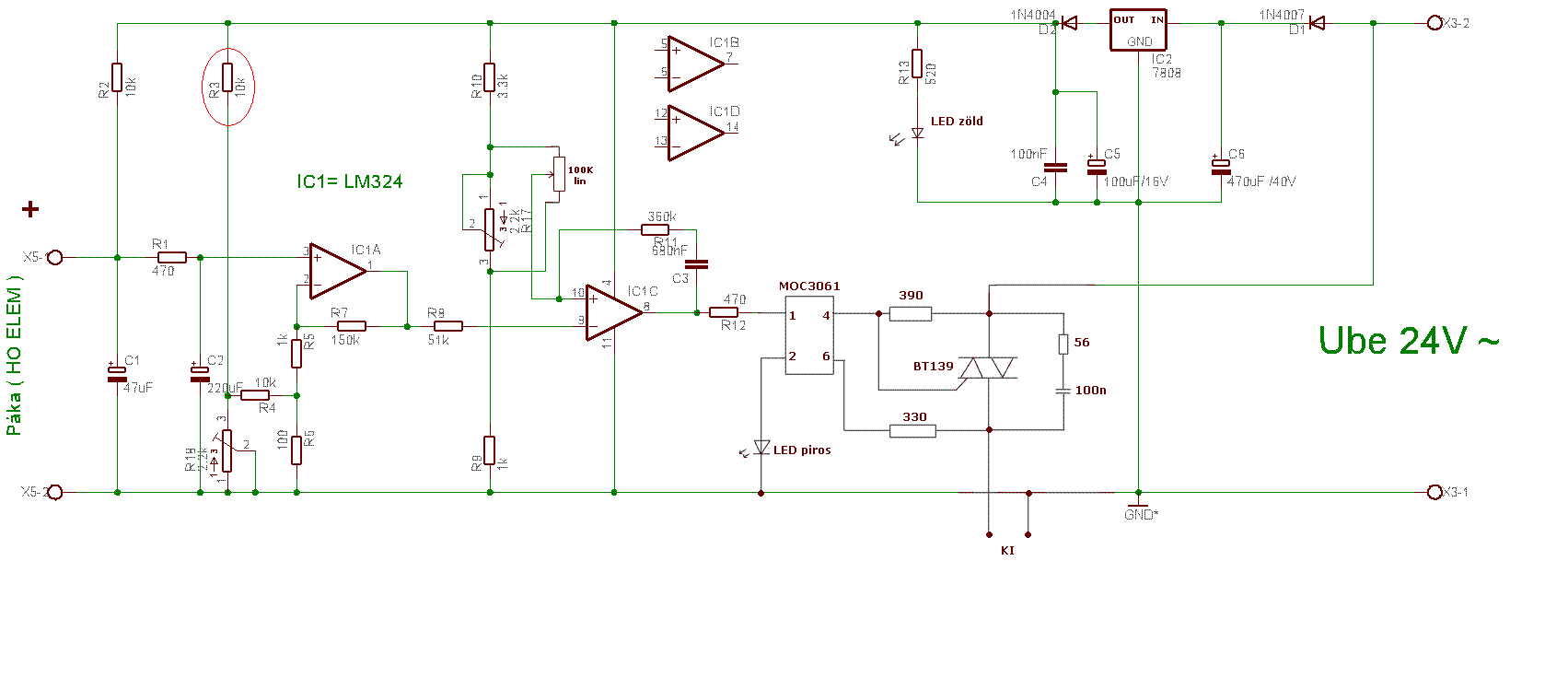
Na itt van egy kép(kapcsrajz),meg egy a (beültetés+nyák)
Sziasztok!
Én ezt a kapcs rajzot építttem meg és a rajzon az R3 ellenállás 10kohm a beültetési rajzon meg 1kohm van. Ha 10kohmot tettem bele nekem nem lehetett szabályozni a pákám hőfokát túlmelegegett, ha 1kohmot tettem bele akkor szépen lehetett szabályozni ki is kapcsolt meg minden de 280Celsius alá nem tudtam levinni a hőmérsékletet az R18 azaz a 2.2Kohmos potméterrel.Ezért cserélgettem az ellenállásokat és 220ohmnál állapodtam meg mert így már elég széles hatában tudtam változtatni az alsó hőmérsékletet. Nekem teljesen fekete színű a pákám és ez van ráírva SOLDERING SL-1 24/48W. Remélem egy két bajtársamon ezzel tutam segíteni.
Itt is szeretnék bocsánatot kérni mindenkitől, a viselkedésem miatt, nem magyarázkodni akarok, csak rossz napokat élek át mostanság, és nem gondolkodtam, mielőtt írtam volna.
A kijelzővel kapcsolatban pedig azért gondoltam, hogy rossz a kapcsolás, mert furcsának találtam az alkatrész értékeket az ic katalógusában szereplő mintakapcsoláshoz képest.
hali
A kapcsolási rajz és a beültetési rajz is jó, csak nem egyazon alkatrészeket kereteztél be. Ami a panelon van 1kilos az a kapcsolási rajzon a "nagy" poti "alsó" felére van kötve. Ez a penelt jópár példányban elkészítettem, mindig jó volt. Az hogy neked nem ment 220fok alá az fura... de megoldható... de te meg is oldottad
Bocsi hogy csak most válaszolok pár oldal elteltével (megíródásával).
Nem tudom hogy pontosan melyik alkatrész-értékekre gondolsz, de úgy emlékszem hogy csak az ICL7107 bemeneti osztóját változtattam meg. Erre röviden azért volt szükség, mert közvetve hőmérsékletet kell mérni. A forrasztóállomásban a hőmérő modul által mért feszültség az LM324 1-es lábán ha például 250 fok esetén 1V, és ha a gyári ajánlásban lévő (arányú) bemeneti osztó lenne a panelmérőben, akkor 1-et, vagy 10-et, vagy 100-at írna ki. De arra van szükség, hogy 250-et írjon ki, ezért változtattam meg a bemeneti osztó értékét (1M+150k-ra). Hangsúlyozom, hogy ez csak egy kitalált példa, nem tudom most fejből hogy mekkora feszültség van az 1-es lábon 250 fok esetén. A többi alkatrész a mintavételezésért meg ilyesmi dolgokért felel, azokat úgy emékszem hogy nem változtattam meg.
Bocs igazad van!Az alkatrészeket összekevertem az alkotás izgalmában.A hőfokot viszont így tényleg levittem,hogy előtte miért nem ment alacsonyabbra azt nem tudom.
Hali!
Én nem azt akarom neked bizonygatni, hogy a kapcsolás működik, mert ezt már többen megtették előttem, és többek között nekem is van egy kifogástalanul működő példányom belőle. Viszont a kijelző problémába én is belefutottam. Gyakorlatilag teljesen ugyanazt a hibát produkálta mint neked. DE, nem az áramkör volt a hibás, hanem én. A kijelző (Attila86 félét) készítése közben valamiért tükröztem a nyákrajzot, és úgy készítettem el. A beültetésnél persze a 7107 -et lábkiosztás szerint helyesen ültettem be. Csak éppen így az IC az alkatrész oldalra került. A kijelzőt mikor beraktam a foglalatba a túloldalon, nem is figyeltem már a helyes lábkiosztást. Az áramkört bekapcsolva nekem is 001, 002 -őt mutatott, és nem nagyon reagált semmire. A poén, hogy többszöri átnézésre sem nagyon jöttem rá a hibámra. (A kijelző lábkiosztását nem néztem, mert az viszont így nem volt jó.) Cserélgettem az alkatrészeket, az IC adatlapja szerintire, de csak nem akart jó lenni. Persze mikor rájöttem a fordított nyák -ra, megcsináltam újból és elsőre tökéletesen működött. Ennyi.
Üdv!
Nekem is van egy, a tiédhez hasonló problémám. Ugyan úgy, mint nálad bekapcsolás után 001-et vagy 002-t mutat és nem reagál semmire, viszont az én panelem jó, legalább is én idáig nem fedeztem fel rajta hibát. Ha esetleg tudnál rá valami okosat mondani, (vagy bárki más,)... A segítséget előre is köszönöm! (Érdekesség: Amikor nálam bekapcsol az áramkör egy pillanatra felvillan a 666-os szám. Ez normális? Más is tapasztalt ilyet?)
Üdv.!
A bekapcsoláskor megjelenő 666 normális. A hőmérséklet-szabályozás egyébként működik? Az ICL7107 30-31-es lábán mekkora a feszültség (van-e egyáltalán)? Ha igen, akkor: hőmérséklet növelésével ez a feszültség változik? Forraszd ki a panelmérőnél levő 1M-s ellenállás 7107-től távolabbi lábát ("BE" pont)! Ide és a 30-as láb közé kapcsolj kívülről feszültséget! Így mutat valamit a panelmérő?
Sziasztok !
Én is sikeresen megépítettem az Attila féle áramkört, ezekkel a kiegészítésekkel: Idézet: „A módosítások pedig: hőelem bemenetnél 470 Ω a két kondi között 10k ra cserélve + 100nF hidegítő a második kondival párhuzamosan, és a műveleti erősitő komparáló részénél, az 51k után egy 330nF al még az erősített jelet is szűröm. -lidi okt.12.” Kijelzőt nem készítettem - egyenlőre nem is fogok. A szabályzó poti 100 kohm, a meghajtás opto + BT137 hűtőbordán. Dugasztáp trafója adja a tápellátást. Kb. 2 órát "járattam" beszabályozni" még nem volt időm. Most csak ón olvadásra van beállítva a hőfok. Nyugalomban hagyva kb. 20-25 másodpercenként kapcsol. A trafóm egy kicsit gyenge, mert olyan 18 V-ra esik vissza terheléskor. Egyenlőre ennyit a tapasztalatokról. Nem vagyok túl gyakorlott, de nekem nem volt gond az élesztéssel. Majd méricskélek (hőmérőm az nincs !)és közzéteszem.... Idézet: „Nem tudom hogy pontosan melyik alkatrész-értékekre gondolsz” mutatom..
A 39-es lábra csatlakozó ellenállás a mintavételezési frekvenciáért felelős. A 27-es lábról jövő kondi nem tudom hogy mit csinál, nincs kedvem beleolvasni most az adatlapba. De ha érdekel akkor megnézem neked.
Ennek a két alkatrésznek az értéke nem tudom hogy miért nem egyezik az adatlapban szereplő értékekkel. Valószínüleg azért, mert amikor az értékeket beírtam az Eaglebe, akkor nem az adatlapról lestem, hanem valahonnan máshonnan, ami épp a kezembe került. A 28-as lábra csatlakozó 470k azért nem 47k, mert így a műszer méréshatára nem 200mV, hanem 2V. Illetve mivel csak három digitről van szó, ezért 1V a végkitéséshez tartozó feszültség. Ezzel könnyebb volt számolni és stabilabb az áramkör, mintha 100mV lenne a végkitérés. Durván fogalmazva 10-szer érzéketlenebb a zavarjelekre. Illetve a bemeneti ellenállások tűrése is kevésbé befolyásolja a működést.
oké így tiszta, miért van változás. kösz
Alapvetően a 7107 IC felépített áramkör nagyon egyszerű, és általában elkötés, hibás alkatrész vagy forrasztás miatt fordul elő a hibás működés.
Javaslom, hogy vedd ki az IC -t a foglalatból és a következőket végezd el. Ellenőrizd a nyákot, nincs-e rövidzár vagy szakadás a vezető sávok között. (Ez keletkezhet akár a fúrás közbeni sorjától is, vagy ónfolyástól. A felesleges gyantát is távolítsd el.) A gyanús helyeket sípoltasd ki a multimétereddel. Ellenőrizd le a beépített passzív elemek értékét, ha kell az egyik lábát forraszd ki az alkatrésznek a mérés idejére. A 7107 elég érzékeny a kapacitásokra, ha teheted és alkalmas a műszered akkor ezeket is mérd meg. A kondik között néha elég nagy szórás van, és ez is okozhat működészavart. Ha nincs kapacitás mérőd, a kondikat még zárlatra sípolással akkor is le tudod elllenőrizni. Nézd át az alkatrészek forrasztási pontjait, ha kell, vagy gyanús valamelyik forrpont akkor forraszd át újra. Ha ezekkel megvagy, akor jöhet a mérés. Kapcsold az áramkörre a tápfeszültséget. (7107 nélkül) Mérd meg a foglalaton keresztül, hogy megvan -e az 1-es lábon a +5V és a 26 -os lábon a -5V a 21 -es lábhoz (GND) képest. Mérjél feszültséget a 30, 32, 35 -ös lábon. Nulla voltot kell, hogy mérjél. Ezután sípoltasd ki a 21 -es lábhoz képest mindhárom lábat.(A sípolást minden esetben rákapcsolt tápfeszültség nélkül végezd.) Mérjél feszültséget a 36 -os lábon. Ezen a lábon meg kell jelenni 0V és kb. 2,5V közötti feszültségnek, melyet a trimmer potméterrel tudnod kell állítani az előbbi feszültségek között folyamatosan. Ezután kapcsolj +5V feszültséget a műszer áramkör bemenetére, és mérjél feszültséget a 31 -es lábon. Kb. 0.75V -ot kell mérned. Ha ezen mérésekkel megvagy és minden rendben akkor az áramkör elvileg működőképes. Tedd be az IC -t a foglalatba és amennyiben az IC jó, az áramkörnek működnie kell. Ha mégsem és nem tudtad a kondik értékét megmérni, akkor esetleg még ezek cseréjével lehet némi remény.
Hello!
Mégigmértem mindent, amit leírtál, majdnem mindent rendben találtam, kivéve ha 5V-ot kötöttem a bemenetre, akkor a 31-es lábon csak 0.64 V található! Az alkatrészeket átnéztem, és a panel is jó. Lehet az gond, hogy minden kondi kerámiakondi? (kék csepp alakú)
Emberek, megvan a hiba!
Attila kapcsolásában a kijelző panelen a C4 nem 100p, hanem 100n, és csak a C2 100p, (C1 100n, C3 470p)! Eddig ez nem tűnt fel senkinek, hogy hibás a kapcsolási rajz, vagy az én panelem nem az igazi, és valami miatt így működik?!
sziasztok
A hőmérőmodulnál a 7107es IC 27es lábára csatlakozó kondi az nem 100pF hanem 220nF. Nálam igy müködik és az IC adatlapján is ez van. üdv : Tiva
hali
nekem a kijelző nélküli van meg(underspeed féle nyákon), és azt tapasztalom, hogy miután felfűtött nem kapcsol ki tök egyértelműena fűtés hanem mondjuk ugy sacc/kb 2-3-4-5 Hz-el villog mikor hogy.. A trafo amiről küldöm neki, valamivel kisebb mint kellene lennie, de nem melegszik, meg amúgy se akarok 450fokon hegeszteni, arra van más. probléma ez a villogás vagy ne foglalkozzak vele ? Edga'r
azért villog, hogy a beállított értéket tartsa.. ez normális :yes:
Igaz, hogy írták már többen is, hogy ilyen gyorsan villog, de nekem ez akkor is gyanús. A PIC-es vezérlésben, ha a küszöbhőmérsékletnél ki-be kapcsolgatok, akkor is több másodperces periódusok jönnek létre, akkora a páka hőtehetetlensége, késleltetése.
Szóval a másodpercenkénti sok ki-be kapcsolás nekem nem tűnik túl egészségesnek. Igaz, hogy mindezt csak elméleti alapon mondom.
Nekem hónapok óta kettő működik a két asztalon, azok is ezt csinálják. Semmi baj velük kifogástalanul működnek. Mértem, 1-2 fokon belül tartják a beállitott hőfokot, pedig ugyanilyen gyorsan villognak, kapcsolgatnak.
Nem hiszem,hogy lenne belőle gond itt szinte egész nap megy a páka.
Nem kétlem, csak furcsállottam a saját tapasztalataim alapján (a Weller is több másodperces időközökkel kattog). Fogok építeni egy analóg szabályozást is, és majd méricskélek azon is.
Amúgy ma készült el a PIC-es páka V3 verziójának első prototípusa. Néhány képet mellékeltem.
hali
én is a hőtehetetlenség miatt gondoltam volna h nem ilyen "nagy" frekin kéne rángatóznia.. de ha a páka fűtőbetétjét nem cseszi el, hát felőlem.. ![]() Edga'r |
Bejelentkezés
Hirdetés |


















