Fórum témák
» Több friss téma |
Hát azt nagyon megköszönném, mert úgy áll a hardware rész, hogy nyák készen, beültetve és beforrasztva minden, dobozba beszerelve, ledek és kapcsolók kivezetve az előlapra, meleg ragasztóval kitöltve a vezeték forrasztások, már csak a PIC-et kellene betennem és kész.
Az én rajzomat mellékelem, mert történtek a tiedhez képest változások, további igények. 1. Két választható optocsatoló kör van benne, az egyik a tied a másikat egy másik topicban ajánlották (kiváncsi voltam működik-e). Mindkettő működik, bár a másikon az opto lábán csak 1,2 V nyitófeszültség van, de működik. 2. A relé környékén lévő sorkapcsokat és relét én nem a főtáp kapcsolására, hanem esetleg egy mágnesszelep működtetésére vagy csak egyszerűen 12V kivezetésére használom. 3. A PIC és a Mosfet közötti NE555 egy mosfet driverként üzemel egy másik topic szerint. 4. A ledek kapcsolóval direktben vagy PWM vezérelve üzemeltethetők. Na most a működés: A beállított időn keresztűl (Kb. 12 óra) világít 4 db led szalag (4x20W) az akvárium fölött, az első 30 perc alatt 0-100% felerősödik, majd ezen az értéken marad, az utolsó 30 perc alatt 100-0% elhalványul. Van két időkapcsoló, az egyik a 100W-os tápot kapcsolja (vezérlő áramkört és egyben a ledeket is ellátja), a másik az optokapcsolón keresztül vezérli a PIC-et. Ha az optokapcsoló "be van kapcsolva", akkor van jel a PIC-nek, ami elkezdi növelni a fényerőt majd tartja, de ha megszűnik a jel akkor elhalványítja a ledeket. Az X9 kapcsolóval (nálad MAX-UP/MAX-DW, ami nálam egy darab (ON)-OFF-(ON) kapcsoló lett), a középső fázisban tudjuk a fényerőt állítani (nem biztos hogy mindig 100%-on kell világítani) ill. tárolni az értékét. A három led visszajelzésre szolgál, melyik fázisban vagyunk éppen. Tehát összefoglalva, időzített szabályozható fényerejű led világítás napfelkelte-napnyugta extrával. Ha már dereng valami bólogass. Írj ha bólogattál ![]() köszi
Hello! Azt hiszem nem fogok bólogatni.. Mert azt talán mégsem gondoltad komolyan, hogy féléves távlatból újból elölről át fogom (sokadszorra) elemezni a működési logikát, amit kitalálsz és változtatsz. Nyugodtan tedd azt, de én ebbe már nem veszek részt ha nem haragszol.
Egyáltalán kipróbáltad, hogy a PIC vezérlés megfelelően működik-e? Mert ugye én csak megrajzoltam, és "programoztam", de kipróbálni semmit nem próbáltam. Egyébként sem látom át, mennyiben változtatja meg ez az eredeti működést. Hogy a Led-eket kapcsolod ki-be, meg miért, az "a Te bajod". Én arról nem tudok és nem is akarok véleményt mondani, hiszen Te tudod mit szeretnél. Egyetlen hibát látok, hogy ha az UP-DW gombot egy kapcsolóra teszed, akkor soha nem fogod tárolni az értéket, mert azt egyidőben egyszerre megnyomni nem tudod.. üdv!
Szia! Az eredeti rajz sokat segítene a tényleges hiba feltárásában. PL. az INT/RB0 bemenetet vezérlő optocsatolók szerepe sem egyértelmű. Az egyik kapcsolás határozott logikai szintre húzza a bemenetet. A másik kapcsolás 50Hz-val "rángatja" ugyanazt!
Feltétlen össze kellene dobnod egy próbakapcsolást az eredeti kapcsolással és programmal. Ha úgy működik az áramkör, akkor a módosításoknál kell keresni a hibát.
Sziasztok. De nekem rontottatok mindketten.
A fenti hozzászólásom ezért született: Idézet: „Megtaláltam ugyan a kapcsolást, meg a programot is csak abban éppen már fogalmam sincs mit miért csináltam benne.” Idézet: „Mert azt talán mégsem gondoltad komolyan, hogy féléves távlatból újból elölről át fogom (sokadszorra) elemezni a működési logikát, amit kitalálsz és változtatsz.” Teljesen világos volt a működési logika, én csak neked akartam feleleveníteni. Tudja ami nekem kell. A változtatások, bővítések azért születtek, mert ahogy egy kezdő lassan tanul és előtte kinyílik a világ, egyre jobbat, tökéletesebben szeretne alkotni. De mivel szerinted nem kívánságműsor van, ezért magamtól vagy más helyen tökéletesítettem az eredeti tervet. A változtatásokat próbáltam elmagyarázni, ami nem érinti az eredeti működést. Pl. épp _JANI_ javaslatára tanulmányoztam a led rákötése 230V-ra topicot, és került bele a második optokapcsoló kör, mert kiváncsi voltam az is működik-e. Próbakapcsolás építése helyett az eredetihez építettem hozzá. Jelentem, mindkettő működik, de a tiedet használom, az egyszerűbb. Az NE555 betétele abban a topicban született, ahova te irányítottál át, mivel nem voltál biztos hogy 100W ledet lehet-e PIC -> Mosfettel közvetlenül vezérelni. Az UP-DW kapcsoló egyesítésének hibáját kiküszöböltem egy két áramkörös nyomógomb előlapra történő kivezetésével. Az egyik kapcsoló állítja a fényerőt a másik nyomógomb tárolja az értéket. Na most hogy mindenki kellően felháborodott , elmondhatom végre hogy milyen gond van az eredeti kapcsolásban? Idézet: Talán ezzel kellett volna kezdeni mert az eddigiekből csak az derül ki,hogy amit módosítottál az nem volt hatással a működési hibára, de a hibáról semmit semtudunk. „Na most hogy mindenki kellően felháborodott, elmondhatom végre hogy milyen gond van az eredeti kapcsolásban?” A hozzászólás módosítva: Feb 15, 2014
Remélem nem csak te vagy kíváncsi a hibára.
Tehát kapcsolást megépítettem, PIC-et küzdelmesen (erről még később írok) beégettem. Jött az első bekapcsolás. Az instrukció szerint első alkalomnál megnyomtam a fényerő tárolására szolgáló gombot, hogy 50% fényerő legyen az alapérték, amit majd később módosítani lehet. Eddig minden simán ment. 0-ró elkezdett emelkedni a fényerő és villog a visszajelző led, de 30 perc helyett 3 perc alatt érte el a maximumot (ami először az említett 50%). Majd folyamatosan ég a led, ami a maximum elérését és a fényerő állítás lehetőségét jelzi. Megszüntettem ekkor a PIC vezérlésére szolgáló jelet, villog a visszajelző led és 30 perc alatt 50%-ról kb 5%-ra csökkent a fényerő (ez nem probléma, hogy nem 0% és nem sötétül teljesen el, ez már elég halvány és úgy is ki fog kapcsolni a táp). Második nekifutásra gondoltam a középső fázisban beállítom majd a kívánt fényerőt, de ez nem sikerült. Ha lefele próbáltam akkor kb. 15-ször felvillant a visszajelző led, de a fényerő nem változott. Ha felfele próbáltam, akkor mintha újraindult volna a program és 0-ról 3 perc alatt 50%-ig emelkedett a fényerő. Összefoglalva, a fényerő emelkedési fázis 30 perc helyett 3 perc és a fényerőt nem lehet a max. fázisban állítani. Na most leírom, hogy a hibakeresésben én hova jutottam el. Próbáltam mindkét optokapcsoló kört hátha nem stabil a vezérlő jel (kiszedve az egyik optokapcsolót és a foglalatban direkt átkötve az 5V-ot is próbáltam), de mindig elérte 3 perc alatt a visszajelző led szerint a max fázist és fényerőt. Ha a fényerősödés fázisban szakad meg a jel, akkor rögtön átmegy fénycsökkenés fázisba. Tehát a vezérlő kör jól működik. Az áramkör másik vége is jó lehet, hiszen szépen növeli és csökkenti a PIC az NE555 és a Mosfetten keresztül a ledek fényerejét, ha nem piszkálunk semmit. A fényerő állító kapcsoló különböző viselkedésére (mit csinál ha le és ha fel kapcsolom) nem jöttem rá. Kapcsoló nélkül közvetlenül a nyák kivezetésen is próbáltam kapcsolni, hátha a kapcsoló rossz, de nem. Mivel közös GND vezetéken vannak, amit a kapcsoló vagy az egyik vagy másik PIC lábbal köt össze, a különbség a két kondenzátor csak. Cseréltem hát a felfelé kör kondenzátorát, hátha nem indul újra előröl a ciklus, de nem változott semmi. Én arra jutottam (ami nem biztos hogy helyes), hogy a PIC programmal lehet valami hiba. Első körben arra kérnélek proli007 kolléga, hogy tedd fel légy szíves még egyszer az oldalra a hex fájlt, mert lehet hogy az eredeti feltöltésnél hibás lett (ha hibás, akkor nem a letöltésnél az, próbáltam többször több gépen, lefelé mindig ugyanaz). Elmondom miért gyanús a hex fájl. Megépítettem először egy soros portra épülő watt féle égető áramkört, amivel nem sikerült tökéletesen beégetni a fájlt. Gondoltam elszúrtam az áramkört, megépítettem hát egy párhuzamos portra épülő verzióját. Na ezzel sem sikerült tökéletesen, konzultáció, hogy mi lehet a baj. A gond az volt hogy a flash, eeprom és config rész jó lett csak az ID loc rész nem sikerült (utólag kiderült ez nem befolyásolja a működést, ettől még működik a PIC), mert olyan értékek voltak benne ami nem értelmezhető. Így hát arra jutottunk, hogy lehet a hex fájl volt hibás. Ezért kérlek szépen, tedd fel újra, ha csak nincs valami más ötlet. Köszönöm
Ebből számomra az derülki hogy proli007 írt neked az programot ami nem lett eletsztelve soha.
Amint első alkalommal kipróbáltad hibás működést tapasztaltál. Elárulok valamit , a programok NEM szoktak elsőre hiba nélkül futni. Fejleszteni csak úgy lehet(inkább szabad) ,hogy legyártod a hardware-t (deszkamodell is lehet) és odaadod a programozónak.Ő pedig addig faragja a progit míg azt nem csinálja amit szeretnél. Ettől persze el lehet térni de csak szívás van belőle.Én már próbáltam többször is "távfejleszteni" , több kevesebb sikerrel. Apró kis hibák többnyire kijavíthatóak de ha valami komolyabb logikai hiba van a progiban azt nagyon nehéz így megtalálni. Szerintem nem a HEX ben kell keresnetek a hibát (Úgy értem hogy nem sérült az a file),hanem a forráskódban. Itt a fórumon senki nem fog segíteni csak ha a kód is elérhető lesz. Nem semmi vagy Idézet: , „4:12” Idézet: ,„3:52” Idézet: mikor alszol? „3:03” A hozzászólás módosítva: Feb 16, 2014
Teljesen jó a meglátásod, proli007 kolléga volt kedves megírni nekem a programot, sőt az alap áramkört is Ő tervezte. A továbbfejlesztéssel nem akartam már terhelni, azt én követtem el mások segítségével. Mivel nagy szívességet tett nekem, nem akartam úgy kezdeni hogy "kolléga, rossz a programod, fuss neki még egyszer mert irgum-burgum lesz". Most reménykedek benne, hogy hátha segít újra nekem és megtalálja a hibát a programban.
Amúgy a héten éjszakás műszakban dolgoztam és nehéz visszaállítani a bioritmust, ezért voltam éjjel fent.
Hello! Nem tudom hogy lehet ilyen hiba, mikor egy számláló megy fel-le, és az órajel azonos. Lefordította, és felteszem újra a hex filet. Bár abban nem lehetne beégetéskor hiba, mivel az CRC ellenőrző kódokat tartalmaz, az égető program meg azt ellenőrzi. A program egyébként a PARSIC-al rajzolódott, annak is felteszem a tervét, hátha látok benne valamit. Azt ellenőrizni kellene, hogy a FEL-LE led 874ms-onként villog-e. Mert a 0,874*8*255 adja a kb. 30 percet üdv!
A hozzászólás módosítva: Feb 17, 2014
Kedves kolléga.
Megpróbálom kedden újra beégetni a programot, hátha jó lesz. A beíráskor jelentkező hiba képét felteszem most. A fel és a le jelző led ugyanazon a sebességen villog, ami kb. egy másodperc. Jelentkezem kedden mi az eredmény. Köszönöm
Kedden beégettem a most feltett hex fájlt (különbözött jelentősen az eredetileg felrakottól), ma délelőtt kipróbáltam. Az első fázis még mindig kb 3,5 perc (pontosan 220 másodperc és kb. másodpercenként villog a visszajelző led).
Viszont már lehetett a középső fázisban a fényerőt állítani, azonban csak felfelé. Lefelé állításnál villogott a visszajelző led ugyan, de a fényerő nem változott. Ha lefelé állítás után megnyomom a felfelé állítás gombot, akkor felfelé onnantól kezdi emelni, ahova elméletileg lecsökkentettem előzőleg. Tehát a lefelé állítást a PIC érzékeli csak nem jeleníti meg. Ha a fel-le állítást nem tudtam érthetően leírni, szóljatok, nekifutok még egyszer.
Szia! Bocs de ez a projekt nincs elmentve nálam! Úgy lehet hamarabb megtalálnám...
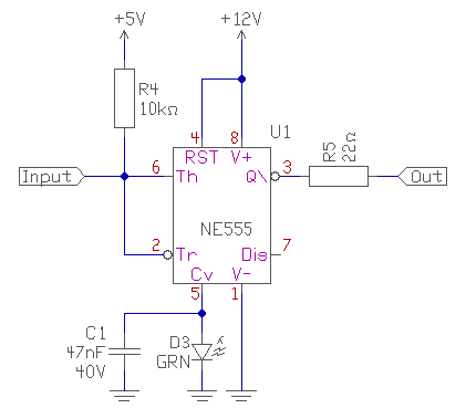
Ami nem tetszik a kapcsolásban az az 555-ös FET DRIVER! Ezt a részét külön is tesztelned kellene! Nekem ez:_Link_ a kapcsolás jobban tetszik, és a te áramkörödhöz is jobban illeszkedik. ( Azért nem tetszik az a kapcsolás mert ~12VDC-ről táplálod az 555-öst és a RESET bemenete 5V-tal van vezérelve. Ezt a vezérlő bemenetet illik határozott logikai (CMOS) szinttel vezérelni... Ellenőrizni kell az 555-ös adatlapjában, hogy a törlő bemeneten milyen feszültségszintek engedhetők meg. ) A hozzászólás módosítva: Feb 19, 2014
Ez a "projekt" azért nincs nálad elmentve, mert proli007 kolléga csinálta
![]() Szerinte az általa eredetileg oda tervezett Fef nem elég 80W led kapcsolgatására, ezért itt kértem segítséget. Ennek az oldalnak a közepén kerestem Fet drivert, elvileg itt ajánlották. Még te is írtál, bár úgy emlékszem közmegállapodás született, hogy ez jó lesz. Vagy mégsem? Anélkül hogy méregettem volna (bár egy multiméterrel nem tudom mire mennék itt) jónak kell lennie, mert a világító lednél jelentkezik a fényerő változás, tehát szerintem közvetíti a PIC által küldött PWM jelet.
Szia Így már egy két dologra fény derült. De látom ott PRÓ és KONTRA ki lett vesézve a kérdés. Én azért megépíteném próbakapcsolásban is ha nekem kellene...
Hogy tudnám megállapítani egyszerűen, hogy a Fet driver-e az ami nem teszi a dolgát?
Már gondoltam arra, hogy megépítem a PIC köré épülő eredeti kapcsolást leegyszerűsítve minden felesleges dolog nélkül (nevezzük próbakapcsolásnak). Bár nekem úgy tűnik itt a programmal lesz valami baj.
Szia! Ha a PIC-et foglalatba tetted, akkor csak el kell távolítani és egy PWM-es ( az 555-ös PWM elég egyszerű, ) oszcillátorral meghajtod a "FET-DRIVER"-t. Az oszcillátor frekvenciája közelítse meg azt a frekvenciát amit a PIC ad ki és tápfeszültsége legyen 5V, mivel a PIC-et szimuláljuk. Ha jól működnek, akkor zavartalanul tudod a kitöltési tényezővel a fényerőt állítani. ( 555-ös PWM esetén nem lehet teljesen nullára szabályozni, de ha rendesen megy a driver, akkor ez nem is gond, mert a működőképességét ellenőrizted le. )
Ha mindent beforrasztottál az kicsit macerás. De, apró kis trükkökkel így is meg lehet oldani a próbát. "Már gondoltam arra, hogy megépítem a PIC köré épülő eredeti kapcsolást leegyszerűsítve minden felesleges dolog nélkül (nevezzük próbakapcsolásnak)" Csak távolítsd el az áramkörről a "plusz" alkatrészeket. ( Úgy mint kínai áramköröknél szokott lenni. ) ( Látszik, hogy a nyák full-extrás, de mégis csak annyi alkatrészt építenek be, amennyi a minimális működéshez kell. ) A hozzászólás módosítva: Feb 20, 2014
Az ördög a részletekben lakozik! Ha a hardver jó akkor a program is előbb utóbb hozzá idomul.
![]() Lehet a programmal mégis csak a PARSIC-os témát kellene majd felkeresned. De előbb a hardvert kell rendbe tenned! Hogy a programozó "kolégáknak" ne keljen a hardver hibákkal is megküzdeniük! Vagyis legyen egyértelmű a kapcsolás és a funkció, amit el vársz az áramkör működésétől. Tudom ezen a részén már elvileg túl vagy. De gondold még egyszer át. Nem árt...
Köszönöm az eddig segítségetek, megpróbálok más topicban segítséget kérni, hátha valaki rájön a hibára.
Szia! Nem vagyok nagy Parsic-os, de leszimuláltam a programot... A PWM-kimenetet ( LED fényerejét a program szerint ) csak akkor tudod állítani, ha a MAX LED már világít, azaz lefutott az időzítés. Ha a program jól működik, akkor menet közben (elvileg) nem veszi figyelembe a FEL-LE bemeneteket. Nem tudtam tesztelni, hogy a fel és lefutó programban milyen hatással van a fényerőtárolás bekapcsolása ( fel - le gomb egyszerre megnyomása ) .
A hozzászólás módosítva: Feb 21, 2014
A PWM CF bemenetén a MAX elérésekor megszűnik a jel. Vagyis az új fényerő értékek csak akkor lesznek érvényesek ha a az U/D ( RB0 ) bemeneten jelváltozás lesz...
Lefordítva: MAX elérése után látszólag nem történik semmi, amikor a fel és le gombok meg vannak nyomva. Pedig igen, csak az új értékek nincsenek frissítve a PWM-ben. AZ U/D bemenet jelváltozásakor frissül az új beállítás. Ha jól értelmezem a programot.
Az teljesen jó, hogy le és fel időzítés alatt nem lehet állítani a fényerőt, csak a köztes, MAX fázisban. A fel - le gomb egyszerre való megnyomása első indításnál a felfelé történő időzítés alatt a fényerőt 50%-ra állítja, majd a köztes fázisban eltárolható vele a kívánt fényerő.
A MAX fázisban felfelé történő emelésre reagál, csak a csökkentésnél van az hogy látszólag nem történik semmi. Vagyis csak akkor adja a csökkentett értéket, ha utána megnyomom a növelés gombot. Magyarul ha pl. három lépcsőt csökkentem a fényerőt látszólag marad mindaddig az eredeti fényerő amíg meg nem nyomom egyszer a felfelé gombot, és akkor kettő lépcsővel csökken a fényerő. (-3+1=-2) Tehát felfelé frissül, lefelé csak akkor ha a felfelé gombot megnyomom utána.
Hello! Köszi! Jól értelmezed és ez jó megállapítás volt. Valóban a hibát ott követhettem el, hogy elsőként a fe-le áramkört készítettem el. Mikor ez működött, a fényerő beállítás változtathatóságát. De most megváltoztattam, és remélem így már közelebb vagyunk.
Akkor itt a módosított verzió.. üdv!
Köszi, délután megpróbálom beégetni és kipróbálni.
Szia! Van még szabad lád a PIC-en, és a PWM - LED kimeneten kalibrációt is könnyedén el lehetne végezni egy plusz ( nevezzük beállítás engedélyezés ) gombbal. Így bármikor a program állapotától függetlenül be lehetne állítani a PWB - LED fényerejét. ( Ez főleg teszteléskor és hibakeresésnél lenne nagy segítség. ) Leszimuláltam és működött, csak a demóm nem engedte a mentést. De ez csak egy ötlet. Amint tudom megnézem a frissítést!
Hello! Azért csináltam úgy, hogy csak maximumon lehessen állítani, mert nincs rajta semmi kijelzés. Amikor meg fut fel, vagy le, nem tudod mit változtatsz és épp hol tart a számláló.
Vagy úgy gondoltad, hogy bekapcsolsz egy kapcsolót és beállítod a maximum fényerőt, majd visszakapcsolsz az időzítésre? Mert az természetesen lehet. (Meg hát bármi mást is, de ez egy terráriumhoz vagy mihez készült, ott meg nem sokszor kell állítgatni. Ha csak nem ezen szeretnél trenírozni..) üdv!
Szia! Én egy harmadik nyomógombra gondoltam, amolyan SETUP plusz FEL vagy LE funkcióval, ami csak a PWM értékét módosítaná értelem szerűen.
Élesztéskor ez kicsit megkönnyítené a dolgot. Mert akár nulla fényerővel is lefuthat az időzítés és csak a FEL-LE állapotjelző ad némi felvilágosítást, hogy épp mivel van elfoglalva a kontroller. De nem is akarok én nagyon beleavatkozni a programba. Az is elég ha megértem a működését. Respect!
Ha ugyan arra gondolunk, akkor az külön gomb nélkül is megoldható. Mert ha megnyomod valamelyik gombot, akkor beállítható bármikor a max fényerő, elengedve, meg folytatódik az időprogram ahol tartott. pld.. üdv!
Hello!
Na végre megírtam az új hex-szel, amit hétfőn tettél fel. Az eredmény változatlan, azonban észrevettem, hogy teljesen ugyan az volt mint az előtte levő. Vagy nem írtad felül a hex fájlt vagy nem azt töltötted fel vagy nem tudom mi lehet. Amúgy nekem megfelelne a _JANI_ plusz gombja nélkül is, csak már működne ![]() Közben méricskéltem még. Felfutás 220 másodperc, lefutás kb 36 perc amiből 6,5 percig a max led is világít. Azt nem tudom ez alatt csökken-e a fényerő, mert szemmel nem lehet látni. De a lefutásnál nem probléma az a plusz 6 perc, nincs kőbe vésve a 30 perc. Felfelé viszont rövid a kb. 3,5 perc.
Hello!
- Azt sajnos nem tudom, miért különbözik a két idő. Egy számláló és egy órajel működteti, csak a számlálás iránya más. - Vélhetően rossz helyről töltöttem le a hex filet-t. De most már mindegy, mert átalakítottam a kapcsolást. De ez az új. (Legalább is remélem) üdv! |
Bejelentkezés
Hirdetés |













