Fórum témák
» Több friss téma |
Fórum » TDA7250 Végerősítő
Igen 2szeres táplálású
Gyorsan összeszerkesztettem egy tápszűrőt de igy se megy igy most a kimeneten 23v van de igy se megy
Akkor ott a meghajtó is ludas lesz, de ha drága akkor inkább építss egy egysrerűbb, olcsóbb de megépített és letesztelt kapcsolást!
Lehet majd hogy kicserélem a meghajtót
De hogy ha sokba kerül, akkor építhetsz mást is!Megmondod, hogy milyen feszültségű trafód van és segítek nekeed választani, építettem már én is egy párat, tudok segíteni, hogy elsőre beinduljon!
a trafómat házilag szerkesztettem és lead 2x20v-ot és 10-11A-tnem kerül sokba a tda7250 kb 300ft ba ha jól számolom ki de azéert elfogadom az ajánlatod
4-ohmos 180w-os 25cm-es a neve alien AN-2610
Szerintem akkor egy TDA7294 a neked való 100W körül van 8 ohmon, igaz maga sz IC 1000Ft de elsőre be kell indulnia.
Itt romániába nagyon olcsók az ic-k ha kiszámolon ft-ban akkor kb 250-300ft lenne nekem
Az nagyon is előnyös akkor számodra abból kellene építened akkor.
Van neked olyan kapcsolásod ameiket már megépitetted?
Igen van, de ezzel gyere át ebbe a topikba inkább!
Üdv mindenki!
Szintén TDA7250 Hifi erösítö MJ11015 és MJ11016. Mi történik ha nem teszek trafóhoz puffer kondit? Egy öreg Tandberg tr 2045 erősítőből beleltem ki a végfok modult amit tudtam meghagytam. 2x10000µF volt neki a 2x45w-hoz. Az új egységgel 2x130w-ot szeretnék kihozni belőle. Első próbálkozásom +-42V (puffer nélkül) még TIP142, TIP147 belehaltak a TDA-val együtt és világított az 5w-os kerámia ellenállás.
Szia!
Idézet: Láthattad „Mi történik ha nem teszek trafóhoz puffer kondit?” ![]() Más erősítő csak rettenetesen búgna puffer nélkül, ez az automata nyugalmiáram-szabályzós kapcsolás pedig elfüstöl. Ismerkedj meg az élesztés szabályaival!
Köszi a választ!
Akk valahogy átszerkesztem a régiegységröl a kondikat. Olvasgattam, biztos elég lesz, szeretni fogja a 2x10000µF-ot.
"Erősítő élesztés"-sel kapcsolatban akk nekem csak annyi dolgom van, h kisebb fesz.-el tesztelem aztán növelem neki +-40V-ig. Nem tesztelem az IC-t meg a tranzikat. Vadi újak, nemrég érkeztek.
A legfőbb dolog az áram valamilyen módon történő korlátozása.
oks persze! Teszek bele olvadókat. csak nem tom mekkorát kéne.
A Fórumhoz méltatlanok a csevegő rövidítések
![]() A trafó elé izzót, a tápágakba 10 ohm ellenállást ajánlok. A biztosíték 4 ohm-os hangszóróhoz 4A, 8-hoz 2,5A.
Sziasztok
ha valaki járatja +/- 40V-rol az mondja már meg h hány ampert eszik maxon mert tekertetnek neki trafot
Tekertesd legalább 5A-ra az már kell bírja rendesen.Persze függ attól is hogy mienek benne a tranzisztorok TIP142-7akkor az kb 2X120W-ott tud az az a trafód legaláb a 250W-ot el kell birja de ha tekertetsz akkor tekertesd már 300W-ra.Azért kell 5Amert neked kb 2X30VAC-d van és az úgy pontosaqn 300W
Köszönöm
nekem az amper számok a lényegesebbek mert tekertetnem kell rá meg 2*9 V(3A) azért is nem a VA -t kérdeztem
Mien tranzisztort fogsz benne használni?TIP142-7 vagy BDX vagy miet mert az is számít itt.
Már elvan készítve tip142/147 -el
Milyen!! Miért nem lehet ezeket az alap dolgokat legalább helyesen írni?
Trafót nem így szokás kérni, hogy 5 A-es. És a méretezés is hibás. A 2x120 W-hoz, mindent egybevéve érdemes körülbelül 500 W-os vasmagot használni, de ha csak pőrén méretezzük, akkor is kb. 360 W az alja, amit a tápnak illik tudnia. A végfoknak van hatásfoka, amit nem vettél figyelembe, valamint a tápfeszültség terhelés hatására jelentősen esik-ezért érdemes nagyobb vasra tekerni, nagyobb teljesítményűre.
Sziasztok
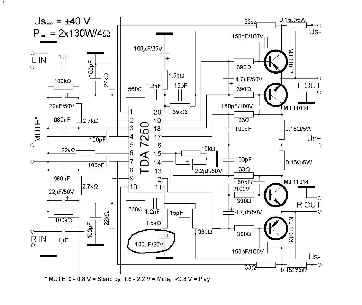
Ehhez a végerősítő modulhoz mekkora trafót érdemes venni? 2X 100W, de nem akarom teljesen kihajtani. Az építő KIT - Kapcsolás Mert én valami hasonlót gondoltam hozzá mint ez: Toroid Előre is köszi! A hozzászólás módosítva: Ápr 22, 2014
Szia! Ha nem akarod szinuszos jellel tartósan csúcson járatni, egy kisebb is megfelel. A dinamikacsúcsokat ez is kényelmesen elviszi.
Sziasztok
Olyan problémám lenne hogy ki lett lökve a mellékelt rajzon jelölt kondenzátor, meg lett csinálva, de azóta -0,5 V van a kimeneten (csak azon az oldalon, a másikon ennek csak a tizede ) mindezt, +/- 20 V -al ha megemelem a tápfeszt +/- 36 V -rá akkor ez megemelkedik 1,2-1,3 V ra ... szól rendesen csak kinn van ekkora egyenfesz a kimeneten... Nem tudjátok hogy ez mitől lehet? vagy esetleg tippek hogy mit nézzék meg, miben tehetett kárt hogy az említett kondenzátor nélkül lett elinditva (mert ugye aki kiköte az nem merte elmondani )? Ha a bemenetet letestelem akkor ez megszünik. A hozzászólás módosítva: Máj 9, 2014
|
Bejelentkezés
Hirdetés |










)? 




