Fórum témák
» Több friss téma |
Fórum » Labortápegység készítése
Rövidre zárod a kapcsokat, és az áramlimit potival beállítod. Nem a műszeren állítod az áramkorlátot.
Oké. De a műszert azért be lehet kötni állandóra valamelyik ágba sorosan?
Ha Alkoto v2,7,....-et epited akkor abba kivan alakitva a feszultseg es az arammeresnek is a csatlakozasa. /200mV-os muszerhez/
A hozzászólás módosítva: Máj 4, 2014
Az nem tudom melyik én a cikk-ekben lévő edison14 féle 0-30V 2mA-3A félét tűztem ki célul.
Akkor bocsanat a bele vau-ert.
Osszekeverhetelek valakivel............ Az aram meresehez a jelet a shuntrol vennem (R7-R23).
Sziasztok!
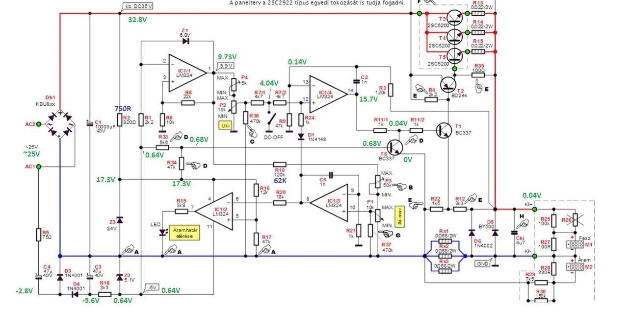
Élesztettem a tápot, viszont a kimeneten nincs feszültségem a potik állásától függetlenül 0.04V körüli érték mérhető, áramkorlát ki és bekapcsoláskor felvillan és világít ha teljesen le van tekerve a potmétere. Első körben a kapcsolási rajzon megadott feszültségeket ellenőriztem és már itt hibát találtam nincs meg a -5V a 5.1V zenernél eltűnik. Mellékelem a méréseim eredményeit:
Talán: Z2 fordítva van beültetve vagy nem 5.1V -os zéner (csak egy nyitott dióda).
A hozzászólás módosítva: Máj 5, 2014
ZPY5.1 jól van benne a nyitó feszültsége is jónak tűnik igaz beszerelve mértem most. Amúgy a -5V hiánya okozhatja a fent leírt hibát?
Elvileg nem okozhat ilyen hibat.
Hisz csak azert van benne, hogy a feszultseg leszabalyozhato legyen 0V-ig. Mondjunk en megkeresnem, hogy miert nincs meg se a -5V, se a +24V ![]() Az R18 erteke megfelelo? nem merted el egy 10x-el ? A hozzászólás módosítva: Máj 5, 2014
Ki szedtem a Z2-t úgy mértem R18 (Z2 felőli lábán) és már úgy is 0.55V körüli érték van. R2 750 Ohmos-ra lett kiszámolva így az is van bent ettől még 24V-nak kéne lennie nem tudom ott is miért 17.3V van.
Idézet: Ezert erdeklodtem, hogy veletlenul a 3k3 helyett nem-e 33k lett beultetve?„.. úgy mértem R18 (Z2 felőli lábán) és már úgy is 0.55V körüli érték van..” Idézet: Az nagyabbol ott van. En 704R-t szamoltam. S 680R-t tettem volna be.„..R2 750 Ωos-ra lett kiszámolva..” Viszont ha a REFerenciad [IC1 1lab] stabil, akkor hagyd igy. -szerintem- A hozzászólás módosítva: Máj 5, 2014
Talán: Hiba valahol a R33 - R34 - T6 vagy R16 - R17 környékén. Mintha T6 bázisa fogná meg a feszültséget. A Referencia azért ilyen alacsony, mert a negatív táp hiánya miatt a Z1 zéner árama alacsony.
A hozzászólás módosítva: Máj 5, 2014
Az R18 ellenállás értéke jó.
@ Hp41C Mérek ott is írom mik lettek.
Akkor jo.
Habar a kerdes tovabbra is adott, hogy az R18 egyik oldalan miert van -5.6V, mig a masik oldalan +0.64V.
Valoban, amit Hp41C is mond. Az R33-R34-T6 azert le be aplikalva, hogy kikapcsolaskor elobb urul a negativ ag kondenzatora, es hogy a kimenet ne tudjon elszaladni a T6 kisontoli a meghajto tranyot (T1-T2). S ha jol lattom a T6 nyitva is van.
Értem és akkor mi lehet a gond, hibás alkatrész?
En tanulatlanul azt mondanam, hogy csereld ki azt a [Z2] ZPD5.1-es Zener-t.
Ha helyre all a negativ agad, azonnal lezar a T6 is es teret enged az ateresztofokozatnak. Idézet: „Kiszedtem a Z2-t úgy mértem R18 (Z2 felőli lábán) és már úgy is 0.55V körüli érték van.” Valami már terheli a negatív tápot. Esetleg a fólia szakadt az R18 és a Z2 között. A hozzászólás módosítva: Máj 5, 2014
Csere után a helyzet sajnos változatlan.
C3-n az a 5,6V már eleve kevésnek tűnik.
Emlékszem, amikor a sajátomat építettem nekem is alacsony volt elsőre a negatív oldali fesz. Valamelyik ellenállást kisebbre is vettem, hogy meglegyen a -5V. Azért megnézném a kondikat is. Biztosan megvan a 47µF érték? C4-en a -2,8V meg nagyon kevésnek tűnik. A hozzászólás módosítva: Máj 5, 2014
C3, C4 azon kevés alkatrész közé tartozik amik bontásból lettek felhasználva. Csak ellenállás méréses módszerrel tudtam őket ellenőrizni, tehát nem lehet kizárni mint hiba forrást. Ugyanilyen nincs most itthon csak más értékű így most nem tudom kipróbálni. (R5-ön a földhöz képest DC16.6V illetve AC 10V van)
A 47µF kondenzátorok jó irányban állnak. C4 + kivezetése a C1 felé, a C3 -é au IC felé néz?
Előkerestem a rajzokat.
Az R18 értékét 3,3K-ról lejebb vettem 2,7K-ra, pedig nálam a betáp AC érték kb. 40-45V. Mégis kevés volt a negatív fesz. az eredeti értékkel. A hozzászólás módosítva: Máj 5, 2014
Akkor próbaképpen cserélem én is kisebbre.
@Hp41C Szerintem jól van bent minden. Azért csatolok egy képet hátha valamit találtok.
R18-on az általad beírt fesz. értékek alapján mindössze 1,5mA áram folyik. Ebből az következik szerintem, hogy nem a terhelés okozza az alacsony feszültséget, hanem már létre sem jön a kellő értékű negatív fesz a c3-on.
R5 értéke tuti 75Ohm? Nem nagyobb?
A Z2-t ne vedd ki, mert ha megjavul a negatív oldal, nehogy túl nagy feszültséget kapjon az LM324. A hozzászólás módosítva: Máj 5, 2014
Igen R5 1%-os 75 Ohm. Akkor a kondik cseréjét javaslod? Lehet próbaképpen más (nagyobb) kapacitású? Közben párhuzamosítottam próbaképpen egy 12K Ohm-os ellenállást R18-al így 2.6K lett az eredő, de lényegi változás nem történt.
22µF-tól 100µF-ig próba képpen bármi lehet. A 40V-os értékre ügyelj!
A hozzászólás módosítva: Máj 5, 2014
C4 et kicseréltem találtam 47µF viszont 25V-os. Az 5.1V zeneren -4V van a 24V-os zener 17 voltja is stabil 24V lett. Valószínű a másik kondi is kuka, cserélem és lehet megjön a stabil -5V.
Mellesleg van kimeneten feszültség úgy tűnik működik minden. A hozzászólás módosítva: Máj 5, 2014
|
Bejelentkezés
Hirdetés |













