Fórum témák
» Több friss téma |
Mielőtt kérdezel, a következő két dolgot ellenőrizd!
I. A helyes tápfeszültségek megléte.
II. A kimeneten van-e egyenfeszültség.
Élesztés.
Szia!
A rajz linkjei.
Örülök a sikerednek! "Meghálálják" ezek a készülékek ha hozzáértően nyúlunk hozzájuk, és természetesen nem azzal a hozzáállással hogy minél olcsóbb legyen. Nagyon megéri azt az 1-2 ezret pluszba beledobni. Nem kell azon idegeskedni, mi lesz vele élesben. Lehet tolni nyugodtan, mert így megbízhatóbb, mint gyárilag. Élesztésnél bele lehet esni az izzós problémába, hogy túl nagy fesz esik az izzón, és nem tud behúzni a lágyindító, mert nem tudnak a pufferek feltöltődni normálisan. Én 500W-os vonalizzót szoktam ezekel sorbakötni. Vagy egy 200W-os leválasztótrafót. Ebben az esetben a trafó belső ellenállása szolgál védelemként. Ja, és egy lágyvasas hálózati ampermérővel figyelem az áramfelvételt.
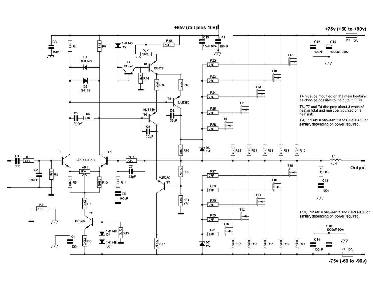
Hello mindenki! Lenne itt egy kapcsolási rajz és kíváncsi vagyok, hogy mit szóltok hozzá.
érdemes-e belefogni vagy nem ?? A hozzászólás módosítva: Máj 18, 2014
Szia. Ha szükséged van ekkora teljesítményre, és van tapasztalatod, akkor nyugodtan. Amennyiben kevesebb tapasztalattal rendelkezel, akkor inkább próbálkozz egy lme49811 -el. Egyszerű, és elég nagy teljesítményeket ki lehet belőle húzni.
Köszönöm!
Ekkora teljesítményre inkább D osztályú erősítőt építs. Ott van a cikkek között Ge Lee erősítője, sokkal olcsóbban kijössz.
Én is gondoltam, hogy teszek kicsit nagyobb teljesítményü égőt sorosan, de nem volt most kéznél. Sajnos a másik oldal javitása most elfog húzódni. (hétvégén osztálykirándulás, és én csak hétvégente járok haza) Legalább megjönnek a tranzisztorok hozzá, meg a relé is, mert azt máshonnan veszem. Másik dolog, mondtad hogy keressek hajszálrepedés stb. A panelnek vannak műanyag távtartói, és az egyiket elhagyta az a valaki aki olyan jól megcsinálta az erősítőt. Betett helyette egy műanyag alátétet, ami persze csak vékonyabb jóval és úgy volt rászorítva a panel a bordára, megvolt hajolva. Lehet az nem tetszett neki, szemmel pedig nem talaláltam semmi szakadást.
Sziasztok!
Építettem egy aktív hangszórót, mely bluetooth-on keresztül képes zenét lejátszani. Az erősítő és a bluetooth modul is 5v feszültséget igényel, az áramellátást egy 7,2-v os Li-ion akkuról oldottam meg egy 5v-ra stabilizáló (gyárilag elkészített) áramkör segítségével. Tökéletesen működik, viszont nagy az alapzaja. Valószínűleg a közös áramforrás miatt van, ha az erősítőnek megszüntetem a negatívját, még mindig szól, a Bluetooth modul hangkimenetén keresztül is kap valamennyi feszültséget. Az alkatrészek erről az akkuról külön tökéletesen működnek alapzaj nélkül. Van valami egyszerű módja hogy megszüntessem a zajt? Külön akkut és töltőelektronikát nem szeretnék használni.
Szia!
Kábelezésről tudnál valami rajzot felrakni ?
Mellékeltem, sajnos csak ilyen rajz sikeredett.
Sziasztok! Hozzájutottam egy házilag barkácsolt hangfalpárhoz amihez szeretnék egy erősítőt. a hangfalban egy 300mm-es 150w-os 8ohmos SAL hangszóró van, és két két csipogó, kondival vágva(hangafalanként). Milyen végfokot ajánlotok ezekhez? Szabadtéren szeretnénk vele zenélgetni a nyár folyamán. Előre is köszi!
Nem fal! A hozzászólás módosítva: Máj 20, 2014
Szia! Keress rá az ST151 témára! Az egy stabil, jól nyúzható erősítő, rengeteg építési tapasztalattal a háttérben.
Szia
Ma megérkezett az erősítő IC, STK402-090-est vettem eggyel nagyobb mint ami benne volt az 071-es de a 120-ast nem akartam mert már túl nagy lenne a teljesítménye a készülékhez adott hangfal már nem lenne jó mert így az erősítőnek 80W lenne a teljesítmény és az ereeti hangfal is csak 60W-os így nem teljesülne az hogy a hangfalnak kb. 25%-kal nagyobbnak kellene lennie mint az erősítő. na de jó lesz a 090-es is. Még veszek hozzá kis hővezető pasztát és szerintem hétvégén nekiállok összerakom.
A kimenő teljesítmény a tápfeszültségen és a hangsugárzó impedancián múlik. Az IC-re írt watt csak arról tájékoztat, hogy elviseli-e a majdani terhelést. Már nem is tudom hanyadszor írom ezt le.
Mi a helyzet a rossz STK eltávolítása után? Jelez még a protect?
Üdv!
Egy elég ritka erősítő került hozzám, nevezetesen egy Marantz PM710 erősítő. Nagyobb terhelésnél ki be kapcsol, és hallani lehet a relé kattogását is. Mi lehet ilyenkor az általános probléma forrása? A tápkondikat már kicseréltem.
Szia! A kimeneten a védelem DC érzékelő kondija kiszáradt. Ha van benne terhelésérzékelő (rajzát még nem néztem) annak az ellenállása esetleg megnyúlt.
Elég gyengus rajzot találtam az Eserviceinfon, a kondit azért bekarikáztam.
A hozzászólás módosítva: Máj 20, 2014
Azon kívül, hogy az adott táppal nem tud úgysem többet, mint az eredeti, olvasásra: erősítők teljesítményéről.
Ha nem bírod kihámozni, cseréld mindhárom kondenzátort!
Próbáld meg az audió modult külön tápról járatni. Szerintem földhurok van a jelkábel-tápkábel.
A hozzászólás módosítva: Máj 20, 2014
A rossz STk-t holnap szedem majd ki.
A teljes Music Center-en az van írva a hangkimenetnél hogy Front min 6 Ohm, Center min 6 Ohm, Sourround min 12Ohm. A front Hangfalra 6 Ohm, Rated Power 60W, Maximum Power Handling Capacity 120W. A Centernek egy 4 Ohm-os nem tudom hány W-os ovális hangszórót használtam eddig. Sourround-nak régi Stereo Music Center két hangfalát használtam eddig ami 4 Ohm-os és kb:5-10W-os mindegyik hangfalban csak 1 hangszóró van. Ezekkel nekem szépen szólt még régen nem maximumon olyan negyed fél közötti hangerőn ( nem szeretem ha valami agyon bömböl ). Sajnos a teljes erősítőnek csak a két frontja eredeti a többit nem kaptam hozzá.Ne falazz! Mod. A hozzászólás módosítva: Máj 21, 2014
Előre is hálás köszönet a gyors segítségért.
Mára letettem a pákát. Holnap az lesz az első dolgom, hogy kicserélem mind a 3 kondit ahol bejelölted. Nem tudom honnan sikerült hozzá rajzot illetve beültetésit találni, csodállak. Nekem nem sikerült. Megírom, hogy az általad említett kondik cseréje megoldja e a problémát. Az ellenállás amit említettél azt hol keressem esetleg van valami pozíció szám is a panelon, és milyen értékűnek kell lenni?
A doksi nem nagy varázslat, csak a kereső számára kiegészítem a készülék nevét a service manual szavakkal
Ezt a többieknek is tudom ajánlani.A felhasznált találat Eserviceinfo, és ott egy kétfájlos rar. A minősége sajnos csak ilyen, nézelődj a találatok között, hátha van jobb is. Nézzük meg először a kondicsere eredményét!
Én is így keresek, de az angol tudás nem sok, ha ez első két oldal számomra nem hasznos ráhagyom, nincs több idő rá sajnos.
Cserélek, és jelzek. Köszi!!!
Első találat: Bővebben: Link
Először Multipart 0, majd Multipart 1 és megnyitás.
Ok! Igazad van, nem ismertem az oldalt, ahonnan jött a rajz.
Ismeretlen oldalakkal nem vagyok túl bizalmi állapotban ![]() Kicseréltem a 3 kondit (1db 47 mikró, és 2 db 22 mikrós volt ott), semmi változástovábbra is felső tartományban letilt. Ha lehet hinni a fluoreszcens kijelzőnek, és az elé nyomtatott wattszámnak, akkor a 8 ohmos hangfallal kb 70 wattnál már tilt.
A kimenő áramot a pozitív tápoldali végtranzisztorok emitter-ellenállásain figyeli. Látható valamelyiken melegedés okozta elszíneződés ami az ellenállás értékének megváltozására utal?
Sikerült letölteni a rajzot? Azon lekövethető mely IC lábra fut be a tiltás, DC méréssel láthatóvá válik. |
Bejelentkezés
Hirdetés |




érdemes-e belefogni vagy nem ?? 
Valószínűleg a közös áramforrás miatt van, ha az erősítőnek megszüntetem a negatívját, még mindig szól, a Bluetooth modul hangkimenetén keresztül is kap valamennyi feszültséget. Az alkatrészek erről az akkuról külön tökéletesen működnek alapzaj nélkül. 
Tökéletesen működik. 

Ezt a többieknek is tudom ajánlani.
