Fórum témák
» Több friss téma |
Most kezdtem el foglalkozni az FTDI 245 USB-Parallel ic-vel. Az lenne a kérdésem, hogy mekkora a kimenet maximális terhelőárama? A dokumentációban a port leírásánál
Isource = 2mA, Isink = 2-4 mA-t (kissé kevéske) találtam, míg az eszköz leírásánál DC Output Current – Outputs = 24 mA van. Most akkor melyik érték az igaz? (Közben találtam a neten egy leírást, ahol LED-eket kötöttek rá (előtét ellenállás nélkül) és azzal szórakoztak )
A 2mA a (conditions) feltételek oszlopban van. Nem jelenti azt hogy csak ennyivel terhelhető. A valós terhelhetőségét nem találtam. Igaz nagyon hosszú a leírása, csak átfutottam. A 24mA szerintem valószínű.
Akkor elmormolok egy imát, és rákötök egy ledet előtéttel, 10mA-re méretezve.
Köszi a segítséget.
Viszont van egy olyan trükk, hogy periodikus jeleknél az egyik periódusból a periódus elején vesznek mintát, a következőből kicsit később, míg végül pl. 10 periódus alatt kialakul a teljes hullámforma. Így 100 MS/s-mal simán lehet 100 MHz-es periodikus jelet néhány felharmonikusával együtt, alakhelyesen megjeleníteni!
Mértem ilyennel, de ha valami miatt változik a jel az egymást követő periódusok során, rejtélyes dolgokat lehet vele mérni
)))
én is tanultam erről, de ez ilyen workaround-os dolog...
a legtisztább még mindig az előző megoldás...
Sziasztok!
Megint előkerült a dolog így jó pár hónap után. Közben beszereztem egy csodálatos szovjet N313-mas oszcilloszkópot kiméregetni a szkópot. Arra jöttem rá hogy jóformán a tápegység a bűnös. Mérés közben jó nagy zaj jön ki a digitális rész tápfeszén keresztül visszafelé a tápba, ahonnan tovább megy az analógrész tápjába ahol kb 30mV-os zaj marad a tápfeszeken, ez meg a jól ismert zajt okozza. Erre az lesz a megoldás, hogy a hálózati trafó külön tekercséről fog kapni az analógrész és a digitális rész tápfeszültséget. És csak 1 ponton lesz összekötve a digitális és az analógrész földje... Szerintem ez a zajproblámát meg fogja oldani. Az analógrészt újraterveztem. Fix 10x-es erősítés lesz majd beállítva (elvileg, de majd kiderül) egy sokfordulatos trimmerrel. és kész. A többi a megszokott. Most max4489-es IC lesz benne. Ez ide bőven elegendőnek kell lennie. Eddig is a zaj a tápfeszből jött, először 2db 4,5 voltos elemmel próbálom majd ki, az biztos nem zajos.... Aztán majd kiderül. kb 2 hét múlva össze tudom rakni..
Szia !
Ha osztót is teszel az analóg panel elé , akkor használj szkóp mérőfejet, egyébként sok zajt szed össze az áramkör.
Összeraktam az új analógrészt, és nagyon szépen dolgozik.
A képeken 5MHz-el mintavételeztem úgy hogy az egyik csatorna a levegőben lógott a másikra meg jött a jel. jelenleg külön tápegységről ment az analóg és a digitális rész, és minden különösebb árnyékolás és szürés nélkül néznek ki így a képek... sajnos 10MHz felett eléggé zajos továbbra is, de ezt majd megoldom mostmár valahogy (Az átkozott digitális panel ne lenne a digitális szkópban.... )Igen a színuszgörbe továbbra is be van szakadva... éljen a házigyártmányű jelgenerátor....
Szép a panel. Mekkora frekije van a szinusznak?
Kb 200-300KHz- lehetett.
Azóta összeraktam teljesen a szkópot. Az analógrészt osztóstól megmindenestől beleraktam egy vas burkolatba (Casio karóra doboz ) A tápegységet is sikerült benne feléleszteni meg megfelelően szűrni, ezért 40 megás mintavételezéssel is elfogadhatóan kicsi a zaj, de még jobb is lehet ha egyszer beárnyékolom a digitális részt is vasdobozba.Még venni kell normális szkópkábelt és bekalibrálni, kompenzálni, meg az előlapra felragasztani a feliratokat és a szoftvert befejezni teljesen, de gyakorlatilag 2 év fejlesztés után elkészült Mégegyszer nem vágnék bele az biztos....
"Kb 200-300KHz- lehetett"
Hát ez már komoly. Én még mindig nem jutottam el odáig hogy a CPLD-s verziónak neki álljak, mindig mással foglalkozok. Az elképzelés, a müködési séma meg van a fejemben ,de ismerkednem kell még a VHDL-lel + jól meg szívtam az LCD-vel úgyanis sehol nem találtam drivert a 320x240 grafikus kijelzőhőz, így nekem kell még megírni. "Mégegyszer nem vágnék bele az biztos" Majd meglátjuk. Gratulálok ! A normális szkópkábel sokat fog jelenteni.
Sziasztok!
Kicsit OFF: Na ma végre megjött amit már nagyon régóta vártam: IDT7203L12JG és ATMEGA162-16PU. Igen jól látjátok, 12ns-ost sikerült beszereznem és nagyon jó árban. Hú de örülök neki...Persze nem Mo-ról rendeltem Nem is reméltem volna, hogy tudok 25ns alá lemenni, erre tessék 12ns :yes: Most már indulhat az eOscope projekt, mert minden megvan már, ami kell, még a 240x128-as szép nagy kék LCD is. Ha lesz vmi, akkor majd beszámolok itt róla! Üdv!
Várjuk az eredményt.
Én is most kezdtem ismét, félév kihagyás után foglalkozni a saját fejlesztésű szkópommal. Gyakorlatilag még nullán vagyok. Az alkatrészeim feszültségszint különbségein elmélkedek. A/D 5V-os SRAM 5V-os CPLD 3,3V-os DsPIC 3,3V-os Nos vajon hogy fognak müködni együtt? Esetleg illesztő IC-ket használjak? Valószínűleg a CPLD fogja előállítani az órajelet az A/d-nek. 3,3->5V A CPLD adja a címzést az SRAM-nak. 3,3->5V Elvileg müködnie kell, de vajon bírni fogja-e 40Mhz-ig?
Hú elvileg egyszer itt HE-n láttam egy szintillesztő kapcsolást. (3,3V és 5V között) (Mondjuk már nem emlékszem, hogy 3,3-ból 5-öt vagy 5-ből 3,3-at csinált)
Üdv
Már megvan a megoldás csak az IC-t kell beszerezni. 74LVT244
Idézet: „Én is 320x240-es LCD-t rendeltem a chipcad-től. Nem volt nekik fekete-fehér (zöld) kijelzőjük, ezért kék-fehéret rendeltem, legalább így dizájnosabb lesz. Ha AVR-t használsz BASCOM-mal, akkor nem kell kínlódni az LCD vezérléssel. (Mondjuk teljes (tört) verziót kell használni hozzá. Ha kell oda tudom adni.) Az a jó benne hogy, paintbe meg lehet rajzolni a menüt, mint egy mobiltelefonon az ikonok, ezt el kell menteni bmp-be, majd a bascom be tudja fordítani az AVR-be. Ott már csak rajzoltatni kell egy négyzetet amivel mászkálunk a különböző ikonok között” melyik lcd-re gondolsz? A basom max 255*255-s kijelzőt tud használni eddig! ha van ilyen kijelződ és tudod használni meg jeleníteni rajta változókat a menűben akkor léci mutasd meg melyik az esetleg egy minta progi is jóljönne ha van! köszi!
Sziasztok!
Kérdésem a következő: eOscope projektben a bemenetnél a műveleti erősítő egy Texas Instrument által gyártott opa2652 volt, ezt már nem lehet beszerezni, ehelyett én szereztem opa2694-et. Jó lenne vajon helyette? És ha igen, akkor a bemeneti 10kohm-mal mit tudnék kezdeni? Simán kicserélhetem 1Mohm-ra? (Mert egy tanár a suliban azt mondta, hogy ha 1M-t raknék oda akkor nem hogy nőne az ellenállás/impedancia, hanem lecsökkenne... Ez most igaz/nem igaz?) A válaszokat előre is köszönöm! Üdv
Tehát akkor jó az opa2694 és az 1Mohm is?
Király
De azért van egy szomorú hírem. Ha korrekt mérést akarsz végezni akkor mérőkábelt kell hogy használj.
Szerintem a műveleti erősítővel nem lesz probléma. Honnan és mennyiért szerzed be az OPA-t?
Mérőkábel rendben, most vettem kb 2 hete, 100MHz-es és van rajta osztó x1, x10.
OPA-t a Texastól rendeltem ingyen , azért, mert az eredeti kapcsolásban is texasos opa volt, és ez hasonlított hozzá szerintem a legjobban...
Miért kérded amúgy? Érdekel?
Mert szerintem nagyon jó adatokkal rendelkezik... Kár, hogy ilyenféle Texas cuccokat Magyarországon nem lehet beszerezni... :no:
Hali!
Az OPA2694 bementi árama túl nagy az 1M ellenálláshoz. (kb 5 V-ra kerülne a meleg pont.) Ahhoz, hogy normális offset feszültséget kapj, nem nagyon jó a 10k-nál nagyobb bemenő ellenállás. Ez sajnos a mért áramkörre is igaz. Mindenképpen FET bemenetű opa-t keress ilyen célra és ne áramvisszacsatoltat.Az én DSO-m is készül, már elég előrehaladott állapotban van, és egész jónak tűnik. Én OPA657-et használok az első fokozatnak, és persze osztó- és többlépcsős erősítőfokozatot is terveztem bele. Most a hw és sw része már áll olyan szinten, hogy a mechanikához mertem fogni, de sajnos sok idő elmegy vele.
Szia!
Hát igen, erről a FET-es dologról én is hallottam, csak a fet -es műveleti erősítő meg sokkal lassabb... Lehet választani gyorsaság és nagy bemeneti impedancia között... Bár van egy kapcsolásom, mégpedigegy közös drain-ű fetes kapcsolás, amit egyszerűen csak a bemenetre kötök és 1Mohm lesz a bemeneti impedancia, viszont a sebességből nem fog vissza... (BF245-ös fettel) Viszont a te bemeneted nagyon érdekelne, főleg az osztás és a többlépcsős erősítőfokozat miatt!!! Nagyon örülnék, ha megosztanád a kapcsolást Köszönöm! Üdv
Előbb nézd meg az OPA657 adatlapját, aztán írj ilyeneket.
Most nincs kéznél rajz, ha készen lesz lehet, hogy felteszem. Viszont keress rá a Velleman szkópokra (pl Conrad oldalán), azoknak a végén van kapcs.rajz. Hasonló az enyém is. Igaz, hogy a 657 7-es min. G-jű, de van egyszeres is ha az kell, viszont az Ib-je typ. 2pA!
Hú tényleg gyors ez az opa657, csak kár, hogy nem duál kivitel... :no:
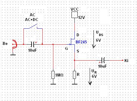
A tanárom ezt a rajzot készítette nekem, amit csatoltam. Azt mondta, hogy ezt simán a 10kohmos bemenetre köthetem és ettől 1Mohm lesz a bemeneti impedancia (közös drain-ú erősítő kapcsolás impedanciaillesztésre) és a sebességen viszont nem ront... Azt mondta, hogy a R ellenállás helyére akkorát kell tegyek, hogy ott is 6V essen , mint a drain-source között... Egyáltalán ez lehetséges, mert leszimulástam és nemigazán lett a 2 feszültség egyenlő Előre is ksözönöm! Üdv |
Bejelentkezés
Hirdetés |




)))
(Az átkozott digitális panel ne lenne a digitális szkópban.... 



Mégegyszer nem vágnék bele az biztos.... 

Hú de örülök neki...
ingyen
Mindenképpen FET bemenetű opa-t keress ilyen célra és ne áramvisszacsatoltat.






