Fórum témák
» Több friss téma |
Üdv!Hát már elég rég volt hogy foglalkoztam a témával és rá is untam...Mivel nincs szkópom sokmindenre nemtudtam menni a kapcsolással.(lehet nem is akartam).Ennek ellenére ha sikerül egy müködö verziót késziteni kikisérletezni akkor az jóljönne mint nekem mint pedig a fórum olvasóinak.Nekem riasztóhoz kellett volna fénysorompónak de mivel elég megbizhatatlan volt ezért inkább lett mozgás érzékelö senzor.De ha sikerül ez is és stabil lessz akkor nem kizárt hogy épitek belöle egyet-kettöt.Köszi a hozzászólást és további jó kisérletezést majd ha van fejlemény mindenképpen vevö vagyok az eredményekre!
Üdv:Sly
Hali! Hát igen, mondjuk eleve az 555-re alapozni fix alkatrész értékekkel nem egy biztos dolog, egy-egy IC között is rengeteg eltérés lehet. Én igazából a vevőt még nem építettem meg, csak a TSOP kimenetére rákötöttem a szkópot, és néztem, hogy mikor jelenik meg a kellő jelalak. Viszont tényleg elég keskeny impulzusok voltak, nem csoda ha a vevő után kötött tranzisztor nem zárt le rendesen.
Na mindegy, nekem most igazából 20 fénysorompóval kell megoldanom egy 2 méter magas, 3 méter széles felület védelmét (egy gép előtt). Vevő oldalon valószínűleg nem ez az elektronika lesz, de majd a hétvégi építgetésekből kiderül, mi válik be a legjobban.
En csinaltam hasonlo fenysorompot, de a vevoben NE567 volt. Elotte 2 tranyos erosito. Jol ossze kell loni a frekvenciat, es akkor jol mukodik.
Jelenleg nekem az a problémám, hogy túl érzékeny a vevő, túl széles szögben lát. A hétvége a megfelelő burkolat kialakításáról fog szólni.
Sziasztok!
Nekem egy olyan kapcsolás kéne ami egy infra adó és vevő közt ha megszakad a jel akkor az meghúzna egy relét, van valakinek valami ötlete?
Hello! A kérést a távolság megadásával kellett volna kezdeni.. üdv!
Hello! 20cm-re már modulált jel szükséges. De itt van egy komplett kapcsolás. E ugyan akkor húzza a relét,mikor kapcsolat van az adó-vevő között, de egyszerűen átalakítható.
Vagy egy másik ami már úgy működik, ahogy szeretnéd. Csak egy tranyó kell hozzá, ami meghúzza a relét. üdv! A hozzászólás módosítva: Ápr 25, 2013
Valaki akart egy 10m-es átvitelű infra kaput. Én találta megy .ru honlapon egy 18m-est, és egy 50m.-est, (ami már őrző-védő). Az 50m-esről minden dokumentáció megvan(elvi rajzok, NYÁK, beültetés, élesztés). Érdekel valakit? A honlap orosz, (én perfekt vagyok) de a gépi fordítás megoldja.
Az 50m-es honlapja:
A .ru 50m-es infra A Рисунок jelentése rajz, NYÁK, beültetés melléklet. Mindegyiket töltsd le! Mindkét NYÁK mérete 32x25mm. Én most készítem a NYÁK-okat lay formátumban az eredetiről. Akinek van kedve saját tervezéshez, az eredeti NYÁK-ot (GIF) alakítsa át bmp-be, majd vízszintesen tükrözze. Ezt a képet tegye be egy új Sprint-Layout-ba az alábbi paraméterekkel: Felbontás: 312, Y=2 és már méretarányos lesz a saját alkatrészekhez.
Sziasztok! Már egy ideje szórakozok az fény sorompómmal
. Sehogy nem tudok rájönni mi a baja. Ezt építettem meg régebben és most elővettem. Találtam tsop 1738 típusú infra vevőt. Egyszerűbbnek tűnt ezzel összehozni. Az adó astabil módban van 555 tel kiszámoltattam, hogy kb 38khz -hez milyen ellenállásértékek kellenek beleraktam. Bekapcsolom ráirányítom a vevőre kb 5 mp-ig nem világít a kimeneten a led, és utána világít, ha a fény útjába teszem a kezem és elveszem akkor megint elalszik kb 2-3 mp ig és utána világít a rákapcsolt led. A frekit megnéztem kézi multival /nem tudom mennyire pontos/ a kimeneten 72 khz-t mértem az 555 ic 3-as lábán pedig 38 körülit.Szerk.: kerestem másik adó kapcsolást is, de abban 2 db 555 volt (vagy 556) egy kettőt belőle összeraktam próbapanelen, de még így se működtek. A hozzászólás módosítva: Jún 15, 2013
Bocsánat! tk 1838 típusú az infra vevőm
(ez)
Most ott tartok, hogy ezt mármint az első kapcsolási rajzot megépítettem. Működik be tudtam állítani 38khz-re. De sajnos csak kb 50cm-ig működik utána meg ugyan azt csinálja mint eddig. Az infrát lecseréltem gagyi lézerre és ugyan ez a helyzet tehát távolság növekedésével elveszti a jelet, vagy éppen megváltozik nem tudom.
Ezt a kapcsolást egy TV vevőegységből bontottam, nagyjából 6 méter távolságból pontosan veszi az IR jeleit zavarmentesen.
Köszönöm! De szerintem a vevővel nincs gondom
csak egy tranyó van a kimenetén
Sziasztok!
Volna egy gondom amire megoldást szeretnék kapni. Vásároltam egy conrados infrakapu csomagot, összeszereltem működik, és úgy néz ki az eddigi tesztek alapján, hogy jó arra amire használni szeretném. Csak az örömöm nem teljes mert, az adó tápfeszültsége 9-12 voltig van írva, és nekem az adó elhelyezésénél csak 6 voltom van . Kipróbáltam 6 voltról is de sajna tényleg meg se mukkan. Az 555 ös IC kapcsolások között láttam lényegesen alacsonyabb feszültségről működő kapcsolást is ezért felbátorodtam, hogy kérdezzek. Szükségem lenne jelen kapcsolás átméretezésére úgy hogy az adó elmenjen 6 voltról. fájlmellékletben csatolom a kapcsolási rajzot. A kérésem az hogy ne ajánljatok másik topicokat, mert nincs meg a tudásom, hogy kiszűrjem onnan az infókat. Én egy "szakbarbár" vagyok. Csak olyan válasszal tudtok segíteni hogy: Az r1-et cseréld erre az r2-t meg erre. Előre is köszönöm! Üdv: Zoli Ja ui.: a mellékletben látható utólag ceruzával odarajzolt 47 nanofarados kondi nekem nincsen benne
Szia!
Az egységcsomagban is pontosan ez a kapcsolás lett megvalósítva?
Első körben az R3-at cseréld ki 270ohm-ra és a P1 -el próbáld a frekit beállítani, hogy működjön.
S milyen nagy távolságot tud áthidalni ez a kapcsolás?
Watt Köszönöm úgy néz ki jó.
A távolságot még nem teszteltem 1 méternél több az biztos és úgy tűnik az elég is.
Milyen rendelés számú Conrad építőkészletet állítottál össze?
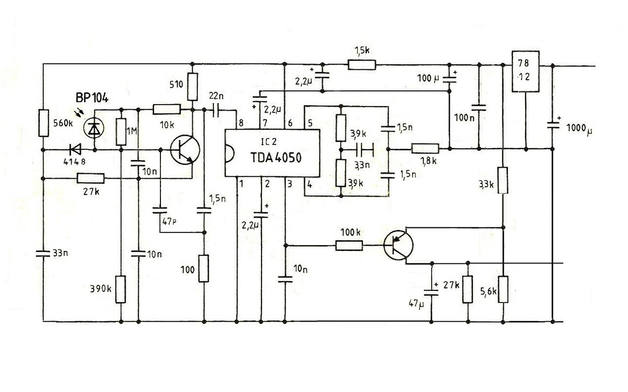
Sziasztok!Adott egy fénysorompó:Bővebben: Link
Kb. 3méterre van az adó a vevőtől.A gondom az,hogy nem tudom pontosan szembeállítani őket. Ráadásul a gyári tartókonzol, amin keresztül látják egymást le van szűkitve.Csak egy kb. 4mm lyuk van..... Kérdésem az lenne,létezik-e valami trükk a mechanikus beállításhoz?Gondolok itt valamire,amit az adó elé téve látni lehetne annak pontos irányát....Régen volt egy telefonkártya szerű valami,amire egy spéci csík volt felhordva.Azon lehetett a tv távirányítók működését ellenőrizni... Köszi a segítséget!
Erre azt írják, hogy 2m, na de mindegy.
Mobil telefon kamerája látja az infrát, azzal talán tudod detektálni, hogy rávilágítasz-e.
Hello! Nem tudom megvalósítható-e itt, de a hőskorban úgy állítottuk be a kaput, hogy az érzékelő helyére egy passzdarabot tettünk, amin egy kb. olyan 4mm-es furatú cső volt. Ha ezen keresztül láttuk a másikat, akkor a kapuk is látták egymást. 6..10m-es infrák voltak.. üdv!
A hozzászólás módosítva: Okt 26, 2013
Üdv!
Egy áthaladásérzékelőt szeretnék építeni, ami egy hangjelzést szolgáltatna 1-2másodpercre, egy relé meghúzásával. A csavar a dologban, hogy infrakapuval szeretném megoldani, de úgy, hogy befelé jövet meghúzzon a relé, de kifelé menet ne. Ehhez két IR kaput gondoltam ki. Ha A jelez elsőnek és B másodiknak jelez, de ha B az első, és A a második nem. Gondolom ehhez valami prioritásképző kell, de a digit logikai IC-kben nem vagyok jártas. Köszi, ha valaki tudna egy kapcsirajzal segíteni. |
Bejelentkezés
Hirdetés |





csak egy tranyó van a kimenetén
. Kipróbáltam 6 voltról is de sajna tényleg meg se mukkan. Az 555 ös IC kapcsolások között láttam lényegesen alacsonyabb feszültségről működő kapcsolást is ezért felbátorodtam, hogy kérdezzek. 
