Fórum témák
» Több friss téma |
A generátor zaját megfelelő lapáttervezéssel alaposan le lehet csőkkenteni+ a nagyon alapos kieggyenlités is sokat segithet.Persze mindkettő jó sok türelmet igényel.Személyes megfigyelés szerint az ivelt lapátok a legcsendesebbek.
Akkor nem irreális olyan generátort elképzelni, amelyik nem kergeti sírba a szomszédokat?
Mondjuk nem tudom, hogy pontosan mit értesz ívelt alatt.
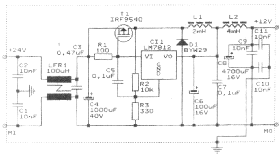
A képen a szörny látható.
Nézegettem a képet és rájöttem hogy mi a probléma.A lapátvégek igen ,,,,szögletesek,,, .Ha kedved és lehetöséged van probálj meg 3 uj lapátot késziteni lakkozott fenyőfábol a meglevők alapján,csak arra ügyelj hogy a végüket kerekitsd le.Szereld az eredetiek helyére,kicsit kiegyenlited és meglepö eredményre jutsz.
A kép is szörnyen nagy méretű. Elég painttel megnyitni, és a mentés másként (jpg)-re klikkelni. Meglepő eredmény érhető el, 6 kép helyét foglalván most csak 1-et fog.
Nem is beszélve arról, ha egy kicsit lekicsinyíted.
Egyébként nagyon korrekten néz ki ami a kititelezést illeti!
Csak egy nagy hozzászólás, nem speciálisan valakihez szólok.:
A trabant generátornak /nem dinamó/(az is van)ha a visszajelzó izzóját /töltésvisszajelző/ testre kötöd, és megforgatod minimum 2000ford/ perccel akkor felgerjed magától, mint a dinamók. szerintem a tietek nem forog a tengelyen 2000-et, ezért kell neki külön gerjesztés. Ha csak belegondoltok, trabant- wartburg simán ment akksi nélkül, ha meglökted, egyszer így jöttünk haza 20km-ről. Lehet, hogy áttételt kéne növelnetek gyorsítás irányában. A transzverterekhez, meg csak egy jól megtekert trafó, néhány teljesítmény MOSFET kell, meg egy vezérlő IC. Itt a fórumon rá is kereshetsz, ki volt ez már beszélve...
Szia!
igen elsőre ---de szerinted hogyan ? a szélkerék 30---100 ig fordul a gen. 2000 1/min ráadául kicsi a hajtó nyomaték is. ezért nem mennek 1:16,,,,,,,,25 fölé. az a TRABI generátor nem VW ? / négyütemü/
Szerintem csak mágneses gerjesztésű motor jöhet szóba generátorként. Valami nagyobb egyenáramú motor. Mondjuk itt meg a problémák forrása: a szénkefe
Szia!
A szénkefét nem látom problémának ----mert hányszor kell cserélni? gondolj az öninditóra ,ablaktörlő, generáto, porszivó, kézifúrógép STB.nem túl gyakori ---évente 1X amúgy is + kell nézni a SZÉLERŐMŰVET.... szerintem a 1,,,100W tartományban célszerúbb a PM gerjesztés ----felette meg a gerj. tekercses----/-fesz,szabályzás./
Hát, igazad van, jobb a rossz hatásfokú önidítő motornál, az is biztos.
Elgondolkodtatok már egy "nagy dinamóról"? Igazi, egyenáramú dinamóról...
Szia !
Én nem ---nem is fogok....a PM motorok kielégitik az én méreteimet 1,,,,max.30 W./ablaktörlő, fűtő, hűtő vent. / valaha kisérleteztem porszivó motorral + mágnes gerjesztéssel túl nagy fordulta kell hozzá..az eredeti soros gerjesztés csak 3000 tól felfelé jó...
És ha szinkronizált háromfázisú asszinkronmotort használsz? Igaz, ehhez kell a hálózat, és nem minden terepre jó, de ideális hálózatba betápláláshoz.
Mondjuk egy ilyen vezérlőelektronikája szép feladat!
Szia DEGUS !
gondolom csúszógyúrús aszimkronra gondoltál ?Azt lehet szinkronizálni--egyebáramú gerjesztéssel,--- v a másik módszer frekiváltóról táplálni a különbségi frekivel. Mivel ezek 4 kW alatt nincsenek kevesen használják---ill. házilag bonyolült utánépiteni/ +drága is /Persze ha "hozzájut valaki"? mivel sokan a 300W,,,,1kW közöttiekkel kisérleteznek nem is hiszem , hogy terjedne ---persze a gyári 100 kW-sban igen.
Köszönöm szépen a felvilágosítást, ezt nem tudtam pontosan.
Minden drága, vagy sok munkát igényel. Ha nem vagy szaki, mint én keményen fizetsz, vagy egy áttekercselésre rádolgozol 1-2 hetet, hogy legyen valahogy. Én egy juhnyíró gépet alakítottam át 380 voltosra. Megdolgoztam érte keményen és azt hiszem 50%-os lett, ami a leadott teljesítményt illeti. Kb. 2-3 kW-os lehet, kb. 300 kg, Lada 1200-as motor működteti, üzemanyag: palackos gáz. A profik megmosolyognak, de a kezdőknek részletekkel is szolgálhatok.
Szia István !
Én nem szoktam mosolyogni a másikon-----beszélgetni IGEN mert igy lehet tanulni/ötleteket átvenni......... Estleg tudnál képeket berakni róla -- mert érdekelne....ill némi adat ---fogyasztás/ leadott teljesitmény stb. Köszi Atis
Üdv Mindenkinek!
Csak egy röpke kérdés: 12 voltos autó dinamóval lehet valamit kezdeni??? Már szélkerék ügyileg. Üdv. Ricsi
Szerintem senkinek nem kellene a dinamóval erőlködni... Ott vannak a rendes generátorok, kategóriákkal jobban szabályozhatók, karbantartás nélkül is sokkal tovább üzembiztosak stb.
A dinamók inkább csak súlynak valók
Rendes generátoron ugye nem autógenerátorra gondolsz??? Tudnál valami linket küldeni, hogy mégis milyen generátorról lene szó?? Üdv. Ricsi
De, autógenerátorra gondoltam, merthogy te is autódinamót említettél. Vannak persze egyéb, nagyobb teljesítményű generátorok is, egy- illetve többfázisú ellátásra, de egyrészt elég drágák, másrészt meg bazi nagy szélkerék kellene egy olyan meghajtásához (lsd. a neten a motoros aggregátok hajtóteljesítmény / kivehető elektromos teljesítmény arányát).
itt feltettem egy komutacios fesz/töltés szabályzot a szélgenerátorhoz.
Szia Atis
Jelenleg valami gond van a számítógépemmel, elmegy a jel a mobiltelefonról, ha tárcsázza az Internetet. Mihelyt megjavul a helyzet küldöm a képet az áramfejlesztőmről. Nem tudom, mit kezdjek vele. Akárkitől jól jönne egy-két jó ötlet. Amit a központ ajánl, az nekem nagyon sokba kerül. Üdv mindenkinek
Szia!
miért? próbálj olyan generátort keriteni mint: AMPLIDIN. a dinamok is 60% a generátorok 67% ---aldolgoznak ,ha gépkocsi villamoságról van szó ! ! a BZ mot TESLA dinamója 78%-s 28V 85A... A 3f erőmüvi generátor 200MVA esetén 215MW hajtóteljesitményt kiván+ a gerjesztése.....de ez h2 hűtésű... ! ! !
Szia !
igen lehet ! ! a töltés lessz picit kisebb mint generátoré. A zélkerék 30,,,120 1/min. fordulatából kell 1000,,,15001/min csinálni.. + zabályzás /vagy PM kimotor /blaktőrlő / ami gerjeszti---viszáramkpcsolónak meg 1 gen. dióda. KB. ENNYI
Nem reklámnak szánom, de az apróknál van egy óriás is, egy 600W-os szélgenerátor Megkéri az árát.
Sziasztok!
valahogy a lényeget feljetettük le ----HIÁBA OPTIMALIZÁLJUK A MECHANIKAI RÉSZT+ GENERÁTORT+ FSZ. SZBÁLYZÁST. HONNAN JÖN AZ ENERGIA? MENNYI ? ELŐSZÓR INNEN KÉNE INDULNI ----SZERINTEM az elmult 3hétből csak 2 nap volt napos és 1 nap \" szeles\" nem is töltődtek az akkujaim! ! ! ! ! ![]()
Szia!
nem rossz--de ennyiért az oszlopot is adni kéne---merevitővel együtt..... a kérdés : mekkora szélsebessédnél indul, kicit följebb mennyit ad le? mert a 600W / régi kereskedői szokás szerint a MAX. érték / VALÓJÁBAN ARRA UTAL: 14,,16M/SEC SZÉLBEN MÉG ENNYIT KIBIR ! ! ! a környékemen ez olyan ÉVI 10,,,16 ÓRA ! ! ! ! ÉS A TÖBBI 8746,,,50 ÓRÁBAN MI VAN ? szerintetek mennyi lehet a havi kihasználtsága? W? %? |
Bejelentkezés
Hirdetés |




Nem is beszélve arról, ha egy kicsit lekicsinyíted. 
Üdv. Ricsi 

