Fórum témák

» Több friss téma
Fórum » Kapcsolási rajzot keresek
 
Témaindító: Kallai Csaba, idő: Márc 11, 2006
Témakörök:
Lapozás: OK   275 / 386
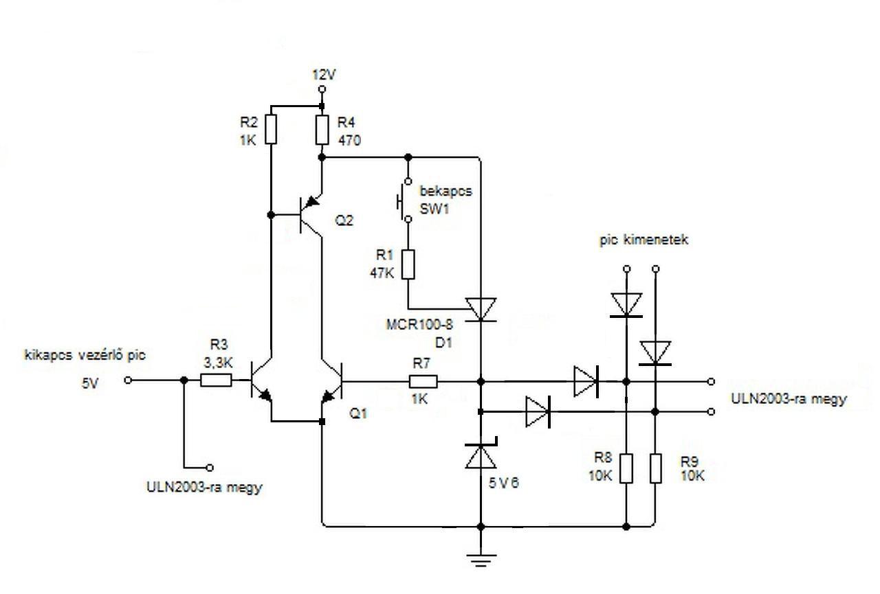
(#) Sebi válasza kicsisanyi hozzászólására (») Jan 30, 2015 /
 
Idézet:
„Szeretném a véleményetek kérni a mellékelt kapcsolásról?”

Igen, hiszen ezért írtad a hozzászólást.

A kapcsolás értelme számomra kétséges.
Az elképzelt működés az lenne, hogy SW1 megnyomásakor a tirisztor begyújt, kb 8V-ra fehúzza az ULN két bemenetét (amitől valószínűleg meghal) és kinyitja Q1-et. Ha a PIC kimenete nullába megy, kinyitja Q2-t, ami - a már nyitott Q1-en keresztül - kioltja a tirisztort, R8-R9 nullába húzza a kimeneteket.

Két hiba van: Q2 sosem tud lezárni, ha az emitterén +12V van, másik a fent említett dolog, hogy a kimenetek nem +5V-ot kapnak.

Megoldás: a +12V helyett is +5V betáp kell a 390 ohm nélkül.
(#) proli007 válasza kicsisanyi hozzászólására (») Jan 30, 2015 /
 
Hello! Ha valahova 5V-ot szeretnél kapcsolni, és az a PIC tápnál rendelkezésre is áll, akkor minek bevonni a 12V feszültséget? Az öntartást a kapcsoló eszközökkel is megvalósítható..
(#) kicsisanyi hozzászólása Jan 30, 2015 /
 
sebi: Akkor ezek szerint több sebből is vérzik Az kéne, hogy akkor oltsa ki a tirisztort amikor a pic kimenet először magas szintre kapcsol.

proli007: a gombbal való működtetés esetén nincs 5V csak 12V, de akkor csinálok neki külön tápot.
Ami meg nem mellékes, hogy kis helyen is elfér a kapcsolás, mert a hely szűkös.

Ez a nyomógombos vezérlés egy alternatíva akar lenni. Két relét kapcsol be és tartja húzott állapotban, akkor amikor a szoftveres vezérlés, és a teljes elektronika nem működik. Viszont, ha elindul a szoftverrel működtetett teljes elektronika, akkor a relék vezérlését vegye át a pic és tudja ki-be kapcsolni a reléket.
A hozzászólás módosítva: Jan 30, 2015
(#) proli007 válasza kicsisanyi hozzászólására (») Jan 30, 2015 /
 
Az az érzésem, hogy túlkomplikálod a dolgot. Minek behúzni a reléket? Ha van a PIC-nek tápja, akkor tudja is kapcsolni a reléket. Az áramkörrel meg a 12V-ot is lehet kapcsolni, és az 5V-ot figyelni az R1 ellenállással. Ekkor a nyomógomb bekapcsolja a PIC tápját, és a PIC ki tudja önmagát kapcsolni.
De lehet más a célod, mert amiket írsz számomra igen kuszának tűnik..
(#) Sebi válasza kicsisanyi hozzászólására (») Jan 30, 2015 /
 
Gondolkoztam a célon és arra jutottam,hogy:
Van 2 PIC kimeneted, ami ULN meghajtóval húzat két relét,
van egy másik PIC kimeneted, ami mást vezérel, de ha itt H-szint jön, akkor a külső áramkörrel meghúzatott relék ejtsenek el, hogy a továbbiakban a PIC kimenetek tudják őket függetlenül húzogatni,
a +12V mindig megvan, a PIC +5V-ja csak akkor, ha akarod a PIC-kel vezérelni a reléket.

Ha így van, akkor a mellékletem ezt tudja.
(#) kicsisanyi hozzászólása Jan 30, 2015 /
 
Van az a 2 kimenet, ami a 2 relét vezérli gombnyomásra, csak ez a 2 relé kapcsol be, de semmi más.
HA elindul a teljes elektronika és a PIC akkor az egyik kimenet kapcsolja le az öntartás és a relék működtetését a PIC vezérelje a továbbiakban.
A rajz szerint gondoltam ki.
Sajnos ennyi alkatrész lassan több helyet foglal, mint 1 RS tároló
RS-sel lehetne működtetni az ULN-t és kell neki külön 5V-os táp.
A hozzászólás módosítva: Jan 30, 2015
(#) Sebi válasza kicsisanyi hozzászólására (») Jan 30, 2015 /
 
No, akkor végül kitaláltam, hogy mit akarsz...

Látom, a vagy kapcsolatot két ULN szekció végzi, így elhagyhatod az általam berajzolt másik két diódát is, a 10k-ból is elég egy db, a zener lehet 4V7, vagy 5V1. (5V6 a diódák miatt volt).
Ha kevés a hely, lehet az ULN helyett 2db tranyó és visszatérés a 4 diódához...
A hozzászólás módosítva: Jan 30, 2015
(#) Sebi válasza kicsisanyi hozzászólására (») Jan 30, 2015 /
 
Kispóroltam a PNP tranyót.
(#) kicsisanyi válasza Sebi hozzászólására (») Jan 30, 2015 /
 
Jó, fogynak az alkatrészek.
Az ULN nem csak a 2 relét vezérli, hanem összesen 5db-ot, így azt inkább hagynám.
Gondolom az előző verzió is működne a PNP tranyó nélkül.
Lehet, hogy megnézem, hogy mekkora helyet foglalna az egész tranzisztorokkal.
A diódák lehetnek 1N4148-asok?

Sebi, proli007, köszönöm szépen mindkettőtök segítségét.
(#) Sebi válasza kicsisanyi hozzászólására (») Jan 30, 2015 /
 
Az ULN-t én nem szeretem: minél több kimenet aktív, annál könnyebben eldurran. A különálló tranyók jobban hűlnek. Igen, az előző verziónál is jó az "alul NPN" megoldás, 4148-ak is oké. Tirisztor is van TO92-es tokban (mint a BC182).
A hozzászólás módosítva: Jan 31, 2015
(#) proli007 válasza kicsisanyi hozzászólására (») Jan 31, 2015 /
 
Hello! Igen fogynak.. De a koncepció is fogy. Mert jelenleg akkor kapcsol ki a tirisztor, mikor a PIC bekapcsolja a relét. (Eredetileg meg úgy emlékszem, mikor kikapcsolta.)
Aztán a relék a 470ohm elé mennének, nem utána. Viszont ha így jó, akkor a Q1 tranyóra sincs szükség..
(#) Sebi válasza proli007 hozzászólására (») Jan 31, 2015 /
 
Igen, azt benéztem, természetesen a 470 ohm elé mennek a relék.
Igen eredetileg nullára kapcsolta ki a reléket a pic, ezt leírtam Neki - akkor derült ki, hogy H-ra kell kikapcsolniuk. A Q1 tényleg nem kell, rövidzár helyette megteszi. (az a 10mA senkit nem zavar).
Csak kialakul... nehezen olvasunk gondolatokat, inkább a betűket és a rajzot szeretjük.
A hozzászólás módosítva: Jan 31, 2015
(#) kicsisanyi válasza proli007 hozzászólására (») Feb 1, 2015 /
 
Hello! Így kellett, hogy mikor a PIC kimenete H szintre megy, akkor kapcsoljon ki a tirisztor.
Elnézést kérek, ha valamelyik írásom kicsit félreérthető volt.
(#) holex hozzászólása Feb 2, 2015 /
 
Sziasztok. Egy áramgenerátor kapcsolási rajzot keresek. Bemenő feszültség 24V, kimenő áram 3A. Legkisebb kimenő feszültség kb 6V. Ebben az esetben 18V*3A=54W-ot fűtene egy egy sima disszipatív áramgenerátor, ezért mindenképp valami kapcsolóüzemű megoldás kellene. Van valakinek rajza ilyenhez? Minél kevesebb alkatrészből áll, annál jobb.
A hozzászólás módosítva: Feb 2, 2015
(#) steelbird válasza holex hozzászólására (») Feb 2, 2015 /
 
Szia
Ez jó lesz?
Az IC 3A -ig használható, úgyhogy elvileg megfelel a célra.

Tulajdonképpen bármilyen Step-Down feszültség szabályzó IC -vel megépíthető, az, hogy mit fog szabályozni a kapcsolás, az a figyelt értéktől és a szabályzókör felépítésétől függ.
A konstans áram egy ellenálláson konstans feszültségként jelentkezik, tehát ha egy, a körbe sorosan betett ellenálláson lévő feszültséget szabályozod állandóra akkor máris áramgenerátort kapsz.
A hozzászólás módosítva: Feb 2, 2015
(#) holex válasza steelbird hozzászólására (») Feb 2, 2015 /
 
Köszi, igen, valami ilyesmire gondoltam.
(#) Szabi1 hozzászólása Feb 3, 2015 /
 
Helló adott egy ilyen monitor:Bővebben: Link Állítólag 14R28 a modellszáma, de nem találok sehol kapcsirajzot. A fő PCB-ről tekercset akarnák kiszedni belőle, hogy felhasználam máshova mivel nincs induktivitásmérőm. Ha egy szervízkönyvet, vagy kapcsirajzot tud valaki, nagyon megköszönném!
(#) gerenk válasza Szabi1 hozzászólására (») Feb 4, 2015 /
 
Erre gondoltál, PCB megegyezik ?

pcb1.jpg
    
(#) Szabi1 válasza gerenk hozzászólására (») Feb 4, 2015 /
 
Nem ez sajnos, 73G0695/D02822/AVEX/7663 ez a kódszám van egy kis ragasztott cédulán, illetve xc86207B nevű processzor. Az biztos hogy egy IBM monitor volt.
A hozzászólás módosítva: Feb 4, 2015
(#) kly hozzászólása Feb 5, 2015 /
 
Sziasztok

Ugyan én nem kapcsolási rajzot keresek de ez a topik áll a legközelebb hozzá.
Datasheet kéne méghozzá róla:

ar7161-bc1a (MIPS es topikot sem találtam)


Már vagy két órája keresgélek de nincs sehol.
Remélem tud valaki segíteni.

köszönöm.
(#) granpa válasza kly hozzászólására (») Feb 5, 2015 /
 
Van olyan témánk: Adatlapot keresek. Írd be a Google-ba, és lőn!
(#) kly válasza granpa hozzászólására (») Feb 5, 2015 /
 
Beírtam és nem lőn....gondolod nem ez volt az első?
De ha neked bejött kérlek linkeld már be.
Lehet nekem nem a barátom
köszi
(#) granpa válasza kly hozzászólására (») Feb 5, 2015 /
 
Beírtam a keresőbe (jobbra fent, kis ablak nálam)Találat van bőven, de egyikből sem tudtam előhúzni adatlapot. Persze gépkezelési, és nyelvi nehézségek miatt.
(#) kly válasza granpa hozzászólására (») Feb 5, 2015 /
 
Nem marketing pdf kell, hanem adatlap !!!!
küldj már linket pls.
(#) laszlokunstar válasza kly hozzászólására (») Feb 5, 2015 / 1
 
Remélem segít AR7100 family datasheet 112 oldal.
(#) kly válasza laszlokunstar hozzászólására (») Feb 5, 2015 /
 
Ja hogy család
Remek, köszi ez kell nekem.
(#) zenebolond válasza roymen hozzászólására (») Feb 9, 2015 /
 
Szia roymen!

Sikerült rajzot szerezned? Mert nekem nem nekem csak az alap panelen az "R565" ellenállás értéke kellene.
(#) erdei49 válasza djgabi_8 hozzászólására (») Feb 9, 2015 /
 
Felezd meg a szekunder tekercs meneteit!
(#) erdei49 hozzászólása Feb 9, 2015 /
 
Üdv. mindenkinek!

CTV 5131 Vestel kapcsolási rajzot keresek! Segítene valaki?
(#) kadarist válasza erdei49 hozzászólására (») Feb 9, 2015 /
 
Szia!
Keresd 11AK19 néven: Bővebben: Link.
Következő: »»   275 / 386
Bejelentkezés

Belépés

Hirdetés
XDT.hu
Az oldalon sütiket használunk a helyes működéshez. Bővebb információt az adatvédelmi szabályzatban olvashatsz. Megértettem