Fórum témák
» Több friss téma |
Fórum » Kapcsolási rajzot keresek
Témaindító: Kallai Csaba, idő: Márc 11, 2006
Témakörök:
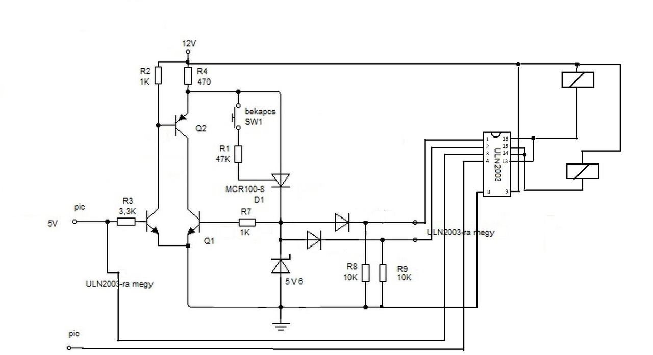
Idézet: „Szeretném a véleményetek kérni a mellékelt kapcsolásról?” Igen, hiszen ezért írtad a hozzászólást. ![]() A kapcsolás értelme számomra kétséges. Az elképzelt működés az lenne, hogy SW1 megnyomásakor a tirisztor begyújt, kb 8V-ra fehúzza az ULN két bemenetét (amitől valószínűleg meghal) és kinyitja Q1-et. Ha a PIC kimenete nullába megy, kinyitja Q2-t, ami - a már nyitott Q1-en keresztül - kioltja a tirisztort, R8-R9 nullába húzza a kimeneteket. Két hiba van: Q2 sosem tud lezárni, ha az emitterén +12V van, másik a fent említett dolog, hogy a kimenetek nem +5V-ot kapnak. Megoldás: a +12V helyett is +5V betáp kell a 390 ohm nélkül.
Hello! Ha valahova 5V-ot szeretnél kapcsolni, és az a PIC tápnál rendelkezésre is áll, akkor minek bevonni a 12V feszültséget? Az öntartást a kapcsoló eszközökkel is megvalósítható..
sebi: Akkor ezek szerint több sebből is vérzik
Az kéne, hogy akkor oltsa ki a tirisztort amikor a pic kimenet először magas szintre kapcsol.proli007: a gombbal való működtetés esetén nincs 5V csak 12V, de akkor csinálok neki külön tápot. Ami meg nem mellékes, hogy kis helyen is elfér a kapcsolás, mert a hely szűkös. Ez a nyomógombos vezérlés egy alternatíva akar lenni. Két relét kapcsol be és tartja húzott állapotban, akkor amikor a szoftveres vezérlés, és a teljes elektronika nem működik. Viszont, ha elindul a szoftverrel működtetett teljes elektronika, akkor a relék vezérlését vegye át a pic és tudja ki-be kapcsolni a reléket. A hozzászólás módosítva: Jan 30, 2015
Az az érzésem, hogy túlkomplikálod a dolgot. Minek behúzni a reléket? Ha van a PIC-nek tápja, akkor tudja is kapcsolni a reléket. Az áramkörrel meg a 12V-ot is lehet kapcsolni, és az 5V-ot figyelni az R1 ellenállással. Ekkor a nyomógomb bekapcsolja a PIC tápját, és a PIC ki tudja önmagát kapcsolni.
De lehet más a célod, mert amiket írsz számomra igen kuszának tűnik..
Gondolkoztam a célon és arra jutottam,hogy:
Van 2 PIC kimeneted, ami ULN meghajtóval húzat két relét, van egy másik PIC kimeneted, ami mást vezérel, de ha itt H-szint jön, akkor a külső áramkörrel meghúzatott relék ejtsenek el, hogy a továbbiakban a PIC kimenetek tudják őket függetlenül húzogatni, a +12V mindig megvan, a PIC +5V-ja csak akkor, ha akarod a PIC-kel vezérelni a reléket. Ha így van, akkor a mellékletem ezt tudja.
Van az a 2 kimenet, ami a 2 relét vezérli gombnyomásra, csak ez a 2 relé kapcsol be, de semmi más.
HA elindul a teljes elektronika és a PIC akkor az egyik kimenet kapcsolja le az öntartás és a relék működtetését a PIC vezérelje a továbbiakban. A rajz szerint gondoltam ki. Sajnos ennyi alkatrész lassan több helyet foglal, mint 1 RS tároló ![]() RS-sel lehetne működtetni az ULN-t és kell neki külön 5V-os táp. A hozzászólás módosítva: Jan 30, 2015
No, akkor végül kitaláltam, hogy mit akarsz...
Látom, a vagy kapcsolatot két ULN szekció végzi, így elhagyhatod az általam berajzolt másik két diódát is, a 10k-ból is elég egy db, a zener lehet 4V7, vagy 5V1. (5V6 a diódák miatt volt). Ha kevés a hely, lehet az ULN helyett 2db tranyó és visszatérés a 4 diódához... A hozzászólás módosítva: Jan 30, 2015
Kispóroltam a PNP tranyót.
Jó, fogynak az alkatrészek.
Az ULN nem csak a 2 relét vezérli, hanem összesen 5db-ot, így azt inkább hagynám. Gondolom az előző verzió is működne a PNP tranyó nélkül. Lehet, hogy megnézem, hogy mekkora helyet foglalna az egész tranzisztorokkal. A diódák lehetnek 1N4148-asok? Sebi, proli007, köszönöm szépen mindkettőtök segítségét.
Az ULN-t én nem szeretem: minél több kimenet aktív, annál könnyebben eldurran. A különálló tranyók jobban hűlnek. Igen, az előző verziónál is jó az "alul NPN" megoldás, 4148-ak is oké. Tirisztor is van TO92-es tokban (mint a BC182).
A hozzászólás módosítva: Jan 31, 2015
Hello! Igen fogynak.. De a koncepció is fogy. Mert jelenleg akkor kapcsol ki a tirisztor, mikor a PIC bekapcsolja a relét. (Eredetileg meg úgy emlékszem, mikor kikapcsolta.)
Aztán a relék a 470ohm elé mennének, nem utána. Viszont ha így jó, akkor a Q1 tranyóra sincs szükség..
Igen, azt benéztem, természetesen a 470 ohm elé mennek a relék.
Igen eredetileg nullára kapcsolta ki a reléket a pic, ezt leírtam Neki - akkor derült ki, hogy H-ra kell kikapcsolniuk. A Q1 tényleg nem kell, rövidzár helyette megteszi. (az a 10mA senkit nem zavar). Csak kialakul... nehezen olvasunk gondolatokat, inkább a betűket és a rajzot szeretjük. A hozzászólás módosítva: Jan 31, 2015
Hello! Így kellett, hogy mikor a PIC kimenete H szintre megy, akkor kapcsoljon ki a tirisztor.
Elnézést kérek, ha valamelyik írásom kicsit félreérthető volt.
Sziasztok. Egy áramgenerátor kapcsolási rajzot keresek. Bemenő feszültség 24V, kimenő áram 3A. Legkisebb kimenő feszültség kb 6V. Ebben az esetben 18V*3A=54W-ot fűtene egy egy sima disszipatív áramgenerátor, ezért mindenképp valami kapcsolóüzemű megoldás kellene. Van valakinek rajza ilyenhez? Minél kevesebb alkatrészből áll, annál jobb.
A hozzászólás módosítva: Feb 2, 2015
Szia
Ez jó lesz? Az IC 3A -ig használható, úgyhogy elvileg megfelel a célra. Tulajdonképpen bármilyen Step-Down feszültség szabályzó IC -vel megépíthető, az, hogy mit fog szabályozni a kapcsolás, az a figyelt értéktől és a szabályzókör felépítésétől függ. A konstans áram egy ellenálláson konstans feszültségként jelentkezik, tehát ha egy, a körbe sorosan betett ellenálláson lévő feszültséget szabályozod állandóra akkor máris áramgenerátort kapsz. A hozzászólás módosítva: Feb 2, 2015
Köszi, igen, valami ilyesmire gondoltam.
Helló adott egy ilyen monitor:Bővebben: Link Állítólag 14R28 a modellszáma, de nem találok sehol kapcsirajzot. A fő PCB-ről tekercset akarnák kiszedni belőle, hogy felhasználam máshova mivel nincs induktivitásmérőm. Ha egy szervízkönyvet, vagy kapcsirajzot tud valaki, nagyon megköszönném!
Erre gondoltál, PCB megegyezik ?
Nem ez sajnos, 73G0695/D02822/AVEX/7663 ez a kódszám van egy kis ragasztott cédulán, illetve xc86207B nevű processzor. Az biztos hogy egy IBM monitor volt.
A hozzászólás módosítva: Feb 4, 2015
Sziasztok
Ugyan én nem kapcsolási rajzot keresek de ez a topik áll a legközelebb hozzá. Datasheet kéne méghozzá róla: ar7161-bc1a (MIPS es topikot sem találtam) Már vagy két órája keresgélek de nincs sehol.Remélem tud valaki segíteni. köszönöm.
Van olyan témánk: Adatlapot keresek. Írd be a Google-ba, és lőn!
Beírtam és nem lőn....gondolod nem ez volt az első?
De ha neked bejött kérlek linkeld már be. Lehet nekem nem a barátom ![]() köszi
Beírtam a keresőbe (jobbra fent, kis ablak nálam)Találat van bőven, de egyikből sem tudtam előhúzni adatlapot. Persze gépkezelési, és nyelvi nehézségek miatt.
Nem marketing pdf kell, hanem adatlap !!!!
küldj már linket pls.
Remélem segít AR7100 family datasheet 112 oldal.
Ja hogy család
![]() Remek, köszi ez kell nekem.
Szia roymen!
Sikerült rajzot szerezned? Mert nekem nem nekem csak az alap panelen az "R565" ellenállás értéke kellene.
Felezd meg a szekunder tekercs meneteit!
Üdv. mindenkinek!
CTV 5131 Vestel kapcsolási rajzot keresek! Segítene valaki?
Szia!
Keresd 11AK19 néven: Bővebben: Link. |
Bejelentkezés
Hirdetés |






Az kéne, hogy akkor oltsa ki a tirisztort amikor a pic kimenet először magas szintre kapcsol.








