Fórum témák
» Több friss téma |
Sziasztok!
Szeretnék építeni egy aktív szubot a TDA7294 ic vel és az volna a kérdésem, hogy kapcsolóüzemű táppal meghajtható e az ic? Egy átalakított pc tápról van szó +- 30V szimetrikus feszültséggel.
Szia! Az autós szubok többnyire így működnek, az már a táp kimenetének közömbös, hogy 310V, vagy 12V a forrás-egyenfeszültség.
Ok, csak azért kérdezem mert ezeknek a tápoknak elég nagy a szórása és sok zajt termel. Ez nem gond?
Keress rá Bassmester munkáira itt a témában, igen jó eredményeket ért el kapcsolóüzemű tápokkal.
Jó lehet hozzá, de szűrni kell és érdemes ránézni szkóppal hogy mennyi zaj van a DC-n.
Ok, megnézem.Köszönöm!
A hozzászólás módosítva: Feb 18, 2015
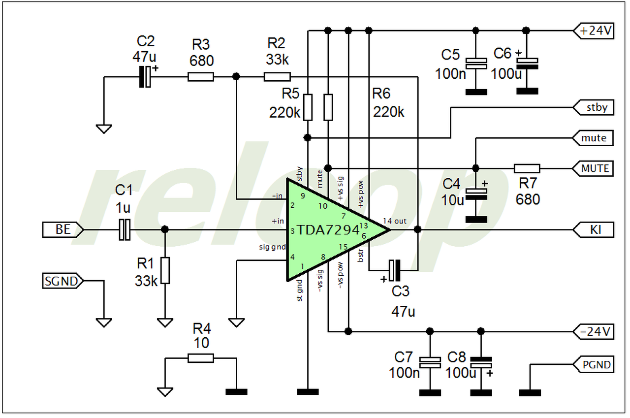
Upsz! Mintha egy "elkötést" látnék a rajzodon (Huzalozás.png) A potis panelről jövő SGND és a jelvezeték fel van cserélve.
Köszi javítva!
A hozzászólás módosítva: Feb 19, 2015
Amúgy nagyon korrekt dokumentáció, köszönjük!
TDA7294 híddal építek végfokot. Készítek hozzá egy védelmet, amelyben túláram figyelés is van. Jelenleg 6A-re állítottam be a határértéket aminél a védelem lekapcsolja a kimenetet. Ez így megfelelő, vagy feljebb / lejjebb kellene állítani?
Szia! Fix, vagy függ a kimenő feszültség pillanatnyi értékétől (S.O.A.-s)?
Kimenő csúcsáramban 6,5A-nél találkozom leggyakrabban a belső áramkorlátozó működésbe lépésével. Ez alatt fél amperrel remekül el van találva Az építéseddel kapcsolatban kicsit kénytelen vagyok előre szaladni. Korábban a párhuzamos TDA7293 erősítőmet műveleti erősítős fázisfordítóval kötöttem hídba. Most a 2.1 építésem kapcsán kipróbáltam ezt a TDA7294-nél is. Azt lett az eredmény, hogy a két szép hagyományosan hidalt erősítőmet a héten szét is bontom, és egyelőre TL072-vel, majd később valami kisebb zajú opa-val kiegészítem - akkora a változás.
Az áramkorlát fix beállítású. Köszi a megerősítést a beállítással kapcsolatban!
A fázisfordítós tippet is köszönöm, ki fogom próbálni! Ez a verzió van megépítve jelenleg amit ebbe a projektbe szánok. Vannak szinglik is megépítve, majd azokon kipróbálom a külső fázisfordítós módszert, meghallgatom. A hozzászólás módosítva: Feb 22, 2015
Nekiálltam a dokumentáció pótlásának. Annyira kézenfekvő az a 2.1-es modell ami két szóló és egy híd TDA7294-esből áll, hogy inkább itt közlöm őket. A végerősítőn kívüli részletekkel kapcsolatban természetesen majd a hozzájuk tartozó témában állok rendelkezésetekre.
A NYÁK-tervek tájékoztató jellegűek, az alkatrészelrendezés remélem sokat segít.
Még annyit hadd kérjek, hogy légyszi szólj egy-két szót arról, mi a hangzásbeli különbség a két féle hidalás hangzása közt.
Erőt kell adj ahhoz, hogy kicsit szétkaparjam - tényleg egyszerű módosítás - ezt a szép panelt. Amúgy nem okoz gondot nekem, azért építek végfokokat, hogy szép hangja legyen, nem azért hogy szép legyen a panel, és az invertált jel amúgy is rendelkezésemre áll, mert az előfok-limiter kimenete "szimmetrikus" kivitelű eleve. Így két kaparás, egy ellenállás, meg egy becsatoló kondi utólagos beépítése a feladat, de kíváncsi vagyok mit tapasztaltál a hangzásban!
Gondolom sztereó az erősítőd. Mivel van fázisfordított jeled, a hidaid első fokozatiból roncsolás nélkül összeállíthatsz egy tesztcsatornát. Gondosságból esetleg kiemelhetnéd az invertáló végfok bemeneti (22k) ellenállást.
Azzal, hogy nincs már olyan TDA-s hangja nem sokat mondanék Gyanítom abban lesz a magyarázat, teljesen szimmetrikussá vált a pozitív és a negatív félperiódus előállítás. Az élvezhető tartományban feltűnően nagyobb hangnyomást sikerült elérni.Szerk.: dual monó esetén sajnos nem tudsz tesztelni ezzel a módszerrel. A hozzászólás módosítva: Feb 27, 2015
Megcsináltam az összehasonlító tesztet, meggyőződtem róla, hogy a "hagyományos" hidalásnál valóban sokkal jobb eredményt ad az invertált jellel meghajtás - nem mintha nem hittem volna el. Át is alakítottam a paneleket ennek megfelelően, nem volt nehéz. Köszönöm szépen az útmutatást!
Még annyi bajom van, hogy az előfok-limiter miatt kicsit jobban "fúj a szél" a hangsugárzókból mint amit megszoktam. TL072-k vannak a fokozatban (foglalatban), milyen műveleti erősítőt ajánlanál helyette?
Szia reloop!
Pdf formátumban elkérhetném táp és a potis panel rajzát? Fótózással szeretném elkészíteni, tehát a tükörképe kellene. Köszi!
Sziasztok!
Olyan kérdésem lenne, hogy ebből az IC-ből ki lehet-e hozni többet? Gondolok itt arra, hogy tranzisztorral kicsit felturbózni. Köszi a választ.
Szia! Így keresd. Kipróbáltam, nagy fantáziát nem látok benne.
Tisztán tranzisztorokkal olcsóbb és jobb erősítőt lehet nála építeni.
Üdv!
Kaptam a mai napon előszülinapra egy 150/100W-os SAL mélyhangszórót, így tudok késztíteni egy sub ládát. Van kimaradva egy TDA7294-es IC-m. Egy olyan kapcsolásra és nyáktervre lenne szükségem, ami tartalmaz egy aktív subwoofer szűrőt (ami stereo jelből választaná le a szükséges jelet), kimeneti DC figyelőt, koppanásgátlót. Tud valaki ajánlani egy jól bevált kapcsolsát?
Üdv!
Megépítettem az szimpla tápos TDA7294 kapcsolást, amit arra szerettem volna használni, hogy kiváltsam vele egy JVC RX5052 Stk végfokát. Az elkészült kapcsolás megfelelően működik egészen addig amíg rá nem kötöm a JVC jelét. Amikor ez megtörténik a JVC túlterhelést jelez a végfok panelen pedig elmászik a feszültség. Kérdésem az lenne, hogy a jelföld és a TDA föld különbsége okozhatja-e ezt a problémát és ha igen hogyan lehetne megoldani?
Szia! Van jó ±27V-od, miért választottál szimpla tápos kapcsolást? Ahhoz egy független tápegység lenne ideális.
Eredetileg nem ebbe szántam, csak eszembe jutott, hogy bele lehetne rakni. Nem tudom pontosan a trafó 27 voltos ága mekkora terhelést bírna el, de ha megbirkózna 2 db TDA-val akkor megcsinálnám a szimmetrikusat.
Nevezett készülékben H osztályú erősítő van, ennek az alacsony tápja ±VL a névleges terhelőimpedanciával minden további nélkül beterhelhető. Ezek mennek az STK413-430 2-es, 5-ös lábaira. A szimpla tápos panel a tranzisztorok eltávolítása után máris egyenértékű a szimmetrikus tápossal.
A készülék rajzát nem dolgoztam fel teljesen, de első ránézésre is számos buktató van amit nem tudom, hogy helyesen kezeltél-e. Szimmetrikus táplálással sima ügynek néz ki
Köszönöm a segítséget! Én is elgondolkodtam ezen a megoldáson, csak attól félek ,hogy a transzformátor nem fogja bírni a teljesítmény felvételt.
Üdv!
Kicsit elakadtam, úgyhogy segítséget kérnék... Összeraktam egy TDA7294-es végfokot. A hozzá használt trafó +-20V (egyenirányítva pufferelve ez +-30V lesz, lemértem), körülbelül 100-120VA-es lehet. Összerakás után erőtlen és nagyon recseg, alig lehet hallani a "muzsikát"... Mi lehet a probléma? Értetlenül állok a dolgok előtt, mivel 4db ilyen panelt építettem és eddig mind jó. Egy aktív subládát szeretnék majd vele építeni... A hozzászólás módosítva: Márc 27, 2015
Szia! A trafó 2x20Vac, nem pedig +-!
Üzem közben mérd a tápfeszültséget és figyeld az IC hőmérsékletét!
A tápfeszültség +30V és -30V 0V-hoz képest, Az IC nem meleg, langyosnak sem mondható.
A hozzászólás módosítva: Márc 27, 2015
|
Bejelentkezés
Hirdetés |









Gyanítom abban lesz a magyarázat, teljesen szimmetrikussá vált a pozitív és a negatív félperiódus előállítás. Az élvezhető tartományban feltűnően nagyobb hangnyomást sikerült elérni.



