Fórum témák
» Több friss téma |
Fórum » Forrasztópákák - melyik miért jó
Szia! Nyugodtan dugd vissza, mert a fűtőbetét csak egyszer tud leégni.
A hozzászólás módosítva: Ápr 4, 2015
Szia! Köszi megprobálom, de melyik az R8 ellenállás? Mert a kapcsolási rajzon nincsen számozás.
A hozzászólás módosítva: Ápr 4, 2015
Üdv! Igazad van, csak nem volt időm erre, csak gyorsan összedugtam, aztán füstölt is. De most rámértem a panelra, 11,5 Ohm a fűtőbetét ellenállása. Akkor ezek szerint a betét jó. Egyébként ezt már valaki egyszer használta, csak kérdéses, hogy nem-e 230V-tal kínálták-e meg.
Ugye akkor a másikat nyugodtan ráköthetem erre a trafóra? Elméletileg nem szabadna leégnie, mert nagyobb a teljesítménye a trafónak, nem?
Nem valami egészséges a színe sem...
Az enyém se egészséges, ha így nézzük. Többnyire már az első használatnál bebarnul. Attól nyugodtan lehet használni.
Értem, majd ha eljutok ma oda, megpróbálom újra.
Lesz ez még ilyen se.
![]() Ha használod, akkor egy idő után szinte az egész barna, a vége pedig szinte fekete lesz.
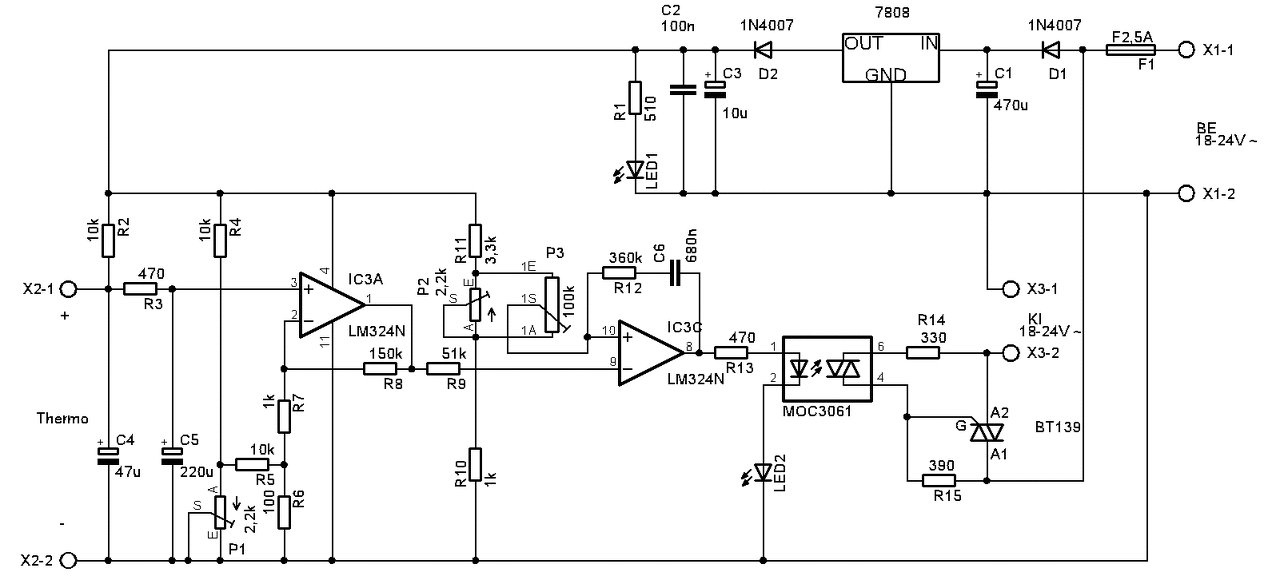
Te linkelted vzoole cikkét. Második oldal lap alja, "letölthető dolgok". Itt a kapcsolasirajz.gif és máris van egy szép alkatrészsorszámmal és értékekkel ellátott rajzod. De azért iderakom. Gondolom vzoole nem haragszik meg érte..
Oké köszi. Nekem még egy olyan verzio van meg amin nincsen számozás.
Hát nem ma épitettem. Hát még kitalálom mi legyen. Lehet hogy épitek egy teljesen újjat. Hát még kitalálom. A hozzászólás módosítva: Ápr 5, 2015
Ha a 24V-os pákákat alacsonyabb feszről járatod (20-22V), akkor hosszabb lesz a fűtőbetét élettartama. Nekem még sosem kellett egyet sem cserélni, pedig megvannak a pákáim már egy ideje.
Hello! Az 1µF az elektrolit kondi vagy sima kerámia?
Szia! Fóliát használtam, de elkónak/kerámiának is jónak kell lennie..
Sziasztok! Egy kezdő/újrakezdőnek hobby célra mit ajánlotok? Forrasztópáka vagy forrasztó állomás? Milyen típus? Mik a fontos szempontok? Köszi!
Sziasztok!
Alacsonyabb árfekvésű vákuumos kiforrasztó állomás beszerzésében szeretnék tanácsot kérni. Főként az érdekelne, hogy alkalmasak-e ezek 1mm-esnél kisebb (0,6-0,8) furatok kitisztítására furatgalvanizált, többrétegű nyákban. Magyar kínálatból a ZD-915-öt néztem ki (br. 25e, 80W, 0,6 bar). Van esetleg valakinek jó tapasztalata külföldről rendelt készülékkel? (ebay, aliexpress) A válaszokat előre is köszönöm. A hozzászólás módosítva: Ápr 6, 2015
Hobbi vagy nem hobbi, szabályozható hőmérsékletű mindenképpen ajánlott. Kezdésnak véső alakú heggyel, ami kb. 3 mm széles, ez nagyon univerzálisan hazsnálható. Márka? Vannak olcsóbb árfekvésűek is, hobbi célra tökéletes lehet.
Ha választottál, mutasd meg nekünk, mert van amelyik úgy néz ki, mintha szabályozható lenne, de gyakorlatilag csak gond van vele (egy egyszerű PWM vezérlés van benne, visszacsatolás nélkül).
Tehát pl. nem ajánlott a Fahrenheit 28020-as hanem a 28003? mert őszintén azt elég húzosnak találom. Úgy gondoltam, hogy először valami használható, de egyszerűbbet választanék kezdésnek. Talán nem is kellene állomás, egy páka elég lenne? nem tudom. Aztán ha már bele lendülök a témába, akkor ruháznék be nagyobb összeggel.
Ne az alapján dönts, hogy ajánlott vagy nem ajánlott. Mire szeretnéd használni? Ha néha ki vagy be szeretnél forrasztani egy alkatrészt, arra megfelel ( kompromisszumokkal ) a 28020 is. Ha gyakran szeretnéd használni, és ráadásul jó minőségű forrasztásokat készíteni, ahhoz jobb páka kell. Ha szétnézel a forrasztóállomás topicban, találsz több rajzot is, olcsóbb, de jó forrasztópákához. Építés, vagy vásárlás?
Hát, ahogy most látom egyenlőre csak alkalmi forrasztáshoz kellene, ezért is gondoltam hogy elég lehet valami egyszerűbb. Egy hülye kérdés: mikor és miért kell hegyet cserélni? Valamint, ha maradok pl. a 28020-as kategóriánál, akkor már mindegy mit veszek? Akár egy conrádos toolcraft is lehet? és ha már nem valódi hőmérséklet szabályozós, akkor akár egy "sima" fix forrasztópáka is lehet? hisz ilyenkor mit ad pluszban, hogy forrasztóállomást veszek?
Igy nehezen lehet válaszolni a kérdéseidre. A többféle pákahegy azért kell, mert többféle alkatrésszel dolgozhatsz.
A kezdetben a 2-4mm széles vésöhegy a legjobb, az elég nagy a durvább alkatrészekre, de a sarkával a finomabbakat is meg lehet forrasztani. Ha SMD-vel dolgozol akkor hegyes pákahegy kell (0,8-1 mm). Nyugodtan vehetsz a kezdetben szabályozás nélküli pákát - az legalább mindig elég forro ( néha nagyon is - akkor jo valamilyen gyantába nyomni.) Mostanában kapni olyan pákát is ami 230V-ra megy, de benne van a szabályozo elektronika és még mindig elég kicsi, igy azzal is kezdhetsz.
Senkinek sincsen ez ügyben tapasztalata?
2 rétegű nyáknál elég jók ezek a kínaiak is, de több rétegnél már könnyen elvérezhet (persze ez függ az adott NYÁK-tól is).
Én inkább valami használt márkásat ajánlanék, ha már a munkák is komolyabbak.
Lehet meg fognak kövezni érte, de kezdésnek én egy eredeti csehszlovák pillanatpákát ajánlok. De nem valami utángyártott marhaságot, hanem eredetit. Róla van szó. Én eddig 3 fajtával találkoztam az eredetiek közül, mind használható volt. Az újakról viszont ez nem mondható el. Ha tudsz szerezni eredetit akkor azzal jó sokáig el lehet lenni. Ha valaki ráérez a használatának az ízére akkor szépen és jól lehet vele dolgozni. De nem győzöm hangsúlyozni, nem valami ,,piacos" olcsó marhaságot, mert abból láttam már olyat ami mire felhevült addigra olvadt róla le a borítás. Az eredeti 1-2 másodperc alatt felhevül, ez a utángyártott fél perc alatt.
Meg tudlak csak erösiteni. Én is nem régen vettem egy uj 100W-s pákát ( Made in Czech republic) és ugyanugy müködik, mint a 30 éves elödje ( igaz a kapcsolon meg a házán kivül mást nem is változtattak rajta).
Ezen is mindjárt kicseréltem az izzot LEDekre, mert azok jobban világitanak meg hosszabb életüek is. ( egy ilyen ujitás már nagyon ráférne). Bizonyos munkákra verhetetlen..... De ezt már sokan és sokszor leirták.
Nekem a linkeltből van két darab. Egy fehér és egy fekete. A modernebbel is volt alkalmam dolgozni, havernak meg az iskolában is olyan van. A régebbi típust is használtam, annak nem ilyen szépen lekerekítettek a sarkai-élei, csak egyszerű téglatest. Az is jól használható. A legújabbakról nem tudok nyilatkozni. El nem tenném az asztalról semmiképp. Most épül mellé egy állomás, mert kicsit idegesítő amikor folyamatos munka közben elég a hegye, de amikor gyorsan kell egy-két forrasztást elkészíteni, illetve két forrasztás között fél óra is eltelik akkor nagyon hasznos tud lenni. Mire az állomás felfűt addigra én már végeztem is. Arról meg nem is beszélve, hogy nagyon egyszerű hurcolni. És ha valaki hozzászokik a használatához, biztos kézzel kezeli akkor szinte nincs lehetetlen furatraszerelt alkatrészeknél. Én raktam össze már vele mikrovezérlős áramkört is.
A hozzászólás módosítva: Ápr 10, 2015
Valóban ideális szervízmunkákra, ahol 1-1 alkatrészt kell forrasztani,, de egy panelbeültetéshez azért inkább egy stabil hőfokú pákát javasolnék.
Jó, persze, nem is azt mondtam hogy a furatraszerelt alkatrészektől az SMD BGA tokozásig mindent lehet vele.
Viszont kezdő pákának nagyon jó. Ha normálisan van kezelve, nem fűtik egyhúzomban feleslegesen akkor meglepően sokat kibír a hegye. Én 1,5-2 mm2-es és 100mm hosszú drótból szoktam bele hajtani hegyet, azzal élmény a munka. Ha általános elektronikai panelt készítek vele (IC, tranzisztor, 1/2, 1/4W-os ellenállás, kicsi kondenzátorok semmi olyan ami több hőt igényel) akkor van, hogy 1 hetet is kibír a hegy. Persze nem napi 8 óra munkával.
Azért egy kicsit csodálkozom a hegyigényed miatt. Amikor még kizárolag ezzel a pákával dolgoztam, akkor sem kellett hetente egy uj hegy ( szinte kizárolag közönséges villanydrotbol csináltam a hegyeket). Persze némi gyakorlat is kell hozzá mennyi ideig kapcsolod be a trafot.
Finom forrasztáshoz csengödrotot hasznaltam (~0,7 mm). Az északi szomszédunknál kapni "örökös hegyet is", ahol a spicc egy más anyagbol van kialakitva ( ez a kis darab a bronzhuzalba van hegesztve). Használtam ilyent is, egy kicsit vékony a hegy igy rosszabbul tartja az ont. Gyakran kellett a "terepen" dolgozni ( különbözö nagy berendezéseken, néha a fejem fölött) ott verhetetlen volt, mert világitott. Oda görbitettem a hegyét ahova kellett (sok csatlakozot a "sarkon tul" kellett forrasztani). Erösitök tucatjai készültek ilyen szerszámmal, és igaz, hogy a kéz elfáradt a nehéz trafotol ( hányszor volt este izomlázam ), de pontosan emiatt a csuklo sokkal biztosabban müködött.
Volt, hogy egy nap háromszor cseréltem hegyet. Igaz, akkor reggeltől estig egyfolytában dolgoztam vele. Kattogtattam ám rendesen. Amikor panelt bontottam vele akkor volt úgy, hogy ötször is. De erre szereztem már egy 230V-os pákát, azzal a legjobb bontani. Én is villanyszerelő drótból hajtom a hegyet, de rosszul írtam nem 100mm-esből hanem 40mm-esből. Tudom, hogy gyakorlat kell hozzá, de van úgy, hogy 2,5mm2-es sodrott huzalt kellett beforrasztani általában akkor ég el a hegy, mert ezt sokáig kell melegíteni. Persze az egy hetet csak úgy hasra írtam, körül belül ennyi, hol több, hol kevesebb.
Északi szomszéd? Lengyelországra gondolsz? ![]() (Adatlapban a megoldás.) A hozzászólás módosítva: Ápr 11, 2015
Nem, hanem Szlovákiára vagy Csehországra, de lehet, hogy a lengyeleknél is kapni.
Gondoltam, becsapós kérdés volt viccesen feltéve (lesd meg az adatlapom, felvidéki vagyok).
|
Bejelentkezés
Hirdetés |









(Adatlapban a megoldás.) 