Fórum témák
» Több friss téma |
Fórum » TDA1524 előerősítő
Tudomásul vettem annak ellenére hogy leírtad vagy 50 x, kb 5 napja írtam már hogy saját hibámból elröppent ez az ic is, majd lesz helyette másik, köszi szépen addíg is! Esetleg a potikat lehet e valamilyen módon csak hangerőszabályzásra használni?
Lehetni éppen lehet velük hangerőt szabályozni, de ki kell forrasztanod őket a panelből, mert nem csak a testre menő lábuk van párhuzamosan kötve. Csatornánként kell egy-egy. A szabályzási karakterisztikájuk sem a legideálisabb, mert ezek lineáris potik.
Csak simán a bemenő jelet szeretném velük szabályozni mondjuk jobb és bal végpanelét külön külön...Természetesen kiforrasztom őket.Tehát akkor nem fognak teljesen némítani, vagy a vágási görbére gondolsz? Túl hamar hangosodik vagy halkul...?
A hozzászólás módosítva: Márc 2, 2014
Ha nagyon távoli a hibás IC cseréje, akkor vágj bele. Működni fog. Bővebben: Link
Viszont van egy egy db működő előfokom, így valamilyen szinten tudom kompenzálni hogy lineárisak a potik egy egy csatornán, viszont akkor ha visszább veszem az előerősítést nem fogja kihajtani a végfokot sem rendesen...Esetleg a helitrimmerek helyére vezethetem a potikat?
A hozzászólás módosítva: Márc 2, 2014
A lineáris potit nem kell előerősítővel támogatni. A lineárisnak az a szépséghibája, hogy a szabályzás a poti pálya elején nagyon meredek.
A hozzászólás módosítva: Márc 2, 2014
Én már azt sem értem, hogy mit is akarsz...mindig valami mást. Hajrá, oldd meg! Legtöbbet a saját hibáidból tanulsz, csak elég sok lesz a veszteség.
Szerettem volna ha elindul, de sajnos ez nem történt meg, így kénytelen leszek más megoldás felé nézni, nem tda1524 ben fogok gondolkozni ez tuti!Egyrészt csak rosszat hallok/olvasok róla.másrészt csak egy nyűg a jelútban...Köszi a segítséged!
Nem biztos, hogy ez a jó hozzáállás. Mindennek nekiugrasz, de nem járod eléggé körül, nem nézel rendesen utána. Még azt sem gondolod végig, hogy kell-e egyáltalán. Aztán amikor kudarc ér, akkor nem próbálod megérteni a problémát, kijavítani, tanulni belőle, hanem ráfogod, hogy ez ilyen és kapsz egy másik dolog után. Szívesen.
Ebben is igazat adok, de egyébként nincs kizárva hogy felélesztem még azt a tdd1524 es panelt.Mindenképpen szükséges valami "limiter", mivel sok troll van a buliban ahol is a sztár dj-k nem tudják mi a határ...Így legalább egy poti érdemes ami limitál...
Erre már kaptál tőlem egy pozitív értékelést!
Helló.
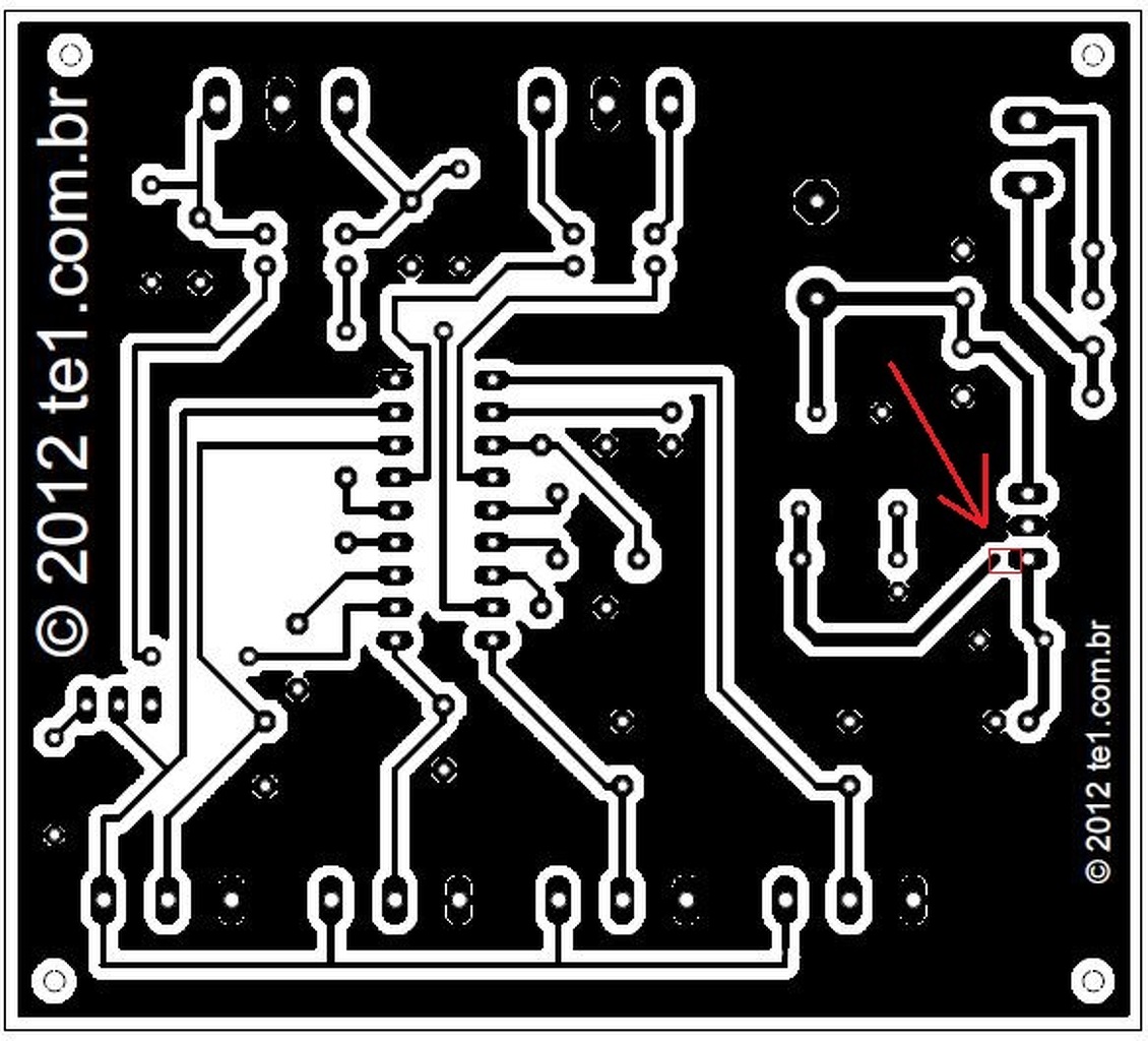
Látom elég soknak sok baja van a TDA1524-es IC-vel és az előerősítő megépítésével. Magam is építettem egy előerősítőt és meg vagyok vele elégedve. A tesztek során tápláltam elemmel és transzformátorral is az áramkört. Elem esetét tökéletesen zajtalan, viszont transzformátorral hallható egy enyhe alapzaj ami a nem tökéletes szűrésnek tulajdonítható, habár erről egy lm7812 és egy 4700 µF-os kondenzátor is gondoskodik. Az alap rajz 12V-os transzformátort kér de tudomásom szerint ezek a stabilizátorok a stabilizált feszültség+2V(minimum)-ot kérnek a bemeneten. Én nem voltam elég figyelmes így csak egy 12V-os trafót rendeltem de így is meg vagyok vele elégedve szóval ez már így marad. És végül mellékelem a nyák tervet aminek van egy apró hibája, az hogy egy helyen van megszakítás, ahol nem kellene. Képen berajzoltam hol van ez a pont. Ha ezt kijavítjátok biztosan fog működni. A nyák tervet tükrözve nyomtassátok! Szerencsés utánépítést! A hozzászólás módosítva: Ápr 27, 2014
Szia! Szép munka, gratulálok. A 12V-os trafó jó választás, C1-en a pufferelt feszültséged szerintem bőven meghaladja a minimálisan szükséges 15V-ot.
A szűrés hibája könnyen tettenérhető. A teleföld sajnos nem mindenre orvosság. A táp akkor lenne helyesen kialakítva, ha az egyenirányítóra közvetlenül (minden egyéb összeköttetést kizárva) csatlakozna a 4700 µF puffer, a puffer forrpontjáról (!) kell vezetni a stabilizátorra, a stabilizátor lábáról (!) kell vinni a tápot a 10µF - 100nF-ra. Innen aztán mehet szinte tetszés szerint a teleföld és pozitív tápfeszültség. Ezt csak így jövőre nézvést ajánlom a figyelmedbe
Köszönöm szépen a válaszodat!
Lemértem és C1 kondenzátoron a feszültség 14,8V, ami már elegendő. Ha még építek ilyen előfokot akkor az általad leírtakra vigyázni fogok .
Lenne egy kérdésem. Erre az előfokra rá lehet kötni két végfokot, vagy készítsek még egy előfokot és tegyek stereo potenciométereket? Csak akkor a zenelejátszó lesz két előfokra kötve.
Nyugodtan ráköthetsz két végfokot, azok egyedi hangerőszabályzását egy-egy sztereó potival azért el kell készíteni, hogy össze tudd őket hangolni.
Üdv mindenki lenne egy kérdésem ha lehet.
szóval , rendeltem magamnak (az egyik erősítőmbe) egy tda 1524-es ic vel szerelt előfok kitet. Csináld magad csomagot. namármost az alkatrész beültetésekkel meg vagyok ic, kondi, ellenállások stb. a problémám a következő lenne: 4db potmétert kell bele tennem, monó 25KA-s poti csak a bekötését nem értem, mivel nincs a panelon a helyes bekötési sorrend, csak olyan , hogy P1, P2,P3,P4. test pont, meg referencia forcsúcs tudom hogy ezzel a 3 al kell dolgoznim pl: vol.= P2+test+REF, csak a bekötése nem tiszta a potinak van ki,be, test pontja .egyértemű a testpont az a poti test pontja, kérdésem a maradék 2 .lenne köszönöm. üdv
Szia! Volt már ez a kérdés. Ha nem világos a rá adott válasz, kérdezz azért bátran!
köszönöm szépen. annyi én ugy gondolom, hogy test az testre . ref a poti be lábára, a p1 az az ic lába az pedig a poti kimeneti lábára .
Hivatkozás.
1 - test, 2 - ref, 3 - IC 17-es láb. Így egyértelmű?
üdv . szeretnék egy kis segítséget kérni ezzel az előerősítővel kapcsoltban. Nos mint azt meg irtam szeretném ezt az előfokot meg csináni szépen, na de most rá szántam az időt, beinditottam, és nem valami jó!! Szól ugyan, de recseg, torzit , és ráadásul akármelyik potit állítom, csak a hangerőt veszi le ennyi mi lehet a baja?? ha tudnál nekem segíteni meg köszönném
Szia! A potenciométerek bekötését nézd át! Milyen tápegységet használsz?
tápegység egyenlőre próbábol egy mezei 12v hálózati adapter, potikat jol kötöttem be .. test láb a test pontra bemeneti láb a referencia for csucsra, ki meneti láb a potméter forcsucsra (P1...P4).
egy lm 1036-os előfokkal most probálom ezt a tápegységet, és kristály tiszta.. nem tudom mi lehet a gond, pedigrendeltem a tda kitet mindene gyári.
Tudnál egy éles fotót készíteni erről az összeállításról?
Úgynézem minden a helyén van. A REF pont feszültsége stabil, ha állítod a potikat?
|
Bejelentkezés
Hirdetés |














