Fórum témák
» Több friss téma |
Sziasztok! Létezik esetleg olyan kapcsolási rajz készítő program ami a nyákról készült kép alapján tud kapcsolási rajzot készíteni? Ha más nem van valakinek teljes verziós lehetőleg magy kapcs. rajz programja? Fizetősre nincs most pénzem.
Hello!
Ilyen programot nem fogsz találni. Mert egy nyákrajzból visszakonvertált kapcsolási rajz nem lenne érthető, hiába menne minden vezeték oda, ahová a nyákon kötve van. Mert egy sematikus rajznak pont az a lényege, hogy a kapcsolás működése megérthető legyen. Ezt csak áramkörtervezői ismeretekkel lehet megvalósítani, miközben át kell venni az eredeti tervezői gondolatmenetet szándékot. Vagy is a szubjektív gondolkodásnak itt sokkal több szerepe van mint objektívnek. Ha ez nem így lenne, akkor a nyomtatott áramköri rajzot is könnyedén átlátnánk, értelmeznénk. Nem véletlen, hogy a sematikus rajznál, az áramköri jelek is ezt a célt szolgálják. Annyit lehet tenni, hogy az áramkör pcb rajzát lerajzolva (másolva, alkatrészeket letéve és összekötéseket lemásolva) készíthető egy áramkört leíró NET lista,és egy alkatrész jegyzék. Ha ez kész, a sematikus rajzon az alkatrész listában leírt alkatrészeket letétele után, az Net lista importálható. Így a semetikus (sch) rajzon megjeleníthetők a Rastnes gumivonalak, mamik megmutatják, melyik alkatrész kivel van összekötve. Így az áramköri részletek tapasztalat alapján felismerhető, és megrajzolható az sch rajz. De ennek feltétele az áramköri részek tervezői ismerete. Valamint meglehetősen munkaigényes feladat. Nem beszélve azon kötésekről, melyek az alkatrészek alatt futnak. Ezek csak kiforrasztás után lennének láthatóak. Vagy furatgalván esetleg többrétegű nyáklemezről. Vagy is ezek a módszerek csak viszonylag egyszerű áramköröknél használhatók, és ráfordított energia ne biztos, hogy ésszerű határok között tartható. üdv! proli007
Kedves Mindenki!
16-18 évesek számára írunk egy elemi szintű tervezést segítő könyvet. Kellene egy olyan Windows alatt használható ingyenes tervezőprogram, amelyet ajánlhatunk nekik az eszközök kivitelezéséhez és amelyet elegendően sokan használnak ahhoz, hogy a vele készült fájlokat széles körben lehessen terjeszteni és használni. Kérem segítsetek. Ha tudtok, ajánljatok ilyet. Köszönöm előre is: "foltoska"
Például Eagle. A freeware verzió hivatalosan letölthető a honlapjukról, nagyon sokan használják. A demó verzió is teljes értékű, minden funkció él, egyedüli megkötés, hogy a tervezett panel mérete maximum 100x100 mm lehet. Egy kezdő ennél nagyobbat amúgy is ritkán tervez, még ritkábban készít el otthon.
Szia,
Megnéztem. Azt hiszem megfelelő lesz. Tekintettel arra, hogy olyanoknak kell ajánlani, akik az elektronika alapfogalmaival ismerkednek és ez még magyar nyelven is nehéz nekik, szeretném megkérdezni, van-e hozzá magyar nyelvű doksi és ha van le lehet-e valahonnan tölteni. Köszönöm a választ előre is. "foltoska" A hozzászólás módosítva: Jan 18, 2013
Mondjuk én is az eagle-t ajánlanám a legelterjetebb program. Meg talán a leg használhatóbb is.
Magyarul leírást? (he he) A programnak van magyar nyelvű fordítása. Szerintem a műszaki dolgoknak (elektronika programozás) nincs sok értelme a magyar fordításnak. Mivel általában elég kurták ahoz hogy komolyabban belemélyüljön az ember fia.(meg a lánya is) Ha tanítani akarsz akkor úgyis magyar nyelven magyarázod el mi micsoda és kb szerintem annyira bonyolult a program hogy egyszer bőven elég.
Köszönöm a választ.
A program használatát nem akartam volna tanítani, de más helyről mások azt tanácsolták, csináljak egy rövid használati útmutatót hozzá. Ha nem találok egy már eleve kész ilyet, lefordítom az angol nyelvűt. Egyelőre azonban úgy tűnik, hogy ahhoz sem lehet egyszerűen hozzájutni.
Itt van egy video róla
A hozzászólás módosítva: Jan 18, 2013
Sziasztok!
Tudtok ajánlani programot amivel kisebb kapcsolószekrények rajzát eltudnám készíteni? Az sPlan-al próbálkozom, de nagyon szegényes az elemlista erre a feladatra.
Szia!
eplan. De a gyártói oldalakon van saját adatbázis ami importálható (legtöbbször) pl. a prodax shneidernél is. Sőt importálható cad gyűjtemény is van.
Nem rossz, de ennyire profi programra nincs szükségem. Évi 8-10 kapcsolószekrényt rakok össze amiben általában relék, biztosítók, sorkapcsok, hővédelmek, időzítők vannak. Valami hasonló árfekvésű kellene mint az sPlan.
A hozzászólás módosítva: Máj 22, 2013
Esetleg WSCAD, Promis, Proplan,Xelec
Bár utóbbi annyira nem ismert mifelénk, de a franciák imádják
Profi: E-plan, WSCAD. Ezek tervező szoftverek, minden támogatással. Most lehet, hogy meg fognak kövezni - de rajzolásra tökéletes a Libreoffice (OpenOffice) is. Hangsúlyozom: rajzolásra. Én csináltam saját elemkönyvtárat hozzá és az objektumkövető vonalkázásnak köszönhetően elég variábilis. Egyvonalas áramúttervek készítéséhez, elosztószekrények feliratozásához és azok katalogizálásához tökéletes a draw része. Nem is emlékszem más olyan vektoros szoftverre, amelyik könyvtárszerűen alkalmas lett volna ilyen dokumentumok tárolására. Még valami - nagyon tömör, pontosabban tömörített xml alapú dokumentumokat hoz létre. Emiatt nekem 16db 2m magas elosztószekrény összes felirata belefért 26kbyte-ba, amit a felirati sínekre kellett nyomtatni századmiliméteres pontossággal - a kismegszakítók szélességéhez igazítva.. A0 méretet is tud gond nélkül. Ja - és ingyen van
! A hozzászólás módosítva: Máj 22, 2013
Szerintem teljesen korrekt amit írsz. Mivel én megvettem az sPlan-t úgy gondolom, hogy maradok ennél. Már készül az alkatrész könyvtár. Kicsit kényelmetlen használni főleg a relék esetén, de ennyi pénzért végül is megéri meg csak 1-2 havonta van rá szükség.
Üdv!
Egyetértek, az OpneOffice draw programja kiváló rajzoláshoz. Én kapcsolószekrények méretarányos elhelyezési rajzait szoktam benne megcsinálni, hogy kiderüljön mekkora szekrényt kell rendelni a berendezéshez, amibe beleférnek a cuccok, de nem sokkal nagyobb a kelleténél. Nagyon hasznos és könnyen, gyorsan kezelhető program, szeretem használni. A feliratozásokat, gép elhelyezési ábrákat is azzal készítem. Libre office sokak szerint bugos és mivel OO is megfelel nekem, egyelőre annál maradtam. Áramút tervek, kapcsolási rajzok készítéséhez nem használom, ahhoz WASCAD van. A kereszthivatkozások és részelemek kezelésének hiánya az OO-ban nagyobb rajzokhoz (több mint 4-5 oldal) nehezen használható. Az alaktrészbázis hiányossága gond lehet egy tervező szoftvernél, de én a WASCAD mellett is állandóan könyvtárelemek rajzolására kényszerülök, mert bármilyen bőséges is a könyvtára mindig épp olyan nincs benne ami kéne, vagy ha benne van akkor nem úgy ahogy kellene.
Üdv mindenkinek!
Ha valaki Linux Ubuntut használ ahoz van egy nagyon jó program a QElecroTech. Hasonlít a WSCad áramkör rajzoló részéhez. Nagyon profi program. Igaz ezzel csak magát az elektromos hálózati rajzot lehet elkészíteni, de a munkámhoz bőven elég. Ráadásul teljesen ingyenes. Van még egy progi a LibbreCad ez már proffeszionális cad program, de ebbe még nem ástam bele magam. Ráadásul ez is ingyenes!
Van még egy nagyszerű program, én az elosztókhoz is tudom használni, főleg a 3D képességei és az egyszerű kezelhetősége miatt. Ez a Sketchup. Igaz a mellékelt rajzok koraiak, nem teljesen ez lett megépítve, de beköbölni az elosztót tökéletes volt. Itt is csak egyszer kell megrajzolni az elemeket. Ráadásul például egy kismegszakítóból elég csak egyet. Ja és szintén ingyenes
.. A hozzászólás módosítva: Máj 24, 2013
Üdv!
Én maradok a méretarányos téglalapoknál. Azokkal is kiderül a helyigény és amikor nincs benne a könyvtárban egy elem, nem nehéz pótolni mint 3d esetén ![]() A WSCAD is tud ilyen elhelyezési rajzot produkálni, de épp ezért nem használom. (Van WSCAD topic ic is itt. De remélem nem lesz offnak nyilvánítva)
Udv. Tudna nekem valaki segiteni Protel98 ugyben? Win 7 alol szeretenem hasznalni virtual xp nelkul nelkul ha lehetseges.
Üdv!
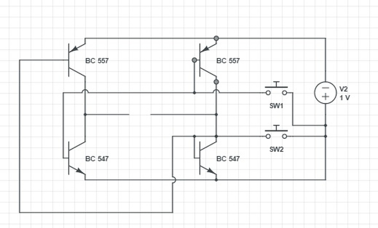
Az alábbi kapcsolás a tranyókkal működne motor vezérlésre? Hogy egyik másik irányba forogjon a motor
Hát, ez ebben a formában csak füstölni jó.
![]() Meg tudod mondani vagy egy rajz hogy hogyan is kellene kinéznie?
Két kis program amivel el lehet bíbelődni. Szerintem a Yenka a Krokodil utódja..
crocodile technology / Yenka
Szerintem ez nem kapcsolási rajz készítő program téma, úgyhogy rossz helyen kérdeztél.
Tranzisztorok polaritáshelyes bekötése a kezdő topicba való.
Sziasztok! Nem tudom, jó helyre írok-e. Van egy kapcsolási és nyákrajzom. Módosítani kellene, de nem tudom, mivel lett készítve. Mellékeltem pár fájlt, amiről úgy gondolom, segíthet. Sajnos a teljes anyagot hiába is tenném fel, de biztos, hogy azok is ugyanezzel a programmal készültek.
Sziasztok!
Tudja valaki hogy melyik, vagy milyen programmal lehet a mellékletben látható, vagy ahhoz hasonló kinézetű légszerelt kapcsolási rajzot készíteni?
Ha nem is pont ilyen, de hasonló a következő:
Bővebben: Link |
Bejelentkezés
Hirdetés |










