Fórum témák
» Több friss téma |
Sziasztok!
Altium 15ben hogy kell kötéslistát készíteni? Vagy melyiket kell választani? Üdv és köszi! A hozzászólás módosítva: Júl 1, 2015
Szia!
Netlistát az általad is megtalált paranccsal készíthetsz a legegyszerűbben. Az Output Job fájl is tartalmaz Netlista készítőt, de ugyanezeket a formátumokat tudja. Az, hogy melyik formátumot kell választanod, az attól függ, hogy mire szeretnéd használni a netlistát, azaz milyen programba kell betöltened majd azt. Az általad is küldött képen csak 4 formátum szerepel. Ennél jóval többet tud a program, itt találod a teljes listát: Add meg a link feliratát A hozzászólás módosítva: Júl 1, 2015
Szia!
Igazából az altium PCB-be szeretném betenni. Most ott tartok, hogy visszatettem az Altium 9-et, mert abban benne volt alapból, de jó lenne ha megírnád, hogy a 15-ösben, hogy találom meg a többit. Igazából melyiket kell használni a Protelt, vagy a Protel2-őt, és mi a különbség akettő között? Még azt szeretném megkérdezni. hogy a Title blockot hogy lehet szerkeszteni? Üdv és köszi A hozzászólás módosítva: Júl 1, 2015
Szia,
- jobb gomb a munkalapon - options - document parameters ott már látod a mezőket, átírhatod...és a text elhelyezésnél kell a megfelelő mezőt megadni. A hozzászólás módosítva: Júl 1, 2015
Szia!
Altium Designer-ben nem kell netlistát betöltened ahhoz, hogy a NYÁK tervezőbe átvidd az alkatrészeket és azok összeköttetéseit. Elég szinkronizálnod a terv két megjelenését (kapcsolási rajz - NYÁK) a Design » Update PCB paranccsal. Vagy a NYÁK tervezőből Design » Import changes From paranccsal. Ezeket aztán később is használhatod, ha pl. leraksz egy új alkatrészt, átnevezel egy meglévőt, vagy átírod egy ellenállás értékét, stb.
Sziasztok. Miért van az hogy PCB editorban a navigátorban kikeresek egy alkatrészt rákattintok +ALT-al hogy megkeresse nekem a panelon hova rakta és utána nem tudok semmilyen más alkatrészt mozgatni csak azt. Pl mellette van R23 akkor ki kell keressem a Navigator ablakban az R23-at rányomni megint + ALT-al és akkor arrébb tudom vinni de csak megint az R23. A schemantic ablakban meg mindig csak azt az alkatrészt látom mert minden beszürkül amikor kijelölöm.
Az egész onnan jött hogy annyi alkatrész van hogy nem találom melyik hol van és erre elvileg ott van a Navigator panel. Ha a schemantic ablakban jelölök ki egy alkatrészt akkor a PCB-n annyira halványan jelöli hogy egyszerűen nem látom melyik az (kb van 100+ alkatrész még a tervezés elején ledobálva egymás mellé) Valakinek van ötlete? Köszi.
Szia!
A gond az, hogy nekem csak a Show Template Graphics-t engedi módositani, a Title Blockot pedig nem. Ráadásul az 1-es és a 2-es jpg A3 lapon van, a 3-as és a 4-es A4 esen, és akkor a Show Template Graphics-t igy rakja le. Nem tudo miért. Tuti, hogy valamit én rontok el, csak nem tudom mit. A hozzászólás módosítva: Júl 2, 2015
Szia!
Ez azért van, mert alapértelmezésként a Navigator panel a maszkolást is bekapcsolja. Két módot tudok javasolni a megoldáshoz: 1. A csatolt képen lévő látható beállítások közül ha kiveszed a pipát a Masking elől, akkor a program nem maszkolja ki a panelen kiválasztott alkatrészeket. 2. A Masking-ot engedélyezve hagyod, azonban minden maszkolás után manuálisan kikapcsolod a maszkolást, ha már nincs rá szükséged. Ezt a képernyő jobb alsó sarkában lévő Clear gombra kattintva tudod megtenni, vagy a CTRL+C gyorsbillentyűvel. A maszkolás és a halványítás (Dim) mértéke pedig állítható a Clear gomb mellett lévő Mask level gombra kattintva.
Szia!
Minden mérethez külön kell, hogy legyen egy sablon fájl, kapcsolási rajzokhoz .SchDot kiterjesztésűek. Alapértelmezésként az Altium-os sablonokat itt találod: C:\Users\Public\Documents\Altium\AD15\Templates. Javaslom csinálj egy másolatot a meglévő A3 és A4-ből és azokat módosítsd. Ha az .SchDot-ot, azaz a sablont nyitod meg és szerkeszted közvetlen, akkor engedni fogja, hogy módosítsd a sablon teljes grafikáját, azaz a Title Block-ot is.
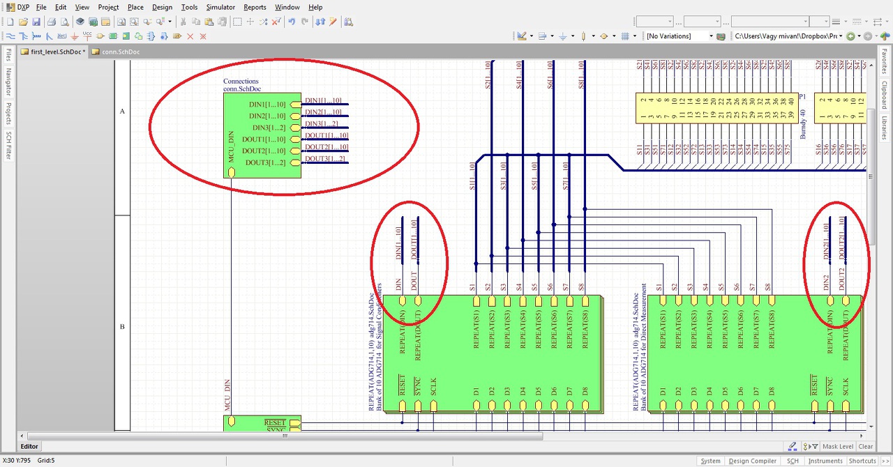
Sziasztok!
Szeretnék egy kis segítséget kérni, mert én már teljesen tanácstalan vagyok. Remélem nektek lesz még ötletetek. Multi-channelt használok egy IC miatt, amiből 22 db-ot használok. Eddig az összes vezetéket sikerült oda csatlakoztatni, ahova szeretném, viszont van egy rész amivel nem boldogulok. Ezeket sorba akarom fűzni (shift regiszterek kimenetét a következő bemenetéhez kötni). Mivel ez sok vezetéket jelent, ami a fő rajzon "csúnyán mutatna", egy másik rajzot akarok erre a célra használni. Itt van gondom, mivel valamiért az ismételt lábakat nem ismeri fel a másik rajzról az altium. Átvezetem, ugyanúgy mint eddig bármi mást, de ezzel nem működik. Úgy is csináltam, hogy ezen a fő rajzon az összes lábat kivezettem és felcímkéztem, úgy vittem át a másik rajzra, úgy sem sikerült. Remélem tudtok segíteni! Előre is nagyon szépen köszönöm! Üdv, Balázs Mutatok egy képet:
Biztos vagyok benne, hogy az altiumban is van valami off-page connector vagy port vagy ilyesmi.
Van, azt használok. Multi-channel esetben nem működik, ezzel vagyok most bajban.
Szia!
Úgy próbáltad, hogy jó-e ha csak két pontot teszel a buszok nevénél: pl. DIN[1..10] Alapból csak két pont kell a nevébe, hárommal nem tudom, működik-e. Plusz tudsz egy képet feltenni a conn.SchDoc-ról? Signal Harness-szel próbáltad?
Üdv!
Köszönöm szépen a segítséget! Valóban az volt a baj, hogy ".." kellett oda. Most már működik mindenhogy, signal harness-el is. A hozzászólás módosítva: Júl 17, 2015
Sziasztok!
Van valami mód a bővítmények offline telepítésére?
Üdv,
Keresem az origó beállítást PCB library nézetben, de sehol nem találom. 2015-ös verzió.
szia,
remélem erre gondoltál.
PCB_library-ról volt szó. De egyébként a lényeg ugyanaz......
Tényleg! Nem tudatosult bennem a library.
Bocsánat a közbekotyogásért.
Semmi gond, a lényeg hogy remélem segítettünk..
Igen, sikerült lerakni az "origót". Már csak egy problémám van, azt szeretném, ha bárhová görgetem a munkalapot mindig visszaugorjon az origóhoz.
Sziasztok!
2004 DXP-t használok, és az lenne a kérdésem, hogy a poligon plane, és a rajzolat közti távolságot hogyan lehet beállítani. (Ne vegye körbe annyira közel a pad-et, meg a track-et.) Néztem a rules-ben a Plane almenüit, de nem tudom, hogy jó helyen keresem-e. Talán a képen lévő lehetne az, de hiába írtam 0.5mm-et a 2.5 helyett, nincs változás. Az csak a drc rules?
Ott van a Rules-ben, de a Clearence menü alatt.
Ezt ne ott keresd. "Clearance", ez vonatkozik mindenre.
Hi!
Azt nézem AD15-ben már megint változtattak. Régen volt az Integrated Library, abba bele az SCHLib meg a PCBLib, Compile és INTLib lett belőle. Most meg kihoz valami CmpLib (gondolom Component Library) képet, és nézek nagyokat. Ezzel mit kell kezdeni? Keresem a PDF-eket is, de erről semmi-t nem mutat a google kereső... Vissza lehet valahogy kapni a nem is olyan régi stílust?
Sziasztok!
PCB-ből cnc-hez hogyan lehet G kódot generálni? A könyvtárban lévő mill exporter script Roland kódja nekem nem jó. Segítségeteket élőre is köszönöm!
Szia!
Nem változtattak a meglévő könyvtárstruktúrákon. Vault-tal együtt új opcióként jelent a CmpLib, de a könyvtár projekt compile után .IntLib-et kell, hogy adjon. Le tudnád írni sorban a lépéseket, ami a CmpLib-et generálta? Meg tudod osztani a könyvtárat (LibPkg, SchLib, PcbLib)? Próbáltad újonnan létrehozott .LibPkg-hez hozzárendelni a meglévő .SchLib-et és .PcbLib-et és úgy compile-olni (file > new > project > integrated library)? Üdv |
Bejelentkezés
Hirdetés |



















