Fórum témák
» Több friss téma |
Szia!
Nagyjából megfelelő, de azért bőven vannak eltérések. A te alkalmazásodban az egyik fő különbség, hogy az NPN tranzisztor kb. 0,7V-os bázis-emiter feszültségével szemben a fetek gate-sourse feszültsége egy nagságrendel nagyobb, és sokkal tipúsfüggőbb. Az úgynevezett logic-level feteknél a legalacsonyabb. Tehát ha 80Vdc a tápfeszed, és egy poti csúszkájára teszed a gate-t, akkor az alsó 0...5V-os tartományban várhatóan nem mozdul a motor, illetve ha teljesen feltekered, akkor is csak kb. 75V kerül a motorra. Ez Ugs feszültség a terhelő áramtól is jelentősen függ, azaz egy viszonylag nagy belső ellenállású tápegységed lesz.
Köszönöm a választ! Az alsó tartományban úgysem használom a motort, a jelenlegi tápom is max 78V-ig megy el, így nagy kompromisszum nem lesz
. Közben elkészültem a rajzokkal is.
Sziasztok!
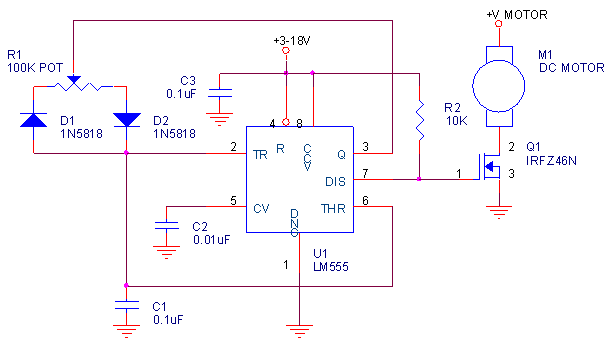
Ezen fórumtéma legelején a 2. hozzászólásában sirály12 becsatolt 2 áramkört, amely közül az első 555-öt alkalmaz. Megépítettem és működik. Valaki meg tudná nekem mondani, hogy a potméteren beállított ellenállás és még további beépített áramköri elem (pl. valamelyik kapacitás, megérzésem szerint amelyik a 2-es illetve 6. lábhoz van kapcsolva) ismeretében mennyi a 7-es lábon kijövő jel frekvenciája és kitöltési tényezője? Az 555 adatlapján az astabil működésnél pl le van írva az IC-hez hozzákapcsolt 2 ellenállás és kapacitás ismeretében, hogy a 3 output lábon mennyi ideig magas a jel és mennyi ideig alacsony, amiből frekvenciát és kitöltési tényezőt ki lehet számolni, csakhogy az egy másik kapcsolás, amelynél a kitöltési tényező nem lehet 50%-nál kisebb. Ezért találta ki gondolom valaki a sirály12 által belinkelt ügyes kis áramkört, amely meoldást az 555 adatlapja nem tartalmaz, nem is értem miért.
Üdv tudom pofátlanság de, kérhetnék erről egy nyák rajzot és beültetést? Sürgős lenne egy gyerek gyorsasági motor elektronikáját kéne kiváltanom egy ilyen egyszerű kapcsolással. Megköszönném. *
*Email törölve. A hozzászólás módosítva: Júl 3, 2013
Mivel elég régi hozzászólásra reagáltál, nem biztos, hogy a kolléga észreveszi. Keresd inkább privátban. E-mail címet ne írj a fórumra. Ha kíváncsi rá valaki megnézheti az adatlapodon is.
Ha itt szétnézel a téma képei között, talán találsz a problémádra megoldást.
Ennek a kapcsolasnak
csinaltam meg a rajzolatat amit PWM555-2 neven lathatsz. Ez 100, hogy megy Valaki pedig a mukodo555pwm filet tette koze /ez nem tudom mukodik-e!
üdv
Egy távirányítós repülőt alakítok át és egy harmadik nagyobb motort akarok bele rakni. Hogy tudnám megoldani hogy ne a másik 2 motorhoz kössem hanem a motorokról levezetnék 1 jelet és azzal vezérelném a 3. motort amit az aksira kötök rá? az aksi: 1 cella 3.7 V 1100 mah li-po
Sziasztok !
Egy 24 V-os 800 W-os DC motort ( csónakra ) hogy lehet,milyen, kapcsolással szabályozni úgy ,hogy nem folyamatosan,hanem fokozat kapcsolóval 4 vagy 5 fokozatban ?Valakinek van valami ötlete ? A hozzászólás módosítva: Aug 5, 2015
Van.
Kapcsolók, ellenállások, 555 és FET.
Szia!
Kiválasztasz a "dc-motor pwm szabályozása" topikből egy neked tetsző rajzot. Az 555-nek csinálsz egy stabil 14 voltot ( megemelt 7812-es ), a sebességszabályzó poti helyére 5-6 ellenállásból beteszel egy láncot és a fokozatkapcsolóddal azt kapcsolgatod. 2 db 40 amper körüli, 100-200 voltos FET párhuzamosan kapcsolva, a motorra pedig gyors diódák, hasonló árammal ( lehetnek schottkyk is, kevésbbé melegednek). Freki elég 3-500 Hz. Hűtőbordára tehetsz kis ventit is.
Tudna valaki segíteni hogy milyen tranzisztorok vannak ebben a kínai szabályzóba? Okosan ki csiszolták a számait
Az enyémen ez van:
811 A14 KTA50N03. ( a 0 lehet,hogy O).
Köszi, de nem tudom azonosítani így se
Megvan nem KTA hanem KIA . Nagyon szépen köszönöm
Szia!
Mivel a fetek lábkiosztása 99%-ban egyforma, ezért nagy bakot nem lőhetsz vele. 50A 30V vagy nagyobb megfelel.
7812 ic a rajzon és a NYÁK-on is fordítva van!
Hello! Sajnos teljes mértékben igazad van!
![]() Ha az elvi rajzon elfelejtem megfordítani, akkor úgy is marad, mer a nyákon már a gumivonalak mutatják a bekötést, így észre sem veszem.. |
Bejelentkezés
Hirdetés |




. Közben elkészültem a rajzokkal is. 



