Fórum témák
» Több friss téma |
Fórum » NYÁK terv ellenőrzése
Én csak anyi hibát találtam most benne soksoiri ellenőrzésre, h. a MAX 1. bemenetét az adatlap (és topi is) a 6-os lábbal (kimenettel) köti össze. Amúgy
akkor most kössem még azt össze?
azt ha nem megy, akkor szétszedem? csinálok 2 forrpontot, és összehúzom őket mintha próbanyák lenne, és ha minden kötél szakad, akkor szétválasztom... ![]() na? milyen ötlet?
Az LM317- el is működni fog mégpedig úgy, hogy az USB csatlakozó D+ vagy D- csalatkozását lekötöd a GND-re, különben az eredeti kapcsolásoddal sem fog tölteni.
Bár nem ellenőziztem minden paramétert, de a MAX756 és a MAX856 bekötése U.A.
Az elektromos paraméterek egy kicsit eltérnek, de nem számottavő (szerintem). Szóval ekvalensek!
Ha át kell kötni az 1-es lábat a 6. ra, akkor azt valószínűleg úgyis huzalla fogod megtenni. Tehát, csak a szükséges plussz forpontokat kell az átkötéshez kialakítani. S az USB-s protokolnak sem árt utánnanézni, (néznünk).
én nem láttam, hogy akármilyen lábra is ráhúzta volna még a gnd-t
az oldal ahonnan van: Bővebben: Link ebben vannak a lépések, és innen néztem szerintem jó, azt az átkötést is drótozom biztos, és akkor még 1 forrpont se kell, csak simán odaforrasztom az ic lábához, úgy is tokba rakom be, és így forrasztgathatom addig, amíg szét nem olvad a műanyag én nem találtam benne hibát többedszerre se, és azt mondom, hogy lehet nyomtatni ![]() de persze előtte tükrözni. habár kell tükrözni, ha vasalom? nem ugye? mivel az a fele tapad a rézr, ami amúgy is felül lenne, és ezáltal nem kell tükrözni.... esetleg rosszul gondolom?
Az előzőekben már írtam, hogy szerintem fölöslegesen bonyolítod a dolgokat, ha csak nem akarod elemekről tölteni az iPod-od. Te érzed...
LM317 vagy 7805 a megoldás. na csá!
sziasztok. Nekem is lenne, egy HE-s kapcsolásom, és egy saját nyákom hozzá. Valaki lenne olya szives, és leellenőrizné?
Itt van. Egy 14W-os erősitő. TDA2030
Sziasztok! Készítettem egy nyákot kapcsolási rajz alapján /a kevéske tapasztalatommal/. Szerintem sikerült, de valami miatt nem működik az áramkör.
Nagyon szeretném, ha átnéznétek nekem! Ez egy Ibanez ST-810 Stereo Box gitár pedál ami, elvileg a mono gitárjelet kettébontja és sztereó féle hatást hallat. 2 napja építettem meg, de van vele egy 1-2 probléma: Az egyik, hogy a rajz felső részén látható /nevezzük bal oldalnak/ sajnos 8-10%-ban torzan jön ki a hang, vagyis a megpendített hangba bele keveredik valami torz sistergés. De a rajz alsó részén /jobb hangszórón/ viszont szép tisztán szól a hang! /A 2 trimpot-tal tudom keverni a két oldal hangját, így külön beállítható például, hogy csak a jobb illetve csak a bal hangszóró szóljon./ A másik bibi, hogy: az 1K /Lin potit raktam bele/ az nem csinál semmit. (Lehet én rontottam el, hogy az 1-es 2-es lábát kötöttem be, a 3-asat nem. Inkább Log poti kéne?) Elvileg ez állítaná a sztereósítás mértékét ugye? Nem igazán hallom sztereónak, annyirra zavar az a bal oldali torzítás. Szerintetek mi okozza?
Néhány segítség még lenne hozzá. Ez végülis egy sztereo tremoló gitárpedál, ami egyszer az egyik oldalra keveri a jelet, egyszer a másikra a frekiállító poti függvényében.
Egyik srác ajánlotta, hogy kössek egy LED-et és vele sorba egy 1k ellenállást az IC2 1-es lába és a BIAS pont közé: szép lassan villognia kell... ugyanígy a 7. lábon is. Hogy lássuk, működik-e az IC1 vezérlő-oszcillátor, illetve ac IC2 meghajtóáramkörök. És szerinte az IC1 6-os lábán 4,5V körül kellene mérnem, de nálam sajna 7,92V és 8.02V között ugrál a műszer. Mert ez oscillálná a jelet... A rajzon a J1-J1 és J2-J2 pontokat vezetékkel kötöttem össze, mert túl távol esnek egymástól. És a helyettesítő alaktrészeket is odaírtam. A gond még mindig az, hogy a felső rész torzít és az 1K poti nem csinál semmit sem.
A pedál 8.92V stabilizált tápról megy.
Esetleg nem működhet a Zener dióda? Mivel az kb.: 4,5-5V helyett 7.92V-ot mérek a BIAS ponton! :no: Ez mitől lehet? Mi okohzhatja problémát? /A Zenerekhez nem értek, de addig akárhány kapcsolásba használtam őket, egyikben sem működtek az előírt adatok szerint./
Jól kötötted be a félvezetőket?
Bocsi, nincs időm átnézni, de ellenőrizd le nem forrasztottál-e be valamit rosszul! Kezd a diódával! Melyik lábát forrasztottad a tesre?
Többször átnéztem, szerintem jó a beültetési rajzom... Igen eleget bogarásztam, a "helyettesítő"-tranyólábakkal úgyhogy azoknak is jó helyen kell lenniük, és a dióda azt a lábát raktam a gnd-re amin nincs csík, tehát a katódot.
Idézet: „amin nincs csík, tehát a katódot” úgy érted, az anódot...? (a katód van jelölve a csíkkal) Viszont, ha jól van betéve, akkor tuti rossz! Biztos 5,1V-os?
A TE elvi rajzod szerint a nyákterv tökéletes! :yes:
De én akkoris jobban megbízok az adatlap bekötési ajánlásával mint egy belinkelt elvi rajzban. Persze a megépítés a te dönkéseb!!! Csak aztán ne csodálkozz el nagyon, ha a dolgok mégsem úgy műkszenek ahogy kellene.... Mint modtam ez a te döntésed! S mégegyszer! A linkelt rajz és a nyákterjed egyezik... Sok sikert kívánok! _jani_
ÍGY első nekifutásra nem rosz! Talán a tápvezetékeket (GND és +UT) nagyobb (lehető lehnagyobb) felülettel is kialakíthanád. Meg heletne egy kicsit zsugorítami is talán a méreteken... De szintaktikai hiba szeintem nincs benne.
[off]Esetleg nézd át ezeket LINK:TDA2030. Ott is lehetnek nyákrajzok...
Hello! (Kaptam egy olyan javaslatot, hogy vegyem ki a Zenert és rakjak be helyette sorba kötve 2 darab LED-et)...
És így már alakul a dolog! A két LED világít, lecsökkent a BIAS fesz is 3,42V -ra, és a hangzás is létrejött, most már "remegteti-tremolózza" a hangot és a jobb-bal hangszóró között kevergeti ezt a remegést sztereó szerű módon./Lehet, hogy a Zener nem megfelelő mert ugye a 9V-ból 8V-ot csinált, az 5,1V helyett. Olvashatalan rajta a jelzés. Milyen feliratnak kéne kenni egy ZPD 5V1-es diódán/? A fennmaradó problémák a régiek. Az IC2 1-es lába és a BIAS pont közé sorba kötött ellenállás-LED nem villog /pedig a hang vibrálásával együtt kellene./ Az 1k-s poti továbbra sem csinál semmit sem. És a legzavaróbb, hogy még mindig kicsit torzít a felső rész az OUT1.
Akkor előbb tedd rendbe a zénert!
Rajta kell lenni, hogy 5,1 vagy 5V1 (a betűk gyártótól, típustól függnek) Idézet: „IC2 1-es lába és a BIAS pont közé sorba kötött ellenállás-LED nem villog” Ennek több oka lehet, pl. fordítva tetted be a ledet. De ez nem is kell, ha már a hangzás létrejött. Azt csak azért ajánlották, hogy ellenőrizni lehessen, hogy Idézet: „működik-e az IC1 vezérlő-oszcillátor, illetve ac IC2 meghajtóáramkörök.” Az 1k-s potinak a (remegtetés) sebességet kéne állítania... ...esetleg próbáld az utánna lévő 10k-s ellenállást lecserélni pl. 4,7k-ra, és nézd meg, változott-e a sebesség. A torzítással kapcsolatban nézd át a felső részben lévő alkatrészeket, hogy minden a megfelelő értékű-e, esetleg, ha van plusz tranyód, próbáld kicserélni, hátha az zajos. Esetleg próbálj állítani a felső rész trimmer potiján. Most hírtelen ennyi...
Szia! Árnéztem a rajzaidat és kommenteztem, h. könyebben átlásd a részegységek feladatát. Remélem nem gond...
Én úgy találtam h. az elvirajz és a nyákterv egyezik. S gondolom, h. a megfelelő alkatrészek a megfelelő pozícióba ültetted be és ezt számtalanszor ellenőrizted. Következő lenne a javaslatom! Távolíts el minden felesleges kiegészítést a panelról! Van egy kettő... Azaz az áramkör teljesen egyezzen meg az elvi rajzal! Kár h az IC-nek nem tettél foglalatot. Az nagyon leegyszerűsítené a hibareresést! De ha a zénezren meglesz a stabil 5-volt, (Nem feltétlen kell 5Vnak lenni, DE FELTÉTLEN STABIL LEGYEN!!!) és eltávolítottad a módosításaidat (Az a LED-es ÍZÉ.), akkor az áramkörnek működne kellene. Elvileg. Én az IC-k, és a Q2. Q4. nélkül éleszteném az analóg jelátvitelt. Ha ez rendben működik, utána beültetném a Q2. és a Q4-et. Teszt. S ha OK, azaz a TP1 és TP2 elforgatására változik a kimenet hangereje, csak ezután tenném be az IC2-tőt. A kommentezett képen zöldel jelzett áramköri részlet... Ha ekkor az IC2 3. lábára feszültséget adsz akkor az egyik jelkimenetnek erősődni míg a másik jelkimenetnek halkulnia kell!!! Perze az Idézet: -nek meg kell lenni! Ugyanis ez lesz a műveleti erősítőknek (OPA) a referencia pontja. Ha ez instabil akkor az egész áramkör instabil lesz! Ha a referenciaponthoz képest ellenekő jelet adsz az IC2 3. lábára, akkor az analóg jel erősségének is ellenkezőre kellváltani. Ha ez is rendben működik, jöhet a "sztereó átúsztató"-_oszcilátor_ élesztése. Ennek ellenőrzésére egy oszcilloszkóp lenne a leg alkalmasabb. De egy frekimérő is talán elég lehet... Az h a P1 LIN vany LOG, anyira nem érdekes, elsősorban csak a szabályozási karakterisztikában térnek el egymástól.„_UT/2._” Remélem ezekután sikerül behangolni a "kis" áramkörödet!
Kedves Jani és Titi!
Elnézést kell kérnem tőletek, kissé elnéztem valamit... Megkeveredtem, szóval nem felső rész az OUT 1, hanem az alsó rész ami torzít kicsit, tehát az OUT 2... ( a hangszórók bekötése megzavart, apró gubanc lett a vezetékek között. ) Kivettem a felesleges alkatrészeket, most csak azt tartalmazza amit a kapcsirajz. Vettem (egy másik helyen) 5V1-es Zenert (erre rá is van írva), ez közel 2mm-el hosszabb is, mint az előző dióda. Úgy raktam bele, hogy csíkkal jelzett oldala van a BIAS ponton, ahogy a beültetési rajzomon. Így akkor OK? Így ott a feszültségem 4,7Volt. Most működik a hangoszcillálás stb. ahogy kell neki. Titi írta, hogy cseréljem ki P1 Poti mellett lévő 10K ellenállást 4,7k-ra... ezt holnap megjátszom. Lehet, hogy így már szabályozni is fog a poti? Bízom benne. Kicsit kísérleteztem a cuccommal. Konfigurációm: egy parametrikus mono gitár előfok, ami után jön ez az Ibanez sztereó Box áramkör, és ez ketté osztja a jelet egy sztereó TDA2030A-s végfokra. Ez lenne egy saját készítésű gitárerősítő... Van egy jól bevált "kipróbáló" erősítőként használt 2x2W-os Tesla lemezjátszó... Nos ez elé kötöttem csak magát a gitárt és a sztereósító panelt, és nem hittem a fülemnek!!! Nem torzított a egyik oldal sem. Gondolom gyengébben vagy kevésbé érzékeny az előfoka a lemezjátszónak. Ez így tetszett is, de ugye nekem nem ide lesz... Aztán kipróbáltam az gitár előfok nélkül (mert bizony ez a "tervezője" szerint eléggé megküldheti a jelet a parametrikus vágója miatt), tehát csak a gitár-sztereósító-TDA2030A, hát még így is torz, de mintha talán egy hajszálnyit kevésbé lenne az. Úgy veszem észre, ha nagyon erősen megpendítem a húrokat akkor tiszta, de 1-2 másodperc múlva amikor lecseng és elhalkul a hang, akkor kezd torzulni és így is hallgat el! Ezek szerint az előfok is ludas lehet a dologban. Végül levettem a gitár hangerejét és közvetlenül a 2030A-s végfokra tettem... /így előfok nélkül egész jó közepes hangerőt produkál, ha max-on a gitár, attól féltem, nehogy tönkremenjen./ Ajaj... itt hallom, hogy torzan szól kicsit a végfok, ha belecsapok a húrok közé. Nem bírja a gitárjelet??? Hát ezt orvosolni kellene... Elképzelhető, hogy a végfok veszi ilyen perregősen-torzan a sztereósító áramköröm jelét? /Mellékeltem a végfok rajzomat... Amikor készítettem a TDA2030 topic-ban olvastam, hogy a sztereó változatnál ügyelni kell, hm... valamire... mert egyik végfok torz lehet, .... talán valami kis jel még plusszba átjut a másik IC-re, de úgy emléxem ezt kivédtem anno./ Köszi mindent Srácok! WiTTi
Ezek szerint a torzítás oka a végfokban keresendő!
(Van egy plusz torzítód. )Naszóval, tudsz egy linket dobni, hogy mi alapján készült a végfok?
Úgy emléxem Te segítettél abban is sokat!
Átírtam az előző hozzászólásomat, ott a rajz is... 31V-al üzemelnek az IC-ék. Annyi a különbség: javasoltátok, hogy a C5-ös 1000µF helyett 2200µF legyen a kicsatoló kondi. Így is lett. Köszi, de torzítókból elég (talán most mindhárom panelem kicsit torzít ami alkotja a komplett erősítőt? Még egy panel és már Hi-gain lesz...)
A TDA 4-es lábán a fesz pontosan a tápfesz fele?
Megpróbálhatod a ki, ill becsatoló kondit is cserélni. Újjak kerültek bele, vagy esetleg bontott? Hány W-os a táp? Nem kevés az erősítőnek? (Én nem hallom, hogy pontosan milyen torzítást produkál, így több oka is lehet, ezért kérdezek ennyit.) Szóval ezeket ellenőrizd le! Esetleg még annyit kipróbálhatsz, hogy a kondikat egyesével megcseréled a két végfokban, és minden csere után megnézed, hogy ua. torzít-e, vagy a másik. (Így kiszűrhető, hogy kondi okozza-e.)
Most néztem; egyetlen alkatrész, a jobb oldali végfok C1-es 10µF-es bemeneti kondija, az bontott /,mert azt véletlenül nem adta oda a boltos./. A többi minden új.
De úgy hallom mindkét oldal torz! Egyetlen "új" 4700µF -es kondi a 2 végfok tápja; és utána egy "104"-es kondicska (finomításként...). (Akkoriban azt írtátok, hogy ez pont megfelelő és nem igazán kell nagyobb és hogy egy elég a kettőhöz...) 31,9V a tápfesz és mindkettő IC 4-es lábánál 15,9V van. Ha már a kondiknál tartunk... ajaj... elfelejtettem valamit. A sztereósító áramkörre visszatérve. Ott a 4 darab Elko az bontott, (de ezen kívül minden vadi új.) És az egyik beforrasztásakor sercegő hangot hallottam belőle. párszor hozzáértettem a pákát és "sült, mint a tojás". Ez asszem a C8 -as volt, ott ahol a Ta kondit írta eredetileg a Poti mellet. De lehet, hogy a C9 -es... Ezek miatt torzíthat-e ez a bizonyos alsó rész? / Régen már jártam úgy bontott Elko-val hogy sercegett, de akkor ki is folyt belőle egy kis átlátszó folyadék, azt gondoltam, hogy tönkre ment és azt cseréltem.../ De jelen esetben benne hagytam a sercegőset. Amúgy "15µF Ta" kondi helyett mit érdemes? Na ma beleraktam a cuccba a Poti melletti 10K helyett a 4,7K -t. Sajnos a poti így sem működik. De úgy hallom, hogy a vibrálást felgyorsult. /ugye erre számítottál?/ Maga a poti amúgy fizikálisan működik, a 4,7K ellenállást és az 1K potit együtt mérve 4,66K -t illetve 5,72K -t mutat a műszer. Nem értem itt mi lehet a baj, arra is gondoltam, hogy inkább a mostani 4,7K ellenállást ki kéne cserélnem egy 10K potira? Miért nem szabályozhat ?
A potival kapcsolatban: Tedd vissza a 10k-s ellenállást.
A potit pedig cseréld le nagyobb értékűre, pl. 4,7k-ra. (Esetleg még nagyobbra, s akkor esetleg az ellenállás maradhat a 4,7K. (ízlés dolga)) Igen, arra számítottam, hogy a vibrálás felgyorsul. (Tehát működik, csak az 1k-s poti kicsi, és ezért kis határok között változtatta csak a vibrálást.) Kondikról: abból kifolyólag is lehet torzítás, hogy egy kondi nem úgy müködik, ahogy kellene neki. Főleg ugyebár elkóknál, pláne ha használt, és az elektrolit már nem a régi benne. Ha nincs tantál, maradhat az elkó, de nyilván nem hiába a tantál volt írva. Az IC-n a fesz ezekszerint rendben, tehát nem az okozza a jelenséget. A kritikusnak ítélt kondit cserél ki.
Hello!
Az egyik elko cserélődött... A 4,7K ellenállást benne hagytam és egy 10K-s poti majd utána egy 22K-s poti került bele... így már eléggé el lehet nyújtani az oszcillálást. Szóval a szabályozás megoldódott. A torz dolog megmaradt... (,de lehet hogy végfok a hibás) úgyhogy, most átmegyek a TDA2030 topic-ba. Mert szivat agyba-főbe, tegnap elhallgatott "a torzabb oldal" este. Asszem tönkre is ment.
Hali!
Idézet: „A kritikusnak ítélt kondit cserél ki.” Ezt úgy értettem, hogy az erősítőbe. (Lévén, hogy bebizonyosodott, hogy az erősítő torzít.)
Üdv!
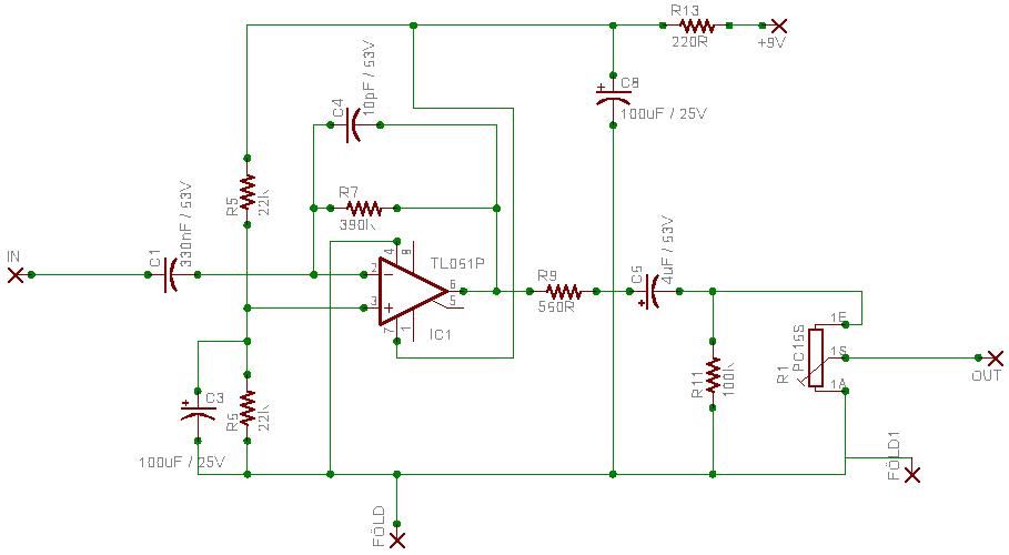
Lenne pár kérdésem: - jó-e az eagle-be "beírt" kapcsrajz az eredeti alapján - tehát az előbb említetten jó alkatrészeket tettem be. Ez most az egyik összegző erősítő ( u. az mind a 3 ) Nekem ezek a kondik elég gyanúsak, hogy 63V, és csak ekkora lenne? Ja mielőtt valaki az IC-t mondaná, azt direkt cseréltük le. |
Bejelentkezés
Hirdetés |





















