Fórum témák

» Több friss téma
Fórum » NYÁK terv ellenőrzése
 
Témaindító: Paso, idő: Okt 4, 2005
Lapozás: OK   10 / 203
(#) _JANI_ válasza lewi hozzászólására (») Feb 15, 2008 /
 
Én csak anyi hibát találtam most benne soksoiri ellenőrzésre, h. a MAX 1. bemenetét az adatlap (és topi is) a 6-os lábbal (kimenettel) köti össze. Amúgy
(#) lewi válasza _JANI_ hozzászólására (») Feb 15, 2008 /
 
akkor most kössem még azt össze?
azt ha nem megy, akkor szétszedem?
csinálok 2 forrpontot, és összehúzom őket mintha próbanyák lenne, és ha minden kötél szakad, akkor szétválasztom...
na? milyen ötlet?
(#) cszotyi válasza lewi hozzászólására (») Feb 15, 2008 /
 
Az LM317- el is működni fog mégpedig úgy, hogy az USB csatlakozó D+ vagy D- csalatkozását lekötöd a GND-re, különben az eredeti kapcsolásoddal sem fog tölteni.
(#) _JANI_ válasza lewi hozzászólására (») Feb 15, 2008 /
 
Bár nem ellenőziztem minden paramétert, de a MAX756 és a MAX856 bekötése U.A.
Az elektromos paraméterek egy kicsit eltérnek, de nem számottavő (szerintem).
Szóval ekvalensek!
(#) _JANI_ válasza lewi hozzászólására (») Feb 15, 2008 /
 
Ha át kell kötni az 1-es lábat a 6. ra, akkor azt valószínűleg úgyis huzalla fogod megtenni. Tehát, csak a szükséges plussz forpontokat kell az átkötéshez kialakítani. S az USB-s protokolnak sem árt utánnanézni, (néznünk).
(#) lewi válasza _JANI_ hozzászólására (») Feb 15, 2008 /
 
én nem láttam, hogy akármilyen lábra is ráhúzta volna még a gnd-t
az oldal ahonnan van: Bővebben: Link

ebben vannak a lépések, és innen néztem szerintem jó, azt az átkötést is drótozom biztos, és akkor még 1 forrpont se kell, csak simán odaforrasztom az ic lábához, úgy is tokba rakom be, és így forrasztgathatom addig, amíg szét nem olvad a műanyag
én nem találtam benne hibát többedszerre se, és azt mondom, hogy lehet nyomtatni
de persze előtte tükrözni. habár kell tükrözni, ha vasalom?
nem ugye? mivel az a fele tapad a rézr, ami amúgy is felül lenne, és ezáltal nem kell tükrözni.... esetleg rosszul gondolom?
(#) cszotyi válasza lewi hozzászólására (») Feb 16, 2008 /
 
Az előzőekben már írtam, hogy szerintem fölöslegesen bonyolítod a dolgokat, ha csak nem akarod elemekről tölteni az iPod-od. Te érzed...
LM317 vagy 7805 a megoldás.

na csá!
(#) jdani hozzászólása Feb 16, 2008 /
 
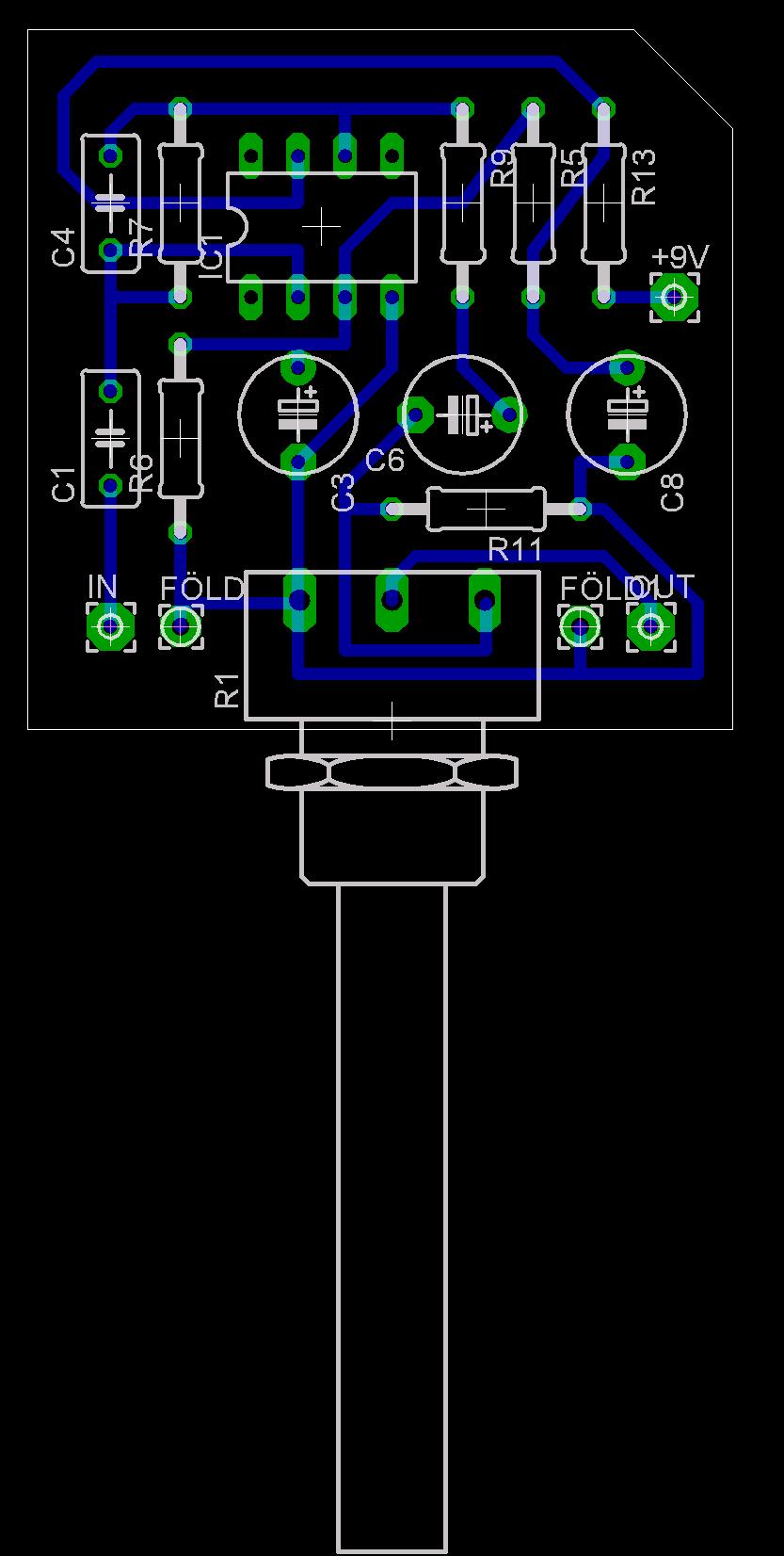
sziasztok. Nekem is lenne, egy HE-s kapcsolásom, és egy saját nyákom hozzá. Valaki lenne olya szives, és leellenőrizné?
(#) kaqkk válasza jdani hozzászólására (») Feb 16, 2008 /
 
Tedd fel ,vagy küldd nekem .
(#) jdani válasza kaqkk hozzászólására (») Feb 16, 2008 /
 
Itt van. Egy 14W-os erősitő. TDA2030
(#) witti hozzászólása Feb 16, 2008 /
 
Sziasztok! Készítettem egy nyákot kapcsolási rajz alapján /a kevéske tapasztalatommal/. Szerintem sikerült, de valami miatt nem működik az áramkör.
Nagyon szeretném, ha átnéznétek nekem!
Ez egy Ibanez ST-810 Stereo Box gitár pedál ami, elvileg a mono gitárjelet kettébontja és sztereó féle hatást hallat. 2 napja építettem meg, de van vele egy 1-2 probléma: Az egyik, hogy a rajz felső részén látható /nevezzük bal oldalnak/ sajnos 8-10%-ban torzan jön ki a hang, vagyis a megpendített hangba bele keveredik valami torz sistergés. De a rajz alsó részén /jobb hangszórón/ viszont szép tisztán szól a hang! /A 2 trimpot-tal tudom keverni a két oldal hangját, így külön beállítható például, hogy csak a jobb illetve csak a bal hangszóró szóljon./
A másik bibi, hogy: az 1K /Lin potit raktam bele/ az nem csinál semmit. (Lehet én rontottam el, hogy az 1-es 2-es lábát kötöttem be, a 3-asat nem. Inkább Log poti kéne?) Elvileg ez állítaná a sztereósítás mértékét ugye?
Nem igazán hallom sztereónak, annyirra zavar az a bal oldali torzítás.
Szerintetek mi okozza?
(#) witti válasza witti hozzászólására (») Feb 16, 2008 /
 
Néhány segítség még lenne hozzá. Ez végülis egy sztereo tremoló gitárpedál, ami egyszer az egyik oldalra keveri a jelet, egyszer a másikra a frekiállító poti függvényében.
Egyik srác ajánlotta, hogy kössek egy LED-et és vele sorba egy 1k ellenállást az IC2 1-es lába és a BIAS pont közé: szép lassan villognia kell... ugyanígy a 7. lábon is. Hogy lássuk, működik-e az IC1 vezérlő-oszcillátor, illetve ac IC2 meghajtóáramkörök.
És szerinte az IC1 6-os lábán 4,5V körül kellene mérnem, de nálam sajna 7,92V és 8.02V között ugrál a műszer. Mert ez oscillálná a jelet...
A rajzon a J1-J1 és J2-J2 pontokat vezetékkel kötöttem össze, mert túl távol esnek egymástól. És a helyettesítő alaktrészeket is odaírtam.

A gond még mindig az, hogy a felső rész torzít és az 1K poti nem csinál semmit sem.
(#) witti válasza witti hozzászólására (») Feb 18, 2008 /
 
A pedál 8.92V stabilizált tápról megy.
Esetleg nem működhet a Zener dióda? Mivel az kb.: 4,5-5V helyett 7.92V-ot mérek a BIAS ponton! :no:
Ez mitől lehet? Mi okohzhatja problémát?
/A Zenerekhez nem értek, de addig akárhány kapcsolásba használtam őket, egyikben sem működtek az előírt adatok szerint./
(#) titi válasza witti hozzászólására (») Feb 18, 2008 /
 
Jól kötötted be a félvezetőket?
Bocsi, nincs időm átnézni, de ellenőrizd le nem forrasztottál-e be valamit rosszul!
Kezd a diódával!
Melyik lábát forrasztottad a tesre?
(#) witti válasza titi hozzászólására (») Feb 18, 2008 /
 
Többször átnéztem, szerintem jó a beültetési rajzom... Igen eleget bogarásztam, a "helyettesítő"-tranyólábakkal úgyhogy azoknak is jó helyen kell lenniük, és a dióda azt a lábát raktam a gnd-re amin nincs csík, tehát a katódot.
(#) titi válasza witti hozzászólására (») Feb 18, 2008 /
 
Idézet:
„amin nincs csík, tehát a katódot”


úgy érted, az anódot...?
(a katód van jelölve a csíkkal)
Viszont, ha jól van betéve, akkor tuti rossz!
Biztos 5,1V-os?
(#) _JANI_ válasza lewi hozzászólására (») Feb 18, 2008 /
 
A TE elvi rajzod szerint a nyákterv tökéletes! :yes:
De én akkoris jobban megbízok az adatlap bekötési ajánlásával mint egy belinkelt elvi rajzban. Persze a megépítés a te dönkéseb!!! Csak aztán ne csodálkozz el nagyon, ha a dolgok mégsem úgy műkszenek ahogy kellene....
Mint modtam ez a te döntésed! S mégegyszer! A linkelt rajz és a nyákterjed egyezik... Sok sikert kívánok! _jani_
(#) _JANI_ válasza jdani hozzászólására (») Feb 18, 2008 /
 
ÍGY első nekifutásra nem rosz! Talán a tápvezetékeket (GND és +UT) nagyobb (lehető lehnagyobb) felülettel is kialakíthanád. Meg heletne egy kicsit zsugorítami is talán a méreteken... De szintaktikai hiba szeintem nincs benne.

[off]Esetleg nézd át ezeket LINK:TDA2030. Ott is lehetnek nyákrajzok...
(#) witti válasza titi hozzászólására (») Feb 19, 2008 /
 
Hello! (Kaptam egy olyan javaslatot, hogy vegyem ki a Zenert és rakjak be helyette sorba kötve 2 darab LED-et)...
És így már alakul a dolog! A két LED világít, lecsökkent a BIAS fesz is 3,42V -ra, és a hangzás is létrejött, most már "remegteti-tremolózza" a hangot és a jobb-bal hangszóró között kevergeti ezt a remegést sztereó szerű módon.

/Lehet, hogy a Zener nem megfelelő mert ugye a 9V-ból 8V-ot csinált, az 5,1V helyett. Olvashatalan rajta a jelzés. Milyen feliratnak kéne kenni egy ZPD 5V1-es diódán/?

A fennmaradó problémák a régiek. Az IC2 1-es lába és a BIAS pont közé sorba kötött ellenállás-LED nem villog /pedig a hang vibrálásával együtt kellene./
Az 1k-s poti továbbra sem csinál semmit sem.
És a legzavaróbb, hogy még mindig kicsit torzít a felső rész az OUT1.
(#) titi válasza witti hozzászólására (») Feb 19, 2008 /
 
Akkor előbb tedd rendbe a zénert!
Rajta kell lenni, hogy 5,1 vagy 5V1 (a betűk gyártótól, típustól függnek)
Idézet:
„IC2 1-es lába és a BIAS pont közé sorba kötött ellenállás-LED nem villog”

Ennek több oka lehet, pl. fordítva tetted be a ledet.
De ez nem is kell, ha már a hangzás létrejött.
Azt csak azért ajánlották, hogy ellenőrizni lehessen, hogy
Idézet:
„működik-e az IC1 vezérlő-oszcillátor, illetve ac IC2 meghajtóáramkörök.”

Az 1k-s potinak a (remegtetés) sebességet kéne állítania...
...esetleg próbáld az utánna lévő 10k-s ellenállást lecserélni pl. 4,7k-ra, és nézd meg, változott-e a sebesség.
A torzítással kapcsolatban nézd át a felső részben lévő alkatrészeket, hogy minden a megfelelő értékű-e, esetleg, ha van plusz tranyód, próbáld kicserélni, hátha az zajos.
Esetleg próbálj állítani a felső rész trimmer potiján.
Most hírtelen ennyi...
(#) _JANI_ válasza witti hozzászólására (») Feb 19, 2008 /
 
Szia! Árnéztem a rajzaidat és kommenteztem, h. könyebben átlásd a részegységek feladatát. Remélem nem gond...

Én úgy találtam h. az elvirajz és a nyákterv egyezik. S gondolom, h. a megfelelő alkatrészek a megfelelő pozícióba ültetted be és ezt számtalanszor ellenőrizted.

Következő lenne a javaslatom!

Távolíts el minden felesleges kiegészítést a panelról! Van egy kettő...
Azaz az áramkör teljesen egyezzen meg az elvi rajzal!

Kár h az IC-nek nem tettél foglalatot. Az nagyon leegyszerűsítené a hibareresést!
De ha a zénezren meglesz a stabil 5-volt, (Nem feltétlen kell 5Vnak lenni, DE FELTÉTLEN STABIL LEGYEN!!!) és eltávolítottad a módosításaidat (Az a LED-es ÍZÉ.), akkor az áramkörnek működne kellene. Elvileg.

Én az IC-k, és a Q2. Q4. nélkül éleszteném az analóg jelátvitelt. Ha ez rendben működik, utána beültetném a Q2. és a Q4-et. Teszt. S ha OK, azaz a TP1 és TP2 elforgatására változik a kimenet hangereje, csak ezután tenném be az IC2-tőt. A kommentezett képen zöldel jelzett áramköri részlet... Ha ekkor az IC2 3. lábára feszültséget adsz akkor az egyik jelkimenetnek erősődni míg a másik jelkimenetnek halkulnia kell!!!
Perze az
Idézet:
„_UT/2._”
-nek meg kell lenni! Ugyanis ez lesz a műveleti erősítőknek (OPA) a referencia pontja. Ha ez instabil akkor az egész áramkör instabil lesz! Ha a referenciaponthoz képest ellenekő jelet adsz az IC2 3. lábára, akkor az analóg jel erősségének is ellenkezőre kellváltani. Ha ez is rendben működik, jöhet a "sztereó átúsztató"-_oszcilátor_ élesztése. Ennek ellenőrzésére egy oszcilloszkóp lenne a leg alkalmasabb. De egy frekimérő is talán elég lehet... Az h a P1 LIN vany LOG, anyira nem érdekes, elsősorban csak a szabályozási karakterisztikában térnek el egymástól.

Remélem ezekután sikerül behangolni a "kis" áramkörödet!
(#) witti válasza _JANI_ hozzászólására (») Feb 22, 2008 /
 
Kedves Jani és Titi!

Elnézést kell kérnem tőletek, kissé elnéztem valamit...
Megkeveredtem, szóval nem felső rész az OUT 1, hanem az alsó rész ami torzít kicsit, tehát az OUT 2... ( a hangszórók bekötése megzavart, apró gubanc lett a vezetékek között. )
Kivettem a felesleges alkatrészeket, most csak azt tartalmazza amit a kapcsirajz.

Vettem (egy másik helyen) 5V1-es Zenert (erre rá is van írva), ez közel 2mm-el hosszabb is, mint az előző dióda.
Úgy raktam bele, hogy csíkkal jelzett oldala van a BIAS ponton, ahogy a beültetési rajzomon. Így akkor OK? Így ott a feszültségem 4,7Volt.
Most működik a hangoszcillálás stb. ahogy kell neki.
Titi írta, hogy cseréljem ki P1 Poti mellett lévő 10K ellenállást 4,7k-ra... ezt holnap megjátszom. Lehet, hogy így már szabályozni is fog a poti? Bízom benne.


Kicsit kísérleteztem a cuccommal.
Konfigurációm: egy parametrikus mono gitár előfok, ami után jön ez az Ibanez sztereó Box áramkör, és ez ketté osztja a jelet egy sztereó TDA2030A-s végfokra. Ez lenne egy saját készítésű gitárerősítő...

Van egy jól bevált "kipróbáló" erősítőként használt 2x2W-os Tesla lemezjátszó... Nos ez elé kötöttem csak magát a gitárt és a sztereósító panelt, és nem hittem a fülemnek!!! Nem torzított a egyik oldal sem. Gondolom gyengébben vagy kevésbé érzékeny az előfoka a lemezjátszónak. Ez így tetszett is, de ugye nekem nem ide lesz...


Aztán kipróbáltam az gitár előfok nélkül (mert bizony ez a "tervezője" szerint eléggé megküldheti a jelet a parametrikus vágója miatt), tehát csak a gitár-sztereósító-TDA2030A, hát még így is torz, de mintha talán egy hajszálnyit kevésbé lenne az. Úgy veszem észre, ha nagyon erősen megpendítem a húrokat akkor tiszta, de 1-2 másodperc múlva amikor lecseng és elhalkul a hang, akkor kezd torzulni és így is hallgat el!
Ezek szerint az előfok is ludas lehet a dologban.

Végül levettem a gitár hangerejét és közvetlenül a 2030A-s végfokra tettem... /így előfok nélkül egész jó közepes hangerőt produkál, ha max-on a gitár, attól féltem, nehogy tönkremenjen./
Ajaj... itt hallom, hogy torzan szól kicsit a végfok, ha belecsapok a húrok közé. Nem bírja a gitárjelet??? Hát ezt orvosolni kellene...
Elképzelhető, hogy a végfok veszi ilyen perregősen-torzan a sztereósító áramköröm jelét? /Mellékeltem a végfok rajzomat... Amikor készítettem a TDA2030 topic-ban olvastam, hogy a sztereó változatnál ügyelni kell, hm... valamire... mert egyik végfok torz lehet, .... talán valami kis jel még plusszba átjut a másik IC-re, de úgy emléxem ezt kivédtem anno./

Köszi mindent Srácok!
WiTTi
(#) titi válasza witti hozzászólására (») Feb 22, 2008 /
 
Ezek szerint a torzítás oka a végfokban keresendő!
(Van egy plusz torzítód. )

Naszóval, tudsz egy linket dobni, hogy mi alapján készült a végfok?
(#) witti válasza titi hozzászólására (») Feb 22, 2008 /
 
Úgy emléxem Te segítettél abban is sokat!
Átírtam az előző hozzászólásomat, ott a rajz is...
31V-al üzemelnek az IC-ék. Annyi a különbség: javasoltátok, hogy a C5-ös 1000µF helyett 2200µF legyen a kicsatoló kondi. Így is lett.
Köszi, de torzítókból elég (talán most mindhárom panelem kicsit torzít ami alkotja a komplett erősítőt? Még egy panel és már Hi-gain lesz...)
(#) titi válasza witti hozzászólására (») Feb 22, 2008 /
 
A TDA 4-es lábán a fesz pontosan a tápfesz fele?
Megpróbálhatod a ki, ill becsatoló kondit is cserélni.
Újjak kerültek bele, vagy esetleg bontott?
Hány W-os a táp? Nem kevés az erősítőnek?
(Én nem hallom, hogy pontosan milyen torzítást produkál, így több oka is lehet, ezért kérdezek ennyit.)

Szóval ezeket ellenőrizd le!
Esetleg még annyit kipróbálhatsz, hogy a kondikat egyesével megcseréled a két végfokban, és minden csere után megnézed, hogy ua. torzít-e, vagy a másik.
(Így kiszűrhető, hogy kondi okozza-e.)
(#) witti válasza titi hozzászólására (») Feb 22, 2008 /
 
Most néztem; egyetlen alkatrész, a jobb oldali végfok C1-es 10µF-es bemeneti kondija, az bontott /,mert azt véletlenül nem adta oda a boltos./. A többi minden új.
De úgy hallom mindkét oldal torz!
Egyetlen "új" 4700µF -es kondi a 2 végfok tápja; és utána egy "104"-es kondicska (finomításként...). (Akkoriban azt írtátok, hogy ez pont megfelelő és nem igazán kell nagyobb és hogy egy elég a kettőhöz...)
31,9V a tápfesz és mindkettő IC 4-es lábánál 15,9V van.

Ha már a kondiknál tartunk... ajaj... elfelejtettem valamit.
A sztereósító áramkörre visszatérve. Ott a 4 darab Elko az bontott, (de ezen kívül minden vadi új.) És az egyik beforrasztásakor sercegő hangot hallottam belőle. párszor hozzáértettem a pákát és "sült, mint a tojás". Ez asszem a C8 -as volt, ott ahol a Ta kondit írta eredetileg a Poti mellet. De lehet, hogy a C9 -es...
Ezek miatt torzíthat-e ez a bizonyos alsó rész?
/ Régen már jártam úgy bontott Elko-val hogy sercegett, de akkor ki is folyt belőle egy kis átlátszó folyadék, azt gondoltam, hogy tönkre ment és azt cseréltem.../ De jelen esetben benne hagytam a sercegőset. Amúgy "15µF Ta" kondi helyett mit érdemes?

Na ma beleraktam a cuccba a Poti melletti 10K helyett a 4,7K -t. Sajnos a poti így sem működik. De úgy hallom, hogy a vibrálást felgyorsult. /ugye erre számítottál?/ Maga a poti amúgy fizikálisan működik, a 4,7K ellenállást és az 1K potit együtt mérve 4,66K -t illetve 5,72K -t mutat a műszer.
Nem értem itt mi lehet a baj, arra is gondoltam, hogy inkább a mostani 4,7K ellenállást ki kéne cserélnem egy 10K potira?
Miért nem szabályozhat ?
(#) titi válasza witti hozzászólására (») Feb 22, 2008 /
 
A potival kapcsolatban: Tedd vissza a 10k-s ellenállást.
A potit pedig cseréld le nagyobb értékűre, pl. 4,7k-ra.
(Esetleg még nagyobbra, s akkor esetleg az ellenállás maradhat a 4,7K. (ízlés dolga))
Igen, arra számítottam, hogy a vibrálás felgyorsul.
(Tehát működik, csak az 1k-s poti kicsi, és ezért kis határok között változtatta csak a vibrálást.)

Kondikról: abból kifolyólag is lehet torzítás, hogy egy kondi nem úgy müködik, ahogy kellene neki.
Főleg ugyebár elkóknál, pláne ha használt, és az elektrolit már nem a régi benne.
Ha nincs tantál, maradhat az elkó, de nyilván nem hiába a tantál volt írva.

Az IC-n a fesz ezekszerint rendben, tehát nem az okozza a jelenséget.

A kritikusnak ítélt kondit cserél ki.
(#) witti válasza titi hozzászólására (») Feb 26, 2008 /
 
Hello!
Az egyik elko cserélődött...
A 4,7K ellenállást benne hagytam és egy 10K-s poti majd utána egy 22K-s poti került bele... így már eléggé el lehet nyújtani az oszcillálást. Szóval a szabályozás megoldódott.
A torz dolog megmaradt... (,de lehet hogy végfok a hibás) úgyhogy, most átmegyek a TDA2030 topic-ba. Mert szivat agyba-főbe, tegnap elhallgatott "a torzabb oldal" este. Asszem tönkre is ment.
(#) titi válasza witti hozzászólására (») Feb 26, 2008 /
 
Hali!
Idézet:
„A kritikusnak ítélt kondit cserél ki.”

Ezt úgy értettem, hogy az erősítőbe.
(Lévén, hogy bebizonyosodott, hogy az erősítő torzít.)
(#) csisy hozzászólása Feb 29, 2008 /
 
Üdv!
Lenne pár kérdésem:
- jó-e az eagle-be "beírt" kapcsrajz az eredeti alapján
- tehát az előbb említetten jó alkatrészeket tettem be. Ez most az egyik összegző erősítő ( u. az mind a 3 )
Nekem ezek a kondik elég gyanúsak, hogy 63V, és csak ekkora lenne?
Ja mielőtt valaki az IC-t mondaná, azt direkt cseréltük le.
Következő: »»   10 / 203
Bejelentkezés

Belépés

Hirdetés
XDT.hu
Az oldalon sütiket használunk a helyes működéshez. Bővebb információt az adatvédelmi szabályzatban olvashatsz. Megértettem